Resumen

Este documento presenta el desarrollo de una nueva formulación matemática para definir, a través de enfoques probabilísticos, el costo que puede generarse si existiera un mercado eléctrico diversificado, con participación activa de la demanda. Para ello, se considera que la demanda eléctrica en un instante de tiempo sigue una distribución determinada de probabilidad y es controlable por el operador del sistema. El estudio muestra un desarrollo matemático del costo de incertidumbre de la demanda a partir del cálculo del costo esperado de suplir el valor de demanda más conveniente para el sistema de potencia. La validación de la fórmula analítica se realiza a través del método de Monte Carlo, que permitió comparar los costos de penalización asociados con la subestimación o sobreestimación de la demanda de energía eléctrica.

Palabras Clave: Cargas controlables, costos de incertidumbre, estudios probabilísticos, simulaciones de Monte Carlo

Abstract

This document presents an analysis and development of a new mathematical formulation to determine, through probabilistic approaches, the cost that can appear in a diversified electricity market with active load participation. In our approach, we consider that power demand follows a specific probability distribution and its control is performed through system's operator actions. The cost of uncertainty of demand is mathematically developed by calculating the expected cost of supplying the most convenient demand value for the power system. The validation of the analytical formula is done through the Monte Carlo method, that allowed us to compare the penalty costs in the case of underestimating or overestimating the demand for electrical energy.

Keywords: Controllable demand, electric market, uncertainty costs, probabilistic studies, Monte Carlo simulation

1. Introducción

Existen formas de calcular los costos de la energía eléctrica cuando se utilizan fuentes alternativas para su producción. Algunos de estos costos están asociados al tipo de tecnología utilizada para la conversión de otros tipos de energía, en energía eléctrica [1,2,3]. En [1] se muestran los diversos componentes que afectan los costos de la energía en un sistema eléctrico. Entre estos costos aparecen como representativos el obtenido al generar con medios no convencionales y el creado al presentarse una variación en la demanda. Este último ha llegado a ser una parte importante en la toma de decisiones ya que crea incertidumbre en los costos del sistema, cuando la demanda se comporta activamente en el mercado [2].

En los sistemas modernos, la incorporación de cargas controlables en la red ha aumentado los niveles de incertidumbre. El comportamiento de estos elementos se puede describir probabilísticamente a través del modelado matemático de los patrones de consumo. De esta manera, es posible obtener una estimación de los costos asociados con la incertidumbre de estos agentes energéticos, que se representa a través del valor esperado de una función de costo de incertidumbre. El concepto de estas funciones se exploró primero para la generación con energía eólica en [4]. Las primeras cargas controlables que se estudiaron con respecto al costo de incertidumbre fuerón los vehículos eléctricos (PEVs), en [5] se presenta el estudio combinado de energía eólica y PEVs. Una aplicación del concepto de costo de incertidumbre se presenta para energía eólica y solar en [6].

En los estudios mencionados en [4]-[6], se muestra la necesidad de ampliar el análisis de los costos de incertidumbre que se generan cuando el pronóstico de la demanda es estocástico para diferentes horas del día. Esta demanda se modela a través de funciones de distribución de probabilidad y el costo de penalización aparece cuando se requiere conectar generación distribuida a la red para suplir demanda o cuando no se tiene como suplir la misma [5]. Lo que resulta en extración de energía de la red, debido a que la generación distribuida no tiene como definir su operación en términos de energía firme, debido a la dificultad que se presenta al pronosticar cuándo y cómo será la participación para suplir la demanda. En [2] se presenta el costo de incertidumbre asociado al suplir energía a una demanda fija .

En [2] se muestra el proceso de modelamiento para la conexión de diferentes tecnologías a la red. Además, se listan las consideraciones previas que se deben definir para realizar un análisis que permita comparar los resultados, que se presentan con la generación hidráulica y térmica. En estos casos se tienen costos de incertidumbre producidos por la cantidad de agua que se puede almacenar y el tiempo de calentamiento en las calderas de las plantas, respectivamente. Una de las limitantes encontrada en [4]-[6] fue la ausencia de un marco regulatorio que defina las tarifas para el pago por inyección de energía y uso de la red por parte de los autogeneradores, en países en vía de desarrollo.

De esta manera en [2], primero se definen los comportamientos de la generación distribuida en términos de la capacidad de energía que es capaz de satisfacer a través de cada tecnología, y se definen límites de sobrestimación y subestimación de la demanda a suplir. A partir de estos dos parámetros es posible modelar estáticamente la capacidad de generación a través de funciones de distribución de probabilidad (FDP), con lo cual, podemos realizar un análisis estocástico del comportamiento para el caso de generación fotovoltaica (GF), generación eólica (GE), y conexión de vehículos eléctricos a la red (VE). Para este último caso, se observa una mayor incertidumbre debido al comportamiento híbrido de carga y descarga de los mismos. [2]. El antecedente mas reciente de costos de incertidumbre se refiere a centrales hidroeléctricas presentado en [7].

2. Estado del arte y antecedentes

2.1 Costos de incertidumbre y su validación númerica

Para realizar la formulación de los costos de incertidumbre, primero hay que encontrar datos históricos del comportamiento de la fuente primaria y patrones de consumo que se utilizará para la transformación en energía eléctrica [2]-[6]. De acuerdo a las investigaciones realizadas con respecto a los costos de incertidumbre en generación renovable, es necesario determinar la conducta de la generación en diferentes instantes de tiempo, considerando el clima de la región donde se ubica la planta de generación. Este procedimiento se hace para encontrar los puntos máximos y mínimos de generación para cualquier fuente de energía renovable no convencional. Está metodología se conoce en la literatura técnica como subestimar y sobreestimar la potencia generada por plantas las cuales dependen de factores externos como el clima, el viento, la temperatura ambiente y el caudal de los ríos [2]-[7]. Estos antecedentes se centran en la generación, y en este articulo se extenderá a las demandas eléctricas controlables.

La validación númerica de los costos de incertidumbre se realiza mediante simulaciones de Monte Carlo. Donde el objetivo es comparar el costo esperado de la subestimación y sobreestimación dada por los escenarios de Monte Carlo y el costo esperado analítico. Las simulaciones de Monte Carlo son apropiadas para analizar la variabilidad de la energía solar, eólica y de vehículos eléctricos, ya que estos recursos pueden ser modelados por funciones de probabilidad conocidas [2], [7]. La novedad del enfoque propuesto es una formulación analítica para el costo de incertidumbre. Con esta formulación, es posible una evaluación determinística, a través del costo esperado para ser incluido en un despacho económico (por ejemplo, en un despacho de una microred, como en [8], [9]), que considere las distribuciones de probabilidad de la velocidad del viento, irradiación solar y patrones de conducción y consumo.

En este documento, las simulaciones de Monte Carlo se utilizan para simular varios escenarios de la energía inyectada o consumida de las fuentes de energía primaria mencionadas. En cada escenario se calcula un costo de penalización y, finalmente, el valor esperado del costo de penalización se obtiene utilizando el valor medio del histograma del coste de penalización. Para la demanda se supone conocida la distribución de los patrones de consumo.

2.2 Demandas controlables y su necesidad en los nuevos sistemas de potencia

Las plantas térmicas en este momento producen gases de efecto invernadero los cuales emiten en el medio ambiente partículas que generan enfermedades y contribuyen al cambio climático, por lo cual, es necesario utilizar nuevas fuentes de generación de energía eléctrica, cómo las fuentes renovables no convencionales. Para permitir la penetración de estas nuevas tecnologías y bajar los niveles de contaminación, se necesita programar los despachos de energía de las nuevas formas de generación, con esto, se debe realizar un análisis profundo para el despacho de las fuentes renovables. Sin embargo, esto no resulta ser siempre suficiente debido al papel que juega la demanda en el balance de energía y en el despacho óptimo [10].

La dependencia de recursos naturales como irradiancia solar, velocidad del viento, temperatura almacenada, entre otras de las Fuentes Renovables de Energía (FRE), las muestran como fuentes de generación con alta variación en los niveles de generación. Una de las fuentes que presenta mayor variabilidad, por lo tanto, mayor incertidumbre, es la generación eólica, esto conlleva a la difícil incorporación de esta fuente de energía en los mercados eléctricos [11]. Existen dos formas para que la participación de la generación eólica sea eficiente en el desarrollo de los mercados eléctricos, la primera es hacer programable el despacho de las plantas eólicas, el segundo es la no programación del despacho para estas plantas. Una de las formas de atacar esta intermitencia es mediante la gestión de la demanda.

La respuesta de la demanda ha sido una de las soluciones propuestas para mantener el balance entre la demanda y la generación, sin embargo, algunas de estas soluciones no están directamente ligadas a las transferencias de energía, ni a la atención de la demanda, sino al mercado financiero de intercambios de energía [11]. Por lo tanto, la forma en la que se tranza la energía ha dado al sistema una manera de controlar el balance de energía, haciendo que los precios en los mercados reflejen de manera real las posiciones de los generadores y la demanda.

Para predecir el comportamiento de la demanda se debe tener en cuenta tanto la situación económica del país como la ubicación geográfica y su desarrollo industrial. Algunos de los estudios para determinar estos comportamientos se basan en realizar o utilizar modelos de regresión lineal, sin embargo, esto no es suficiente para determinar el comportamiento. En varios países el clima afecta directamente el consumo de energía eléctrica, y debido a la alta dependencia de la generación hidráulica los precios pueden aumentar en épocas de sequía, y la demanda puede presentar comportamientos erráticos como los vistos en zonas donde existen estaciones climáticas. Por lo tanto, se deben encontrar algunos patrones que permitan definir algunos límites en la conducta que tiene la demanda [12].

De esta manera una solución viable para operar los nuevos sistemas de potencia que tienen alta penetración de energía renovable es también utilizando demandas controlables. Estas son demandas capaces de adaptar lo que necesitan de la red en un instante de tiempo determinado [13], [14]. Para ello deben contar con un respaldo capaz de suplir la energía restante, en caso que el operador de red suministre en el nodo de demanda menos de lo que se necesita. De igual forma el respaldo también debe ser capaz de almacenar energía en caso que el operador de red suministre más de lo que necesita.

3. Formulación para costos de incertidumbre en demanda controlable

Para definir el comportamiento de la demanda en términos de funciones de distribución de probabilidad se tiene la función normal [13] y la función beta [14], además se presenta la formulación analítica correspondiente para determinar los costos de penalización para cada caso [15]:

  • Costo de penalización debido a subestimar
Este costo de penalización se presenta por subestimar la potencia que es capaz de demandar el usuario, en otras palabras el generador de energía eléctrica no es capaz de suplir la cantidad de energía que el usuario necesita, por lo tanto, se debe aplicar una penalización por no atender toda la demanda. Sin embargo, puede ocurrir un segundo escenario, el cual representaría un contrato entre el generador de energía eléctrica y la demanda, donde esta última se compromete a no sobrepasar un límite de potencia, potencia contratada. Este caso es el que vamos a abordar debido a que se necesita realizar un análisis donde la demanda o el usuario no cumple con los contratos de energía bilaterales, entonces se debe penalizar a la demanda y por esto se debe encontrar el costo de penalización asociado.

En términos de la potencia demandada, tenemos el costo por subestimar representado como:

Failed to parse (MathML with SVG or PNG fallback (recommended for modern browsers and accessibility tools): Invalid response ("Math extension cannot connect to Restbase.") from server "https://mathoid.scipedia.com/localhost/v1/":): W_{s,i}<W_{c,d}
(1)

Donde Failed to parse (MathML with SVG or PNG fallback (recommended for modern browsers and accessibility tools): Invalid response ("Math extension cannot connect to Restbase.") from server "https://mathoid.scipedia.com/localhost/v1/":): {\textstyle W_{s,i}}

es la potencia programada por el modelo del despacho económico y Failed to parse (MathML with SVG or PNG fallback (recommended for modern browsers and accessibility tools): Invalid response ("Math extension cannot connect to Restbase.") from server "https://mathoid.scipedia.com/localhost/v1/":): {\textstyle W_{c,d}}
es la potencia contratada por la demanda.

  • Costo de penalización debido a sobrestimar
Este costo de penalización se presenta por sobrestimar la demanda de energía eléctrica, por lo tanto, cuando se realiza el despacho de energía, al generador que suple esa carga puede sobrarle enegía ya que la demanda o el usuario no fue capaz de preveer la cantidad real de energía que se prentendía consumir y por la cual se realizó el contrato.

En términos de la potencia demandada, tenemos el costo por sobrestimar representado como:

Failed to parse (MathML with SVG or PNG fallback (recommended for modern browsers and accessibility tools): Invalid response ("Math extension cannot connect to Restbase.") from server "https://mathoid.scipedia.com/localhost/v1/":): W_{c,d}<W_{s,i}
(2)

Donde Failed to parse (MathML with SVG or PNG fallback (recommended for modern browsers and accessibility tools): Invalid response ("Math extension cannot connect to Restbase.") from server "https://mathoid.scipedia.com/localhost/v1/":): {\textstyle W_{s,i}}

es la potencia programada por el modelo del despacho económico y Failed to parse (MathML with SVG or PNG fallback (recommended for modern browsers and accessibility tools): Invalid response ("Math extension cannot connect to Restbase.") from server "https://mathoid.scipedia.com/localhost/v1/":): {\textstyle W_{c,d}}
es la potencia contratada por la demanda.

  • Formulación Matemática de los Costos por Subestimar

Se realiza una aproximación a través de una función lineal para calcular los costos de penalización por subestimar la demanda de energía eléctrica.

Failed to parse (MathML with SVG or PNG fallback (recommended for modern browsers and accessibility tools): Invalid response ("Math extension cannot connect to Restbase.") from server "https://mathoid.scipedia.com/localhost/v1/":): C_{u,i}(W_{s,i},W_{c,d}) = C_{u,i}(W_{c,d}-W_{s,i})
(3)

Donde:

  • Failed to parse (MathML with SVG or PNG fallback (recommended for modern browsers and accessibility tools): Invalid response ("Math extension cannot connect to Restbase.") from server "https://mathoid.scipedia.com/localhost/v1/":): {\textstyle C_{u,i}}
se tiene como coeficiente del costo de penalización por subestimar.
  • Failed to parse (MathML with SVG or PNG fallback (recommended for modern browsers and accessibility tools): Invalid response ("Math extension cannot connect to Restbase.") from server "https://mathoid.scipedia.com/localhost/v1/":): {\textstyle C_{u,i}(W_{s,i},W_{c,d})}
se denomina función de costo debido a subestimar.

A través de estos términos se puede determinar el costo de penalización como:

Failed to parse (MathML with SVG or PNG fallback (recommended for modern browsers and accessibility tools): Invalid response ("Math extension cannot connect to Restbase.") from server "https://mathoid.scipedia.com/localhost/v1/":): E[C_{u,i}(W_{s,i},W_{c,d})] = \int _{W_{s,i}}^{W_{\infty ,i}} C_{u,i}(W_{c,d}-W_{s,i}) \cdot f_W (W_{c,d}) \cdot dW_{c,d}
(4)

Donde:

  • Failed to parse (MathML with SVG or PNG fallback (recommended for modern browsers and accessibility tools): Invalid response ("Math extension cannot connect to Restbase.") from server "https://mathoid.scipedia.com/localhost/v1/":): {\textstyle E[C_{u,i}(W_{s,i},W_{c,d})]}
es el valor esperado de los costos por subestimar.
  • Failed to parse (MathML with SVG or PNG fallback (recommended for modern browsers and accessibility tools): Invalid response ("Math extension cannot connect to Restbase.") from server "https://mathoid.scipedia.com/localhost/v1/":): {\textstyle f_W (W_{c,d})}
es la FDP que determina el comportamiento de la demanda.
  • Failed to parse (MathML with SVG or PNG fallback (recommended for modern browsers and accessibility tools): Invalid response ("Math extension cannot connect to Restbase.") from server "https://mathoid.scipedia.com/localhost/v1/":): {\textstyle {W_{\infty ,i}}}
es la potencia máxima suministrada por el generador i.
  • Formulación Matemática de los Costos por Sobrestimar

Se realiza una aproximación a través de una función lineal para calcular los costos de penalización por sobrestimar la demanda de energía eléctrica.

Failed to parse (MathML with SVG or PNG fallback (recommended for modern browsers and accessibility tools): Invalid response ("Math extension cannot connect to Restbase.") from server "https://mathoid.scipedia.com/localhost/v1/":): C_{o,i}(W_{s,i},W_{c,d}) = C_{o,i}(W_{s,i}-W_{c,d})
(5)

Donde:

  • Failed to parse (MathML with SVG or PNG fallback (recommended for modern browsers and accessibility tools): Invalid response ("Math extension cannot connect to Restbase.") from server "https://mathoid.scipedia.com/localhost/v1/":): {\textstyle C_{o,i}}
se tiene como coeficiente del costo de penalización por sobrestimar.
  • Failed to parse (MathML with SVG or PNG fallback (recommended for modern browsers and accessibility tools): Invalid response ("Math extension cannot connect to Restbase.") from server "https://mathoid.scipedia.com/localhost/v1/":): {\textstyle C_{o,i}(W_{s,i},W_{c,d})}
se denomina función de costo debido a sobrestimar.

A través de estos términos se puede determinar el costo de penalización como:

Failed to parse (MathML with SVG or PNG fallback (recommended for modern browsers and accessibility tools): Invalid response ("Math extension cannot connect to Restbase.") from server "https://mathoid.scipedia.com/localhost/v1/":): E[C_{o,i}(W_{s,i},W_{c,d})] = \int _{W_{min,i}}^{W_{s,i}} C_{o,i}(W_{s,i}-W_{c,d}) \cdot f_W (W_{c,d}) \cdot dW_{c,d}
(6)

Donde:

  • Failed to parse (MathML with SVG or PNG fallback (recommended for modern browsers and accessibility tools): Invalid response ("Math extension cannot connect to Restbase.") from server "https://mathoid.scipedia.com/localhost/v1/":): {\textstyle E[C_{o,i}(W_{s,i},W_{c,d})]}
es el valor esperado de los costos por sobrestimar.
  • Failed to parse (MathML with SVG or PNG fallback (recommended for modern browsers and accessibility tools): Invalid response ("Math extension cannot connect to Restbase.") from server "https://mathoid.scipedia.com/localhost/v1/":): {\textstyle f_W (W_{c,d})}
es la FDP que determina el comportamiento de la demanda.
  • Failed to parse (MathML with SVG or PNG fallback (recommended for modern browsers and accessibility tools): Invalid response ("Math extension cannot connect to Restbase.") from server "https://mathoid.scipedia.com/localhost/v1/":): {\textstyle {W_{\infty ,i}}}
es la potencia mínima suministrada por el generador i.

3.1 Desarrollo analítico de los costos para la demanda (FDP normal)

El comportamiento de la demanda de energía eléctrica en la red se puede representar a través de FDP con una función normal, que se presenta a continuación:

Failed to parse (MathML with SVG or PNG fallback (recommended for modern browsers and accessibility tools): Invalid response ("Math extension cannot connect to Restbase.") from server "https://mathoid.scipedia.com/localhost/v1/":): f_{Pe}(Pe) = \frac{1}{\sqrt{2\pi \phi ^2}} * e^{\bigg(\frac{P_{e}-\mu }{\sqrt {2} \phi }\bigg)^2}
(7)

Donde Failed to parse (MathML with SVG or PNG fallback (recommended for modern browsers and accessibility tools): Invalid response ("Math extension cannot connect to Restbase.") from server "https://mathoid.scipedia.com/localhost/v1/":): {\textstyle f_{Pe}}

es la FDP de la demanda, Failed to parse (MathML with SVG or PNG fallback (recommended for modern browsers and accessibility tools): Invalid response ("Math extension cannot connect to Restbase.") from server "https://mathoid.scipedia.com/localhost/v1/":): {\textstyle P_{e}}
representa la potencia demandada, Failed to parse (MathML with SVG or PNG fallback (recommended for modern browsers and accessibility tools): Invalid response ("Math extension cannot connect to Restbase.") from server "https://mathoid.scipedia.com/localhost/v1/":): {\textstyle \mu }
y Failed to parse (MathML with SVG or PNG fallback (recommended for modern browsers and accessibility tools): Invalid response ("Math extension cannot connect to Restbase.") from server "https://mathoid.scipedia.com/localhost/v1/":): {\textstyle \phi }
son la media y la desviación estándar respectivamente del comportamiento probabilístico.

Se desarrolla la siguiente integral para relacionar el costo de penalización debido a subestimar la demanda con su respectiva FDP.

  • Costo de penalidad por subestimar la demanda de energía eléctrica

Failed to parse (MathML with SVG or PNG fallback (recommended for modern browsers and accessibility tools): Invalid response ("Math extension cannot connect to Restbase.") from server "https://mathoid.scipedia.com/localhost/v1/":): E [C_{e,u,i}(P_{e,i},P_{e,s,i})] = \int _{P_{e,s,i}}^{P_{e,\infty }} C_{e,u,i} \cdot (P_{e,i}-P_{e,s,i}) \cdot f_{P_{e}} (P_{e}) \cdot dP_{e,i}
(8)

Donde:

  • Failed to parse (MathML with SVG or PNG fallback (recommended for modern browsers and accessibility tools): Invalid response ("Math extension cannot connect to Restbase.") from server "https://mathoid.scipedia.com/localhost/v1/":): {\textstyle E [C_{e,u,i}(P_{e,i},P_{e,s,i})]}
es el valor esperado para el costo de penalidad debido a la subestimación en la demanda.
  • Failed to parse (MathML with SVG or PNG fallback (recommended for modern browsers and accessibility tools): Invalid response ("Math extension cannot connect to Restbase.") from server "https://mathoid.scipedia.com/localhost/v1/":): {\textstyle f_{P_{e}}(P_{e}) }
Es la FDP de la potencia de la demanda en el nodo i.
  • Failed to parse (MathML with SVG or PNG fallback (recommended for modern browsers and accessibility tools): Invalid response ("Math extension cannot connect to Restbase.") from server "https://mathoid.scipedia.com/localhost/v1/":): {\textstyle C_{e,u,i}}
Es el coeficiente del costo de penalidad a través de la subestimación en la demanda en el nodo i.
  • Failed to parse (MathML with SVG or PNG fallback (recommended for modern browsers and accessibility tools): Invalid response ("Math extension cannot connect to Restbase.") from server "https://mathoid.scipedia.com/localhost/v1/":): {\textstyle {P_{e,\infty }}}
Es la potencia máxima de salida causada por la demanda en el nodo i.
  • Failed to parse (MathML with SVG or PNG fallback (recommended for modern browsers and accessibility tools): Invalid response ("Math extension cannot connect to Restbase.") from server "https://mathoid.scipedia.com/localhost/v1/":): {\textstyle P_{e,s,i}}
Es la potencia programada para modelar la demanda en el nodo i.
  • Failed to parse (MathML with SVG or PNG fallback (recommended for modern browsers and accessibility tools): Invalid response ("Math extension cannot connect to Restbase.") from server "https://mathoid.scipedia.com/localhost/v1/":): {\textstyle P_{e,i}}
Es la potencia entregada por un generador en el nodo i.

Para determinar el costo de penalización reemplazamos 7 en la ecuación 8 y comenzamos con el desarrollo de la integral:

Failed to parse (MathML with SVG or PNG fallback (recommended for modern browsers and accessibility tools): Invalid response ("Math extension cannot connect to Restbase.") from server "https://mathoid.scipedia.com/localhost/v1/":): E[C_{e,u,i}(P_{e,i},P_{e,s,i}] = \int _{P_{e,s,i}}^{P_{e,\infty }} C_{e,u,i}(P_{e,i}-P_{e,s,i}) \cdot \frac{1}{\sqrt{2\pi \phi ^2}} \cdot e^{-\bigg(\frac{P_{e}-\mu }{\sqrt {2} \cdot \phi }\bigg)^2} \cdot dP_{e,i}
(9)

Para el desarrollo, primero utilizamos el teorema de cambio de variable para reducir la integral:

Failed to parse (MathML with SVG or PNG fallback (recommended for modern browsers and accessibility tools): Invalid response ("Math extension cannot connect to Restbase.") from server "https://mathoid.scipedia.com/localhost/v1/":): U = \frac{P_{e,i} - \mu }{\sqrt{2} \cdot \phi } \longrightarrow P_{e,i} = U \cdot \sqrt{2} \cdot \phi + \mu
(10)

Failed to parse (MathML with SVG or PNG fallback (recommended for modern browsers and accessibility tools): Invalid response ("Math extension cannot connect to Restbase.") from server "https://mathoid.scipedia.com/localhost/v1/":): dU = \frac{dP_{e,i}}{\sqrt{2} \cdot \phi } \longrightarrow dP_{e,i} = dU \cdot \sqrt{2} \cdot \phi
(11)

Debido al cambio de variable se hace necesario cambiar los límites de integración a las nuevas variables:

Failed to parse (MathML with SVG or PNG fallback (recommended for modern browsers and accessibility tools): Invalid response ("Math extension cannot connect to Restbase.") from server "https://mathoid.scipedia.com/localhost/v1/":): P_{e,i} = P_{e,s,i} \longrightarrow U_{a} = \frac{P_{e,s,i} - \mu }{\sqrt{2} \cdot \phi }
(12)

Failed to parse (MathML with SVG or PNG fallback (recommended for modern browsers and accessibility tools): Invalid response ("Math extension cannot connect to Restbase.") from server "https://mathoid.scipedia.com/localhost/v1/":): P_{e,i} = \infty ^+ \longrightarrow U_{b} = \frac{\infty ^+ - \mu }{\sqrt{2} \cdot \phi }
(13)

A través del cambio de variable se procede a desarrollar la ecuación 9.

Failed to parse (MathML with SVG or PNG fallback (recommended for modern browsers and accessibility tools): Invalid response ("Math extension cannot connect to Restbase.") from server "https://mathoid.scipedia.com/localhost/v1/":): E[C_{e,u,i}(P_{e,i},P_{e,s,i})] = \int _{U_{a}}^{U_{b}} C_{e,u,i}(U \cdot \sqrt{2} \cdot \phi + \mu - P_{e,s,i}) \cdot \frac{1}{\sqrt{2\pi }\phi } \cdot e^{-U^2} \cdot \sqrt{2} \cdot \phi \cdot dU
(14)

Failed to parse (MathML with SVG or PNG fallback (recommended for modern browsers and accessibility tools): Invalid response ("Math extension cannot connect to Restbase.") from server "https://mathoid.scipedia.com/localhost/v1/":): = \int _{U_{a}}^{U_{b}} C_{e,u,i} \bigg(\frac{\sqrt{2}\cdot \phi }{\sqrt{\pi }} \cdot Ue^{-U^2} \cdot dU \bigg)+ \int _{U_{a}}^{U_{b}} C_{e,u,i} \frac{(\mu - P_{e,s,i})}{\sqrt{\pi }} \cdot e^{-U^2} \cdot dU
(15)

Para la primera parte de la integral se tiene el siguiente resultado:

Failed to parse (MathML with SVG or PNG fallback (recommended for modern browsers and accessibility tools): Invalid response ("Math extension cannot connect to Restbase.") from server "https://mathoid.scipedia.com/localhost/v1/":): E[C_{e,u,i}(P_{e,i},P_{e,s,i})] = C_{e,u,i} \frac{\sqrt{2}}{\sqrt{\pi }} \cdot \phi \cdot \frac{1}{2} \cdot \bigg(e^{-U_{a}^2} - e^{-U_{b}^2} \bigg)
(16)

Para el caso del desarrollo de la función Failed to parse (MathML with SVG or PNG fallback (recommended for modern browsers and accessibility tools): Invalid response ("Math extension cannot connect to Restbase.") from server "https://mathoid.scipedia.com/localhost/v1/":): {\textstyle e^{-U^2}}

de la segunda parte de la integral utilizamos la función error, con la cual se puede resolver esta parte de la ecuación.

Entonces:

Failed to parse (MathML with SVG or PNG fallback (recommended for modern browsers and accessibility tools): Invalid response ("Math extension cannot connect to Restbase.") from server "https://mathoid.scipedia.com/localhost/v1/":): e^{-U^2} = \frac{\sqrt{\pi }}{2} \cdot erf(x) + C
(17)

Al reemplazar en la segunda parte de la integral, tenemos:

Failed to parse (MathML with SVG or PNG fallback (recommended for modern browsers and accessibility tools): Invalid response ("Math extension cannot connect to Restbase.") from server "https://mathoid.scipedia.com/localhost/v1/":): E[C_{e,u,i}(P_{e,i},P_{e,s,i})] = C_{e,u,i} \frac{(\mu - P_{e,s,i})}{\sqrt{2}} \cdot \bigg(erf (U_{b}) - erf (U_{a}) \bigg)
(18)

Al final el resultado de la ecuación 15 realizando el cambio de variable, es:

Failed to parse (MathML with SVG or PNG fallback (recommended for modern browsers and accessibility tools): Invalid response ("Math extension cannot connect to Restbase.") from server "https://mathoid.scipedia.com/localhost/v1/":): E[C_{e,u,i}(P_{e,i},P_{e,s,i})] = C_{e,u,i} \cdot (\mu - P_{e,s,i}) \cdot \bigg(1 + erf \bigg(\frac{\mu - P_{e,s,i}}{\sqrt{2}\cdot \phi } \bigg)\bigg)+ \frac{C_{e,u,i}\cdot \phi }{\sqrt{2\pi }} \cdot e^{-\bigg(\frac{\mu{-}P_{e,s,i}}{\sqrt {2} \cdot \phi }\bigg)^2}
(19)
  • Costo de penalidad por sobrestimar la demanda de energía eléctrica

Failed to parse (MathML with SVG or PNG fallback (recommended for modern browsers and accessibility tools): Invalid response ("Math extension cannot connect to Restbase.") from server "https://mathoid.scipedia.com/localhost/v1/":): E [C_{e,o,i}(P_{e,i},P_{e,s,i})] = \int _{0}^{P_{e,s,i}} C_{e,o,i} \cdot (P_{e,s,i}-P_{e,i}) \cdot f_{P_{e}} (P_{e}) \cdot dP_{e,i}
(20)

Donde:

  • Failed to parse (MathML with SVG or PNG fallback (recommended for modern browsers and accessibility tools): Invalid response ("Math extension cannot connect to Restbase.") from server "https://mathoid.scipedia.com/localhost/v1/":): {\textstyle E [C_{e,o,i}(P_{e,i},P_{e,s,i})]}
es el valor esperado para el costo de penalidad debido a la sobrestimación en la demanda.
  • Failed to parse (MathML with SVG or PNG fallback (recommended for modern browsers and accessibility tools): Invalid response ("Math extension cannot connect to Restbase.") from server "https://mathoid.scipedia.com/localhost/v1/":): {\textstyle f_{P_{e}} (P_{e}) }
Es la FDP de la potencia de la demanda en el nodo i.
  • Failed to parse (MathML with SVG or PNG fallback (recommended for modern browsers and accessibility tools): Invalid response ("Math extension cannot connect to Restbase.") from server "https://mathoid.scipedia.com/localhost/v1/":): {\textstyle C_{e,u,i}}
Es el coeficiente del costo de penalidad a través de la subestimación en la demanda en el nodo i.
  • Failed to parse (MathML with SVG or PNG fallback (recommended for modern browsers and accessibility tools): Invalid response ("Math extension cannot connect to Restbase.") from server "https://mathoid.scipedia.com/localhost/v1/":): {\textstyle P_{e,s,i}}
Es la potencia programada para modelar la demanda en el nodo i.
  • Failed to parse (MathML with SVG or PNG fallback (recommended for modern browsers and accessibility tools): Invalid response ("Math extension cannot connect to Restbase.") from server "https://mathoid.scipedia.com/localhost/v1/":): {\textstyle P_{e,i}}
Es la potencia entregada por un generador en el nodo i.

Para determinar el costo de penalización reemplazamos 7 en la ecuación 20 y comenzamos con el desarrollo de la integral:

Failed to parse (MathML with SVG or PNG fallback (recommended for modern browsers and accessibility tools): Invalid response ("Math extension cannot connect to Restbase.") from server "https://mathoid.scipedia.com/localhost/v1/":): E[C_{e,o,i}(P_{e,i},P_{e,s,i}] = \int _{0}^{P_{e,s,i}} C_{e,o,i}(P_{e,s,i}-P_{e,i}) \cdot \frac{1}{\sqrt{2\pi \phi ^2}} \cdot e^{-\bigg(\frac{P_{e,i}-\mu }{\sqrt {2} \cdot \phi }\bigg)^2} \cdot dP_{e,i}
(21)

Para el desarrollo, primero utilizamos el teorema de cambio de variable para reducir la integral:

Failed to parse (MathML with SVG or PNG fallback (recommended for modern browsers and accessibility tools): Invalid response ("Math extension cannot connect to Restbase.") from server "https://mathoid.scipedia.com/localhost/v1/":): U = \frac{P_{e,i} - \mu }{\sqrt{2} \cdot \phi } \longrightarrow P_{e,i} = U \cdot \sqrt{2} \cdot \phi + \mu
(22)

Failed to parse (MathML with SVG or PNG fallback (recommended for modern browsers and accessibility tools): Invalid response ("Math extension cannot connect to Restbase.") from server "https://mathoid.scipedia.com/localhost/v1/":): dU = \frac{dP_{e,i}}{\sqrt{2} \cdot \phi } \longrightarrow dP_{e,i} = dU \cdot \sqrt{2} \cdot \phi
(23)

Debido al cambio de variable se hace necesario cambiar los límites de integración a las nuevas variables:

Failed to parse (MathML with SVG or PNG fallback (recommended for modern browsers and accessibility tools): Invalid response ("Math extension cannot connect to Restbase.") from server "https://mathoid.scipedia.com/localhost/v1/":): P_{e,i} = 0 \longrightarrow U_{a} = \frac{0 - \mu }{\sqrt{2} \cdot \phi }
(24)

Failed to parse (MathML with SVG or PNG fallback (recommended for modern browsers and accessibility tools): Invalid response ("Math extension cannot connect to Restbase.") from server "https://mathoid.scipedia.com/localhost/v1/":): P_{e,i} = P_{e,s,i} \longrightarrow U_{b} = \frac{P_{e,s,i} - \mu }{\sqrt{2} \cdot \phi }
(25)

A través del cambio de variable se procede a desarrollar la ecuación 21.

Failed to parse (MathML with SVG or PNG fallback (recommended for modern browsers and accessibility tools): Invalid response ("Math extension cannot connect to Restbase.") from server "https://mathoid.scipedia.com/localhost/v1/":): E[C_{e,o,i}(P_{e,i},P_{e,s,i})] = \int _{U_{a}}^{U_{b}} C_{e,o,i}(P_{e,s,i} - U \cdot \sqrt{2} \cdot \phi - \mu ) \cdot \frac{1}{\sqrt{2\pi }\phi } \cdot e^{-U^2} \cdot \sqrt{2} \cdot \phi \cdot dU
(26)

Failed to parse (MathML with SVG or PNG fallback (recommended for modern browsers and accessibility tools): Invalid response ("Math extension cannot connect to Restbase.") from server "https://mathoid.scipedia.com/localhost/v1/":): = \int _{U_{a}}^{U_{b}} C_{e,o,i} \frac{(P_{e,s,i}-\mu )}{\sqrt{\pi }} \cdot e^{-U^2} \cdot dU - \int _{U_{a}}^{U_{b}} C_{e,o,i} \bigg(\frac{\sqrt{2}\cdot \phi }{\sqrt{\pi }} \cdot Ue^{-U^2} \cdot dU \bigg)
(27)

Para el caso del desarrollo de la función Failed to parse (MathML with SVG or PNG fallback (recommended for modern browsers and accessibility tools): Invalid response ("Math extension cannot connect to Restbase.") from server "https://mathoid.scipedia.com/localhost/v1/":): {\textstyle e^{-U^2}}

de la primera parte de la integral utilizamos la función error, con la cual se puede resolver esta parte de la ecuación. Entonces:

Failed to parse (MathML with SVG or PNG fallback (recommended for modern browsers and accessibility tools): Invalid response ("Math extension cannot connect to Restbase.") from server "https://mathoid.scipedia.com/localhost/v1/":): e^{-U^2} = \frac{\sqrt{\pi }}{2} \cdot erf(x) + C
(28)

Al reemplazar en la primera parte de la integral, tenemos:

Failed to parse (MathML with SVG or PNG fallback (recommended for modern browsers and accessibility tools): Invalid response ("Math extension cannot connect to Restbase.") from server "https://mathoid.scipedia.com/localhost/v1/":): E[C_{e,o,i}(P_{e,i},P_{e,s,i})] = C_{e,o,i} \frac{(P_{e,s,i}-\mu )}{2} \cdot \bigg(erf (U_{b}) - erf (U_{a}) \bigg)
(29)

Para la segunda parte de la integral se tiene el siguiente resultado:

Failed to parse (MathML with SVG or PNG fallback (recommended for modern browsers and accessibility tools): Invalid response ("Math extension cannot connect to Restbase.") from server "https://mathoid.scipedia.com/localhost/v1/":): E[C_{e,o,i}(P_{e,i},P_{e,s,i})] = - C_{e,o,i} \frac{\phi }{\sqrt{2\pi }} \cdot \bigg(e^{-U_{a}^2} - e^{-U_{b}^2} \bigg)
(30)

Al final el resultado de la ecuación 27 realizando el cambio de variable, es:

Failed to parse (MathML with SVG or PNG fallback (recommended for modern browsers and accessibility tools): Invalid response ("Math extension cannot connect to Restbase.") from server "https://mathoid.scipedia.com/localhost/v1/":): E[C_{e,o,i}(P_{e,i},P_{e,s,i})] =
Failed to parse (MathML with SVG or PNG fallback (recommended for modern browsers and accessibility tools): Invalid response ("Math extension cannot connect to Restbase.") from server "https://mathoid.scipedia.com/localhost/v1/":): = C_{e,o,i} \cdot \frac{(P_{e,s,i}-\mu )}{2} \cdot \bigg(erf \bigg(\frac{\mu }{\sqrt{2} \cdot \phi }\bigg)- erf \bigg(\frac{\mu - P_{e,s,i}}{\sqrt{2} \cdot \phi }\bigg)\bigg)
Failed to parse (MathML with SVG or PNG fallback (recommended for modern browsers and accessibility tools): Invalid response ("Math extension cannot connect to Restbase.") from server "https://mathoid.scipedia.com/localhost/v1/":): + C_{e,o,i}\cdot \frac{\phi }{\sqrt{2\pi }} \cdot \bigg(e^{-\bigg(\frac{P_{e,s,i} - \mu }{\sqrt{2} \cdot \phi }\bigg)^2} -e^{\bigg(-\frac{\mu }{\sqrt{2} \cdot \phi }\bigg)}\bigg)
(31)

Por lo tanto, es posible obtener el costo de incertidumbre para el caso de la demanda como la suma de 19 y 31.

3.2 Desarrollo analítico de los costos para la cemanda (FDP beta)

El comportamiento de la demanda de energía eléctrica en la red se puede representar a través de FDP con una función beta, que se presenta a continuación:

Failed to parse (MathML with SVG or PNG fallback (recommended for modern browsers and accessibility tools): Invalid response ("Math extension cannot connect to Restbase.") from server "https://mathoid.scipedia.com/localhost/v1/":): f_{Pe}(Pe) = \frac{\Gamma (\alpha{-\beta})}{\Gamma (\alpha ) \cdot \Gamma (\beta )} \cdot (P_{e,i})^{\alpha{-1}} \cdot (1-P_{e,i})^{\beta{-1}}
(32)

Donde Failed to parse (MathML with SVG or PNG fallback (recommended for modern browsers and accessibility tools): Invalid response ("Math extension cannot connect to Restbase.") from server "https://mathoid.scipedia.com/localhost/v1/":): {\textstyle \Gamma }

representa la función gama, Failed to parse (MathML with SVG or PNG fallback (recommended for modern browsers and accessibility tools): Invalid response ("Math extension cannot connect to Restbase.") from server "https://mathoid.scipedia.com/localhost/v1/":): {\textstyle \alpha }
y Failed to parse (MathML with SVG or PNG fallback (recommended for modern browsers and accessibility tools): Invalid response ("Math extension cannot connect to Restbase.") from server "https://mathoid.scipedia.com/localhost/v1/":): {\textstyle \beta }
son dos parámetros que varían entre 0 y 1, y Failed to parse (MathML with SVG or PNG fallback (recommended for modern browsers and accessibility tools): Invalid response ("Math extension cannot connect to Restbase.") from server "https://mathoid.scipedia.com/localhost/v1/":): {\textstyle P_{e,i}}
es la potencia demandada.

Se desarrolla la siguiente integral para relacionar el costo de penalización debido a subestimar la demanda con su respectiva FDP.

  • Costo de penalidad por subestimar la demanda de energía eléctrica

Failed to parse (MathML with SVG or PNG fallback (recommended for modern browsers and accessibility tools): Invalid response ("Math extension cannot connect to Restbase.") from server "https://mathoid.scipedia.com/localhost/v1/":): E [C_{e,u,i}(P_{e,i},P_{e,s,i})] = \int _{P_{e,s,i}}^{P_{e,\infty }} C_{e,u,i} \cdot (P_{e,i}-P_{e,s,i}) \cdot f_{P_{e}} (P_{e}) \cdot dP_{e,i}
(33)

Donde:

  • Failed to parse (MathML with SVG or PNG fallback (recommended for modern browsers and accessibility tools): Invalid response ("Math extension cannot connect to Restbase.") from server "https://mathoid.scipedia.com/localhost/v1/":): {\textstyle E [C_{e,u,i}(P_{e,i},P_{e,s,i})]}
es el valor esperado para el costo de penalidad debido a la subestimación en la demanda.
  • Failed to parse (MathML with SVG or PNG fallback (recommended for modern browsers and accessibility tools): Invalid response ("Math extension cannot connect to Restbase.") from server "https://mathoid.scipedia.com/localhost/v1/":): {\textstyle f_{P_{e}} (P_{e}) }
Es la FDP de la potencia de la demanda en el nodo i.
  • Failed to parse (MathML with SVG or PNG fallback (recommended for modern browsers and accessibility tools): Invalid response ("Math extension cannot connect to Restbase.") from server "https://mathoid.scipedia.com/localhost/v1/":): {\textstyle C_{e,u,i}}
Es el coeficiente del costo de penalidad a través de la subestimación en la demanda en el nodo i.
  • Failed to parse (MathML with SVG or PNG fallback (recommended for modern browsers and accessibility tools): Invalid response ("Math extension cannot connect to Restbase.") from server "https://mathoid.scipedia.com/localhost/v1/":): {\textstyle {P_{e,\infty }}}
Es la potencia máxima de salida causada por la demanda en el nodo i.
  • Failed to parse (MathML with SVG or PNG fallback (recommended for modern browsers and accessibility tools): Invalid response ("Math extension cannot connect to Restbase.") from server "https://mathoid.scipedia.com/localhost/v1/":): {\textstyle P_{e,s,i}}
Es la potencia programada para modelar la demanda en el nodo i.
  • Failed to parse (MathML with SVG or PNG fallback (recommended for modern browsers and accessibility tools): Invalid response ("Math extension cannot connect to Restbase.") from server "https://mathoid.scipedia.com/localhost/v1/":): {\textstyle P_{e,i}}
Es la potencia entregada por un generador en el nodo i.
Para determinar el costo de penalización reemplazamos 32 en la ecuación 33 y comenzamos con el desarrollo de la integral:

Forma general:

Failed to parse (MathML with SVG or PNG fallback (recommended for modern browsers and accessibility tools): Invalid response ("Math extension cannot connect to Restbase.") from server "https://mathoid.scipedia.com/localhost/v1/":): E [C_{e,u,i}(P_{e,i},P_{e,s,i})] = \int _{P_{e,s,i}}^{P_{e,\infty }} C_{e,u,i} \cdot (P_{e,i}-P_{e,s,i}) \cdot \frac{\Gamma (\alpha{-\beta})}{\Gamma (\alpha ) \cdot \Gamma (\beta )} \cdot (P_{e,i})^{\alpha{-1}} \cdot (1-P_{e,i})^{\beta{-1}} \cdot dP_{e,i}
(34)

Desarrollando se tiene una forma generalizada de la función hipergeométrica con la cual se aproxima el resultado:

Failed to parse (MathML with SVG or PNG fallback (recommended for modern browsers and accessibility tools): Invalid response ("Math extension cannot connect to Restbase.") from server "https://mathoid.scipedia.com/localhost/v1/":): \frac{C_{k+1}}{C_{k}} = \frac{P(k)}{Q(k)} = \frac{(k+a_{1})(k+a_{2})...(k+a_{p})}{(k+b_{1})(k+b_{2})...(k+b_{q})(k+1)}\cdot x.
(35)

El factor de Failed to parse (MathML with SVG or PNG fallback (recommended for modern browsers and accessibility tools): Invalid response ("Math extension cannot connect to Restbase.") from server "https://mathoid.scipedia.com/localhost/v1/":): {\textstyle k+1}

en el denominador se presenta como razón de notación histórica.

La función Failed to parse (MathML with SVG or PNG fallback (recommended for modern browsers and accessibility tools): Invalid response ("Math extension cannot connect to Restbase.") from server "https://mathoid.scipedia.com/localhost/v1/":): {\textstyle 2f_{1} (a,b;c;x)}

correspondiente a p = 2, q = 1 es la primera función hipergeométrica que se estudiará, debido a que es la más frecuente en problemas físicos.

Las funciones hipergeométricas son soluciones de la ecuación diferencial hipergeométrica, la cual tiene un punto regular singular en el origen. Para derivar la función hipergeométrica de la ecuación diferencial hipergeométrica se tiene:

Failed to parse (MathML with SVG or PNG fallback (recommended for modern browsers and accessibility tools): Invalid response ("Math extension cannot connect to Restbase.") from server "https://mathoid.scipedia.com/localhost/v1/":): z(1-z) y'' + [c-(a+b+1)z] y' -aby = 0
(36)

El método de Frobenius permite crear una solución en serie de potencias de esa ecuación diferencial, con Failed to parse (MathML with SVG or PNG fallback (recommended for modern browsers and accessibility tools): Invalid response ("Math extension cannot connect to Restbase.") from server "https://mathoid.scipedia.com/localhost/v1/":): p(z)

y Failed to parse (MathML with SVG or PNG fallback (recommended for modern browsers and accessibility tools): Invalid response ("Math extension cannot connect to Restbase.") from server "https://mathoid.scipedia.com/localhost/v1/":): q(z)
analíticas en 0 o, siendo analíticas, si sus límites en 0 existen (si son finitos).

Se usa el método de Frobenius para reducir la expresión:

Failed to parse (MathML with SVG or PNG fallback (recommended for modern browsers and accessibility tools): Invalid response ("Math extension cannot connect to Restbase.") from server "https://mathoid.scipedia.com/localhost/v1/":): \sum _{n=0}^{\infty } \bigg[(n+1) \cdot (n+c) A_{n+1} - \bigg[n^2 + (a+b) n + a\cdot b \bigg]A_{n}\bigg]\cdot z^n = 0
(37)

Teniendo la ecuación inicial:

Failed to parse (MathML with SVG or PNG fallback (recommended for modern browsers and accessibility tools): Invalid response ("Math extension cannot connect to Restbase.") from server "https://mathoid.scipedia.com/localhost/v1/":): A_{n+1} = \frac{(n+a)(n+b)}{(n+1)(n+c)} \cdot A_{n}
(38)

Utilizando la solución de series de potencia:

Failed to parse (MathML with SVG or PNG fallback (recommended for modern browsers and accessibility tools): Invalid response ("Math extension cannot connect to Restbase.") from server "https://mathoid.scipedia.com/localhost/v1/":): y = \sum _{n=0}^{\infty } A_{z} \cdot z^n
(39)

Entonces tenemos la solución:

Failed to parse (MathML with SVG or PNG fallback (recommended for modern browsers and accessibility tools): Invalid response ("Math extension cannot connect to Restbase.") from server "https://mathoid.scipedia.com/localhost/v1/":): y = A_{0} \cdot \bigg[1+ \frac{a \cdot b}{1! \cdot c} \cdot z + \frac{a\cdot (a+1)b\cdot (b+1)}{2!\cdot c\cdot (c+1)}\cdot z^2 + ...\bigg].
(40)

Esta es la llamada solución regular, denotada como:

Failed to parse (MathML with SVG or PNG fallback (recommended for modern browsers and accessibility tools): Invalid response ("Math extension cannot connect to Restbase.") from server "https://mathoid.scipedia.com/localhost/v1/":): F_{1}(a,b;c;z) = 1+ \frac{a \cdot b}{1! \cdot c} \cdot z + \frac{a\cdot (a+1)b\cdot (b+1)}{2!\cdot c\cdot (c+1)}\cdot z^2 + ...
Failed to parse (MathML with SVG or PNG fallback (recommended for modern browsers and accessibility tools): Invalid response ("Math extension cannot connect to Restbase.") from server "https://mathoid.scipedia.com/localhost/v1/":): = \sum _{n=0}^{\infty } \frac{(a)_{n}\cdot (b)_{n}}{(c)_{n}} \cdot \frac{z^n}{n!}
(41)

La cual converge si c no es un entero negativo (1) para todo Failed to parse (MathML with SVG or PNG fallback (recommended for modern browsers and accessibility tools): Invalid response ("Math extension cannot connect to Restbase.") from server "https://mathoid.scipedia.com/localhost/v1/":): {\textstyle \mid z \mid < 1}

y (2) en el circulo unitario Failed to parse (MathML with SVG or PNG fallback (recommended for modern browsers and accessibility tools): Invalid response ("Math extension cannot connect to Restbase.") from server "https://mathoid.scipedia.com/localhost/v1/":): {\textstyle \mid z \mid = 1 }
si Failed to parse (MathML with SVG or PNG fallback (recommended for modern browsers and accessibility tools): Invalid response ("Math extension cannot connect to Restbase.") from server "https://mathoid.scipedia.com/localhost/v1/":): {\textstyle  R [c-a-b]>0}

. Aquí, Failed to parse (MathML with SVG or PNG fallback (recommended for modern browsers and accessibility tools): Invalid response ("Math extension cannot connect to Restbase.") from server "https://mathoid.scipedia.com/localhost/v1/":): {\textstyle (a)_{n}}

es un símbolo de Pochhammer. El simbolo de Pochhammer introducido por Leo August Pochhammer es la notación Failed to parse (MathML with SVG or PNG fallback (recommended for modern browsers and accessibility tools): Invalid response ("Math extension cannot connect to Restbase.") from server "https://mathoid.scipedia.com/localhost/v1/":): (x)_{n}
donde n es un entero no negativo.

Por lo tanto el resultado final de la expresión es:

Failed to parse (MathML with SVG or PNG fallback (recommended for modern browsers and accessibility tools): Invalid response ("Math extension cannot connect to Restbase.") from server "https://mathoid.scipedia.com/localhost/v1/":): \int _{P_{e,s,i}}^{P_{e,\infty }} C_{e,u,i} \cdot (P_{e,i}-P_{e,s,i}) \cdot \frac{\Gamma (\alpha{-\beta})}{\Gamma (\alpha ) \cdot \Gamma (\beta )} \cdot (P_{e,i})^{\alpha{-1}} \cdot (1-P_{e,i})^{\beta{-1}} \cdot dP_{e,i}
Failed to parse (MathML with SVG or PNG fallback (recommended for modern browsers and accessibility tools): Invalid response ("Math extension cannot connect to Restbase.") from server "https://mathoid.scipedia.com/localhost/v1/":): = -\frac{(P_{e,i})^\alpha \cdot ((1+\alpha )\cdot P_{e,s,i}\cdot Hypergeometric 2F1 [a,-b,1+a,x]}{\alpha \cdot (1+\alpha )} +
Failed to parse (MathML with SVG or PNG fallback (recommended for modern browsers and accessibility tools): Invalid response ("Math extension cannot connect to Restbase.") from server "https://mathoid.scipedia.com/localhost/v1/":): \frac{\alpha \cdot (-1+P_{e,s,i})\cdot x \cdot Hypergeometric 2F1 [a,-b,1+a,x]}{\alpha \cdot (1+\alpha )}
(42)

El cual representa el costo por subestimar la demanda con la función de distribución de probabilidad beta.

  • Costo de penalidad por sobrestimar la demanda de energía eléctrica

Failed to parse (MathML with SVG or PNG fallback (recommended for modern browsers and accessibility tools): Invalid response ("Math extension cannot connect to Restbase.") from server "https://mathoid.scipedia.com/localhost/v1/":): E [C_{e,o,i}(P_{e,i},P_{e,s,i})] = \int _{0}^{P_{e,s,i}} C_{e,o,i} \cdot (P_{e,s,i}-P_{e,i}) \cdot f_{P_{e}} \cdot (P_{e}) \cdot dP_{e,i}
(43)

Donde:

  • Failed to parse (MathML with SVG or PNG fallback (recommended for modern browsers and accessibility tools): Invalid response ("Math extension cannot connect to Restbase.") from server "https://mathoid.scipedia.com/localhost/v1/":): {\textstyle E [C_{e,o,i}(P_{e,i},P_{e,s,i})]}
es el valor esperado para el costo de penalidad debido a la sobrestimación en la demanda.
  • Failed to parse (MathML with SVG or PNG fallback (recommended for modern browsers and accessibility tools): Invalid response ("Math extension cannot connect to Restbase.") from server "https://mathoid.scipedia.com/localhost/v1/":): {\textstyle f_{P_{e}} (P_{e}) }
Es la FDP de la potencia de la demanda en el nodo i.
  • Failed to parse (MathML with SVG or PNG fallback (recommended for modern browsers and accessibility tools): Invalid response ("Math extension cannot connect to Restbase.") from server "https://mathoid.scipedia.com/localhost/v1/":): {\textstyle C_{e,u,i}}
Es el coeficiente del costo de penalidad a través de la subestimación en la demanda en el nodo i.
  • Failed to parse (MathML with SVG or PNG fallback (recommended for modern browsers and accessibility tools): Invalid response ("Math extension cannot connect to Restbase.") from server "https://mathoid.scipedia.com/localhost/v1/":): {\textstyle P_{e,s,i}}
Es la potencia programada para modelar la demanda en el nodo i.
  • Failed to parse (MathML with SVG or PNG fallback (recommended for modern browsers and accessibility tools): Invalid response ("Math extension cannot connect to Restbase.") from server "https://mathoid.scipedia.com/localhost/v1/":): {\textstyle P_{e,i}}
Es la potencia entregada por un generador en el nodo i.

Para determinar el costo de penalización reemplazamos 32 en la ecuación 43 y comenzamos con el desarrollo de la integral:

Forma general:

Failed to parse (MathML with SVG or PNG fallback (recommended for modern browsers and accessibility tools): Invalid response ("Math extension cannot connect to Restbase.") from server "https://mathoid.scipedia.com/localhost/v1/":): E [C_{e,o,i}(P_{e,i},P_{e,s,i})] = \int _0 ^{P_{e,s,i}} C_{e,o,i} \cdot (P_{e,s,i}-P_{e,i}) \cdot \frac{\Gamma (\alpha{-\beta})}{\Gamma (\alpha ) \cdot \Gamma (\beta )} \cdot (P_{e,i})^{\alpha{-1}} \cdot (1-P_{e,i})^{\beta{-1}} \cdot dP_{e,i}
(44)
Se utilizan las ecuaciones presentadas para el análisis de la función hipergeométrica desde la ecuación 35 hasta la ecuación 41.

Finalmente el costo por subestimar la demanda con la función de distibución beta es:

Failed to parse (MathML with SVG or PNG fallback (recommended for modern browsers and accessibility tools): Invalid response ("Math extension cannot connect to Restbase.") from server "https://mathoid.scipedia.com/localhost/v1/":): \int _{P_{e,s,i}}^{P_{e,\infty }} C_{e,u,i} \cdot (P_{e,i}-P_{e,s,i}) \cdot \frac{\Gamma (\alpha{-\beta})}{\Gamma (\alpha ) \cdot \Gamma (\beta )} \cdot (P_{e,i})^{\alpha{-1}} \cdot (1-P_{e,i})^{\beta{-1}} \cdot dP_{e,i}
Failed to parse (MathML with SVG or PNG fallback (recommended for modern browsers and accessibility tools): Invalid response ("Math extension cannot connect to Restbase.") from server "https://mathoid.scipedia.com/localhost/v1/":): = (P_{e,i})^\alpha \cdot \bigg[-\frac{P_{e,s,i}\cdot Hypergeometric 2F1 [a,-b,1+a,x]}{\alpha } +
Failed to parse (MathML with SVG or PNG fallback (recommended for modern browsers and accessibility tools): Invalid response ("Math extension cannot connect to Restbase.") from server "https://mathoid.scipedia.com/localhost/v1/":): \frac{(-1+P_{e,s,i})\cdot x \cdot Hypergeometric 2F1 [a,-b,1+a,x]}{(1+\alpha )}\bigg]
(45)

4. Validación númerica con simulación de Monte Carlo

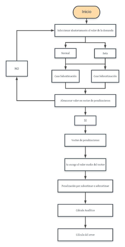
En la figura 1 se presenta la metodología con la cual se desarrollo la validación de los resultados reportados a continuación (subsecciones siguientes). Para este caso se realizarón un total de 25 simulaciones para encontrar el error para un caso en particular con cada función de distribución de probabilidad.

Diagrama de flujo para la validación de resultados
Figura 1: Diagrama de flujo para la validación de resultados

4.1 Función de distribución normal

  • Caso 1: El costo de incertidumbre hallado analíticamente fue de $ 317.5790. En este caso se supone que la demanda tiene un valor medio (Failed to parse (MathML with SVG or PNG fallback (recommended for modern browsers and accessibility tools): Invalid response ("Math extension cannot connect to Restbase.") from server "https://mathoid.scipedia.com/localhost/v1/":): {\textstyle \mu }

) de 19.54 MW y un desviación estandar (Failed to parse (MathML with SVG or PNG fallback (recommended for modern browsers and accessibility tools): Invalid response ("Math extension cannot connect to Restbase.") from server "https://mathoid.scipedia.com/localhost/v1/":): {\textstyle \phi } ) de 0.54 MW. La potencia programada (Failed to parse (MathML with SVG or PNG fallback (recommended for modern browsers and accessibility tools): Invalid response ("Math extension cannot connect to Restbase.") from server "https://mathoid.scipedia.com/localhost/v1/":): {\textstyle P_{e,s}} ) es 18.5 MW. En la tabla 1 se presentan los 25 casos simulados, y en la figura 2 la comparación entre el método analítico y la simulación de Monte Carlo.


Tabla. 1 Resultados Simulación Caso 1, Distribución Normal
Simulación Monte Carlo Simulación Monte Carlo
1 318.2913 14 318.0775
2 317.9161 15 317.3798
3 318.4017 16 318.9341
4 317.3396 17 317.4439
5 317.5135 18 317.4791
6 317.2197 19 317.2286
7 317.9858 20 317.6289
8 318.7582 21 317.5556
9 316.8641 22 318.3687
10 317.9871 23 317.6681
11 317.3757 24 317.3042
12 317.3007 25 318.2144
13 318.7174
Comparación Costos para el Caso 1, Distribución Normal
Figura 2: Comparación Costos para el Caso 1, Distribución Normal

En la tabla 2 el error porcentual en los 25 casos, y la tabla 3 el análisis estadístico.


Tabla. 2 Error Calculado, Caso 1, Distribución Normal
Simulación Error (%) Simulación Error (%)
1 0.223789 14 0.156723
2 0.106034 15 0.062764
3 0.258384 16 0.424884
4 0.075440 17 0.042559
5 0.020629 18 0.031467
6 0.113265 19 0.110457
7 0.127930 20 0.015710
8 0.369936 21 0.007369
9 0.225617 22 0.248046
10 0.128339 23 0.028048
11 0.064057 24 0.086605
12 0.087709 25 0.199677
13 0.357182


Tabla. 3 Datos Estadísticos, Error Calculado, Caso 1, Distribución Normal
Varianza 0.013770
Media 0.094694
Promedio 0.142905
Desviación Estándar 0.117344

Las figuras 3 y 4 presentan los histogramas de los escenarios simulados de Monte Carlo.

Escenarios para la potencia, costos de subestimación y sobrestimación, Caso 1, Función Normal.
Figura 3: Escenarios para la potencia, costos de subestimación y sobrestimación, Caso 1, Función Normal.
Costo de incertidumbre (UCF), bajo los parámetros de simulación, Caso 1, Función Normal.
Figura 4: Costo de incertidumbre (UCF), bajo los parámetros de simulación, Caso 1, Función Normal.

4.2 Función de distribución beta

  • Caso 1: El costo de incertidumbre hallado analíticamente fue de $ 181.4107. En este caso se supone que la demanda puede variar entre 0 y 1 MW; y los parametrs de la disribuci´n beta son: Failed to parse (MathML with SVG or PNG fallback (recommended for modern browsers and accessibility tools): Invalid response ("Math extension cannot connect to Restbase.") from server "https://mathoid.scipedia.com/localhost/v1/":): {\textstyle \alpha }

=2 y Failed to parse (MathML with SVG or PNG fallback (recommended for modern browsers and accessibility tools): Invalid response ("Math extension cannot connect to Restbase.") from server "https://mathoid.scipedia.com/localhost/v1/":): {\textstyle \beta } =1.5. La potencia programada (Failed to parse (MathML with SVG or PNG fallback (recommended for modern browsers and accessibility tools): Invalid response ("Math extension cannot connect to Restbase.") from server "https://mathoid.scipedia.com/localhost/v1/":): {\textstyle P_{e,s}} ) es 0.9 MW. En la tabla 4 se presentan los 25 casos simulados, y en la figura 5 la comparación entre el método analítico y la simulación de Monte Carlo.


Tabla. 4 Resultados Simulación Caso 1, Distribución Beta
Simulación Monte Carlo Simulación Monte Carlo
1 181.4460 14 181.4098
2 181.4191 15 181.4099
3 181.3914 16 181.3515
4 181.3818 17 181.3818
5 181.4180 18 181.4601
6 181.4480 19 181.4114
7 181.4148 20 181.4097
8 181.4163 21 181.3926
9 181.3573 22 181.4198
10 181.4730 23 181.4055
11 181.4235 24 181.4310
12 181.4277 25 181.4227
13 181.3645
Comparación Costos para el Caso 1, Distribución Beta
Figura 5: Comparación Costos para el Caso 1, Distribución Beta

En la tabla 5 el error porcentual en los 25 casos, y la tabla 6 el análisis estadístico.


Tabla. 5 Error Calculado, Caso 1, Distribución Beta
Simulación Error (%) Simulación Error (%)
1 0.019455 14 0.025474
2 0.004630 15 0.000496
3 0.010640 16 0.000441
4 0.015933 17 0.032644
5 0.016920 18 0.015933
6 0.004024 19 0.027224
7 0.020557 20 0.000386
8 0.002260 21 0.000551
9 0.003087 22 0.009978
10 0.029445 23 0.005016
11 0.034330 24 0.002867
12 0.007055 25 0.011189
13 0.009370


Tabla. 6 Datos Estadísticos, Error Calculado, Caso 1, Distribución Beta
Varianza 0.000117
Media 0.006564
Promedio 0.012396
Desviación Estándar 0.010833

Las figuras 6 y 7 presentan los histogramas de los escenarios simulados de Monte Carlo.

Escenarios para la potencia, costos de subestimación y sobrestimación, Caso 1, Función Beta.
Figura 6: Escenarios para la potencia, costos de subestimación y sobrestimación, Caso 1, Función Beta.
Costo de incertidumbre (UCF), bajo los parámetros de simulación, Caso 1, Función Beta.
Figura 7: Costo de incertidumbre (UCF), bajo los parámetros de simulación, Caso 1, Función Beta.

5. Análisis de resultados y conclusiones

El principal resultado encontrado en esta investigación es la formulación matemática del costo de incertidumbre de cargas controlables. El costo de incertidumbre evaluad con la formula analítica resulta ser el mismo que el costo esperad de las simulaciones de Monte Carlo. Las conclusiones de este estudio son:

  • A través del modelamiento de la demanda con funciones de distribución de probabilidad es posible encontrar un patrón de consumo, que permite definir los costos de incertidumbre que se generan en el sistema por la subestimación y la sobrestimación de la demanda de energía eléctrica.
  • Es posible encontrar valores muy cercanos a las simulaciones a través de la formulación analática, como se puede ver a través de los resultados, los valores encontrados se aproximan al método de Monte Carlo, por lo tanto, se tiene una nueva herramienta para definir los costos de incertidumbre sin emplear grandes tiempos de simulación.
  • Con la formulación analítica presentada se pueden hallar los costos de incertidumbre por subestimar o sobrestimar a la demanda de energía eléctrica, sin diferenciar esta y teniendo rangos amplios para el modelamiento de cualquier tipo de demanda.
  • Con el modelamiento de la demanda de energía eléctrica a través de las funciones de distribución normal y beta, se demostró que el algoritmo desarrollado es capaz de adaptarse a cualquier tipo de variación de la demanda y que no se tienen errores significativos en la adquisición de resultados.
  • Se ha encontrado una manera simple y sencilla de definir el costo de penalización que debe ser asumido por el sistema o la demanda cuando alguno de las partes falla en los compromisos adquiridos en el mercado de energía eléctrica.
  • Las variaciones de los datos de simulación y del error encontradas son menores al 1%, evidenciando la facilidad y utilidad de la formula analítica desarrollada en este documento.

Acknowledgements

The authors would like to thank the Cyted Network: RED IBEROAMERICANA PARA EL DESARROLLO Y LA INTEGRACION DE PEQUENOS GENERADORES EOLICOS(MICRO-EOLO) for the continued support during thedevelopment of this work.

Referencias

[1] V. Siriariyaporn, D. J. Gotham, and F. T. Sparrow, "Determining the cost of uncertainty to electric utilities in serving highly varying loads," Electr. Util. Deregulation, Restruct. Power Technol. 2004. (DRPT 2004). Proc. 2004 IEEE Int. Conf., vol. 2, no. April, p. 580–585 Vol.2, 2004.
[2] F. Santos, J. Arévalo and S. Rivera, "Uncertainty Cost Functions for Solar Photovoltaic Generation, Wind Energy, and Plug-In Electric Vehicles: Mathematical Expected Value and Verification by Monte Carlo Simulation," International Journal of Power and Energy Conversion (in press) 2019.
[3] J. Cardell, L. Anderson, "Analysis of the System Costs of Wind Variability Through Monte Carlo Simulation," Proceedings of the 43rd Hawaii International Conference on System Sciences, 2010.
[4] J. Hetzer, C. Yu and K. Bhattarai, "An economic dispatch model incorporating wind power," IEEE Transactions on Energy Conversion, vol. 23, no. 2, 603-611, 2008.
[5] S. Surender, P. Bijwe and A. Abhyankar, "Real-time economic dispatch considering renewable power generation variability and uncertainty over scheduling period," IEEE Systems Journal, vol. 9, no. 4, 1440-1451, 2015.
[6] J. Zhao, F. Wen, Z. Dong, Y. Xue and K. Wong, "Optimal dispatch of electric vehicles and wind power using enhanced particle swarm optimization," IEEE Transactions on Industrial Informatics, vol. 8, no. 4, 889-899, 2012.
[7] F. Molina, S. Pérez and S. Rivera, "Uncertainty Cost Function Formulation in Small Hydropower Plants Inside a Microgrid," Ingenierías USBMed, Vol. 8, No. 1, Enero-Junio 2017.
[8] E. Mojica-Nava, S. Rivera and N. Quijano, "Distributed dispatch control in microgrids with network losses," 2016 IEEE Conference on Control Applications (CCA), Buenos Aires, 2016, pp. 285-290.
[9] E. Mojica-Nava, S. Rivera and N. Quijano, "Game-theoretic dispatch control in microgrids considering network losses and renewable distributed energy resources integration," in IET Generation, Transmission & Distribution, vol. 11, no. 6, pp. 1583-1590, 2017.
[10] R. Mehri and M. Kalantar, “Multi-objective Scheduling of Electric Vehicles Considering Wind and Demand Uncertainties,” no. Sgc, pp. 23–24, 2015.
[11] Ernst and Young, “Información de los mercados mayoristas de energía electrica del Reino Unido, Nord Pool, PJM y CAISO discriminado los principales aspectos normativos, operativos y comerciales,” p. 246, 2015.
[12] I. El, R. Bann, and A. Abouabdellah, “Modeling and Forecasting Energy Demand,” 2016.
[13] J. J. Chen, Q. H. Wu, L. L. Zhang, and P. Z. Wu, “Multi-objective mean–variance–skewness model for nonconvex and stochastic optimal power flow considering wind power and load uncertainties,” Eur. J. Oper. Res., vol. 263, no. 2, pp. 719–732, 2017.
[14] Nick T. Thomopoulos. Essentials of Monte Carlo Simulation: statistical methods for building simulation models. Springer, Chicago, Illinois, USA, 2013.

[15] S. Simbaqueba, tesis pregrado “Costos de Incertidumbre con Generación Distribuida Considerando la Estocasticidad de la Demanda Controlable,”, Director: S. Rivera, 2018.

Back to Top

Document information

Published on 07/02/19
Accepted on 17/01/19
Submitted on 18/10/18

Volume 35, Issue 1, 2019
DOI: 10.23967/j.rimni.2019.01.002
Licence: CC BY-NC-SA license

Document Score

0

Views 230
Recommendations 0

Share this document

claim authorship

Are you one of the authors of this document?