Este documento presenta el desarrollo de una nueva formulación matemática para definir, a través de enfoques probabilísticos, el costo que puede generarse si existiera un mercado eléctrico diversificado, con participación activa de la demanda. Para ello, se considera que la demanda eléctrica en un instante de tiempo sigue una distribución determinada de probabilidad y es controlable por el operador del sistema. El estudio muestra un desarrollo matemático del costo de incertidumbre de la demanda a partir del cálculo del costo esperado de suplir el valor de demanda más conveniente para el sistema de potencia. La validación de la fórmula analítica se realiza a través del método de Monte Carlo, que permitió comparar los costos de penalización asociados con la subestimación o sobreestimación de la demanda de energía eléctrica.
Palabras Clave: Cargas controlables, costos de incertidumbre, estudios probabilísticos, simulaciones de Monte Carlo
This document presents an analysis and development of a new mathematical formulation to determine, through probabilistic approaches, the cost that can appear in a diversified electricity market with active load participation. In our approach, we consider that power demand follows a specific probability distribution and its control is performed through system's operator actions. The cost of uncertainty of demand is mathematically developed by calculating the expected cost of supplying the most convenient demand value for the power system. The validation of the analytical formula is done through the Monte Carlo method, that allowed us to compare the penalty costs in the case of underestimating or overestimating the demand for electrical energy.
Keywords: Controllable demand, electric market, uncertainty costs, probabilistic studies, Monte Carlo simulation
Existen formas de calcular los costos de la energía eléctrica cuando se utilizan fuentes alternativas para su producción. Algunos de estos costos están asociados al tipo de tecnología utilizada para la conversión de otros tipos de energía, en energía eléctrica [1,2,3]. En Siriariyaporn et al. [1] se muestran los diversos componentes que afectan los costos de la energía en un sistema eléctrico. Entre estos costos aparecen como representativos el obtenido al generar con medios no convencionales y el creado al presentarse una variación en la demanda. Este último ha llegado a ser una parte importante en la toma de decisiones ya que crea incertidumbre en los costos del sistema, cuando la demanda se comporta activamente en el mercado [2].
En los sistemas modernos, la incorporación de cargas controlables en la red ha aumentado los niveles de incertidumbre. El comportamiento de estos elementos se puede describir probabilísticamente a través del modelado matemático de los patrones de consumo. De esta manera, es posible obtener una estimación de los costos asociados con la incertidumbre de estos agentes energéticos, que se representa a través del valor esperado de una función de costo de incertidumbre. El concepto de estas funciones se exploró primero para la generación con energía eólica en Hetzer et al. [4]. Las primeras cargas controlables que se estudiaron con respecto al costo de incertidumbre fueron los vehículos eléctricos (PEVs). En Zhao et al. [5] se presenta el estudio combinado de energía eólica y PEVs. Una aplicación del concepto de costo de incertidumbre se presenta para energía eólica y solar en Zhao et al. [6].
En los estudios mencionados en Hetzer et al. [4], Surender et al. [5] y Zhao et al. [6], se muestra la necesidad de ampliar el análisis de los costos de incertidumbre que se generan cuando el pronóstico de la demanda es estocástico para diferentes horas del día. Esta demanda se modela a través de funciones de distribución de probabilidad y el costo de penalización aparece cuando se requiere conectar generación distribuida a la red para suplir demanda o cuando no se tiene como suplir la misma [5]. Lo que resulta en extración de energía de la red, debido a que la generación distribuida no tiene como definir su operación en términos de energía firme, debido a la dificultad que se presenta al pronosticar cuándo y cómo será la participación para suplir la demanda. En Santos et al. [2] se presenta el costo de incertidumbre asociado al suplir energía a una demanda fija .
En Santos et al. [2] se muestra el proceso de modelamiento para la conexión de diferentes tecnologías a la red. Además, se listan las consideraciones previas que se deben definir para realizar un análisis que permita comparar los resultados, que se presentan con la generación hidráulica y térmica. En estos casos se tienen costos de incertidumbre producidos por la cantidad de agua que se puede almacenar y el tiempo de calentamiento en las calderas de las plantas, respectivamente. Una de las limitantes encontrada en Hetzer et al. [4], Surender et al. [5] y Zhao et al. [6] fue la ausencia de un marco regulatorio que defina las tarifas para el pago por inyección de energía y uso de la red por parte de los autogeneradores, en países en vía de desarrollo.
De esta manera en Santos et al. [2], primero se definen los comportamientos de la generación distribuida en términos de la capacidad de energía que es capaz de satisfacer a través de cada tecnología, y se definen límites de sobrestimación y subestimación de la demanda a suplir. A partir de estos dos parámetros es posible modelar estáticamente la capacidad de generación a través de funciones de distribución de probabilidad (FDP), con lo cual, podemos realizar un análisis estocástico del comportamiento para el caso de generación fotovoltaica (GF), generación eólica (GE), y conexión de vehículos eléctricos a la red (VE). Para este último caso, se observa una mayor incertidumbre debido al comportamiento híbrido de carga y descarga de los mismos [2]. El antecedente mas reciente de costos de incertidumbre se refiere a centrales hidroeléctricas presentado en Molina et al. [7].
Para realizar la formulación de los costos de incertidumbre, primero hay que encontrar datos históricos del comportamiento de la fuente primaria y patrones de consumo que se utilizará para la transformación en energía eléctrica [2]-[6]. De acuerdo a las investigaciones realizadas con respecto a los costos de incertidumbre en generación renovable, es necesario determinar la conducta de la generación en diferentes instantes de tiempo, considerando el clima de la región donde se ubica la planta de generación. Este procedimiento se hace para encontrar los puntos máximos y mínimos de generación para cualquier fuente de energía renovable no convencional. Está metodología se conoce en la literatura técnica como subestimar y sobreestimar la potencia generada por plantas las cuales dependen de factores externos como el clima, el viento, la temperatura ambiente y el caudal de los ríos [2]-[7]. Estos antecedentes se centran en la generación, y en este articulo se extenderá a las demandas eléctricas controlables.
La validación númerica de los costos de incertidumbre se realiza mediante simulaciones de Monte Carlo. Donde el objetivo es comparar el costo esperado de la subestimación y sobreestimación dada por los escenarios de Monte Carlo y el costo esperado analítico. Las simulaciones de Monte Carlo son apropiadas para analizar la variabilidad de la energía solar, eólica y de vehículos eléctricos, ya que estos recursos pueden ser modelados por funciones de probabilidad conocidas [2,7]. La novedad del enfoque propuesto es una formulación analítica para el costo de incertidumbre. Con esta formulación, es posible una evaluación determinística, a través del costo esperado para ser incluido en un despacho económico (por ejemplo, en un despacho de una microred, como en [8,9], que considere las distribuciones de probabilidad de la velocidad del viento, irradiación solar y patrones de conducción y consumo.
En este documento, las simulaciones de Monte Carlo se utilizan para simular varios escenarios de la energía inyectada o consumida de las fuentes de energía primaria mencionadas. En cada escenario se calcula un costo de penalización y, finalmente, el valor esperado del costo de penalización se obtiene utilizando el valor medio del histograma del coste de penalización. Para la demanda se supone conocida la distribución de los patrones de consumo.
Las plantas térmicas en este momento producen gases de efecto invernadero los cuales emiten en el medio ambiente partículas que generan enfermedades y contribuyen al cambio climático, por lo cual, es necesario utilizar nuevas fuentes de generación de energía eléctrica, cómo las fuentes renovables no convencionales. Para permitir la penetración de estas nuevas tecnologías y bajar los niveles de contaminación, se necesita programar los despachos de energía de las nuevas formas de generación, con esto, se debe realizar un análisis profundo para el despacho de las fuentes renovables. Sin embargo, esto no resulta ser siempre suficiente debido al papel que juega la demanda en el balance de energía y en el despacho óptimo [10].
La dependencia de recursos naturales como irradiancia solar, velocidad del viento, temperatura almacenada, entre otras de las Fuentes Renovables de Energía (FRE), las muestran como fuentes de generación con alta variación en los niveles de generación. Una de las fuentes que presenta mayor variabilidad, por lo tanto, mayor incertidumbre, es la generación eólica, esto conlleva a la difícil incorporación de esta fuente de energía en los mercados eléctricos [11]. Existen dos formas para que la participación de la generación eólica sea eficiente en el desarrollo de los mercados eléctricos, la primera es hacer programable el despacho de las plantas eólicas, el segundo es la no programación del despacho para estas plantas. Una de las formas de atacar esta intermitencia es mediante la gestión de la demanda.
La respuesta de la demanda ha sido una de las soluciones propuestas para mantener el balance entre la demanda y la generación, sin embargo, algunas de estas soluciones no están directamente ligadas a las transferencias de energía, ni a la atención de la demanda, sino al mercado financiero de intercambios de energía [11]. Por lo tanto, la forma en la que se tranza la energía ha dado al sistema una manera de controlar el balance de energía, haciendo que los precios en los mercados reflejen de manera real las posiciones de los generadores y la demanda.
Para predecir el comportamiento de la demanda se debe tener en cuenta tanto la situación económica del país como la ubicación geográfica y su desarrollo industrial. Algunos de los estudios para determinar estos comportamientos se basan en realizar o utilizar modelos de regresión lineal, sin embargo, esto no es suficiente para determinar el comportamiento. En varios países el clima afecta directamente el consumo de energía eléctrica, y debido a la alta dependencia de la generación hidráulica los precios pueden aumentar en épocas de sequía, y la demanda puede presentar comportamientos erráticos como los vistos en zonas donde existen estaciones climáticas. Por lo tanto, se deben encontrar algunos patrones que permitan definir algunos límites en la conducta que tiene la demanda [12].
De esta manera una solución viable para operar los nuevos sistemas de potencia que tienen alta penetración de energía renovable es también utilizando demandas controlables. Estas son demandas capaces de adaptar lo que necesitan de la red en un instante de tiempo determinado [13,14]. Para ello deben contar con un respaldo capaz de suplir la energía restante, en caso que el operador de red suministre en el nodo de demanda menos de lo que se necesita. De igual forma el respaldo también debe ser capaz de almacenar energía en caso que el operador de red suministre más de lo que necesita.
Para definir el comportamiento de la demanda en términos de funciones de distribución de probabilidad se tiene la función normal [13] y la función beta [14], además se presenta la formulación analítica correspondiente para determinar los costos de penalización para cada caso [15]:
En términos de la potencia demandada, tenemos el costo por subestimar representado como:
|
(1) |
donde Failed to parse (MathML with SVG or PNG fallback (recommended for modern browsers and accessibility tools): Invalid response ("Math extension cannot connect to Restbase.") from server "https://mathoid.scipedia.com/localhost/v1/":): {\textstyle W_{s,i}}
es la potencia programada por el modelo del despacho económico y Failed to parse (MathML with SVG or PNG fallback (recommended for modern browsers and accessibility tools): Invalid response ("Math extension cannot connect to Restbase.") from server "https://mathoid.scipedia.com/localhost/v1/":): {\textstyle W_{c,d}}
es la potencia contratada por la demanda.
En términos de la potencia demandada, tenemos el costo por sobrestimar representado como:
|
(2) |
donde Failed to parse (MathML with SVG or PNG fallback (recommended for modern browsers and accessibility tools): Invalid response ("Math extension cannot connect to Restbase.") from server "https://mathoid.scipedia.com/localhost/v1/":): {\textstyle W_{s,i}}
es la potencia programada por el modelo del despacho económico y Failed to parse (MathML with SVG or PNG fallback (recommended for modern browsers and accessibility tools): Invalid response ("Math extension cannot connect to Restbase.") from server "https://mathoid.scipedia.com/localhost/v1/":): {\textstyle W_{c,d}}
es la potencia contratada por la demanda.
Se realiza una aproximación a través de una función lineal para calcular los costos de penalización por subestimar la demanda de energía eléctrica.
|
(3) |
donde:
se tiene como coeficiente del costo de penalización por subestimar.
se denomina función de costo debido a subestimar.
A través de estos términos se puede determinar el costo de penalización como:
|
(4) |
donde:
es el valor esperado de los costos por subestimar.
es la FDP que determina el comportamiento de la demanda.
es la potencia máxima suministrada por el generador Failed to parse (MathML with SVG or PNG fallback (recommended for modern browsers and accessibility tools): Invalid response ("Math extension cannot connect to Restbase.") from server "https://mathoid.scipedia.com/localhost/v1/":): {\textstyle i}
.
Se realiza una aproximación a través de una función lineal para calcular los costos de penalización por sobrestimar la demanda de energía eléctrica.
|
(5) |
donde:
se tiene como coeficiente del costo de penalización por sobrestimar.
se denomina función de costo debido a sobrestimar.
A través de estos términos se puede determinar el costo de penalización como:
|
(6) |
donde:
es el valor esperado de los costos por sobrestimar.
es la FDP que determina el comportamiento de la demanda.
es la potencia mínima suministrada por el generador Failed to parse (MathML with SVG or PNG fallback (recommended for modern browsers and accessibility tools): Invalid response ("Math extension cannot connect to Restbase.") from server "https://mathoid.scipedia.com/localhost/v1/":): {\textstyle i}
.
El comportamiento de la demanda de energía eléctrica en la red se puede representar a través de FDP con una función normal, que se presenta a continuación:
|
(7) |
donde Failed to parse (MathML with SVG or PNG fallback (recommended for modern browsers and accessibility tools): Invalid response ("Math extension cannot connect to Restbase.") from server "https://mathoid.scipedia.com/localhost/v1/":): {\textstyle f_{Pe}}
es la FDP de la demanda, Failed to parse (MathML with SVG or PNG fallback (recommended for modern browsers and accessibility tools): Invalid response ("Math extension cannot connect to Restbase.") from server "https://mathoid.scipedia.com/localhost/v1/":): {\textstyle P_{e}}
representa la potencia demandada, Failed to parse (MathML with SVG or PNG fallback (recommended for modern browsers and accessibility tools): Invalid response ("Math extension cannot connect to Restbase.") from server "https://mathoid.scipedia.com/localhost/v1/":): {\textstyle \mu }
y Failed to parse (MathML with SVG or PNG fallback (recommended for modern browsers and accessibility tools): Invalid response ("Math extension cannot connect to Restbase.") from server "https://mathoid.scipedia.com/localhost/v1/":): {\textstyle \phi }
son la media y la desviación estándar respectivamente del comportamiento probabilístico.
Se desarrolla la siguiente integral para relacionar el costo de penalización debido a subestimar la demanda con su respectiva FDP.
|
(8) |
donde:
es el valor esperado para el costo de penalidad debido a la subestimación en la demanda.
Es la FDP de la potencia de la demanda en el nodo Failed to parse (MathML with SVG or PNG fallback (recommended for modern browsers and accessibility tools): Invalid response ("Math extension cannot connect to Restbase.") from server "https://mathoid.scipedia.com/localhost/v1/":): {\textstyle i}
.
Es el coeficiente del costo de penalidad a través de la subestimación en la demanda en el nodo Failed to parse (MathML with SVG or PNG fallback (recommended for modern browsers and accessibility tools): Invalid response ("Math extension cannot connect to Restbase.") from server "https://mathoid.scipedia.com/localhost/v1/":): {\textstyle i}
.
Es la potencia máxima de salida causada por la demanda en el nodo Failed to parse (MathML with SVG or PNG fallback (recommended for modern browsers and accessibility tools): Invalid response ("Math extension cannot connect to Restbase.") from server "https://mathoid.scipedia.com/localhost/v1/":): {\textstyle i}
.
Es la potencia programada para modelar la demanda en el nodo Failed to parse (MathML with SVG or PNG fallback (recommended for modern browsers and accessibility tools): Invalid response ("Math extension cannot connect to Restbase.") from server "https://mathoid.scipedia.com/localhost/v1/":): {\textstyle i}
.
Es la potencia entregada por un generador en el nodo Failed to parse (MathML with SVG or PNG fallback (recommended for modern browsers and accessibility tools): Invalid response ("Math extension cannot connect to Restbase.") from server "https://mathoid.scipedia.com/localhost/v1/":): {\textstyle i}
.
Para determinar el costo de penalización reemplazamos (7) en la ecuación (8) y comenzamos con el desarrollo de la integral:
|
(9) |
Para el desarrollo, primero utilizamos el teorema de cambio de variable para reducir la integral:
|
(10) |
|
(11) |
Debido al cambio de variable se hace necesario cambiar los límites de integración a las nuevas variables:
|
(12) |
|
(13) |
A través del cambio de variable se procede a desarrollar la ecuación (9).
|
(14) |
|
(15) |
Para la primera parte de la integral se tiene el siguiente resultado:
|
(16) |
Para el caso del desarrollo de la función Failed to parse (MathML with SVG or PNG fallback (recommended for modern browsers and accessibility tools): Invalid response ("Math extension cannot connect to Restbase.") from server "https://mathoid.scipedia.com/localhost/v1/":): {\textstyle e^{-U^2}}
de la segunda parte de la integral utilizamos la función error, con la cual se puede resolver esta parte de la ecuación.
Entonces:
|
(17) |
Al reemplazar en la segunda parte de la integral, tenemos:
|
(18) |
Al final el resultado de la ecuación (15) realizando el cambio de variable, es:
|
(19) |
|
(20) |
donde:
es el valor esperado para el costo de penalidad debido a la sobrestimación en la demanda.
Es la FDP de la potencia de la demanda en el nodo Failed to parse (MathML with SVG or PNG fallback (recommended for modern browsers and accessibility tools): Invalid response ("Math extension cannot connect to Restbase.") from server "https://mathoid.scipedia.com/localhost/v1/":): {\textstyle i}
.
Es el coeficiente del costo de penalidad a través de la subestimación en la demanda en el nodo Failed to parse (MathML with SVG or PNG fallback (recommended for modern browsers and accessibility tools): Invalid response ("Math extension cannot connect to Restbase.") from server "https://mathoid.scipedia.com/localhost/v1/":): {\textstyle i}
.
Es la potencia programada para modelar la demanda en el nodo Failed to parse (MathML with SVG or PNG fallback (recommended for modern browsers and accessibility tools): Invalid response ("Math extension cannot connect to Restbase.") from server "https://mathoid.scipedia.com/localhost/v1/":): {\textstyle i}
.
Es la potencia entregada por un generador en el nodo Failed to parse (MathML with SVG or PNG fallback (recommended for modern browsers and accessibility tools): Invalid response ("Math extension cannot connect to Restbase.") from server "https://mathoid.scipedia.com/localhost/v1/":): {\textstyle i}
.
Para determinar el costo de penalización reemplazamos (7) en la ecuación (20) y comenzamos con el desarrollo de la integral:
|
(21) |
Para el desarrollo, primero utilizamos el teorema de cambio de variable para reducir la integral:
|
(22) |
|
(23) |
Debido al cambio de variable se hace necesario cambiar los límites de integración a las nuevas variables:
|
(24) |
|
(25) |
A través del cambio de variable se procede a desarrollar la ecuación (21)
|
(26) |
|
(27) |
Para el caso del desarrollo de la función Failed to parse (MathML with SVG or PNG fallback (recommended for modern browsers and accessibility tools): Invalid response ("Math extension cannot connect to Restbase.") from server "https://mathoid.scipedia.com/localhost/v1/":): {\textstyle e^{-U^2}}
de la primera parte de la integral utilizamos la función error, con la cual se puede resolver esta parte de la ecuación. Entonces:
|
(28) |
Al reemplazar en la primera parte de la integral, tenemos:
|
(29) |
Para la segunda parte de la integral se tiene el siguiente resultado:
|
(30) |
Al final el resultado de la ecuación (27) realizando el cambio de variable, es:
|
(31) |
Por lo tanto, es posible obtener el costo de incertidumbre para el caso de la demanda como la suma de (19) y (31).
El comportamiento de la demanda de energía eléctrica en la red se puede representar a través de FDP con una función beta, que se presenta a continuación:
|
(32) |
donde Failed to parse (MathML with SVG or PNG fallback (recommended for modern browsers and accessibility tools): Invalid response ("Math extension cannot connect to Restbase.") from server "https://mathoid.scipedia.com/localhost/v1/":): {\textstyle \Gamma }
representa la función gama, Failed to parse (MathML with SVG or PNG fallback (recommended for modern browsers and accessibility tools): Invalid response ("Math extension cannot connect to Restbase.") from server "https://mathoid.scipedia.com/localhost/v1/":): {\textstyle \alpha }
y Failed to parse (MathML with SVG or PNG fallback (recommended for modern browsers and accessibility tools): Invalid response ("Math extension cannot connect to Restbase.") from server "https://mathoid.scipedia.com/localhost/v1/":): {\textstyle \beta }
son dos parámetros que varían entre 0 y 1, y Failed to parse (MathML with SVG or PNG fallback (recommended for modern browsers and accessibility tools): Invalid response ("Math extension cannot connect to Restbase.") from server "https://mathoid.scipedia.com/localhost/v1/":): {\textstyle P_{e,i}}
es la potencia demandada.
Se desarrolla la siguiente integral para relacionar el costo de penalización debido a subestimar la demanda con su respectiva FDP.
|
(33) |
donde:
es el valor esperado para el costo de penalidad debido a la subestimación en la demanda.
Es la FDP de la potencia de la demanda en el nodo Failed to parse (MathML with SVG or PNG fallback (recommended for modern browsers and accessibility tools): Invalid response ("Math extension cannot connect to Restbase.") from server "https://mathoid.scipedia.com/localhost/v1/":): {\textstyle i}
.
Es el coeficiente del costo de penalidad a través de la subestimación en la demanda en el nodo Failed to parse (MathML with SVG or PNG fallback (recommended for modern browsers and accessibility tools): Invalid response ("Math extension cannot connect to Restbase.") from server "https://mathoid.scipedia.com/localhost/v1/":): {\textstyle i}
.
Es la potencia máxima de salida causada por la demanda en el nodo Failed to parse (MathML with SVG or PNG fallback (recommended for modern browsers and accessibility tools): Invalid response ("Math extension cannot connect to Restbase.") from server "https://mathoid.scipedia.com/localhost/v1/":): {\textstyle i}
.
Es la potencia programada para modelar la demanda en el nodo Failed to parse (MathML with SVG or PNG fallback (recommended for modern browsers and accessibility tools): Invalid response ("Math extension cannot connect to Restbase.") from server "https://mathoid.scipedia.com/localhost/v1/":): {\textstyle i}
.
Es la potencia entregada por un generador en el nodo Failed to parse (MathML with SVG or PNG fallback (recommended for modern browsers and accessibility tools): Invalid response ("Math extension cannot connect to Restbase.") from server "https://mathoid.scipedia.com/localhost/v1/":): {\textstyle i}
.
Para determinar el costo de penalización reemplazamos (32) en la ecuación (33) y comenzamos con el desarrollo de la integral:<p>
Forma general:
|
(34) |
Desarrollando se tiene una forma generalizada de la función hipergeométrica con la cual se aproxima el resultado:
|
(35) |
El factor de Failed to parse (MathML with SVG or PNG fallback (recommended for modern browsers and accessibility tools): Invalid response ("Math extension cannot connect to Restbase.") from server "https://mathoid.scipedia.com/localhost/v1/":): {\textstyle k+1}
en el denominador se presenta como razón de notación histórica.
La función Failed to parse (MathML with SVG or PNG fallback (recommended for modern browsers and accessibility tools): Invalid response ("Math extension cannot connect to Restbase.") from server "https://mathoid.scipedia.com/localhost/v1/":): {\textstyle 2f_{1} (a,b;c;x)}
correspondiente a Failed to parse (MathML with SVG or PNG fallback (recommended for modern browsers and accessibility tools): Invalid response ("Math extension cannot connect to Restbase.") from server "https://mathoid.scipedia.com/localhost/v1/":): {\textstyle p = 2}
, Failed to parse (MathML with SVG or PNG fallback (recommended for modern browsers and accessibility tools): Invalid response ("Math extension cannot connect to Restbase.") from server "https://mathoid.scipedia.com/localhost/v1/":): {\textstyle q = 1}
es la primera función hipergeométrica que se estudiará, debido a que es la más frecuente en problemas físicos.
Las funciones hipergeométricas son soluciones de la ecuación diferencial hipergeométrica, la cual tiene un punto regular singular en el origen. Para derivar la función hipergeométrica de la ecuación diferencial hipergeométrica se tiene:
|
(36) |
El método de Frobenius permite crear una solución en serie de potencias de esa ecuación diferencial, con Failed to parse (MathML with SVG or PNG fallback (recommended for modern browsers and accessibility tools): Invalid response ("Math extension cannot connect to Restbase.") from server "https://mathoid.scipedia.com/localhost/v1/":): p(z)
y Failed to parse (MathML with SVG or PNG fallback (recommended for modern browsers and accessibility tools): Invalid response ("Math extension cannot connect to Restbase.") from server "https://mathoid.scipedia.com/localhost/v1/":): q(z)
analíticas en 0 o, siendo analíticas, si sus límites en 0 existen (si son finitos).
Se usa el método de Frobenius para reducir la expresión:
|
(37) |
Teniendo la ecuación inicial:
|
(38) |
Utilizando la solución de series de potencia:
|
(39) |
Entonces tenemos la solución:
|
(40) |
Esta es la llamada solución regular, denotada como:
|
(41) |
La cual converge si c no es un entero negativo (1) para todo Failed to parse (MathML with SVG or PNG fallback (recommended for modern browsers and accessibility tools): Invalid response ("Math extension cannot connect to Restbase.") from server "https://mathoid.scipedia.com/localhost/v1/":): {\textstyle \mid z \mid < 1}
y (2) en el circulo unitario Failed to parse (MathML with SVG or PNG fallback (recommended for modern browsers and accessibility tools): Invalid response ("Math extension cannot connect to Restbase.") from server "https://mathoid.scipedia.com/localhost/v1/":): {\textstyle \mid z \mid = 1 }
si Failed to parse (MathML with SVG or PNG fallback (recommended for modern browsers and accessibility tools): Invalid response ("Math extension cannot connect to Restbase.") from server "https://mathoid.scipedia.com/localhost/v1/":): {\textstyle R [c-a-b]>0}
. Aquí, Failed to parse (MathML with SVG or PNG fallback (recommended for modern browsers and accessibility tools): Invalid response ("Math extension cannot connect to Restbase.") from server "https://mathoid.scipedia.com/localhost/v1/":): {\textstyle (a)_{n}}
es un símbolo de Pochhammer. El simbolo de Pochhammer introducido por Leo August Pochhammer es la notación Failed to parse (MathML with SVG or PNG fallback (recommended for modern browsers and accessibility tools): Invalid response ("Math extension cannot connect to Restbase.") from server "https://mathoid.scipedia.com/localhost/v1/":): (x)_{n}
donde n es un entero no negativo.
Por lo tanto el resultado final de la expresión es:
|
(42) |
El cual representa el costo por subestimar la demanda con la función de distribución de probabilidad beta.
|
(43) |
donde:
es el valor esperado para el costo de penalidad debido a la sobrestimación en la demanda.
Es la FDP de la potencia de la demanda en el nodo Failed to parse (MathML with SVG or PNG fallback (recommended for modern browsers and accessibility tools): Invalid response ("Math extension cannot connect to Restbase.") from server "https://mathoid.scipedia.com/localhost/v1/":): {\textstyle i}
.
Es el coeficiente del costo de penalidad a través de la subestimación en la demanda en el nodo Failed to parse (MathML with SVG or PNG fallback (recommended for modern browsers and accessibility tools): Invalid response ("Math extension cannot connect to Restbase.") from server "https://mathoid.scipedia.com/localhost/v1/":): {\textstyle i}
.
Es la potencia programada para modelar la demanda en el nodo Failed to parse (MathML with SVG or PNG fallback (recommended for modern browsers and accessibility tools): Invalid response ("Math extension cannot connect to Restbase.") from server "https://mathoid.scipedia.com/localhost/v1/":): {\textstyle i}
.
Es la potencia entregada por un generador en el nodo Failed to parse (MathML with SVG or PNG fallback (recommended for modern browsers and accessibility tools): Invalid response ("Math extension cannot connect to Restbase.") from server "https://mathoid.scipedia.com/localhost/v1/":): {\textstyle i}
.
Para determinar el costo de penalización reemplazamos (32) en la ecuación (43) y comenzamos con el desarrollo de la integral:
Forma general:
|
(44) |
Se utilizan las ecuaciones presentadas para el análisis de la función hipergeométrica desde la ecuación (35) hasta la ecuación (41).
Finalmente el costo por subestimar la demanda con la función de distibución beta es:
|
(45) |
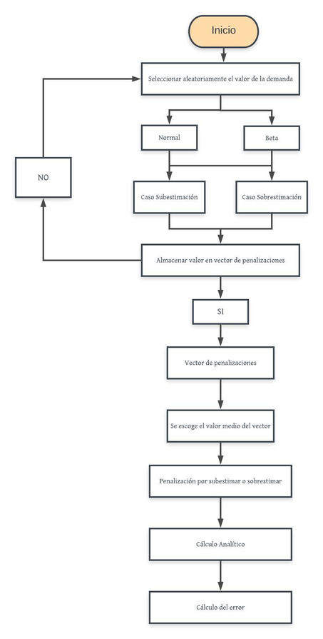
En la Figura 1 se presenta la metodología con la cual se desarrollo la validación de los resultados reportados a continuación (subsecciones siguientes). Para este caso se realizarón un total de 25 simulaciones para encontrar el error para un caso en particular con cada función de distribución de probabilidad.
| Figura 1: Diagrama de flujo para la validación de resultados |
) de 19.54 MW y un desviación estandar (Failed to parse (MathML with SVG or PNG fallback (recommended for modern browsers and accessibility tools): Invalid response ("Math extension cannot connect to Restbase.") from server "https://mathoid.scipedia.com/localhost/v1/":): {\textstyle \phi } ) de 0.54 MW. La potencia programada (Failed to parse (MathML with SVG or PNG fallback (recommended for modern browsers and accessibility tools): Invalid response ("Math extension cannot connect to Restbase.") from server "https://mathoid.scipedia.com/localhost/v1/":): {\textstyle P_{e,s}} ) es 18.5 MW. En la Tabla 1 se presentan los 25 casos simulados, y en la Figura 2 se muestra la comparación entre el método analítico y la simulación de Monte Carlo.
| Simulación | Monte Carlo | Simulación | Monte Carlo |
| 1 | 318.2913 | 14 | 318.0775 |
| 2 | 317.9161 | 15 | 317.3798 |
| 3 | 318.4017 | 16 | 318.9341 |
| 4 | 317.3396 | 17 | 317.4439 |
| 5 | 317.5135 | 18 | 317.4791 |
| 6 | 317.2197 | 19 | 317.2286 |
| 7 | 317.9858 | 20 | 317.6289 |
| 8 | 318.7582 | 21 | 317.5556 |
| 9 | 316.8641 | 22 | 318.3687 |
| 10 | 317.9871 | 23 | 317.6681 |
| 11 | 317.3757 | 24 | 317.3042 |
| 12 | 317.3007 | 25 | 318.2144 |
| 13 | 318.7174 |
| Figura 2. Comparación costos para el caso 1. Distribución normal |
En la Tabla 2 se muestra el error porcentual en los 25 casos, y en la Tabla 3 el análisis estadístico.
| Simulación | Error (%) | Simulación | Error (%) |
| 1 | 0.223789 | 14 | 0.156723 |
| 2 | 0.106034 | 15 | 0.062764 |
| 3 | 0.258384 | 16 | 0.424884 |
| 4 | 0.075440 | 17 | 0.042559 |
| 5 | 0.020629 | 18 | 0.031467 |
| 6 | 0.113265 | 19 | 0.110457 |
| 7 | 0.127930 | 20 | 0.015710 |
| 8 | 0.369936 | 21 | 0.007369 |
| 9 | 0.225617 | 22 | 0.248046 |
| 10 | 0.128339 | 23 | 0.028048 |
| 11 | 0.064057 | 24 | 0.086605 |
| 12 | 0.087709 | 25 | 0.199677 |
| 13 | 0.357182 |
| Varianza | 0.013770 |
| Media | 0.094694 |
| Promedio | 0.142905 |
| Desviación Estándar | 0.117344 |
Las Figuras 3 y 4 presentan los histogramas de los escenarios simulados de Monte Carlo.
| |
| Figura 3. Escenarios para la potencia, costos de subestimación y sobrestimación, caso 1. Función normal |
| |
| Figura 4. Costo de incertidumbre (UCF) bajo los parámetros de simulación, caso 1. Función normal |
=2 y Failed to parse (MathML with SVG or PNG fallback (recommended for modern browsers and accessibility tools): Invalid response ("Math extension cannot connect to Restbase.") from server "https://mathoid.scipedia.com/localhost/v1/":): {\textstyle \beta } =1.5. La potencia programada (Failed to parse (MathML with SVG or PNG fallback (recommended for modern browsers and accessibility tools): Invalid response ("Math extension cannot connect to Restbase.") from server "https://mathoid.scipedia.com/localhost/v1/":): {\textstyle P_{e,s}} ) es 0.9 MW. En la Tabla 4 se presentan los 25 casos simulados, y en la Figura 5 se muestra la comparación entre el método analítico y la simulación de Monte Carlo.
| Simulación | Monte Carlo | Simulación | Monte Carlo |
| 1 | 181.4460 | 14 | 181.4098 |
| 2 | 181.4191 | 15 | 181.4099 |
| 3 | 181.3914 | 16 | 181.3515 |
| 4 | 181.3818 | 17 | 181.3818 |
| 5 | 181.4180 | 18 | 181.4601 |
| 6 | 181.4480 | 19 | 181.4114 |
| 7 | 181.4148 | 20 | 181.4097 |
| 8 | 181.4163 | 21 | 181.3926 |
| 9 | 181.3573 | 22 | 181.4198 |
| 10 | 181.4730 | 23 | 181.4055 |
| 11 | 181.4235 | 24 | 181.4310 |
| 12 | 181.4277 | 25 | 181.4227 |
| 13 | 181.3645 |
| |
| Figura 5. Comparación Costos para el Caso 1, Distribución Beta |
En la Tabla 5 se muestra el error porcentual en los 25 casos, y en la Tabla 6 el análisis estadístico.
| Simulación | Error (%) | Simulación | Error (%) |
| 1 | 0.019455 | 14 | 0.025474 |
| 2 | 0.004630 | 15 | 0.000496 |
| 3 | 0.010640 | 16 | 0.000441 |
| 4 | 0.015933 | 17 | 0.032644 |
| 5 | 0.016920 | 18 | 0.015933 |
| 6 | 0.004024 | 19 | 0.027224 |
| 7 | 0.020557 | 20 | 0.000386 |
| 8 | 0.002260 | 21 | 0.000551 |
| 9 | 0.003087 | 22 | 0.009978 |
| 10 | 0.029445 | 23 | 0.005016 |
| 11 | 0.034330 | 24 | 0.002867 |
| 12 | 0.007055 | 25 | 0.011189 |
| 13 | 0.009370 |
| Varianza | 0.000117 |
| Media | 0.006564 |
| Promedio | 0.012396 |
| Desviación Estándar | 0.010833 |
Las Figuras 6 y 7 presentan los histogramas de los escenarios simulados de Monte Carlo.
| |
| Figura 6. Escenarios para la potencia, costos de subestimación y sobrestimación, caso 1. Función beta |
| |
| Figura 7. Costo de incertidumbre (UCF), bajo los parámetros de simulación, caso 1. Función beta |
El principal resultado encontrado en esta investigación es la formulación matemática del costo de incertidumbre de cargas controlables. El costo de incertidumbre evaluad con la formula analítica resulta ser el mismo que el costo esperad de las simulaciones de Monte Carlo. Las conclusiones de este estudio son:
The authors would like to thank the Cyted Network: RED IBEROAMERICANA PARA EL DESARROLLO Y LA INTEGRACION DE PEQUENOS GENERADORES EOLICOS(MICRO-EOLO) for the continued support during thedevelopment of this work.
[1] Siriariyaporn V., Gotham D.J., Sparrow F.T. Determining the cost of uncertainty to electric utilities in serving highly varying loads. Electr. Util. Deregulation, Restruct. Power Technol. (DRPT 2004). Proc. IEEE Int. Conf., vol. 2, pp. 580–585, April 2004.
[2] Santos F., Arévalo J., Rivera S. Uncertainty cost functions for solar photovoltaic generation, wind energy, and plug-in electric vehicles: mathematical expected value and verification by Monte Carlo simulation. International Journal of Power and Energy Conversion, 10(2):171-207, 2019.
[3] Cardell J., Anderson L. Analysis of the system costs of wind variability through Monte Carlo simulation. Proceedings of the 43rd Hawaii International Conference on System Sciences, IEEE Computer Society, United States, 2010.
[4] Hetzer J., Yu C., Bhattarai K. An economic dispatch model incorporating wind power. IEEE Transactions on Energy Conversion, 23(2):603-611, 2008.
[5] Surender S., Bijwe P., Abhyankar A. Real-time economic dispatch considering renewable power generation variability and uncertainty over scheduling period. IEEE Systems Journal, 9(4):1440-1451, 2015.
[6] Zhao J., Wen F., Dong Z., Xue Y., Wong K., Optimal dispatch of electric vehicles and wind power using enhanced particle swarm optimization. IEEE Transactions on Industrial Informatics, 8(4):889-899, 2012.
[7] F. Molina, S. Pérez and S. Rivera, "Uncertainty Cost Function Formulation in Small Hydropower Plants Inside a Microgrid," Ingenierías USBMed, Vol. 8, No. 1, Enero-Junio 2017.
[8] E. Mojica-Nava, S. Rivera and N. Quijano, "Distributed dispatch control in microgrids with network losses," 2016 IEEE Conference on Control Applications (CCA), Buenos Aires, 2016, pp. 285-290.
[9] E. Mojica-Nava, S. Rivera and N. Quijano, "Game-theoretic dispatch control in microgrids considering network losses and renewable distributed energy resources integration," in IET Generation, Transmission & Distribution, vol. 11, no. 6, pp. 1583-1590, 2017.
[10] R. Mehri and M. Kalantar, “Multi-objective Scheduling of Electric Vehicles Considering Wind and Demand Uncertainties,” no. Sgc, pp. 23–24, 2015.
[11] Ernst and Young, “Información de los mercados mayoristas de energía electrica del Reino Unido, Nord Pool, PJM y CAISO discriminado los principales aspectos normativos, operativos y comerciales,” p. 246, 2015.
[12] I. El, R. Bann, and A. Abouabdellah, “Modeling and Forecasting Energy Demand,” 2016.
[13] J. J. Chen, Q. H. Wu, L. L. Zhang, and P. Z. Wu, “Multi-objective mean–variance–skewness model for nonconvex and stochastic optimal power flow considering wind power and load uncertainties,” Eur. J. Oper. Res., vol. 263, no. 2, pp. 719–732, 2017.
[14] Nick T. Thomopoulos. Essentials of Monte Carlo Simulation: statistical methods for building simulation models. Springer, Chicago, Illinois, USA, 2013.
[15] S. Simbaqueba, tesis pregrado “Costos de Incertidumbre con Generación Distribuida Considerando la Estocasticidad de la Demanda Controlable,”, Director: S. Rivera, 2018.
Published on 07/02/19
Accepted on 17/01/19
Submitted on 18/10/18
Volume 35, Issue 1, 2019
DOI: 10.23967/j.rimni.2019.01.002
Licence: CC BY-NC-SA license
Are you one of the authors of this document?