Pulsa aquí para ver la versión en Español (ES)

Abstract

This paper analyses the productive structure in Spanish television research. Data from theses about Spanish television which had been defended in this country over the period 1976/2007 was extracted. Two methodologies are used within this analysis: a bibliometric analysis and Social Network Analysis (SNA). Results show the production of theses by time period, university, these advisors and examination board members. The use of social networks leads us in the identification of notable academic groups operating in the present period as well as tendencies in the composition of the board in terms of university of origin and thesis advisor. There are 404 theses on television written in this period. The results indicate a general and constant increase in the number of theses, especially noticeable over the last 15 years. Regarding scientific production, the Complutense University of Madrid stands out as the most productive. The structural analysis shows that only the Complutense University of Madrid, the Autonomous University of Barcelona, University of Navarre and the University of La Laguna generate their own research groups. Professors shaping the Spanish research system for television are found through the analysis of social networks. Leading positions within the network structure are held by professors of communication from the Complutense University of Madrid and the Autonomous University of Barcelona.

Download the PDF version

1. Introduction

The study of doctoral theses is extremely valuable, since they are one of the best reflections of research areas, trends and capabilities in university settings. Furthermore, it is an ideal way to understand the social structure of research, which allows us not only to analyse the evolution of research for a given area of study, but also to identify the main stakeholders and the existing relationships between them. Various factors influence and enable the processes of creation and subsequent evaluation of a successful doctoral thesis. In other words, the research topic, related discipline, department, thesis advisor and current university regulations may determine the final characteristics of a thesis. For a PhD candidate, choosing a thesis advisor may be one of the most important decisions, as students consider their advisor as someone who has the right research background to advise them throughout a long process, during which both theoretical and methodological doubts normally arise. University and research policies also play a crucial role. They are stimuli for boosting research production in most academic areas, resulting in an increasing number of theses. Finally, research tradition in university departments plays a decisive role in the quality and quantity of doctoral theses. Tradition articulates the ways of high education in the different universities, and therefore the postgraduate and PhD studies offered by each school. This factor becomes the motor that drives thesis production.

The fact that doctoral theses themselves are a research topic proves their relevance. Numerous studies on doctoral theses have been conducted in Spain. Fuentes and Arguimbau (2010) presented a classification of studies on theses based on the methodology used (either general or field-specific); up to 18 different topics were identified as research areas. Due to their similarities in terms of method and topic, it is worth mentioning studies in doctoral theses in the field of Bibliometrics (Delgado, Torres, Jimenez & Ruiz-Pérez, 2006), Public Relations (Castillo & Xifra, 2006: 141-161) (Xifra & Castillo, 2006: 302-308), and Radio (Repiso, Torres & Delgado, 2011). Nevertheless, similar studies have not been conducted in every field. No studies have addressed television research in Spain. Similarly, no specific descriptive studies have focused on television research in Spain apart from those carried out in the framework of broader studies on Communication. In this regard, the research carried out by Daniel Jones (1994, 1997, 1998, 2000) stands out, since it has triggered a massive interest in measuring and understanding research in the field of Communication, leading to a vast compendium of papers and books on this matter.

The aim of this study is to characterize the production of doctoral theses on television in Spain between 1976 and 2007, through two complementary methods: biobliometric analysis and social network analysis (SNA). Therefore, this paper has a two-fold aim: to quantify and track the production of doctoral theses per university, thesis advisor and participation in committees, and to identify the main stakeholders in television research in Spain and how they related to each other. The latter objective requires the use of two methods: bibliometrics and SNA. Existing relationships between the different stakeholders in the process of creating and evaluating a doctoral thesis are identified thanks to SNA. In particular, the advisors and members of committees are identified, thus making it possible to identify schools and faculties conducting research on television that were invisible at the moment. The social network relations can be extracted from the composition of the examining committees because as the committee composition is suggested by the PhD student and their advisor. The university will then endorse their suggestion. SNA has been used in this study to visualize the invisible structures underlying television research in Spain, as has been the case in previous group studies (Cross, Borgatti & Parker, 2002).

2. Material and methods

A descriptive longitudinal and retrospective study of doctoral theses on television that were defended in Spain between 1976 and 2007 was conducted. The Teseo database, kept by the Spanish Ministry for Education, was the main data source. This database consists of a compilation of information on doctoral theses presented in Spanish universities. One of the most important features of Teseo is that it comprises records of the theses produced over a long period of time (since 1976), together with exhaustive descriptions of bibliographical records, which include highly interesting data like the names of the members of committees. Nevertheless, there are some problems related to record standardization with Teseo, as has been mentioned in previous studies (Delgado, Torres, Jiménez & Ruiz-Pérez, 2006; Delgado, Fernández & Torres, 2011). In terms of inclusiveness, it is worth mentioning that not every doctoral thesis in existence can be found in the database: only those that have been submitted by the PhD candidate or university are included in the catalogue. However, the most problematic aspect regarding coverage, affects recent theses, since not enough time has elapsed from the submission/entry of every file. According to Fuentes and Arguimbau (2010: 76), it is estimated that Teseo contains 74.9% of the total number of theses produced in the academic year 2006-07 and 66.7% of those produced in 2007-08. These percentages were calculated in 2010, the year when the data for this study were collected. Despite such limitations, Teseo is the only tool compiling the theses presented in Spanish universities and virtually the only one used in quantitative studies.

The time period analysed covers three decades, starting in 1976, when the first records were entered in the database, and ending in 2007. Over the first two years only one thesis was recorded, the one written by Mariano Cebrian. Therefore, the first «five-year» period in this study actually includes seven years (1976-82). This enables a better time distribution. As shown in previous studies (Jones & al., 2000), only one thesis on television was written before 1976 (Moragas, 1974). This work can be considered the start of television research in Spain. This study covers the first thirty years of dissertation studies about television in Spain. Exhaustiveness in data retrieval was paramount in designing a strategy to search for relevant theses. For this reason, we opted to retrieve the data and create a targeted database of theses written on the field of Communication and to then narrow these down to those theses specific to television. To this end, all the theses written in departments of universities offering Communication studies were collected in the first «round». Next, analysis of the terms used in the theses titles was conducted by using the keywords «Televis*», «audiencias» [audiences], «series» [series] and «canal» [channel] in the fields «Title» and «Abstract» of the Teseo search engine. The number of resulting theses totalled 387. Inserting data manually solved the problem of absence of data in some fields, such as the advisor or the members of the committee. Results were contrasted with those obtained in Jones et al. (2000). As a result, 19 more theses absent in Teseo were included in the compilation, totalling 404 theses. Finally, all the records were exported to an ad hoc Microsoft® Access 2007 database.

The software program Pajek 2.0 was used to analyse social networks. The resulting social networks were mainly related by co-participation of the different stakeholders in committees of theses on television, namely the candidate, advisor and members of the examination committee. The analysis of social networks generated by exam committees required designing different symmetrical matrixes for type-1 networks. Members of the committee are represented by means of a node and co-participation or coincidence in the same committee is represented by means of a non-directed edge. In order to increase network visibility, edges with values exceeding two relationships2 were used in medium networks (of up to one thousand nodes) and those exceeding three relationships in large networks (with over one thousand nodes).

It is relevant to identify existing relationships showing communication between nodes during the structural analysis. Research breakthroughs in this and other fields are highly dependent on communication between researchers (Cole & Cole, 1973).

3. Results

3.1. Production of theses on television: evolution and universities

The total number of doctoral theses on television defended in Spain between 1976 and 2007 amounts to 404. Figure 1 shows the evolution of production in five-year periods since 1976. There has been an ongoing increase in the number of theses written on this topic, which coincides with the increasing number of theses produced in the rest of academic fields. The first theses on television in Spain were written in the late seventies and the numbers increased in the eighties. However, a significant breakthrough was not registered until the late nineties, with 129 theses produced between 1998 and 2002. The highest production turnover was registered in the last period (2003-07) with 142 theses, although production increased less rapidly and seemed to stabilise around similar figures.


Draft Content 754414419-26583-en043.jpg

Regarding the schools where theses were presented, 41 different universities were identified in the analysis. The ten most productive ones generated 70% of the theses (table 1). The Complutense University in Madrid ranks first with 128 (32%) theses, followed by the Autonomous University of Barcelona with 56 (14%) and the University of Navarra with 27 (7%). Given their short tradition in Communication studies, the presence of the Universities of Seville, Malaga and Valencia in the ranking is worth mentioning. Regarding the evolution of the five most productive universities per five-year period, the Complutense University in Madrid stands out. It registers a constant increase in the number of theses and is systematically the leading university in every period.


Draft Content 754414419-26583-en044.jpg

3.2. Doctoral thesis advisors and participation in examination committees

Table 2 shows the names of professors who have been the advisors of at least three doctoral theses3. The Complutense University of Madrid is the leading school, with 14 different advisors. Two notable advisors at this University are Mariano Cebrian Herreros, the advisor with the highest number of theses (10), and Jose Ramón Pérez Ornía, who has advised on five theses. The Autonomous University of Barcelona is the second school with the highest number of advisors, in particular six professors. Two of them, Emilio Prado Pico and Miguel de Moragas Spa, rank second and third, with eight and six theses, respectively. The Complutense University and the Autonomous University of Barcelona are the schools with the most productive advisors. The ten professors with at least five theses are from one of those two universities. Other universities have an important presence in the list, such as the University of Navarra with four advisors with at least three theses and the salient Juan José García Noblejas, as well as the universities of Malaga and La Laguna. The absence of advisors from the University of Seville is striking, since it ranks as the fourth most productive university in the period analysed. This gap is due to the fact that research production generated in this University is distributed among a large number of professors instead of being linked to one specific advisor.


Draft Content 754414419-26583-en045.jpg

Table 3 contains the names of scholars with the highest participation rate in exam committees. Prado Pico, Fernández del Moral and Bustamante Ramírez have been appointed examiners on over 20 occasions. In this regard, the Complutense University and the Autonomous University of Barcelona are the leading universities. Apart from their participation in examining committees, we were interested in analyzing where this examining committees took place. This provides valuable information about the influence of the professor based on the number of theses that were discussed at the professor’s own university, the number argued at other universities, and how many different universities the theses were argued at. García García presents an interesting case, since he has participated in 17 exam committees, six of them at the Complutense University in Madrid, where he teaches, and 11 committees held in seven different Spanish universities. This fact indicates that he is a figure of national renown. On the contrary, some researchers with a high participation rate like Palacio Arranz (Complutense University of Madrid), Moragas Spa (Autonomous University of Barcelona), or García Fernández (Complutense University of Madrid) have mainly participated in committees held at their universities.


Draft Content 754414419-26583-en046.jpg

3.3. Networks of co-participation in examining committees

Once the main stakeholders are identified, graphs enable us to observe the social structure of co-participation in examining committees. They may represent invisible schools. As a general rule, the total network for 1976-2007 comprises 1,593 participants interrelated by means of 7,505 links. Among them, 7,021 (93.5%) are attached to value 1, which may mean a single coincidence in a committee. The network increasingly incorporates a higher number of nodes, increases in cohesion and density, thus requiring superior measurement units for representation. Figure 2 shows the reduced co-participation network for the period 1978-87 (no data on the members of the committee is available for theses written before 1978) featuring two highly differentiated components. The first component is found on the left-hand side and comprises a united group of researchers who have participated in examining committees of theses advised by Tomas Ferré (Polytechnic University of Valencia). Mattalia Alonso is one of the main committee members included in this group. The second component is of a more heterogeneous nature. Even though most of the researchers included come from the Complutense University of Madrid (Antonio Lara García, J. María Desantes and Pedro J. Pinillos), members from other universities, such as the Autonomous University of Barcelona (Miquel de Moragas) and the University of Navarra (Alfonso Nieto Tamargo and Angel Benito), are also present.


Draft Content 754414419-26583-en047.jpg

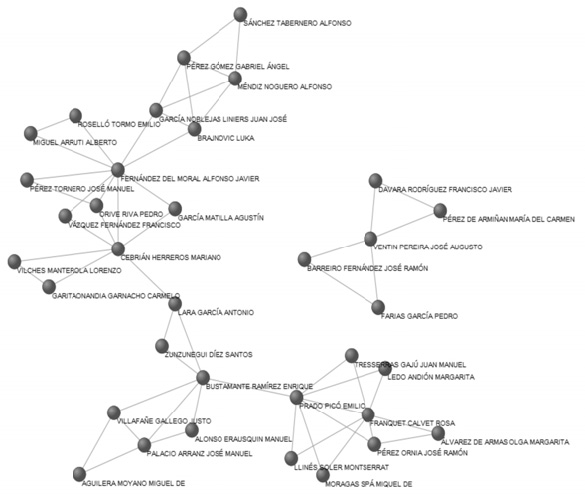
An evolution of the co-participation network is identified in the second period (1988-97). Firstly, a higher number of professors with at least two co-participations is registered. Secondly, sub-groups are more interrelated even though there are still two main components. The mediating task of scholars like Fernández del Moral is clearly visible in the network (figure 3), showing the strong connection between the Complutense University of Madrid and the University of Navarra. Similarly, Bustamante Ramírez has strong links connecting the Complutense University of Madrid, the University of Barcelona and the University of the Basque Country. Exchanges of members of examining committees affect the same teachers. Universities tend to appoint certain members systematically. A striking fact is the isolated nature of the node led by Ventín Pereira of the Complutense University of Madrid, who participates in committees that are not connected to the rest of the network. The cohesion of the network for this period suggests that the studies on television are more mature and consolidated. A shift is registered, with nodes that changed from representing slightly interconnected groups attached to specific universities in the first study period to a network with a higher frequency of exchanges.

imagen

Figure 4 shows the network for the period 1998-2007. In this case (due to limited space), the graph is based on three instead of two co-participations. A higher number of stakeholders and interactions is registered. Two components are identified: the one for the Complutense University of Madrid and the one related to the Autonomous University of Barcelona. As shown in Table 1, these components represent leading groups in theses production. One of the characteristics of this period is the incorporation of new, properly-defined sub-groups within universities. Two sub-groups linked by Cebrián Herreros and Pablos Coello, respectively, are found in the node on the right-hand side, which is regarding the Complutense University. The one for the Autonomous University of Barcelona on the left-hand side also includes two groups. One of them is strikingly large and related to Bustamante Ramírez. The second group has strong links with the first one through Bustamante and Palacio Arranz. It is worth mentioning that other universities orbit around the Complutense University or the Autonomous University of Barcelona rather than being tightly grouped. A further group could be considered if the graph were based on two rather than three co-participations. It would be grouped around the University of Navarra and led by Sánchez Tabernero.


Draft Content 754414419-26583-en048.jpg

The same display method was used to create a figure of the «Network of scholars with at least 3 co-participations in committees of theses defended between 1976 and 2007» (https://sites.google.com/site/torressalinas/archivos1/Red1978-2007.tif). The total network (1976-2007) comprises 1,593 members of committees related to each other by means of 7,505 links. Once reduced, the network comprises 13 components. Four of them have three nodes each. The main component has 54 scholars, including the main researchers doing television research in Spain collected by means of doctoral theses. The Complutense University of Madrid, the Autonomous University of Barcelona, the University of La Laguna and the University of Navarra are the only ones capable of generating their own research groups in the field of television. Other universities do not have their own groups. Therefore, their scholars depend on the Complutense University of Madrid and to a lesser extent on the Autonomous University of Barcelona to form a group. The thickness of connecting lines represents the level of the relationship between the different stakeholders. As a result, solid connections can be identified, such as the one between Franquet Calvo and Prado Pico or the one between Moragas Spa and Prado Pico.

3.4. Networks of committee selection per advisor and university

The analysis of social networks enables us to identify preferences in member selection. Selection has been analysed at two different levels: first, the professors that are most frequently appointed by a given advisor, resulting in the «Network of preferences in member selection per advisors of theses on television defended in Spain between in 1976-2007» (https://sites.google.com/site/torressalinas/archivos1/redselecciontribunal.jpg), and secondly, professors who are most frequently selected by universities, resulting in the «Network of preferences in member selection per university for theses on television defended in Spain in 1976-2007» (https://sites.google.com/site/torressalinas/archivos1/Redseleccionuniversidades.tif). In the network of selection preferences per advisor, preference given by Cebrián Herreros to Fernández del Moral is worth mentioning (eight times). Likewise, the tendency of Pérez Ornía to appoint García Fernández is salient. One of the most interesting aspects is the triad made up by Bustamante Ramírez, Lara García and Prado Pico, who are consciously rather than randomly selected, as may be the case in co-participations. The Complutense University of Madrid and the Autonomous University of Barcelona are connected and the leading figures identified. In addition, various general phenomena are identified. First of all, the majority of advisors tend to appoint someone from their own university, which is in agreement with the logics of relevant regulations. Secondly, preferences are not reciprocal except between Orive Riva and Fernández del Moral. Finally, very few members of committees are preferred by two advisors, except Bustamante Ramírez.

An increase in the aggregation level and the preferential appointment of certain examiners by universities is obtained in the «Network of preferences in appointment of examiners for theses on television shown by universities in Spain between 1976 and 2007». The reduced network implies that only those relationships with values over three are included. Co-appointment of certain examiners by specific universities indicates that similarities exist between their preferred research topics and scholar exchanges. In this respect, the Complutense University of Madrid and the Autonomous University of Barcelona are the ones with the highest number of common preferences. Five professors participate in committees held at either school (Franquet Calvet, Prado Pico, García García, Bustamante Ramírez and Ledó Andion). Apart from these professors, the following stand out as scholars who are normally selected by two universities: Pablos Coello (Complutense University of Madrid and University of La Laguna), Méndiz Noguero (from the University of Malaga and is preferably appointed by the University of Madrid and the University of Navarra), and Aguilera Moyano (Complutense University of Madrid and University of Malaga). As a general rule, the rest of the professors are preferably selected by one university. In most cases, those professors who are preferred by several universities are those with a higher national renown.

4. Discussion and conclusions

In this study 404 doctoral theses on television written in Spain between 1976 and 2007 were identified. Most of them (67%) were defended between 1998 and 2007. This is probably due both to the massive increase of the potential of Spanish university for producing research and to the effect of different policies and reforms in the research arena. Likewise, the evolution of the number of theses compared to the total number of theses presented in Spain indicates that research on television has followed the same pattern as in other fields in Spain. With regard to universities, the Complutense University of Madrid leads thesis production (31.7%), followed by the Autonomous University of Barcelona (13.7%) and the University of Navarra (6.65%). This fact is related to the longer tradition of the leading universities in Communication studies: communication studies were first offered in those three universities in the academic year 1971-72. Nevertheless, history is not the only fact determining thesis production. An interesting fact is that some universities with a shorter research tradition in Communication studies came together in different periods (1998-2002; 2003-07), as was the case of the University of Malaga and the University of Seville. This was due thanks to the incorporation of professors who had studied at other universities.

In terms of advising theses on television in Spain, Mariano Cebrian from the Complutense University of Madrid and Emilio Prado Pico from the Autonomous University of Barcelona stand out as the two professors with the highest number of theses advise. Both have taught Audiovisual Communication since the eighties and contributed to the inception and consolidation of research on television. Regarding participation in committees, E. Prado Pico, E. Bustamante and A. J. Fernández del Moral are two notable figures. F. García García and E. Prado are the most renowned in Spanish universities, since they have participated in the highest number of committees in different universities (excluding their university of origin). Period-based SNA shows the way in which the number of scholars in networks increases and becomes more specialized over time. During the first period (1976-87), most professors came from Information Sciences and Arts departments and did not specialise in television, except special cases such as Miquel de Moragas. Over the second period (1987-98), new professors were included in the network. They contributed to the consolidation and quantitative increase of theses written in the departments of Information Sciences to the detriment of other fields. In addition, research groups focusing on television were created. The leading figures in the last period (1998-2007) are highly specialized professionals who conduct research in the areas mentioned above and also in the field of Audiovisual Communication. This fact portrays the extent of consolidation of the research community. Leading positions may result from their gift to set up relationships or, as some studies suggest, from their multidisciplinary nature within their field (Leydersdorf, 2007a; 2007b).

In addition, the chronological evolution shows that the Complutense University of Madrid and the Autonomous University of Barcelona are the universities with the highest number of groups. The Complutense University stands out as the one with the highest number of independent sub-groups (up to four groups have been identified, two in the case of the Autonomous University of Barcelona). Such groups attract professors from different universities without their own groups. Apart from these two universities, the University of Navarra and the University of La Laguna are the only ones capable of generating their own groups. However, the number of members is limited.

Notes

1 An asterisk is used in search engines for truncation of terms in order to retrieve all those terms with the same root.e.g. Televis* returns results including Television (noun), Televisivo (adj.), Televisiva (adj.) and other words with the common root «televis».

2 Professors have coincided in two or more committees.

3 In order to simplify data analysis and representation, only those supervisors who have advised three or more theses are included.

4 This table shows the number of committees the professors have been members of at their university of origin, at other universities and the number of different universities they have participated in.

References

Casanueva Roche, C.; Escobar Pérez, B. & Larrinaga, C. (2007). Red social de contabilidad en España a partir de los tribunales de tesis. Revista Española de Financiación y Contabilidad, 36 (136); 707-726.

Castillo, A. & Xifra, J. (2006). Investigación bibliométrica de las tesis doctorales españolas sobre relaciones públicas (1965-2005). Anàlisi, 34; 141-161.

Cole, J.R. & Cole, S. (1973). Social Stratification in Science. Chicago: University of Chicago Press.

Cross, R.; Borgatti, S.P. & Parker, A. (2002). Making Invisible Work Visible: Using Social Network Analysis to Support Strategic Collaboration. California Management Review, 44(2); 25-46.

Delgado, E.; Fernández-Cano, A. & Torres, D. (2011). Control bibliográfico y accesibilidad de las tesis doctorales españolas. Arbor [Artículo aceptado por el editor del número].

Delgado, E.; Torres, D., Jiménez, E. & Ruiz-Pérez, R. (2006). Análisis bibliométrico y de redes sociales aplicado a las tesis bibliométricas defendidas en España (1976-2002): temas, escuelas científicas y redes académicas. Revista Española de Documentación Científica, 29(4); 493-524.

Fuentes, E. & Arguimbau, L. (2010). Las tesis doctorales en España (1997-2008): análisis, estadísticas y repositorios cooperativos. Revista Española de Documentación Científica, 33(1); 63-89.

Jones, D.E. & al. (2000). Investigación sobre comunicación en España. Aproximación bibliométrica a las tesis doctorales (1926-1998). Barcelona: Comcat.

Jones, D.E. (1994). Investigació sobre comunicació al’Espanya dels noranta. In: Cultura y Comunicación Social: América Latina y Europa ibérica. Barcelona: Centre d’Investigació de la Comunicació; 87-98.

Jones, D.E. (1997). Investigació sobre comunicació social a l’Espanya de les Autonomies. Anàlisi, 21; 101-120.

Jones, D.E. (1998). Investigación sobre comunicación en España. Evolución y perspectivas. Zer, 5; 13–52.

Jones, D.E. (1999). Investigaciones en España sobre la comunicación iberoamericana. Comunicación y Sociedad, 35; 229-268.

Jones, D.E. (2000). Investigació sobre comunicació a Catalunya als anys noranta. Treballs de Comunicació, 13-14; 41-55.

Leydesdorff, L. (2007a). Betweenness Centrality as an Indicator of the Interdisciplinary Journals. Journal of the American Society for Information Science and Technology, 58 (9); 1303-1319.

Leydesdorff, L. (2007b). Mapping Interdisciplinarity at the Interfaces between the Science Citation Index and the Social Science Citation Index. Scientometrics, 71 (3); 391-405.

Moragas Spá, M. (1974). Perspectiva semiótica de la comunicació de masses. Barcelona: Universitat Autónoma de Barcelona.

Repiso, R.; Torres, D. & Delgado, E. (2011). El análisis de redes sociales aplicado a las tesis doctorales de radio en el período 1976-2008: un instrumento de análisis y visualización de la estructura social de una especialidad académica. Arbor [Artículo aceptado por el editor del número].

Torres, I. & Torres, D. (2005). Tesis doctorales sobre estudios de las mujeres en España (1976-2002): A propósito de un indicador definitivo en investigación. Revista Española de Documentación Científica, 28(4).

Torres, I. & Torres, D. (2007). Tesis doctorales sobre estudios de las mujeres en las universidades de España (1976-2005): Análisis bibliométrico y repertorio bibliográfico. Sevilla: Instituto Andaluz de la Mujer.

Xifra, J. & Castillo, A. (2006). Forty Years of Doctoral Public Relations Research in Spain: A Quantitative Study of Dissertation Contribution to Theory Development. Public Relations Review, 32 (3); 302-308.



Click to see the English version (EN)

Resumen

El presente trabajo es un análisis de la estructura productiva de la investigación española sobre televisión a través de los datos extraídos de las tesis doctorales sobre televisión en España en el período 1976/2007. Para ello se utilizan dos metodologías diferentes; el análisis bibliométrico y el análisis de redes sociales. Para localizar las tesis doctorales se ha utilizado la base de datos bibliográfica Teseo. Los resultados describen la producción según quinquenios, universidades, directores y evaluadores. Se generan redes sociales para identificar grupos académicos que caracterizaron el período estudiado y tendencias de selección en tribunales según director y universidad. El número total de tesis producidas en el período estudiado es de 404 títulos. La tendencia general indica un incremento constante en todos los períodos con un crecimiento exponencial en los últimos 15 años. Son las universidades históricas de Comunicación las que destacan en la producción, siendo la Universidad Complutense la que capitaliza el mayor número de tesis leídas. El análisis estructural demuestra que solamente la Universidad Complutense, la Universidad Autónoma de Barcelona, la Universidad de Navarra y la Universidad de la Laguna generan grupos propios. A través del análisis de redes sociales se localiza a los profesores que estructuran el sistema de investigación español en televisión. Las posiciones predominantes dentro de la estructura de la red son ocupadas principalmente por catedráticos de Comunicación de la Universidad Complutense y Autónoma de Barcelona.

Descarga aquí la versión PDF

1. Introducción

El estudio de las tesis doctorales como objeto de análisis es enormemente provechoso ya que éstas constituyen uno de los mejores espejos donde se reflejan las líneas, tendencias y potencialidades de la investigación de las universidades. Asimismo, es un medio idóneo para conocer la estructura social de la investigación permitiendo analizar no solo la evolución científica de un área concreta de estudio sino también identificar cuáles son sus principales protagonistas y cómo se relacionan entre sí.

Durante el proceso de creación y posterior evaluación por un tribunal de una tesis doctoral hay involucrados múltiples factores que influyen y provocan que ésta concluya con éxito. El tema objeto de estudio, la disciplina en la que se enmarca, el departamento en la que se presenta, el director que la dirige, o las políticas universitarias vigentes, pueden configurar las características finales de la tesis. Quizás una de los aspectos fundamentales sea la selección del director por parte del alumno ya que éste lo percibe, en principio, como la persona con capacitación científica suficiente para asesorarle en un largo proceso que suele estar cargado de dudas teóricas y metodológicas. Las políticas universitarias y científicas juegan asimismo un papel fundamental como estimulo para el incremento de la producción científica en la mayor parte de los campos lo que, sin duda, acaba repercutiendo en una mayor generación de tesis. Por último, otra variable decisiva de la calidad y la cantidad de tesis doctorales que se defienden es la tradición científica de las facultades que se expresan y configuran en torno a los estudios y programas de postgrado y doctorado que éstas ofertan. Estos factores constituyen el abono en el que germina la producción de una tesis.

La importancia de las tesis se ha manifestado, de otra parte, en que éstas se han constituido en sí mismas en un objeto de investigación. En España existen numerosos trabajos aplicados al estudio de las tesis doctorales. En un estudio de Fuentes y Arguimbau (2010) que clasifica diferentes trabajos sobre tesis, según si están aplicados a un área de estudio o son generalistas, se llega a identificar 18 campos científicos diferentes que han sido estudiados y caracterizados a través de las tesis doctorales defendidas en los mismos. Por similitud temática o metodológica cabría señalar también los estudios sobre tesis doctorales defendidas en Bibliometría (Delgado, Torres, Jiménez & Ruiz-Pérez, 2006), Estudios de la Mujer (Torres & Torres, 2005; 2007), Relaciones Públicas (Castillo & Xifrá, 2006: 141-161) (Xifrá & Castillo, 2006: 302-308) o Radio (Repiso, Torres & Delgado, 2011). Sin embargo, no todas las áreas gozan de este tipo de trabajos. En el ámbito de la investigación dedicada a la Televisión en España aún no existe ningún trabajo descriptivo concreto sino es formando parte de estudios más amplios sobre Comunicación. Cabe destacar en este sentido la labor de Daniel Jones (1994, 1997, 1998, 2000) cuyo interés en la medición y comprensión de la investigación en Comunicación ha legado un gran cuerpo doctrinal de artículos y libros.En definitiva, esta investigación pretende caracterizar la producción española de tesis doctorales sobre Televisión en el período 1976/2007 a través de dos metodologías complementarias: el análisis bibliométrico y el análisis de redes sociales (ARS). Por tanto, este trabajo plantea un doble objetivo; por un lado, cuantificar y trazar cronológicamente la producción de tesis doctorales por universidades, directores y participación en tribunales y, por otro lado, identificar a los principales actores que han protagonizado la investigación científica en Televisión y las estructuras que generan. Para este último objetivo se emplea como herramienta no solo la Bibliometría sino también el ARS. Esta técnica permite ver cómo se relacionan e interactúan los diferentes actores que están involucrados en una tesis doctoral y especialmente los directores y los tribunales que juzgan las mismas, por lo que, en última instancia, la aplicación del ARS nos permitirá identificar las escuelas y colegios invisibles del ámbito de la televisión. El ARS pretende en este artículo hacer visible la estructura invisible de la investigación española en Televisión, como antes se ha hecho en otras tipologías de grupos (Cross, Borgatti & Parker, 2002).

2. Material y métodos

Se presenta un estudio descriptivo longitudinal retrospectivo de las tesis doctorales sobre Televisión leídas en España en el período 1976/2007. Como fuente de información se ha empleado la base de datos TESEO dependiente del Ministerio de Educación y cuya finalidad es recopilar los registros de las tesis leídas en las universidades españolas. Uno de los aspectos fundamentales de TESEO es su amplio recorrido cronológico (a partir de 1976) y la exhaustiva descripción que realiza de sus registros bibliográficos incluyendo datos de gran interés como la composición de los tribunales; sin embargo, como se ha apuntado en otros trabajos (Delgado, Torres, Jiménez & Ruiz-Pérez, 2006, Delgado, Fernández & Torres 2011), Teseo presenta diferentes problemas relacionados con la normalización de sus registros. En relación con su cobertura también hay que señalar que ésta no recoge el total de tesis existentes ya que aquellas que no han sido remitidas por la universidad o el doctorando no figuran en el catálogo. Especialmente, el problema de la cobertura afecta más a los últimos años debido a que aún no ha transcurrido tiempo suficiente para el envío/ingreso de las fichas. Según Fuentes y Arguimbau (2010: 76.), Teseo tiene una cobertura para el curso 2006/07 estimada en un 74,9% sobre el total, y del 66,7% para el curso 2007/08. Estos datos están calculados para el año 2010, (fecha de la recogida de datos de este trabajo). A pesar de estas limitaciones Teseo es la única herramienta que compila en su conjunto las tesis de las universidades españolas y prácticamente la única empleada en la realización de estudios cuantitativos.

El período estudiado abarca tres décadas, desde 1976, año en que Teseo empieza a incorporar registros, hasta 2007. Durante los dos primeros años sólo hubo una tesis la de Mariano Cebrián. Para mejorar la periodificación, el primer «quinquenio» tiene siete años (1976-82). Sabemos, por estudios previos (Jones & al. 2000), que anteriormente a nuestro período estudiado solamente se ha realizado una tesis sobre televisión (Moragas, 1974), fermento de la investigación sobre televisión en España. Podemos decir que este estudio engloba los primeros treinta años de producción científica de tesis doctorales sobre televisión. La estrategia de búsqueda diseñada para identificar las tesis doctorales se planteó primando la exhaustividad en la recuperación de registros, por lo que se decidió recuperar y descargar en una base de datos propia todas las tesis leídas en el campo científico de la Comunicación para posteriormente extraer solo aquellas relacionadas con el tema de la televisión. Para ello se recuperaron, en primer lugar, todas las tesis doctorales defendidas en los departamentos de aquellas universidades donde se ofertan estudios de Comunicación. Posteriormente, se realizó un análisis de frecuencia de los términos usados en los títulos de las tesis localizadas y se planteó una segunda búsqueda temática en los apartados «Título» y «Resumen» de Teseo, con los términos: «Televis*»1, «Audiencias», «Series» y «Canal». Se recuperaron finalmente 387 tesis. La ausencia de datos en algunos campos como el director o el tribunal se solventó completándolos manualmente. Los resultados se contrastaron con los obtenidos en Jones y otros (2000) lo que permitió añadir 19 tesis que no figuraban en Teseo por lo que el número de tesis final con el que se trabajó fue de 404. Finalmente todos los registros obtenidos fueron exportados a una base de datos ad hoc en Microsoft® Access 2007.

Se empleó como herramienta de análisis de redes sociales el software Pajek 2.0. Las redes sociales que se generaron usaban principalmente como elemento relacional la co-participación en tribunales de tesis doctorales de televisión de los diferentes sujetos, autor, directores y miembros del tribunal. En el análisis de redes que generan los tribunales fue necesario confeccionar diferentes matrices simétricas para redes de modo-1. De esta forma el participante en el tribunal se representa mediante un nodo y la co-participación o coincidencia en el tribunal mediante una línea no direccionada. Para facilitar la visualización de la red se han utilizado las líneas con valores superiores a dos relaciones2 en las redes medianas (hasta mil nodos) y mayores de tres en las redes grandes (más de mil nodos).

Dentro del análisis estructural de redes es importante descubrir las relaciones que delatan comunicación entre los nodos. El progreso científico en esta disciplina como en otras depende en buena medida de la comunicación existente entre los diferentes investigadores (Cole & Cole, 1973).

3. Resultados

3.1. La producción de tesis sobre televisión: evolución y universidades

El número total de tesis doctorales defendidas sobre televisión en España entre 1976/2007 ha sido de 404. En la figura 1 se muestra la evolución por quinquenios desde el año 1976 de la producción constatándose un crecimiento continuo en concordancia con el resto de la producción española. La producción de tesis sobre televisión comenzó a finales de las década de los setenta consolidándose en los años 80. Sin embargo, no es hasta finales de los noventa cuando se produce un despegue significativo con las 129 tesis doctorales leídas en el quinquenio 1998/2002. El mayor nivel de producción se alcanza en el último período (2003/07) con 142 tesis aunque la producción ya crece de forma menor y parece estabilizada en torno a esas cifras.


Draft Content 754414419-26583 ov-es043.jpg

En cuanto a los centros de lectura se han defendido en 41 universidades diferentes, de las cuales las 10 más productivas generan el 70% del total (tabla 1). La primera en producción es la Universidad Complutense de Madrid con 128 (32%) del total de las tesis, seguida por la Universitat Autónoma de Barcelona con 56 (14%) y la Universidad de Navarra con 27 (7%). Dada su juventud en estudios de Comunicación destaca la inclusión en el ranking de producción de la Tabla 1 la Universidad de Sevilla, la Universidad de Málaga y la Universitat de Valencia. Respecto a la evolución por quinquenios de las cinco universidades con mayor producción destaca la Universidad Complutense cuyo crecimiento es constante obteniendo sistemáticamente la primera posición en todos los cortes cronológicos analizados.


Draft Content 754414419-26583 ov-es044.jpg

3.2. Dirección de tesis doctorales y participación en tribunales

En la tabla 2 se presentan los profesores que han dirigido al menos tres tesis doctorales3. La Universidad que posee mayor número de directores de tesis es la Universidad Complutense de Madrid con 14 directores diferentes. Entre ellos figura el profesor con más direcciones que es Mariano Cebrián Herreros con un total de 10 tesis doctorales, destaca asimismo José Ramón Pérez Ornia con 5 tesis. La segunda universidad con mayor número de directores es la Universitat Autónoma de Barcelona con 6 profesores, dos de ellos ocupan la segunda y tercera posición y son Emilio Prado Picó y Miquel de Moragas Spá con ocho y seis tesis respectivamente. Como se observa la Complutense y la Autónoma de Barcelona concentran los directores más productivos. A estas universidades pertenecen los diez profesores que han conseguido dirigir al menos cinco tesis doctorales. Otras universidades con presencia en el listado son la Universidad de Navarra con cuatro directores con al menos tres tesis y con Juan José García Noblejas como figura destacada y las universidades de Málaga y La Laguna. Es llamativa la ausencia de directores de la Universidad de Sevilla pese a ser la cuarta más productiva del período. Esta situación se produce porque su producción está dispersa entre un número elevado de profesores sin que exista una concentración en una figura en particular.


Draft Content 754414419-26583 ov-es045.jpg

La tabla 3 muestra quiénes son los académicos que han sido seleccionados en un mayor número de ocasiones para evaluar tesis doctorales. Con más de 20 participaciones, se encuentran Prado Pico, Fernández del Moral y Bustamante Ramírez. La Universidad Complutense y la Universitat Autónoma de Barcelona son los que tienen más profesores. Como complemento al número de participaciones, también se pretende saber dónde se ha producido la lectura de la tesis, lo que nos informa de la influencia del profesor, cuántas de las lecturas han sido en la propia universidad, cuántas en otras universidades y, finalmente, en cuántas universidades diferentes se han hecho las defensas. Es interesante al respecto, por ejemplo, observar la figura de García García, que ha sido miembro del tribunal en 17 ocasiones, seis de ellas evaluando en su propio centro, Universidad Complutense de Madrid, y las 11 restantes en siete universidades españolas distintas, lo que refleja su gran proyección nacional. En el polo opuesto están investigadores como Palacio Arranz (Universidad Complutense de Madrid), Moragas Spá (Universidad Autónoma de Barcelona) o García Fernández (Universidad Complutense de Madrid) que pese a haber participado en un número destacado de tribunales actúan mayormente en tribunales celebrados en sus propios centros.


Draft Content 754414419-26583 ov-es046.jpg

3.3. Redes de co-participación en tribunales

Una vez detectados los actores, las representaciones gráficas de las redes nos permiten observar la estructura social que ha generado la coparticipación en tribunales y que podemos equiparar con los colegios invisibles. En líneas generales la red total del período 1976/2007 está compuesta por 1.593 participantes que se relacionan entre sí a través de 7.505 enlaces. De estos enlaces, 7021 (93.5%) tienen valor 1 lo que puede representar una simple coincidencia en un tribunal. La red va incorporando una mayor cantidad de nodos, es más cohesionada y densa, por lo cual se hace necesario para su representación usar medidas de corte superiores. En la figura 2 se presenta la red de co-participación, una vez podada, del período 1978-87 (antes de 1978 no se obtienen datos de la composición del tribunal) donde se configuran dos componentes bien diferenciados. En el primero, situado en la zona izquierda, se encuentra un grupo bien cohesionado que ha formado parte de los tribunales de tesis doctorales dirigidas por Tomás Ferre (Politécnica de Valencia) con Mattalia Alonso como una de los miembros de tribunal destacados de este grupo. El segundo componente es más heterogéneo ya que aunque los actores pertenecen principalmente a la Universidad Complutense de Madrid (Antonio Lara García, José María Desantes y Pedro José Pinillos) también hay miembros de la Universidad Autónoma de Barcelona (Miquel de Moragas) y la Universidad de Navarra (Alfonso Nieto Tamargo y Ángel Benito).


Draft Content 754414419-26583 ov-es047.jpg

En el segundo período (1988-97) se aprecia considerablemente la evolución en la red de co-participación. En primer lugar, existen un mayor número de profesores que han co-participado al menos dos veces y, en segundo lugar, a pesar de que siguen existiendo dos componentes, los subgrupos aparecen más conectados entre sí. En la red (figura 3) se puede apreciar claramente la labor intermediadora de académicos como Fernández del Moral, conectando a la Universidad Complutense de Madrid con la Universidad de Navarra o la de Bustamante Ramírez que relaciona la Universidad Complutense de Madrid, la Universitat de Barcelona y la Universidad del País Vasco. El intercambio de miembros de tribunales entre las universidades siempre afectan a los mismos profesores y las universidades suelen tener una serie de miembros que son escogidos de forma sistemática. En este período destaca el aislamiento del componente liderado por Ventín Pereira de la Universidad Complutense de Madrid que participa en tribunales que no mantienen ninguna relación con el resto de la red. En este período la cohesión de la red se puede interpretar como síntoma de madurez y consolidación de los estudios sobre televisión pasándose de dos grupos poco conectados entre sí, circunscritos a universidades concretas, del primer período, a una red donde los intercambios académicos son más frecuentes.

imagen

En la figura 4 se representa la red del período 1998/2007. En este caso (por motivos de espacio) y a diferencia de los anteriores gráficos la representación se basa en tres coparticipaciones en lugar de 2, existiendo un mayor número de actores e interacciones entre ellos. Se visualizan dos componentes conformados en torno a la Universidad Complutense de Madrid y la Universidad Autónoma de Barcelona que, como vimos en la tabla 1, dominaban con claridad la producción de tesis. Una de las características en este período es la aparición de subgrupos bien delimitados dentro de las universidades; así en el componente de la Complutense, situado a la derecha del gráfico, existen dos subgrupos que son conectados por las figuras de Cebrián Herreros y Pablos Coello. Por otro lado, la Universitat Autónoma de Barcelona, situada a la izquierda, también presenta dos grupos uno, especialmente grande y centralizado en la figura de Bustamante Ramírez y, un segundo grupo muy relacionado con este primero a través tanto de Bustamante como de Palacio Arranz. Es llamativo como el resto de universidades no se agrupa con la intensidad de la Complutense o la Autónoma de Barcelona y se limitan a orbitar en torno a estas dos. Solo si tuviéramos en cuenta dos co-participaciones en el período se podría añadir otro nuevo grupo, en este caso el de la Universidad de Navarra, que está liderado por Sánchez Tabernero.


Draft Content 754414419-26583 ov-es048.jpg

Usando el mismo método de representación visual, se ha creado una imagen de la «Red de académicos con al menos tres co-participaciones en los tribunales de las tesis defendidas durante los años 1976/2007» (https://sites.google.com/site/torressalinas/archivos1/Red1978-2007.tif). La red total (1976/2007) está compuesta por 1.593 participantes en tribunales que se relacionan entre sí a través de 7.505 enlaces y que una vez podada está formada por 13 componentes, 8 de ellos tienen solamente dos nodos y cuatro de ellos tienen tres nodos cada uno. El componente principal tiene 54 actores y en él se incluye a los principales académicos que colectivizan la investigación sobre televisión en España a través de tesis doctorales. Solamente la Universidad Complutense, la Universidad Autónoma de Barcelona, la Universidad de la Laguna y la Universidad de Navarra son capaces de generar grupos de investigación sobre televisión propios. El resto de Universidades no generan grupos propios, lo cual hace que sus académicos dependan de la Universidad Complutense y en menor medida de la Universidad Autónoma de Barcelona para formar grupo. El grado de relación entre actores se relaciona con el grosor de las líneas, lo que nos permite identificar las relaciones con mayor fuerza, como las que se producen entre Franquet Calvo y Prado Picó o Moragas Spá y Prado Picó.

3.4. Redes de selección de tribunales por directores y universidades

Otro de los aspectos que pueden ser estudiados a través del Análisis de Redes Sociales son las preferencias en la selección de los miembros del tribunal. Esta perspectiva se ha empleado en dos niveles: el primero, analizando cuales son los profesores más escogidos por un director, creando la «Red de preferencias en la selección de miembros de tribunal por parte de los directores para las tesis sobre televisión leídas en España en el período 1976/2007» (https://sites.google.com/site/torressalinas/archivos1/redselecciontribunal.jpg) y, el segundo, viendo cuales son los profesores más seleccionados por las universidades «Red de preferencias en la selección de miembros de tribunal por parte de las universidades para las tesis sobre televisión leídas en España en el período 1976/2007» (https://sites.google.com/site/torressalinas/archivos1/Redseleccionuniversidades.tif). En la selección de miembros del tribunal por parte de los directores destaca la preferencia de Cebrián Herreros por Fernández del Moral a la hora de formar un tribunal (ocho selecciones). Asimismo, sobresale la preferencia de Pérez Ornia por García Fernández. Uno de los datos más interesantes es la identificación de la tríada formada por Bustamante Ramírez, Lara García y Prado Picó, conscientemente y no casualmente, como podía pasar en las redes de co-participación, se unen la Universidad Complutense de Madrid y Universitat Autónoma de Barcelona e identificamos a los protagonistas de este hecho. Se producen asimismo diversos fenómenos generales; en primer lugar, casi siempre la preferencia de un director es hacia alguien de su propia universidad, lo cual responde a la lógica introducida por la propia legislación; en segundo lugar no existe reciprocidad en las preferencias, salvo en el caso de Orive Riva y Fernández del Moral, y por último, pocos miembros de tribunal son escogidos preferentemente por dos directores a excepción de Bustamante Ramírez.

Si elevamos el nivel de agregación y empleamos las universidades observando las preferencias de las mismas por determinados miembros de tribunal obtenemos la «Red de preferencias en la selección de miembros de tribunal por parte de las universidades para las tesis sobre televisión leídas en España en el período 1976/2007». Al estar la red podada sólo se están visualizando aquellas relaciones con valores superiores a tres. La co-selección de determinados académicos por parte de las universidades nos indica cierta similitud entre sus temas de investigación y sus intercambios intelectuales. En este aspecto la Universidad Complutense de Madrid y la Universitat Autónoma de Barcelona son las que tienen más preferencias comunes, sumando un total de cinco profesores que participan en tribunales de ambos centros (Franquet Calve, Prado Picó, García García, Bustamante Ramírez y Ledo Andión). Al margen de estos profesores también destacan por ser seleccionados por dos universidades para sus tribunales los siguientes actores: Pablos Coello (Universidad Complutense y La Laguna), Méndiz Noguero (perteneciendo a la Universidad de Málaga es seleccionado por la Universidad Complutense y Universidad de Navarra) y Aguilera Moyano (Universidad Complutense y Málaga). El resto de actores podemos decir que son preferencia exclusiva de una sola universidad. En líneas generales, la selección de un mismo miembro por parte de diferentes universidades implica un mayor reconocimiento a nivel nacional.

4. Discusión y conclusiones

El presente estudio identifica 404 tesis doctorales sobre televisión defendidas entre los años 1976 y 2007 en España. Entre los años 1998/2007 fueron defendidas la mayor parte de las tesis (67%), auspiciadas, sin duda, por el enorme crecimiento de la capacidad de la universidad española para generar conocimiento científico así como del efecto de diversas políticas científicas y reformas. Asimismo la evolución en el número de tesis en comparación con todas las leídas en el territorio nacional nos indica que la investigación sobre televisión ha tenido un ritmo de crecimiento y maduración similar a las tendencias globales en España. Respecto a las universidades la producción de tesis está liderada por la Universidad Complutense (31.7%), la Universidad Autónoma de Barcelona (13,7%) y la Universidad de Navarra (6.65%) un hecho que hay que poner en relación con su antigüedad en la implantación de los estudios de Comunicación, una situación que se produce en el caso de las tres universidades al mismo tiempo: en el curso 1971-72. Sin embargo la antigüedad no es un hecho que determine la producción de tesis. Es llamativo como en los últimos períodos (1998/2002; 2003/07) se unen con éxito universidades con poca tradición científica en estudios de Comunicación como la Universidad de Málaga y la Universidad de Sevilla gracias a la incorporación de profesores formados fuera de las mismas.

En cuanto a la dirección de tesis doctorales sobre televisión en España han sobresalido especialmente, por el total de tesis dirigidas, Mariano Cebrián en la Universidad Complutense y Emilio Prado Picó en la Universidad Autónoma de Barcelona. Ambos catedráticos de Comunicación Audiovisual desde los años ochenta y contribuyen a iniciar y consolidar la investigación en televisión. En participación en tribunales destacan las figuras de E. Prado Pico, E. Bustamante y A. J. Fernández del Moral. F. García García y E. Prado son aquéllos que han tenido una mayor proyección en la universidad española estando presentes en un mayor número de tribunales de tesis doctorales de universidades diferentes a la propia. El ARS por períodos visualiza como el número de académicos presentes en las redes aumenta y se especializa por períodos. En un primer período (1976/87) la red está conformada sobre todo por profesores procedentes de las facultades de Ciencias de la Información y Filosofías y Letras y que, salvo casos singulares como el de Miquel de Moragas, aún no están especializados en televisión. En un segundo período (1987-98) se incorporan nuevos profesores que consolidan y aumentan las tesis provenientes de Ciencias de la Información, en detrimento del resto, y empiezan a aparecer grupos de académicos especializados en televisión. Los protagonistas del último período (1998/2007), en torno a los cuales se estructuran las redes, son profesionales con un alto nivel de especialización, sobre todo provenientes ya no solo de las comunidades anteriores, sino también de los propios estudios de Comunicación Audiovisual. Este último dato demuestra el estado de consolidación de la comunidad científica. Los académicos que ocupan posiciones de centralidad pueden deber estas posiciones a la facilidad de relacionarse, o como se sugiere en estudios, a su carácter multidisciplinar dentro de la especialidad (Leydersdorf, 2007a; 2007b).

Por otra parte, la evolución cronológica permite ver cómo son la Universidad Complutense y la Autónoma de Barcelona las universidades que generan mayor número de grupos, destacando la Complutense por el número de subgrupos independientes que posee (hasta cuatro grupos identificados, frente a dos grupos de la Autónoma de Barcelona). Estos grupos atraen a profesores de otras universidades que no generan grupos en su universidad. Aparte de estas dos universidades, solamente la Universidad de Navarra y la de la Laguna son capaces de generar grupos propios, pero limitados en número de miembros.

Notas

1 El asterisco se usa en los buscadores para truncar los términos de búsqueda con el objeto de recuperar todos los términos que compartan la raíz de la palabra. Ej. Televis* Incluye a televisión, televisivo, televisiva y demás palabras que comiencen por «televis».

2 Los actores han coincidido en dos o más tribunales de tesis.

3 Solamente se representan aquellos directores con tres o más tesis dirigidas, con el objetivo de simplificar la representación y el análisis de los datos.

4 En esta tabla se estudia el número de tribunales a los que los profesores asisten en su propia universidad, en otras universidades y el número diferente de universidades en las que han participado.

Referencias

Casanueva Roche, C.; Escobar Pérez, B. & Larrinaga, C. (2007). Red social de contabilidad en España a partir de los tribunales de tesis. Revista Española de Financiación y Contabilidad, 36 (136); 707-726.

Castillo, A. & Xifra, J. (2006). Investigación bibliométrica de las tesis doctorales españolas sobre relaciones públicas (1965-2005). Anàlisi, 34; 141-161.

Cole, J.R. & Cole, S. (1973). Social Stratification in Science. Chicago: University of Chicago Press.

Cross, R.; Borgatti, S.P. & Parker, A. (2002). Making Invisible Work Visible: Using Social Network Analysis to Support Strategic Collaboration. California Management Review, 44(2); 25-46.

Delgado, E.; Fernández-Cano, A. & Torres, D. (2011). Control bibliográfico y accesibilidad de las tesis doctorales españolas. Arbor [Artículo aceptado por el editor del número].

Delgado, E.; Torres, D., Jiménez, E. & Ruiz-Pérez, R. (2006). Análisis bibliométrico y de redes sociales aplicado a las tesis bibliométricas defendidas en España (1976-2002): temas, escuelas científicas y redes académicas. Revista Española de Documentación Científica, 29(4); 493-524.

Fuentes, E. & Arguimbau, L. (2010). Las tesis doctorales en España (1997-2008): análisis, estadísticas y repositorios cooperativos. Revista Española de Documentación Científica, 33(1); 63-89.

Jones, D.E. & al. (2000). Investigación sobre comunicación en España. Aproximación bibliométrica a las tesis doctorales (1926-1998). Barcelona: Comcat.

Jones, D.E. (1994). Investigació sobre comunicació al’Espanya dels noranta. In: Cultura y Comunicación Social: América Latina y Europa ibérica. Barcelona: Centre d’Investigació de la Comunicació; 87-98.

Jones, D.E. (1997). Investigació sobre comunicació social a l’Espanya de les Autonomies. Anàlisi, 21; 101-120.

Jones, D.E. (1998). Investigación sobre comunicación en España. Evolución y perspectivas. Zer, 5; 13–52.

Jones, D.E. (1999). Investigaciones en España sobre la comunicación iberoamericana. Comunicación y Sociedad, 35; 229-268.

Jones, D.E. (2000). Investigació sobre comunicació a Catalunya als anys noranta. Treballs de Comunicació, 13-14; 41-55.

Leydesdorff, L. (2007a). Betweenness Centrality as an Indicator of the Interdisciplinary Journals. Journal of the American Society for Information Science and Technology, 58 (9); 1303-1319.

Leydesdorff, L. (2007b). Mapping Interdisciplinarity at the Interfaces between the Science Citation Index and the Social Science Citation Index. Scientometrics, 71 (3); 391-405.

Moragas Spá, M. (1974). Perspectiva semiótica de la comunicació de masses. Barcelona: Universitat Autónoma de Barcelona.

Repiso, R.; Torres, D. & Delgado, E. (2011). El análisis de redes sociales aplicado a las tesis doctorales de radio en el período 1976-2008: un instrumento de análisis y visualización de la estructura social de una especialidad académica. Arbor [Artículo aceptado por el editor del número].

Torres, I. & Torres, D. (2005). Tesis doctorales sobre estudios de las mujeres en España (1976-2002): A propósito de un indicador definitivo en investigación. Revista Española de Documentación Científica, 28(4).

Torres, I. & Torres, D. (2007). Tesis doctorales sobre estudios de las mujeres en las universidades de España (1976-2005): Análisis bibliométrico y repertorio bibliográfico. Sevilla: Instituto Andaluz de la Mujer.

Xifra, J. & Castillo, A. (2006). Forty Years of Doctoral Public Relations Research in Spain: A Quantitative Study of Dissertation Contribution to Theory Development. Public Relations Review, 32 (3); 302-308.

Back to Top
GET PDF

Document information

Published on 30/09/11
Accepted on 30/09/11
Submitted on 30/09/11

Volume 19, Issue 2, 2011
DOI: 10.3916/C37-2011-03-07
Licence: CC BY-NC-SA license

Document Score

0

Times cited: 43
Views 12
Recommendations 0

Share this document

claim authorship

Are you one of the authors of this document?