In the past few decades, the use of glass in buildings has remarkably increased. As a result, several transparent buildings have been constructed, in which the materials have almost disappeared. Given that the advancement of architecture is inextricably linked to the acquisition of general knowledge on future developments, this study was conducted to predict the paths of development that glass structures are likely to take in the future. Investigations such as this increase the possibility of advancing both design and construction at the same speed as technology. To achieve this goal, this study evaluates the present situation by investigating new possibilities and assessing their effect on the development of glass buildings. The findings of this study show that the durability, safety, appearance, and efficiency of transparent buildings can be improved through continuous refinement of designs, replacement of aged elements, prompt repair of damaged protective coatings, and greater exploitation of double-sided screens.
Transparent building ; Glass structure ; Shell ; Adhesive ; Self-healing
Glass has been used in construction since approximately 2000 years ago (Knaack, 2008 and Mocibob, 2008 ). In recent decades, the application of this environment-friendly material has been developed in the field of construction because of the following characteristics of glass:
More transparent buildings have been constructed, in which the visual presence of materials has decreased. To refine the design and construction of transparent buildings and modify their structural behavior, both before and after damage, as well as all the remaining opportunities, should be carefully identified. For this purpose, this study analyzes the opportunities presented by recent advancements to improve both the appearance and efficiency of glass buildings. It then predicts how each novel approach can affect the future of transparent buildings.
The results of the study indicate that scientific and technological progress opens up the opportunities to select the optimum solutions in the course of an interactive design process, to replace aged elements and repair transparent protective coatings in a very short time. Moreover, through the application of revolutionary reversible adhesives, transparent double-sided screens can be fully exploited in glass buildings. Thus, advancements in science and technology ensure that the next generation of transparent buildings are more beautiful, more durable, safer, and even more useful.
Lamination modifies the structural behavior of glass, both before and after breakage (Bon, 2003 and Callewaert et al., 2009 ). On the one hand, laminated glass is more resistant to buckling given that each layer of laminate is laterally supported by other layers (White, 2007 ). On the other hand, it exhibits quasi-ductile behavior (Vandebroek et al., 2014 and White, 2007 ) because after breakage, the broken pieces of glass remain bonded to the interlayer (Bagger et al., 2007 , Delincé et al., 2008 and Hess, 2004 ). Given that the crack blocking mechanism of the interlayer prevents cracks from opening up over the full width of the laminate (Bos, 2009 , Louter, 2011 and Louter et al., 2011 ), the local cracks in one layer can be bridged by the glass fragments of the lateral layers so that forces can be transferred over the cracks via shear in the interlayer (Bos, 2009 and Louter, 2011 ). For this reason, the damaged laminate shows higher residual strength (Bos, 2009 ).
Moreover, the properties of laminated glass can now be enhanced with the SentryGlas® Plus (SG) interlayer (Bennison et al., 2002 , Bennison et al., 2006 , O’Callaghan, 2003 and Puller et al., 2011 ), so that both larger and thinner (Puller et al., 2011 ) laminated panels can be manufactured using this interlayer (Bennison et al., 2006 and O’Callaghan and Coult, 2007 ). In addition, given its superior flow characteristics, this interlayer opens up the possibility of laminating metal within the body of the glass (O’Callaghan and Coult, 2007 ), thereby resulting in thinner joints (Figure 1 a–d). Furthermore, the SG interlayer maintains its bond strength and shear stiffness within the temperature range of −20 °C to +60 °C (Bos, 2009 and Louter et al., 2011 ).
|
|
|
Figure 1. Thinner joints: the SG interlayer has the best flow characteristics. Thus, metal can be laminated within the body of the laminated glass, which results in thinner joints (Erickson, 2014 ) (a), (Aaron) (b), (Gheorghe, 2010 ) (c), and (Designrulz) (d). |
In the process of annealing, glass is cooled slowly (Chinzi, 2013 ). As a result, internal stresses, which significantly decrease the overall strength of glass, are significantly reduced (CMog, 2011 ). Furthermore, annealed glass can transfer compressive forces even after breakage because it breaks into large shards (Bos et al., 2005 and Feirabend, 2008 ). Consequently, laminated glass made of annealed glass has higher post-breakage strength (Feirabend, 2008 ). Nonetheless, annealed glass is not only sensitive to thermal shocks but also unsafe in the case of fire incidents (Veer et al., 2001b and Wilson and Vasilchenko-Malishev, 2006 ).
The structural performance of glass can be improved through artificial pre-stressing (Núñez et al., 2011 ). Pre-compression increases the tensile strength of glass, thereby decreasing its susceptibility both to thermal shocks and to static fatigue (Unknown, 2000 , Tokunaga et al., 2007 and Wurm, 2007 ). Thus, the cross-sections of structural elements may be thinned using tempered glass (Núñez et al., 2011 ). However, thinner cross-sections are more sensitive to buckling (Belis et al., 2005 ).
Glass can be tempered either thermally or chemically (Phillips, 1941 ). Since chemical tempering causes shallow but intense surface pre-compression, very thin glass panes can also be tempered through this method (Wurm, 2007 ). The shallow depth of pre-compression retains the high susceptibility of glass to surface defects (Wurm, 2007 ). Additionally, chemically tempered glass breaks into many small fragments, and thus, it has almost no residual strength.
Thermal tempering increases the resistance of glass to thermal shocks (Wurm, 2007 ). During the process of thermal tempering, glass is tempered either partially or completely (Wurm, 2007 ). The product of partial tempering is called heat-strengthened glass (Wurm, 2007 ), which breaks into large pieces, so that the laminate made of this type of glass has increased residual strength (Feirabend, 2008 ). The other product, which is called thermally tempered glass, is produced by complete tempering (Wurm, 2007 ). It is far more resistant than heat-strengthened glass (Wurm, 2007 ), although it breaks into many small fragments (Bos et al., 2005 , Feirabend and Sobek, 2009 and Hess, 2004 ). Accordingly, the laminate made of this type of glass has almost no residual strength (Feirabend and Sobek, 2009 ). Furthermore, a phenomenon particular to thermally tempered glass is spontaneous fracture (Wurm, 2007 ). The process of heat-soaking reduces the probability of spontaneous fracture, although it does not eliminate the risk completely (Building Construction Practices Sectional Committee, CED 13, 2011 , Chan, 2006 , Haldimann, 2006 , Kasper and Yousfi, 2009 , Mocibob, 2008 and Wurm, 2007 ). Moreover, the heat-soaking process increases the cost of producing tempered glass (Jacob, 2001 ).
In summary, each type of glass has its own particular advantages and disadvantages. To take advantage of different positive aspects, hybrid laminates have been made, which are composed of various types of glass (Belis and Rudy Van Impe, 2005 and Chaszar, 2003 ). Using hybrid laminates, the dead load is reduced considerably (Blandini, 2003 ) (Figure 2 b), and structural performance is improved economically (Chaszar, 2003 ).
|
|
|
Figure 2. Shell structures: in a shell structure, the loads are absorbed by the overall shape of the structure, as a result it has a high stiffness-to-weight ratio (Blandini, 2005b ) (a). The hybrid laminates reduce the dead loads considerably, thereby allowing for a slender supporting system (Gore, 2004 ) (b). The supporting titanium ring has the same temperature elongation ratio as glass, thereby minimizing the loadings caused by temperature changes (Gore, 2004 ) (c). |
The poor fire resistance of ordinary glass limits its use as a structural material (Veer et al., 2001b ). Unlike ordinary glass, borosilicate glass is resistant to fire (Boström, 2002 , Leitch, 2005 and Veer et al., 2001b ) (Figure 3 ) but is not commonly used in construction (Veer et al., 2001b ). Transparent fire-protective materials can also improve the performance of glass structures during exposure to fire (Veer et al., 2001b ). For example, transparent intumescent coating reduces thermal exchange by slowing down the development of thermal strain in glass elements (Veer et al., 2001b ). Furthermore, after small fires, the need to replace structural glass elements is eliminated when easily replaceable intumescent paint is used on them (Veer et al., 2001b ). Moreover, when a clear intumescent interlayer is heated, it swells and turns into an opaque insulating foam (Figure 4 ), thereby slowing down the development of thermal strain (Boström, 2002 ). However, the effects of aging on the fire resistance of intumescent materials is yet to be determined (Boström, 2002 ).
|
|
|
Figure 3. Borosilicate glass: in the March 11 memorial in Madrid, both the roof and wall are constructed with borosilicate glass, which can resist thermal shocks (OpenBuildings ). |
|
|
|
Figure 4. Clear intumescent interlayer: when exposed to fire, it turns into an opaque fire shield (AGC, 2008 ). |
Thus, the appropriate selection of materials and manufacturing methods improves the safety, efficiency, and appearance of glass buildings. For instance, the use of adequate materials improves the safety of transparent structures during exposure to fire by increasing the fire resistance of glass elements or by slowing down the development of thermal strain in them (Figure 5 ). Moreover, thinner and lighter transparent buildings can be created using materials or techniques that decrease the required thickness of glass elements (Figure 6 ). By contrast, some materials can reduce the number or visual presence of needed connections, thereby increasing the integrity and transparency of glass buildings (Figure 7 ). In addition, the accurate selection of materials and manufacturing methods can improve the structural behavior of glass buildings both before and after damage (Figure 5 and Figure 8 ). However, each material or technique presents its own limitations, which must be dealt with during the design process. In other words, glass structures must be designed with respect to both positive and negative effects of different alternatives on the entire project to select the optimal solutions that cost-effectively meet the predefined requirements of the project.
|
|
|
Figure 5. Reduction of damage risk: efficient materials and manufacturing methods can improve the structural behavior of glass elements by increasing their resistance. |
|
|
|
Figure 6. Reduction of dead loads: using some interlayer or fabrication techniques results in thinner and lighter glass elements. |
|
|
|
Figure 7. Potential for more transparency: the interlayer SG can improve the transparency of glass structures by reducing both number and thickness of joints. |
|
|
|
Figure 8. Increase in freedom and safety: an accurate selection of manufacturing methods can improve both diversity and durability of transparent structures. |
2.2.1.1. Techniques of forming
Laminated glass is produced in various bent shapes (Aşık et al., 2014 ). However, bent glass is more expensive to fabricate than flat glass (Aanhaanen et al., 2008 ). Additionally, a double-curved element is more expensive than a single-curved one (Aanhaanen et al., 2008 ). Bent glass is manufactured by either plastic deformation (warm bending) or elastic strain (cold-bending) (Chinzi, 2013 ).
During the warm bending process, flat glass is placed on a mold and then sufficiently heated to be formed while still in its plastic state (Chinzi, 2013 and Doulkari, 2013 ). It is then allowed to cool slowly (Doulkari, 2013 ). The product of the process, called annealed glass, can also be tempered (Bon, 2003 and Doulkari, 2013 ). Single-curved panels can be tempered either thermally or chemically, although complex shapes can only be tempered chemically (Fildhuth et al., 2012 and Wurm, 2007 ). After tempering, curved panes are laminated (Bon, 2003 ). To improve the quality of the laminate, flat panes separated by fleece layers are laid over each other and bent at the same time. This method minimizes the tolerance between the panes (Kramer and Elstner, 2012 ). Moreover, when the welding technology is fine-tuned, much more complex shapes can be produced (Bos et al., 2008 ). To produce glass welds as strong as the main material, substrates must be heated evenly (Belis et al., 2011 ). At present, welded glass elements are limited to tubular shapes (Figure 9 a) because evenly heating the substrates of flat glass using current techniques is difficult (Bos et al., 2008 ) (Figure 9 b and c).
|
|
|
Figure 9. Glass welding in the construction industry: at present, welded elements that are tubular in shape can be used as structural elements (Bos et al., 2008 ) (a). Using the existing techniques, the non-tubular glass substrates cannot be evenly heated (Belis et al., 2011 ) (b) and (Belis et al., 2011 ) (c). |
Cold-formed glass has better visual quality (Timm and Chase, 2014 and Vákár and Gaal, 2004 ). In addition, a wide range of coatings can also be used on it (Fildhuth and Knippers, 2011 ). However, only tempered glass with high long-term strength can be bent through cold-forming (Wurm, 2007 ). This method reduces the ultimate load bearing capacity of curved sheets because it creates permanent bending stresses in them (Wurm, 2007 ). The stresses increase with the size of the deformation and the tightness of the radius (Wurm, 2007 ). Moreover, only single-curved surfaces can usually be produced by cold-forming (Wurm, 2007 ). Thus, double-curved surfaces should be transformed into single-curved parts to construct double-curved shells through this technique (Feijen et al., 2012 ).
Through cold-forming, glass can be bent either before or after lamination (Doulkari, 2013 , Fildhuth and Knippers, 2011 , Kassnel-Henneberg, 2011 and Vákár and Gaal, 2004 ). Frameless cold-bent glass can also be manufactured through lamination with a stiff interlayer (Kassnel-Henneberg, 2011 ). In addition, thin glass sheets can be bent with this technique (Lambert and James, 2013 ).
2.2.1.2. Tubes
The tube is one of the best shapes for a structural glass column (van Nieuwenhuijzen et al., 2005 ). First, it does not buckle because its buckling strength is significantly higher than its compression strength (van Nieuwenhuijzen et al., 2005 ). Second, a tubular column is much more transparent than a stacked one (Figure 10 a and b). Third, the risk of de-lamination is lower in a tubular-laminated glass column because the exposed length of the interlayer is shorter in it. Furthermore, a tubular-laminated glass column exhibits gradual and safe failure behavior in pure compression because the damaged glass tubes can still carry loads until a complete cross-section at a particular height is de-laminated (van Nieuwenhuijzen et al., 2005 ).
|
|
|
Figure 10. Glass columns: tubular glass columns (Bos, 2009 ) (b) are much more transparent than stacked ones (Matthews, 2011 ) (a). |
However, the structural use of these columns poses specific problems (Bos et al., 2008 ). For example, the following conditions cause local stresses in them:
Furthermore, connecting glass tubes to external structures presents new challenges (Bos, 2006 ).
2.2.1.3. Curved shells
The shells of positive curvature are perfect for construction of glass structures (Aanhaanen et al., 2008 ). They minimize bending stresses (Bagger et al., 2007a ) and primarily transfer loads via membrane stresses (Aanhaanen et al., 2008 , Bagger et al., 2007 and Blandini and Arch, 2008 ). Their stiffness-to-weight ratio is also high (Figure 2 a) since they absorb loads with their overall shape instead of a local sectional area (Bagger, 2010 and Bagger et al., 2007 ). Furthermore, as a result of adhesive technology, completely transparent shell structures can now be constructed (Blandini, 2007 , Blandini and Arch, 2008 , Blandini and Sobek, 2014 and Blandini et al., 2014 ) (Figure 2 b). Adhesive joints can form glass surfaces without any optically interrupting element (Blandini, 2003 and Blandini and Arch, 2008 ). In addition, they join glass panes along their edges (Blandini, 2003 ), thereby minimizing stress concentrations.
Corrugated panels can be used both as facades (Figure 11 a–c) and as load carrying walls (Nijsse, 2008 ). By contrast, corrugated walls carry short-term loads through shell action and support permanent loads mostly through diaphragm action, thereby avoiding permanent high stresses in laminates and joints (Fildhuth and Knippers, 2011 ). However, the use of corrugated glass walls is limited by the size of bent panels, which cannot be fabricated at a length larger than 6 m (Nijsse, 2008 ).
|
|
|
Figure 11. Corrugated panels: corrugated panels can be used as facade (Lisa, 2013 ) (a–c). |
Double-curved shell structures are more efficient (Aanhaanen et al., 2008 ). A double-curved element can carry both axial forces and uneven loads without bending (Bon, 2003 ). Thus, it minimizes long-term bending moments, thereby preventing the interlayer from creeping (Weber, 2009 ).
Facetted shell structures are applied to avoid the high production cost of double-curved glass (Aanhaanen, 2008 and Bagger et al., 2007 ). In these structures, the facets form a smoothly curved surface (Bagger et al., 2007a ):
A facetted shell structure with three-way vertices (Figure 12 ) carries loads via membrane stresses in the facets and distributed shear along the edges (Aanhaanen, 2008 , Bagger et al., 2007 and Bagger et al., 2007 ). Thus, a high stiffness-to-weight ratio is maintained (Bagger, 2010 ), and stress concentrations are avoided (Bagger et al., 2007a ).
|
|
|
Figure 12. Facetted shell structures with three-way vertices: in these structures, loads are carried via the membrane stresses in the facets and the distributed shear along the edges (Bagger et al., 2007a) . |
Nevertheless, the forces in the connections of a facetted shell differ from those of a smooth dome (Bagger, 2010 ). In a smooth dome, the connections transfer loads primarily via in-plane forces, which leads to relatively low stresses (Blandini, 2005a ). In a plate shell, facets are locally bent under distributed loads, thereby leading to higher stresses in the connections (Bagger, 2010 ).
Thus, the form of structures and the bending techniques of glass affect the appearance, cost, and lifetime of glass structures. For example, the forms compatible with adhesive joints or those that decrease the number of connections lead to more transparent structures (Figure 13 ). Moreover, the fabrication cost can be reduced through the appropriate segmentation of double-curved surfaces into a plane or single-curved panels (Figure 14 ). Efficient forms can reduce the aging effect by decreasing the exposed length of interlayers or in permanent high stresses (Figure 14 ). In addition, the different techniques of forming glass offer various possibilities (Figure 13 ). However, each form or forming method also presents some constraints, which need to be considered in designs with glass. Accordingly, more efficient glass structures can be constructed when the limitations are well known and when the potential of forms is exploited.
|
|
|
Figure 13. Potential for an improved appearance: the optimum use of forms and forming methods can improve the esthetic quality of glass structures. |
|
|
|
Figure 14. Reduction in risk and cost: efficient forms can reduce the risk of damage and construction cost. |
Stress concentrations can be avoided in the following ways:
Adhesive joints are ideal for glass shells for several reasons (Blandini, 2003 ). Efficient adhesive joints minimize the visual effect of joints (Blandini, 2003 , Blandini, 2005a , Blandini, 2007 , Blandini and Arch, 2008 and Fröling, 2011 ), compensate for tolerances (Blandini, 2003 , Blandini, 2005b , Blandini, 2008 and Wurm, 2007 ), and dampen shock loads (Petrie, 2009 and Wurm, 2007 ). Given the relatively large contact areas, adhesive connections evenly distribute stress in glass (Fröling, 2011 and Machalická and Eliášová, 2012 ). In addition, just like glass, adhesive has higher strength in compression than in tension (Blandini, 2003 ). Thus, this type of joint is ideal for glass shells of positive curvature, which carry loads primarily via compressive membrane stresses.
However, the design of such joints poses its own challenges. For instance, when the thickness of the adhesive layer increases, the bond strength of some adhesives decreases, although the local stress peaks are minimized (Weller and Schadow, 2007 ). Thus, the effects of an increase in the thickness of the adhesive layer must be considered in designing an adhesive joint. By contrast, atmospheric factors decrease the load carrying capacity of adhesive joints (Wurm, 2007 ). For example, temperature rise and moisture decrease the bond and shear strength of adhesives, respectively (Broughton and Gower, 2001 and Machalická and Eliášová, 2012 ), and UV radiation causes adhesives to crack (Machalická and Eliášová, 2012 ). Furthermore, certain adhesives weaken with aging (Machalická and Eliášová, 2012 ). However, the effect of aging on adhesives at different times cannot be predicted because the aging effect does not depend on time linearly (Machalická and Eliášová, 2012 ).
Thus, an accurate design of supports and joints improves both the structural performance and esthetic quality of glass buildings. On the one hand, stress concentrations can be minimized through the appropriate selection of material, type, number, and position of supports. In addition, efficient joints improve the durability and safety of glass structures by reducing stress and dampening shock loads (Figure 15 ). On the other hand, adhesive joints improve the visual quality of transparent structures. However, both the limitations and long-term structural behavior of joints must be considered in the design. In other words, the supports and joints must be controlled by a multidisciplinary viewpoint to guarantee the safety of transparent buildings while meeting the desired esthetic quality.
|
|
|
Figure 15. Appropriate joints and improved structural performance: accurate joints can improve the structural behavior of glass structures by reducing or damping stresses. |
Redundancy mechanisms must be incorporated in the design of glass structures (Doulkari, 2013 ). In a redundant system, when one load-bearing component breaks, the other intact elements can perform the functions of the damaged element (Doulkari, 2013 and Wellershoff and Sedlacek, 2003 ). For instance, the roof rests both on the columns and on the walls in the All Transparent Pavilion (Figure 16 ). Thus, the roof does not fall down suddenly when one of the columns or walls collapses completely (Bos et al., 2005 ). In addition, more advantages of the positive characteristics of different glass types can be exploited by incorporating alternative load paths in the design of glass structures. For example, in the All Transparent Pavilion, ordinary glass walls are highly susceptible to fire (Boström, 2002 ), whereas borosilicate columns can resist fire (Veer et al., 2001b ). By contrast, the walls are less sensitive to static fatigue caused by moisture than the columns (Wiederhorn and Bolz, 1970 ). In other words, the outer load path can better resist the adverse effect of atmospheric humidity while the inner load path can remain intact in the event of fire.
|
|
|
Figure 16. All Transparent Pavilion: by resting the roof both on columns and walls, the alternative load paths are incorporated into the design (Bos, 2009 ). |
Consequently, the chance of replacing damaged elements increases given that the probability of alternative load paths being simultaneously destroyed is reduced. If joints offer the possibility of selective disassembly, aged or damaged structural elements can be replaced (Ishikawa et al., 2005 and Luo et al., 2010 ). For instance, if a facet is completely removed in facetted shells with three-way vertices, the shell structure stills remain effective (Bagger, 2010 and Bagger et al., 2008 ). Under these conditions, the selective disassembly capability makes it possible to replace a damaged facet safely.
Thus, the design of alternative load paths facilitates the repair of glass structures. It also improves their safety. On the one hand, alternative load paths provide the opportunity to exploit the different potential of various materials at the same time (Figure 17 ), thereby reducing the risk of simultaneous damage to the alternative load paths. On the other hand, the damaged elements of an alternative load path can be safely replaced in a glass structure, where joints make selective disassembly possible (Figure 17 ), because during the repair of the damaged loath path, the intact alternative one can still carry loads. In other words, the alternative load paths not only reduce the risk of failure, but also simplify the repair of damaged parts.
|
|
|
Figure 17. Alternative load paths: alternative load paths can improve the structural performance of transparent structures both before and after damage. |
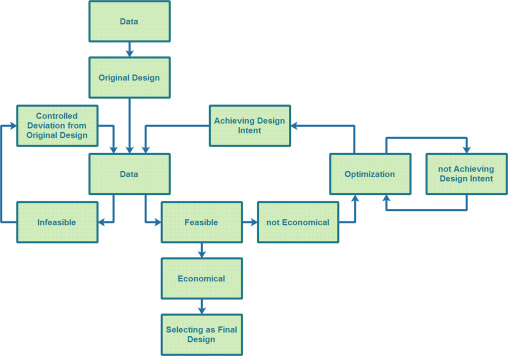
In designs with glass, different aspects of the building design need to be addressed completely. Moreover, the effect of the combination of different aspects on the entire project must be controlled. To understand and manage several complex issues involved in designs with glass, computational tools that can formulate and present all required information are needed. In other words, an integrated design system, which keeps the designer informed about what is going on through appropriate feedback within reasonable time, is needed to gradually modify the original design by describing the constraints.
The form generation process is coupled with the analysis process in an integrated design system. In each phase, analysis data are used in form evolution. During design optimization, constraints are adaptively described by the designer with respect to the requirements of each part. In this way, potential feasible solutions are explored through a generation-and-test cycle to select the solution that cost-effectively satisfies predefined requirements of the project (Figure 18 ). In other words, the integrated design system combines the different aspects of design in an interactive process to minimize the complexity of the design process, risk, and cost (Figure 19 ).
|
|
|
Figure 18. Generation-and-test design cycle: an integrated design system allows the designer to continuously refine the original design through a generation-and-test method. |
|
|
|
Figure 19. Integrated optimization: technological developments allow the designer to optimize geometric forms while dealing with different aspects involved in the design. |
Interfacing programs have increased the interaction between design and optimization processes. However, the long time required by optimization decouples it from the design process. Interfacing programs link different software tools with one another. As a result, the analysis data can be loaded from one software tool into another to optimize the original design through a cyclic algorithm. For example, the interfacing programs that provide a direct link between geometric modeling software and structural analysis software (Elbeltagi et al., 2005 ) can transform structural analysis into a part of an interleaved design process, unless a long time is required for modeling or analysis. In other words, the long time spent on any optimization phase deprives the designer of obtaining direct feedback to their decisions during design. Thus, geometrical forms must be quickly modeled and analyzed.
Software developments accelerate modeling and analysis. For example, the free software tool “pyFormex” has reduced the time required to generate both geometric and finite element models of a facetted shell from 2 to 3 weeks into a matter of minutes (Bagger et al., 2009 ). The other example is related to the problem of analyzing large glass structures, which can be solved through solid-shell element (Fröling and Persson, 2010 ). Advancements in computational tools and developments in knowledge on interlayer properties have considerably improved current understanding of the complex structural behavior of laminated glass. On the one hand, through the finite element analysis method, the structural behavior of glass can be predicted in a matter of hours versus days (O’Callaghan and O’Callaghan, 2012 ). Furthermore, modeling via this method reduces the need for experiments, thereby helping develop improved glass configurations more rapidly (Veer et al., 2001a ). On the other hand, the key to any finite element model is the use of accurate material properties. Appropriate information on interlayer properties has increased the use of the finite element method in the design of laminated glass in the last few years (Bennison et al., 2009 ). Nonetheless, discontinuous stress, which develops in some laminated structural elements, is difficult to model numerically through this method (Fröling and Persson, 2010 ).
However, standard 3D solid elements capture the stress distribution of large structures well. They lead to very large models that cannot be analyzed by standard computational resources. The solid-shell element method has solved this problem. While preserving great accuracy, this method reduces the time of information processing by decreasing the size of models. Research is ongoing to implement this method in a glass design program (Fröling and Persson, 2010 ).
Thus, software developments have affected both the design process and architectural products by influencing information processing (Figure 19 ). For instance, Evolute Tools, a plug-in of Rhinoceros 3D (Moya and Pons, 2015 ), has integrated the paneling optimization of freeform glass surfaces into their design (Eigensatz and Alexander, 2011 and Marradi, 2013 ). This innovative computational tool has been used in the renovation project of the Eiffel Tower׳s first floor to geometrically optimize the inclined double-curved facades of the pavilion (Eigensatz and Alexander, 2011 , Marradi, 2013 and Pottmann, 2013 ; RFR, 2012 ; Schiftner et al., 2013a , 2013b ) (Figure 20 a and b). The adopted solution preserved the curved appearance of the facades while guaranteeing economic feasibility (RFR, 2012 ).
|
|
|
Figure 20. First floor of the Eiffel Tower (Eigensatz, 2012 ) (a) and (Press) (b): the double-curved facades of the pavilion were geometrically optimized during an integrated design process. |
In this computational method, simple panel shapes and mold reuse are preferred to minimize costs (Eigensatz et al., 2010a , Eigensatz and Alexander, 2011 , Eigensatz et al., 2010b , Marradi, 2013 and Pottmann, 2013 ; RFR, 2012 ; Schiftner et al., 2013a ). Moreover, most problems can be noticed and solved at the early stages because the reflection and refraction patterns of the designed surfaces, in addition to their cost, are assessed during design (Marradi, 2013 ). For instance, during the paneling optimization process, the output from the first phase informs the design team that the angles between the panel strips have changed irregularly (Figure 21 a and c). Thus, new constraints are described in the second phase to make the angles between the strips as even as possible (Eigensatz and Alexander, 2011 and Pottmann, 2013RFR, 2012 ; Schiftner et al., 2013b ) (Figure 21 b and d). A whole range of solutions, from the solution with the best quality to that with the least cost, is available (Eigensatz and Alexander, 2011 ). To achieve the best solution with a trade-off between conflicting goals, discrete and continuous optimizations are mixed in a global optimization process (Eigensatz and Alexander, 2011 and Schiftner et al., 2013b ) (Figure 22 ). In this way, from all the different alternatives, the solution that can meet the predefined quality requirements is selected, while minimizing the overall fabrication cost (Eigensatz and Alexander, 2011 , Eigensatz et al., 2010a , Eigensatz et al., 2010b and Pottmann, 2013 ; RFR, 2012 ; Schiftner et al., 2013b ).
|
|
|
Figure 21. Direct feedback on decisions: the output from the first phase of optimization leads to the re-orientation of the paneling strips in the second phase by describing new constraints (Eigensatz, 2012 ) (a, c) and (Schiftner et al., 2013b ) (b, d). |
|
|
|
Figure 22. Mixed discrete and continuous optimizations: to achieve trade-off between conflicting goals, discrete and continuous optimizations must be mixed in the global optimization process. |
The design of such software is a positive step toward a construction-aware approach in designs with glass, which combines shape generation with important aspects of construction. Through progress in computer science, different aspects of production, construction, statics, and economics can be considered at the earliest stages of design, thereby minimizing interference in the design intent during the subsequent steps of the project development. In other words, the design software tools, which provide direct feedback on decisions, allow the architect to continuously refine forms during the design process. Furthermore, the precise formulation of requirements, possibilities, and limitations provide a design language by which the designer can explore the remaining degrees of freedom in design to develop more ambitious glass structures more confidently (Figure 23 ).
|
|
|
Figure 23. Knowing both opportunities and limitations during the design process: improved computational tools inform the designer of the results of their decisions during the design process. |
The tensile strength of glass depends on the density of the flaws on its surface and edges (Callewaert et al., 2009 and Pieplow, 2008 ; So et al., 1996 ) and on the duration of loading (So et al., 1996 ). The tensile strength of glass is considerably reduced through stress concentrations at the tip of the flaws (Bagger, 2010 ). The surface micro-cracks grow under sustained loading (Creyke et al., 1982 , Henriksen, 2012 and Overend et al., 2005 ) or exposure to humidity (Overend et al., 2005 ). Under long-term loads, flaws reach their critical length under lower stresses (Henriksen, 2012 ). The longer the duration of the loading, the lower the expected failure stress. (Dodd, 2004;So et al., 1996 ) This phenomenon is called static fatigue (Wai et al., 1996 ).
Static fatigue causes the properties of laminated glass to deteriorate clearly (Callewaert et al., 2009 ), so that under long-term loading, laminated glass has less load resistance than a single-layer glass of the same thickness (White, 2007 ). Thermal cycling (Gy, 1999 and Louter et al., 2011 ) and humidity (Boström, 2002 , Gy, 1999 and Louter et al., 2011 ) accelerate static fatigue. Moreover, the maximum load below which glass becomes free of fatigue is unknown (Gy, 1999 ).
Cutting, which decreases the edge strength of glass by an average of 20% (Veer et al., 2001a ), has an important role in designing structural elements, such as glass beams (Vandebroek et al., 2011 ) (Veer and Rodichev, 2011 ). Careful cutting and grinding enhance the mechanical properties of glass edges (Pankhardt and György, 2006 and Veer et al., 2001a ), so that ground cut edges have lower but more consistent average strength (Porter, 2001 ). Additionally, polished glass edges reduce the risk of thermal shocks (Timm and Chase, 2014 ). They also guarantee adequate contact between glass segments. In compression zones, the contact between segments functions as a medium for transferring loads. Poor contact results in uneven load distribution, thereby causing local stresses in glass. By contrast, the edge strength of glass decreases under long-term loading (Vandebroek et al., 2012 ) and exposure to humidity. However, an appropriate protective coating can limit the effect of humidity on glass edges (Lindqvist et al., 2012 ).
Revolutionary protective coatings lessen the effects of static fatigue on materials used in transparent structures. For example, a flexible, ultra-thin coating of “liquid glass” protects virtually any surface against water, UV radiation, dirt, acids, and heat for an average of one year on average (Collins, 2010 , Connor, 2010a , Connor, 2010b , Connor, 2010c , Edwards, 2010 , McClelland, 2010 , McClelland, 2009 and Raskin, 2010 ). Thus, it can reduce the detrimental effects of atmospheric factors on glass buildings if used regularly on the exposed parts of interlayers, transparent joints, and glass elements. Moreover, future developments include transparent, self-healing, protective coatings that can be used on glass. Remarkable self-healing materials have been created so far. Examples include the following:
Transparent, self-healing, and protective coatings can reduce the risk of damage to glass, thereby prolonging its service life. In addition, self-healing materials can also be used as protective coatings on adhesive joints. If protective coatings or polymer adhesives change color when damaged, the opportunity to take prompt action in the event of damage increases.
Segmented structures dampen the shock waves, thereby keeping damage localized. As a result, the destroyed or aged structural elements can be replaced (Luo et al., 2010 ) without damaging the intact components in a segmented structure with both alternative load paths and selective disassembly capability. Recently, some de-bond-on-demand adhesives have been produced that can connect glass pieces with one another (Heinzmann, and Heinzmann et al., 2014 ). For instance, some adhesives contain magnetic nanoparticles that oscillate upon exposure to a high-frequency alternating magnetic field. Through the oscillation of the nanoparticles, the magnetic glues are locally heated, thereby de-bonding easily (Gill, 2006 and Neamtu et al., 2013 ). In addition, magnetic nanoparticles increase the shear strength of adhesives (Verna et al., 2013 ). Moreover, supramolecular polymers that respond to external stimuli can also be used as reversible adhesives (Figure 10 c). The surfaces, bonded with these adhesives, can be separated easily because the adhesives change into low-viscosity liquids on exposure to external stimuli, such as light (Figure 24 a). When the external stimulus is removed, the supramolecular assemblies re-form (Figure 24 b), and the original adhesive properties are consequently regained. Thus, these adhesives can bond and de-bond multiple times without losing their efficiency (Heinzmann, and Heinzmann et al., 2014 ).
|
|
|
Figure 24. Reversible adhesives: exposed to external stimuli, supramolecular polymers can be separated easily (Heinzmann) (a). As soon as the external stimuli are removed, the supramolecular assemblies re-form, so that the polymers can regain their original adhesive properties (Heinzmann) (b). These polymers can serve as adhesives on glass surfaces (Heinzmann ) (c). |
Gecko-inspired reversible adhesives are also being developed (Boesel et al., 2010 and Zhou et al., 2013 ). Given electrostatic, van der Waals, and capillary forces, gecko׳s toes can be easily attached to and removed from the smooth surface of glass (Izadi et al., 2014 and Zhou et al., 2013 ) (Figure 25 a and b). Gecko-inspired reversible adhesives, which can be attached to smooth surfaces, have been developed thus far (Hawkes et al., 2015 and Mengüç et al., 2014 ) (Figure 25 c).
|
|
|
Figure 25. Gecko-inspired adhesives: the gecko׳s toes can be easily attached to and removed from smooth glass surfaces (Bravo, 2014 ) (a) and (Tørrissen, 2009 ) (b). Thus far, gecko-inspired reversible adhesives have been produced to climb vertical glass surfaces (Hawkes ) (c). |
In the near future, light, transparent, flexible, and double-sided screens (Figure 26 a–c) will be produced using transparent types of flexible electronic memories (Yao et al., 2010 and Yao et al., 2012 ), electrodes (Yang et al., 2011 , Yao et al., 2012 and Zhu et al., 2011 ), batteries (Yang et al., 2011 ), and integrated circuits (Suresh et al., 2010 ). These screens can be attached to or removed from transparent walls with the new generation of gecko adhesives. In this way, double-sided screens can be exploited from both sides.
|
|
|
Figure 26. Transparent double-sided screens: the transparent types of electronic components make it possible to produce transparent double-sided screens (Vyas, 2014) (a), (Futuristicnews) (b), and (Scott, 2013 ) (c). |
This study indicates how scientific and technological advances can improve the durability, safety, appearance, and compatibility of glass buildings with revolutionary new screens through the most cost-effective solutions.
The future generation of transparent buildings can be designed more carefully, quickly, and easily (Figure 27 ). On the one hand, the original design can be modeled and analyzed more carefully as a result of the developed knowledge. On the other hand, computer advances can simplify and speed up both processes of modeling and analyzing. Thus, design systems that integrate different stages of the design process can be developed. By means of the integrated design systems, the original design can be refined continuously during the design process to obtain optimal solutions more easily.
|
|
|
Figure 27. Potential of computer advancements: computer advancements can develop integrated design systems, thereby leading to faster, precise, and simple design process. |
Moreover, the efficient use of available possibilities can extend the lifetime of transparent structures (Figure 28 ). For instance, suitable forms and appropriate joints can considerably reduce the amount of stress in glass structures. In addition, proper types of glass and efficient forms can increase the strength of glass structures. Furthermore, the aging effect can be lessened using more resistant types of glass, appropriate forms, and protective coatings. The integrated design systems, which provide direct feedback on each decision on materials, shapes, or connections, allow the designers to continuously optimize the original design from the beginning of the design process to increase strength and reduce permanent stresses. Thus, the optimum use of the existing possibilities reduces the risk of damage by increasing the resistance of glass structures, decreasing stress, and reducing the effects of static fatigue.
|
|
|
Figure 28. Appropriate design, techniques, and materials: the optimum use of opportunities improves both durability and safety of glass structures. |
In addition, the appearance of glass buildings can be enhanced by decreasing their weight plus increasing their diversity and transparency. For example, the thickness of panels can be reduced using more resistant materials, such as hybrid laminates or the SG interlayer. In addition, efficient forms increase the stiffness-to-weight ratio of glass structures, thereby reducing the amount of required materials. Thus, thinner transparent buildings can be constructed by selecting the optimal solutions during an interactive design process (Figure 29 ). Moreover, optimal solutions can lessen the visual effect of joints (Figure 30 ). Through proper segmentation, they can also provide the opportunity to use curved glass of better optical quality. Furthermore, by fine-tuning the techniques of welding glass in the construction industry, more varied shapes can be made of glass. Accordingly, new possibilities and the facilitated management of data increase both the transparency and diversity of an all-glass structure.
|
|
|
Figure 29. Lighter glass structures: the appropriate selection of forms, materials, and manufacturing techniques can reduce the weight of glass structures. |
|
|
|
Figure 30. Improved appearance of glass buildings: the optimum use of opportunities can lead to more transparent glass buildings. |
Furthermore, new possibilities of replacement and repair can improve the safety of glass structures. By incorporating both alternative load paths and de-bond-on-demand joints in the design, damaged structural elements can be replaced safely. Moreover, self-healing protective coatings, which can warn of their wounds, open up the opportunity to quickly provide the external stimulus needed for self-healing. In this way, the wounds can be self-healed in a matter of minutes. Thus, by lessening the harmful effects of damage, the safety of transparent buildings can be improved (Figure 31 ).
|
|
|
Figure 31. Safer glass buildings: the optimum use of opportunities can improve the safety of glass buildings. |
Finally, in the near future, the revolutionary transparent screens can be fully exploited in glass buildings. With the next generation of gecko adhesives, light, transparent, flexible, and double-sided screens can easily be attached to and removed from glass surfaces. On glass surfaces, double-sided screens can be used simultaneously from both sides. In other words, advanced reversible adhesives can make glass buildings fully compatible with the new generation of transparent double-sided screens (Figure 32 ).
|
|
|
Figure 32. Updated surfaces: via the next generation of Gecko adhesives, transparent double-sided screens can be easily updated while being used on glass structures. |
Advancements in science and technology can improve both the efficiency and appearance of transparent buildings for the following reasons:
Designers who are updated with the latest advancements in science and technology have more chances to keep up with new developments. Assessing the effectiveness of both existing and innovative solutions can help them optimize their designs. In addition, a conceptual framework for in-depth research, which is needed to overcome the remaining obstacles, can be provided given that the limitations of each solution can also be discerned through the assessment. Lastly, when more obstacles are removed, more glass can be used in construction, so that less can be more than before.