Abstract

In this paper we consider a system of three nonlinear ordinary differential equations that model a three Josephson Junctions Array (JJA). Our goal is to stabilize the system around an unstable equilibrium employing an optimal control approach. We first define the cost functional and calculate its differential by using perturbation analysis and variational calculus. For the computational solution of the optimality system we consider a conjugate gradient algorithm for quadratic functionals in Hilbert spaces, combined with a finite difference discretization of the involucrated differential equations.

Key word: Josephson Junction, Cryogenic Memory, Conjugate Gradient Algorithms, Stabilization, Optimal Control.

MSC[2010] 65K10, 49M25.

1 Introduction

In this article we discuss the numerical simulation of a control approach to stabilize a Josephson Junction Array (JJA) around an unstable steady state. Our methodology relies significantly on a conjugate gradient algorithm operating in a well-chosen control space. It has been shown recently that such an array can carry out the functions of a memory cell operations ([1,2,3,4,5]), consequently this array is frequently referred as a Josephson junction array memory (JJAM).

A Josephson junction is a quantum interference device that consists of two super-conductors coupled by a weak link that may be, for example, an insulator or a ferromagnetic material. A Josephson junction can carry current without resistance (this current is called supercurrent) and such a device is an example of a macroscopic quantum phenomenon. In 1962, B.D. Josephson proposed the equations governing the dynamics of the Josephson junction effect, namely:

Failed to parse (MathML with SVG or PNG fallback (recommended for modern browsers and accessibility tools): Invalid response ("Math extension cannot connect to Restbase.") from server "https://mathoid.scipedia.com/localhost/v1/":): \left\{ \begin{array}{c}V = \frac{\displaystyle \hbar }{\displaystyle 2e}\frac{\displaystyle d\phi }{\displaystyle dt}, \\ I = I_{c}\sin \phi , \end{array} \right.
(1)

where Failed to parse (MathML with SVG or PNG fallback (recommended for modern browsers and accessibility tools): Invalid response ("Math extension cannot connect to Restbase.") from server "https://mathoid.scipedia.com/localhost/v1/":): {\textstyle \hbar = h / 2\pi } , Failed to parse (MathML with SVG or PNG fallback (recommended for modern browsers and accessibility tools): Invalid response ("Math extension cannot connect to Restbase.") from server "https://mathoid.scipedia.com/localhost/v1/":): {\textstyle h}

being the Planck constant, Failed to parse (MathML with SVG or PNG fallback (recommended for modern browsers and accessibility tools): Invalid response ("Math extension cannot connect to Restbase.") from server "https://mathoid.scipedia.com/localhost/v1/":): {\textstyle -e}
is the electric charge of the electron, Failed to parse (MathML with SVG or PNG fallback (recommended for modern browsers and accessibility tools): Invalid response ("Math extension cannot connect to Restbase.") from server "https://mathoid.scipedia.com/localhost/v1/":): {\textstyle V}
and Failed to parse (MathML with SVG or PNG fallback (recommended for modern browsers and accessibility tools): Invalid response ("Math extension cannot connect to Restbase.") from server "https://mathoid.scipedia.com/localhost/v1/":): {\textstyle I}
are the voltage and current across the junction, respectively, Failed to parse (MathML with SVG or PNG fallback (recommended for modern browsers and accessibility tools): Invalid response ("Math extension cannot connect to Restbase.") from server "https://mathoid.scipedia.com/localhost/v1/":): {\textstyle \phi }
is the phase difference across the junction, and, finally, the constant Failed to parse (MathML with SVG or PNG fallback (recommended for modern browsers and accessibility tools): Invalid response ("Math extension cannot connect to Restbase.") from server "https://mathoid.scipedia.com/localhost/v1/":): {\textstyle I_{c}}
is the critical current across the junction. The Josephson junction technology offers numerous  applications and could potentially provide sound alternatives for computer memory devices. In a 2005 US National Security Agency (NSA) report it has been alluded that, as transistors were rapidly approaching their physical limits, their most likely successors would be cryogenic devices based on Josephson junctions [6]. Indeed, (cf. [7]), ``Single flux quantum (SFQ) circuits produce small current pulses that travel at about Failed to parse (MathML with SVG or PNG fallback (recommended for modern browsers and accessibility tools): Invalid response ("Math extension cannot connect to Restbase.") from server "https://mathoid.scipedia.com/localhost/v1/":): {\textstyle 1/3}
the speed of light. Superconducting passive transmission lines (PTL) are also able to transmit the pulses with extremely low losses".  These are currently the fastest switching digital circuits, since (cf. [8]) ``Josephson junctions, the superconducting switching devices, switch quickly (Failed to parse (MathML with SVG or PNG fallback (recommended for modern browsers and accessibility tools): Invalid response ("Math extension cannot connect to Restbase.") from server "https://mathoid.scipedia.com/localhost/v1/":): {\textstyle \sim 1}
ps), dissipate very little energy per switch (Failed to parse (MathML with SVG or PNG fallback (recommended for modern browsers and accessibility tools): Invalid response ("Math extension cannot connect to Restbase.") from server "https://mathoid.scipedia.com/localhost/v1/":): {\textstyle <10^{-19}J}

), and communicate information via current pulses that propagate over superconducting transmission lines nearly without loss". Recently it was suggested that a small array consisting of inductively coupled Josephson junctions possesses all the basic functions (WRITE, READ, RESET) of a memory cell ([1], [3] and the references therein). In the two above articles, stable zero-voltage states were identified and basic memory cell operations based on the transitions between the equilibrium states were identified.

The equations modeling the dynamics of the inductively coupled Josephson junction array can be written in the following dimensionless form (Failed to parse (MathML with SVG or PNG fallback (recommended for modern browsers and accessibility tools): Invalid response ("Math extension cannot connect to Restbase.") from server "https://mathoid.scipedia.com/localhost/v1/":): {\textstyle t=1}

corresponds to Failed to parse (MathML with SVG or PNG fallback (recommended for modern browsers and accessibility tools): Invalid response ("Math extension cannot connect to Restbase.") from server "https://mathoid.scipedia.com/localhost/v1/":): {\textstyle 4.15ps}

)

Failed to parse (MathML with SVG or PNG fallback (recommended for modern browsers and accessibility tools): Invalid response ("Math extension cannot connect to Restbase.") from server "https://mathoid.scipedia.com/localhost/v1/":): \left\{ \begin{array}{c}\frac{\displaystyle d^{2}\phi _{1}}{\displaystyle dt^{2}}+\gamma _{1}\frac{\displaystyle d\phi _{1}}{\displaystyle dt}+\kappa _{1}(\phi _{1}-\phi _{2})+\sin \phi _{1}=I_{1}, \\ \frac{\displaystyle d^{2}\phi _{2}}{\displaystyle dt^{2}}+\gamma _{2}\frac{\displaystyle d\phi _{2}}{\displaystyle dt}+\kappa _{1}(\phi _{2}-\phi _{1})+\kappa _{2}(\phi _{2}-\phi _{3})+\sin \phi _{2}=I_{2}, \\ \frac{\displaystyle d^{2}\phi _{3}}{\displaystyle dt^{2}}+\gamma _{3}\frac{\displaystyle d\phi _{3}}{\displaystyle dt}+\kappa _{2}(\phi _{3}-\phi _{2})+\sin \phi _{3}=I_{3},\end{array}\right.
(2)

where Failed to parse (MathML with SVG or PNG fallback (recommended for modern browsers and accessibility tools): Invalid response ("Math extension cannot connect to Restbase.") from server "https://mathoid.scipedia.com/localhost/v1/":): {\textstyle I_{j}=i_{j}+ad_{j}} , Failed to parse (MathML with SVG or PNG fallback (recommended for modern browsers and accessibility tools): Invalid response ("Math extension cannot connect to Restbase.") from server "https://mathoid.scipedia.com/localhost/v1/":): {\textstyle i_{j}}

being a direct current and Failed to parse (MathML with SVG or PNG fallback (recommended for modern browsers and accessibility tools): Invalid response ("Math extension cannot connect to Restbase.") from server "https://mathoid.scipedia.com/localhost/v1/":): {\textstyle ad_{j}}
an additional energy as a current pulse. Plausible values for the various quantities in the model are:

Failed to parse (MathML with SVG or PNG fallback (recommended for modern browsers and accessibility tools): Invalid response ("Math extension cannot connect to Restbase.") from server "https://mathoid.scipedia.com/localhost/v1/":): \gamma _{1} =0.7,\gamma _{2}=1.1,\gamma _{3}=0.7,i_{1}=1,i_{2}=0.8,i_{3}=-1, (3)
Failed to parse (MathML with SVG or PNG fallback (recommended for modern browsers and accessibility tools): Invalid response ("Math extension cannot connect to Restbase.") from server "https://mathoid.scipedia.com/localhost/v1/":): \kappa _{1} =\kappa _{2}=0.1. (4)

For those regimes where the second order derivatives can be neglected (meaning the junctions are (relatively) highly dissipative), (2) reduces to

Failed to parse (MathML with SVG or PNG fallback (recommended for modern browsers and accessibility tools): Invalid response ("Math extension cannot connect to Restbase.") from server "https://mathoid.scipedia.com/localhost/v1/":): \left\{ \begin{array}{c}\gamma _{1}\frac{\displaystyle d\phi _{1}}{\displaystyle dt}+\kappa _{1}(\phi _{1}-\phi _{2})+\sin \phi _{1}=I_{1}, \\ \gamma _{2}\frac{\displaystyle d\phi _{2}}{\displaystyle dt}+\kappa _{1}(\phi _{2}-\phi _{1})+\kappa _{2}(\phi _{2}-\phi _{3})+\sin \phi _{2}=I_{2}, \\ \gamma _{3}\frac{\displaystyle d\phi _{3}}{\displaystyle dt}+\kappa _{2}(\phi _{3}-\phi _{2})+\sin \phi _{3}=I_{3}.\end{array}\right.
(5)

The Read/Write operations can be performed by applying appropriate Gaussian pulses ([1], [4], [5] ) in order to drive the system from an equilibrium configuration to another one. In [9], we went beyond Gaussian pulses and investigated an optimal controllability approach in Failed to parse (MathML with SVG or PNG fallback (recommended for modern browsers and accessibility tools): Invalid response ("Math extension cannot connect to Restbase.") from server "https://mathoid.scipedia.com/localhost/v1/":): {\textstyle L^2}

to perform these transitions between  equilibrium configurations. These approach is closely related to the methodology discussed in [10] for systems modelled by partial differential equations.

For the driving currents and coupling parameters provided in (3) and (4), the ordinary differential equation systems (5) (and (2) with Failed to parse (MathML with SVG or PNG fallback (recommended for modern browsers and accessibility tools): Invalid response ("Math extension cannot connect to Restbase.") from server "https://mathoid.scipedia.com/localhost/v1/":): {\textstyle \dfrac{d\boldsymbol{\phi }}{dt}(0)=\boldsymbol{0 }} ) have several steady state solutions, consisting of phase triplets. In many cases, the steady state phases are near the values Failed to parse (MathML with SVG or PNG fallback (recommended for modern browsers and accessibility tools): Invalid response ("Math extension cannot connect to Restbase.") from server "https://mathoid.scipedia.com/localhost/v1/":): {\textstyle 2\pi n_{k}} , for certain integers Failed to parse (MathML with SVG or PNG fallback (recommended for modern browsers and accessibility tools): Invalid response ("Math extension cannot connect to Restbase.") from server "https://mathoid.scipedia.com/localhost/v1/":): {\textstyle n_{k}} , and, according to Braiman, et. al., ([1]), equilibrium junction phases can be defined by their offsets Failed to parse (MathML with SVG or PNG fallback (recommended for modern browsers and accessibility tools): Invalid response ("Math extension cannot connect to Restbase.") from server "https://mathoid.scipedia.com/localhost/v1/":): {\textstyle \sigma _k}

from the negative cosine function's minima,  as shown in the following equation

Failed to parse (MathML with SVG or PNG fallback (recommended for modern browsers and accessibility tools): Invalid response ("Math extension cannot connect to Restbase.") from server "https://mathoid.scipedia.com/localhost/v1/":): \theta _{k}=2\pi n_{k}+\sigma _{k}.
(6)

Following Braiman et al., ([1]), Table 1 includes all the possible triplets of stable steady state offsets, where Failed to parse (MathML with SVG or PNG fallback (recommended for modern browsers and accessibility tools): Invalid response ("Math extension cannot connect to Restbase.") from server "https://mathoid.scipedia.com/localhost/v1/":): {\textstyle 2\geq n_{1}\geq n_{2}\geq n_{3}} . For the steady states, we assumed, without loss of generality, that Failed to parse (MathML with SVG or PNG fallback (recommended for modern browsers and accessibility tools): Invalid response ("Math extension cannot connect to Restbase.") from server "https://mathoid.scipedia.com/localhost/v1/":): {\textstyle n_{3} = 0} , since all the phases can be shifted by the same multiple of Failed to parse (MathML with SVG or PNG fallback (recommended for modern browsers and accessibility tools): Invalid response ("Math extension cannot connect to Restbase.") from server "https://mathoid.scipedia.com/localhost/v1/":): {\textstyle 2\pi } . Also we include in Table 1 three unstable steady states, namely: Failed to parse (MathML with SVG or PNG fallback (recommended for modern browsers and accessibility tools): Invalid response ("Math extension cannot connect to Restbase.") from server "https://mathoid.scipedia.com/localhost/v1/":): {\textstyle \{ n_{1},n_{2},n_{3}\} =\{ 1,0,0(u)\} ,}

Failed to parse (MathML with SVG or PNG fallback (recommended for modern browsers and accessibility tools): Invalid response ("Math extension cannot connect to Restbase.") from server "https://mathoid.scipedia.com/localhost/v1/":): {\textstyle \{ 2,1,0(u)\} ,}
Failed to parse (MathML with SVG or PNG fallback (recommended for modern browsers and accessibility tools): Invalid response ("Math extension cannot connect to Restbase.") from server "https://mathoid.scipedia.com/localhost/v1/":): {\textstyle \{ 2,2,0(u)\} }

. Here the description of some unstable equilibria is artificial (in the sense that the terms Failed to parse (MathML with SVG or PNG fallback (recommended for modern browsers and accessibility tools): Invalid response ("Math extension cannot connect to Restbase.") from server "https://mathoid.scipedia.com/localhost/v1/":): {\textstyle \sigma _{i}/2\pi }

are not small and its only purpose is to be consistent with the description of stable states).


Table. 1 Stable and unstable equilibrium configurations for the JJAM system defined by (2) and (3). The symbols Failed to parse (MathML with SVG or PNG fallback (recommended for modern browsers and accessibility tools): Invalid response ("Math extension cannot connect to Restbase.") from server "https://mathoid.scipedia.com/localhost/v1/":): (u) and Failed to parse (MathML with SVG or PNG fallback (recommended for modern browsers and accessibility tools): Invalid response ("Math extension cannot connect to Restbase.") from server "https://mathoid.scipedia.com/localhost/v1/":): (s) qualify the unstable and stable equilibria, respectively.
Failed to parse (MathML with SVG or PNG fallback (recommended for modern browsers and accessibility tools): Invalid response ("Math extension cannot connect to Restbase.") from server "https://mathoid.scipedia.com/localhost/v1/":): n_{1} Failed to parse (MathML with SVG or PNG fallback (recommended for modern browsers and accessibility tools): Invalid response ("Math extension cannot connect to Restbase.") from server "https://mathoid.scipedia.com/localhost/v1/":): n_{2} Failed to parse (MathML with SVG or PNG fallback (recommended for modern browsers and accessibility tools): Invalid response ("Math extension cannot connect to Restbase.") from server "https://mathoid.scipedia.com/localhost/v1/":): n_{3} Failed to parse (MathML with SVG or PNG fallback (recommended for modern browsers and accessibility tools): Invalid response ("Math extension cannot connect to Restbase.") from server "https://mathoid.scipedia.com/localhost/v1/":): \sigma _{1}/2\pi Failed to parse (MathML with SVG or PNG fallback (recommended for modern browsers and accessibility tools): Invalid response ("Math extension cannot connect to Restbase.") from server "https://mathoid.scipedia.com/localhost/v1/":): \sigma _{2}/2\pi Failed to parse (MathML with SVG or PNG fallback (recommended for modern browsers and accessibility tools): Invalid response ("Math extension cannot connect to Restbase.") from server "https://mathoid.scipedia.com/localhost/v1/":): \sigma _{3}/2\pi Failed to parse (MathML with SVG or PNG fallback (recommended for modern browsers and accessibility tools): Invalid response ("Math extension cannot connect to Restbase.") from server "https://mathoid.scipedia.com/localhost/v1/":): \theta _{1} Failed to parse (MathML with SVG or PNG fallback (recommended for modern browsers and accessibility tools): Invalid response ("Math extension cannot connect to Restbase.") from server "https://mathoid.scipedia.com/localhost/v1/":): \theta _{2} Failed to parse (MathML with SVG or PNG fallback (recommended for modern browsers and accessibility tools): Invalid response ("Math extension cannot connect to Restbase.") from server "https://mathoid.scipedia.com/localhost/v1/":): \theta _{3}
Failed to parse (MathML with SVG or PNG fallback (recommended for modern browsers and accessibility tools): Invalid response ("Math extension cannot connect to Restbase.") from server "https://mathoid.scipedia.com/localhost/v1/":): 0 Failed to parse (MathML with SVG or PNG fallback (recommended for modern browsers and accessibility tools): Invalid response ("Math extension cannot connect to Restbase.") from server "https://mathoid.scipedia.com/localhost/v1/":): 0 Failed to parse (MathML with SVG or PNG fallback (recommended for modern browsers and accessibility tools): Invalid response ("Math extension cannot connect to Restbase.") from server "https://mathoid.scipedia.com/localhost/v1/":): 0 (s) Failed to parse (MathML with SVG or PNG fallback (recommended for modern browsers and accessibility tools): Invalid response ("Math extension cannot connect to Restbase.") from server "https://mathoid.scipedia.com/localhost/v1/":): 0.1992 Failed to parse (MathML with SVG or PNG fallback (recommended for modern browsers and accessibility tools): Invalid response ("Math extension cannot connect to Restbase.") from server "https://mathoid.scipedia.com/localhost/v1/":): 0.1187 Failed to parse (MathML with SVG or PNG fallback (recommended for modern browsers and accessibility tools): Invalid response ("Math extension cannot connect to Restbase.") from server "https://mathoid.scipedia.com/localhost/v1/":): -0.1552 Failed to parse (MathML with SVG or PNG fallback (recommended for modern browsers and accessibility tools): Invalid response ("Math extension cannot connect to Restbase.") from server "https://mathoid.scipedia.com/localhost/v1/":): 1.2517 Failed to parse (MathML with SVG or PNG fallback (recommended for modern browsers and accessibility tools): Invalid response ("Math extension cannot connect to Restbase.") from server "https://mathoid.scipedia.com/localhost/v1/":): 0.7458 Failed to parse (MathML with SVG or PNG fallback (recommended for modern browsers and accessibility tools): Invalid response ("Math extension cannot connect to Restbase.") from server "https://mathoid.scipedia.com/localhost/v1/":): -0.9752
Failed to parse (MathML with SVG or PNG fallback (recommended for modern browsers and accessibility tools): Invalid response ("Math extension cannot connect to Restbase.") from server "https://mathoid.scipedia.com/localhost/v1/":): 1 Failed to parse (MathML with SVG or PNG fallback (recommended for modern browsers and accessibility tools): Invalid response ("Math extension cannot connect to Restbase.") from server "https://mathoid.scipedia.com/localhost/v1/":): 0 Failed to parse (MathML with SVG or PNG fallback (recommended for modern browsers and accessibility tools): Invalid response ("Math extension cannot connect to Restbase.") from server "https://mathoid.scipedia.com/localhost/v1/":): 0 (s) no stable equil
Failed to parse (MathML with SVG or PNG fallback (recommended for modern browsers and accessibility tools): Invalid response ("Math extension cannot connect to Restbase.") from server "https://mathoid.scipedia.com/localhost/v1/":): 1 Failed to parse (MathML with SVG or PNG fallback (recommended for modern browsers and accessibility tools): Invalid response ("Math extension cannot connect to Restbase.") from server "https://mathoid.scipedia.com/localhost/v1/":): 1 Failed to parse (MathML with SVG or PNG fallback (recommended for modern browsers and accessibility tools): Invalid response ("Math extension cannot connect to Restbase.") from server "https://mathoid.scipedia.com/localhost/v1/":): 0 (s) Failed to parse (MathML with SVG or PNG fallback (recommended for modern browsers and accessibility tools): Invalid response ("Math extension cannot connect to Restbase.") from server "https://mathoid.scipedia.com/localhost/v1/":): 0.1810 Failed to parse (MathML with SVG or PNG fallback (recommended for modern browsers and accessibility tools): Invalid response ("Math extension cannot connect to Restbase.") from server "https://mathoid.scipedia.com/localhost/v1/":): 0.0338 Failed to parse (MathML with SVG or PNG fallback (recommended for modern browsers and accessibility tools): Invalid response ("Math extension cannot connect to Restbase.") from server "https://mathoid.scipedia.com/localhost/v1/":): -0.0515 Failed to parse (MathML with SVG or PNG fallback (recommended for modern browsers and accessibility tools): Invalid response ("Math extension cannot connect to Restbase.") from server "https://mathoid.scipedia.com/localhost/v1/":): 7.4207 Failed to parse (MathML with SVG or PNG fallback (recommended for modern browsers and accessibility tools): Invalid response ("Math extension cannot connect to Restbase.") from server "https://mathoid.scipedia.com/localhost/v1/":): 6.4958 Failed to parse (MathML with SVG or PNG fallback (recommended for modern browsers and accessibility tools): Invalid response ("Math extension cannot connect to Restbase.") from server "https://mathoid.scipedia.com/localhost/v1/":): -0.3236
Failed to parse (MathML with SVG or PNG fallback (recommended for modern browsers and accessibility tools): Invalid response ("Math extension cannot connect to Restbase.") from server "https://mathoid.scipedia.com/localhost/v1/":): 2 Failed to parse (MathML with SVG or PNG fallback (recommended for modern browsers and accessibility tools): Invalid response ("Math extension cannot connect to Restbase.") from server "https://mathoid.scipedia.com/localhost/v1/":): 0 Failed to parse (MathML with SVG or PNG fallback (recommended for modern browsers and accessibility tools): Invalid response ("Math extension cannot connect to Restbase.") from server "https://mathoid.scipedia.com/localhost/v1/":): 0 (s) no stable equil
Failed to parse (MathML with SVG or PNG fallback (recommended for modern browsers and accessibility tools): Invalid response ("Math extension cannot connect to Restbase.") from server "https://mathoid.scipedia.com/localhost/v1/":): 2 Failed to parse (MathML with SVG or PNG fallback (recommended for modern browsers and accessibility tools): Invalid response ("Math extension cannot connect to Restbase.") from server "https://mathoid.scipedia.com/localhost/v1/":): 1 Failed to parse (MathML with SVG or PNG fallback (recommended for modern browsers and accessibility tools): Invalid response ("Math extension cannot connect to Restbase.") from server "https://mathoid.scipedia.com/localhost/v1/":): 0 (s) Failed to parse (MathML with SVG or PNG fallback (recommended for modern browsers and accessibility tools): Invalid response ("Math extension cannot connect to Restbase.") from server "https://mathoid.scipedia.com/localhost/v1/":): 0.0661 Failed to parse (MathML with SVG or PNG fallback (recommended for modern browsers and accessibility tools): Invalid response ("Math extension cannot connect to Restbase.") from server "https://mathoid.scipedia.com/localhost/v1/":): 0.1164 Failed to parse (MathML with SVG or PNG fallback (recommended for modern browsers and accessibility tools): Invalid response ("Math extension cannot connect to Restbase.") from server "https://mathoid.scipedia.com/localhost/v1/":): -0.0437 Failed to parse (MathML with SVG or PNG fallback (recommended for modern browsers and accessibility tools): Invalid response ("Math extension cannot connect to Restbase.") from server "https://mathoid.scipedia.com/localhost/v1/":): 12.9821 Failed to parse (MathML with SVG or PNG fallback (recommended for modern browsers and accessibility tools): Invalid response ("Math extension cannot connect to Restbase.") from server "https://mathoid.scipedia.com/localhost/v1/":): 7.0148 Failed to parse (MathML with SVG or PNG fallback (recommended for modern browsers and accessibility tools): Invalid response ("Math extension cannot connect to Restbase.") from server "https://mathoid.scipedia.com/localhost/v1/":): -0.2746
Failed to parse (MathML with SVG or PNG fallback (recommended for modern browsers and accessibility tools): Invalid response ("Math extension cannot connect to Restbase.") from server "https://mathoid.scipedia.com/localhost/v1/":): 2 Failed to parse (MathML with SVG or PNG fallback (recommended for modern browsers and accessibility tools): Invalid response ("Math extension cannot connect to Restbase.") from server "https://mathoid.scipedia.com/localhost/v1/":): 2 Failed to parse (MathML with SVG or PNG fallback (recommended for modern browsers and accessibility tools): Invalid response ("Math extension cannot connect to Restbase.") from server "https://mathoid.scipedia.com/localhost/v1/":): 0 (s) Failed to parse (MathML with SVG or PNG fallback (recommended for modern browsers and accessibility tools): Invalid response ("Math extension cannot connect to Restbase.") from server "https://mathoid.scipedia.com/localhost/v1/":): 0.1671 Failed to parse (MathML with SVG or PNG fallback (recommended for modern browsers and accessibility tools): Invalid response ("Math extension cannot connect to Restbase.") from server "https://mathoid.scipedia.com/localhost/v1/":): -0.0443 Failed to parse (MathML with SVG or PNG fallback (recommended for modern browsers and accessibility tools): Invalid response ("Math extension cannot connect to Restbase.") from server "https://mathoid.scipedia.com/localhost/v1/":): 0.0333 Failed to parse (MathML with SVG or PNG fallback (recommended for modern browsers and accessibility tools): Invalid response ("Math extension cannot connect to Restbase.") from server "https://mathoid.scipedia.com/localhost/v1/":): 13.6161 Failed to parse (MathML with SVG or PNG fallback (recommended for modern browsers and accessibility tools): Invalid response ("Math extension cannot connect to Restbase.") from server "https://mathoid.scipedia.com/localhost/v1/":): 12.2884 Failed to parse (MathML with SVG or PNG fallback (recommended for modern browsers and accessibility tools): Invalid response ("Math extension cannot connect to Restbase.") from server "https://mathoid.scipedia.com/localhost/v1/":): 0.2092
Failed to parse (MathML with SVG or PNG fallback (recommended for modern browsers and accessibility tools): Invalid response ("Math extension cannot connect to Restbase.") from server "https://mathoid.scipedia.com/localhost/v1/":): 1 Failed to parse (MathML with SVG or PNG fallback (recommended for modern browsers and accessibility tools): Invalid response ("Math extension cannot connect to Restbase.") from server "https://mathoid.scipedia.com/localhost/v1/":): 0 Failed to parse (MathML with SVG or PNG fallback (recommended for modern browsers and accessibility tools): Invalid response ("Math extension cannot connect to Restbase.") from server "https://mathoid.scipedia.com/localhost/v1/":): 0 (u) Failed to parse (MathML with SVG or PNG fallback (recommended for modern browsers and accessibility tools): Invalid response ("Math extension cannot connect to Restbase.") from server "https://mathoid.scipedia.com/localhost/v1/":): 0.0908 Failed to parse (MathML with SVG or PNG fallback (recommended for modern browsers and accessibility tools): Invalid response ("Math extension cannot connect to Restbase.") from server "https://mathoid.scipedia.com/localhost/v1/":): 0.3591 Failed to parse (MathML with SVG or PNG fallback (recommended for modern browsers and accessibility tools): Invalid response ("Math extension cannot connect to Restbase.") from server "https://mathoid.scipedia.com/localhost/v1/":): -0.4140 Failed to parse (MathML with SVG or PNG fallback (recommended for modern browsers and accessibility tools): Invalid response ("Math extension cannot connect to Restbase.") from server "https://mathoid.scipedia.com/localhost/v1/":): 6.8539 Failed to parse (MathML with SVG or PNG fallback (recommended for modern browsers and accessibility tools): Invalid response ("Math extension cannot connect to Restbase.") from server "https://mathoid.scipedia.com/localhost/v1/":): 2.2566 Failed to parse (MathML with SVG or PNG fallback (recommended for modern browsers and accessibility tools): Invalid response ("Math extension cannot connect to Restbase.") from server "https://mathoid.scipedia.com/localhost/v1/":): -2.6015
Failed to parse (MathML with SVG or PNG fallback (recommended for modern browsers and accessibility tools): Invalid response ("Math extension cannot connect to Restbase.") from server "https://mathoid.scipedia.com/localhost/v1/":): 2 Failed to parse (MathML with SVG or PNG fallback (recommended for modern browsers and accessibility tools): Invalid response ("Math extension cannot connect to Restbase.") from server "https://mathoid.scipedia.com/localhost/v1/":): 1 Failed to parse (MathML with SVG or PNG fallback (recommended for modern browsers and accessibility tools): Invalid response ("Math extension cannot connect to Restbase.") from server "https://mathoid.scipedia.com/localhost/v1/":): 0 (u) Failed to parse (MathML with SVG or PNG fallback (recommended for modern browsers and accessibility tools): Invalid response ("Math extension cannot connect to Restbase.") from server "https://mathoid.scipedia.com/localhost/v1/":): 0.1011 Failed to parse (MathML with SVG or PNG fallback (recommended for modern browsers and accessibility tools): Invalid response ("Math extension cannot connect to Restbase.") from server "https://mathoid.scipedia.com/localhost/v1/":): 0.4539 Failed to parse (MathML with SVG or PNG fallback (recommended for modern browsers and accessibility tools): Invalid response ("Math extension cannot connect to Restbase.") from server "https://mathoid.scipedia.com/localhost/v1/":): -0.0125 Failed to parse (MathML with SVG or PNG fallback (recommended for modern browsers and accessibility tools): Invalid response ("Math extension cannot connect to Restbase.") from server "https://mathoid.scipedia.com/localhost/v1/":): 13.2016 Failed to parse (MathML with SVG or PNG fallback (recommended for modern browsers and accessibility tools): Invalid response ("Math extension cannot connect to Restbase.") from server "https://mathoid.scipedia.com/localhost/v1/":): 9.1355 Failed to parse (MathML with SVG or PNG fallback (recommended for modern browsers and accessibility tools): Invalid response ("Math extension cannot connect to Restbase.") from server "https://mathoid.scipedia.com/localhost/v1/":): -0.0786
Failed to parse (MathML with SVG or PNG fallback (recommended for modern browsers and accessibility tools): Invalid response ("Math extension cannot connect to Restbase.") from server "https://mathoid.scipedia.com/localhost/v1/":): 2 Failed to parse (MathML with SVG or PNG fallback (recommended for modern browsers and accessibility tools): Invalid response ("Math extension cannot connect to Restbase.") from server "https://mathoid.scipedia.com/localhost/v1/":): 2 Failed to parse (MathML with SVG or PNG fallback (recommended for modern browsers and accessibility tools): Invalid response ("Math extension cannot connect to Restbase.") from server "https://mathoid.scipedia.com/localhost/v1/":): 0 (u) Failed to parse (MathML with SVG or PNG fallback (recommended for modern browsers and accessibility tools): Invalid response ("Math extension cannot connect to Restbase.") from server "https://mathoid.scipedia.com/localhost/v1/":): 0.1576 Failed to parse (MathML with SVG or PNG fallback (recommended for modern browsers and accessibility tools): Invalid response ("Math extension cannot connect to Restbase.") from server "https://mathoid.scipedia.com/localhost/v1/":): -0.1029 Failed to parse (MathML with SVG or PNG fallback (recommended for modern browsers and accessibility tools): Invalid response ("Math extension cannot connect to Restbase.") from server "https://mathoid.scipedia.com/localhost/v1/":): -0.5938 Failed to parse (MathML with SVG or PNG fallback (recommended for modern browsers and accessibility tools): Invalid response ("Math extension cannot connect to Restbase.") from server "https://mathoid.scipedia.com/localhost/v1/":): 13.5568 Failed to parse (MathML with SVG or PNG fallback (recommended for modern browsers and accessibility tools): Invalid response ("Math extension cannot connect to Restbase.") from server "https://mathoid.scipedia.com/localhost/v1/":): 11.9196 Failed to parse (MathML with SVG or PNG fallback (recommended for modern browsers and accessibility tools): Invalid response ("Math extension cannot connect to Restbase.") from server "https://mathoid.scipedia.com/localhost/v1/":): -3.7436


For the set of dc currents and coupling parameters defined by (3) and (4), no stable steady state exists when the first junction phase is about Failed to parse (MathML with SVG or PNG fallback (recommended for modern browsers and accessibility tools): Invalid response ("Math extension cannot connect to Restbase.") from server "https://mathoid.scipedia.com/localhost/v1/":): {\textstyle 2\pi }

(respectively Failed to parse (MathML with SVG or PNG fallback (recommended for modern browsers and accessibility tools): Invalid response ("Math extension cannot connect to Restbase.") from server "https://mathoid.scipedia.com/localhost/v1/":): {\textstyle 4\pi }

) greater than both of the other two junction phases (see row where Failed to parse (MathML with SVG or PNG fallback (recommended for modern browsers and accessibility tools): Invalid response ("Math extension cannot connect to Restbase.") from server "https://mathoid.scipedia.com/localhost/v1/":): {\textstyle \{ n_{1},n_{2},n_{3}\} =\{ 1,0,0\} }

(respectively Failed to parse (MathML with SVG or PNG fallback (recommended for modern browsers and accessibility tools): Invalid response ("Math extension cannot connect to Restbase.") from server "https://mathoid.scipedia.com/localhost/v1/":): {\textstyle \{ n_{1},n_{2},n_{3}\} =\{ 2,0,0\} }

)). Following Braiman, et. al., [1], for memory cell demonstration it is sufficient to manipulate the system within the particular sets of states, namely states Failed to parse (MathML with SVG or PNG fallback (recommended for modern browsers and accessibility tools): Invalid response ("Math extension cannot connect to Restbase.") from server "https://mathoid.scipedia.com/localhost/v1/":): {\textstyle \{ 0,0,0\} }

and Failed to parse (MathML with SVG or PNG fallback (recommended for modern browsers and accessibility tools): Invalid response ("Math extension cannot connect to Restbase.") from server "https://mathoid.scipedia.com/localhost/v1/":): {\textstyle \{ 1,1,0\} }

. The circuit of three coupled Rapid Single Joint (RSJ) unit circuits associated with model (5) can operate as a memory cell if a set of operators can transition the system to clearly defined states and can output a signal that discriminates memory states. The value Failed to parse (MathML with SVG or PNG fallback (recommended for modern browsers and accessibility tools): Invalid response ("Math extension cannot connect to Restbase.") from server "https://mathoid.scipedia.com/localhost/v1/":): {\textstyle n_{k}}

as presented in equation (6), will describe the location of the Failed to parse (MathML with SVG or PNG fallback (recommended for modern browsers and accessibility tools): Invalid response ("Math extension cannot connect to Restbase.") from server "https://mathoid.scipedia.com/localhost/v1/":): {\textstyle k^{th}}
junction phase. When all three junction phases are in the same sinusoidal potential well, the system will be considered in the `0' state, Failed to parse (MathML with SVG or PNG fallback (recommended for modern browsers and accessibility tools): Invalid response ("Math extension cannot connect to Restbase.") from server "https://mathoid.scipedia.com/localhost/v1/":): {\textstyle \{ n_{1},n_{2},n_{3}\} =\{ 0,0,0\} .}
When the phases of the first and second junctions are shifted to the next potential well (about Failed to parse (MathML with SVG or PNG fallback (recommended for modern browsers and accessibility tools): Invalid response ("Math extension cannot connect to Restbase.") from server "https://mathoid.scipedia.com/localhost/v1/":): {\textstyle 2\pi }
greater), the cell will be in the `1' state, Failed to parse (MathML with SVG or PNG fallback (recommended for modern browsers and accessibility tools): Invalid response ("Math extension cannot connect to Restbase.") from server "https://mathoid.scipedia.com/localhost/v1/":): {\textstyle \{ n_{1},n_{2},n_{3}\} =\{ 1,1,0\} }

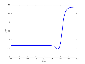
. These two states correspond to the first and third rows of Table 1. Figure 1 shows the phases of the junctions when the systems starts from zero initial conditions. The junctions settle into the steady state `0' where all phases are close to the same multiple of Failed to parse (MathML with SVG or PNG fallback (recommended for modern browsers and accessibility tools): Invalid response ("Math extension cannot connect to Restbase.") from server "https://mathoid.scipedia.com/localhost/v1/":): {\textstyle 2\pi } . For convenience, in several of the following figures the phases are normalized by Failed to parse (MathML with SVG or PNG fallback (recommended for modern browsers and accessibility tools): Invalid response ("Math extension cannot connect to Restbase.") from server "https://mathoid.scipedia.com/localhost/v1/":): {\textstyle 2\pi }

and in all the graphs that include different colors, color blue, red and green is associated with junction 1, 2 and 3, respectively.
Time series of the phases scaled by 2π, with zero initial conditions.
Figure 1: Time series of the phases scaled by Failed to parse (MathML with SVG or PNG fallback (recommended for modern browsers and accessibility tools): Invalid response ("Math extension cannot connect to Restbase.") from server "https://mathoid.scipedia.com/localhost/v1/":): 2\pi

, with zero initial conditions.

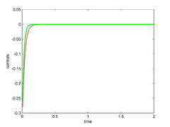
In this work we investigate a controllability approach in order to stabilize the phase junctions of (5) around an unstable equilibrium. Figures 2 and 3 show the behavior of the system when the initial conditions are approximations of the unstable equilibrium Failed to parse (MathML with SVG or PNG fallback (recommended for modern browsers and accessibility tools): Invalid response ("Math extension cannot connect to Restbase.") from server "https://mathoid.scipedia.com/localhost/v1/":): {\textstyle \{ n_{1},n_{2},n_{3}\} } =Failed to parse (MathML with SVG or PNG fallback (recommended for modern browsers and accessibility tools): Invalid response ("Math extension cannot connect to Restbase.") from server "https://mathoid.scipedia.com/localhost/v1/":): {\textstyle \{ 1,0,0(u)\} } , Failed to parse (MathML with SVG or PNG fallback (recommended for modern browsers and accessibility tools): Invalid response ("Math extension cannot connect to Restbase.") from server "https://mathoid.scipedia.com/localhost/v1/":): {\textstyle \{ 2,1,0(u)\} } , Failed to parse (MathML with SVG or PNG fallback (recommended for modern browsers and accessibility tools): Invalid response ("Math extension cannot connect to Restbase.") from server "https://mathoid.scipedia.com/localhost/v1/":): {\textstyle \{ 2,2,0(u)\} } .

Draft LOPEZ 262416069-cfigure3.png Evolution to state \{ 1,1,0(s)\} (top), \{ 2,1,0(s)\} (bottom) from an approximation to the unstable equilibrium \{ 1,0,0(u)\} (top), \{ 2,1,0(u)\} (bottom).
Figure 2: Evolution to state Failed to parse (MathML with SVG or PNG fallback (recommended for modern browsers and accessibility tools): Invalid response ("Math extension cannot connect to Restbase.") from server "https://mathoid.scipedia.com/localhost/v1/":): \{ 1,1,0(s)\}

(left), Failed to parse (MathML with SVG or PNG fallback (recommended for modern browsers and accessibility tools): Invalid response ("Math extension cannot connect to Restbase.") from server "https://mathoid.scipedia.com/localhost/v1/":): \{ 2,1,0(s)\} (right) from an approximation to the unstable equilibrium Failed to parse (MathML with SVG or PNG fallback (recommended for modern browsers and accessibility tools): Invalid response ("Math extension cannot connect to Restbase.") from server "https://mathoid.scipedia.com/localhost/v1/":): \{ 1,0,0(u)\} (left), Failed to parse (MathML with SVG or PNG fallback (recommended for modern browsers and accessibility tools): Invalid response ("Math extension cannot connect to Restbase.") from server "https://mathoid.scipedia.com/localhost/v1/":): \{ 2,1,0(u)\} (right).

Evolution to \{ 2,2,0(s)\}  from an approximation to the unstable equilibrium \{ 2,2,0(u)\} .
Figure 3: Evolution to Failed to parse (MathML with SVG or PNG fallback (recommended for modern browsers and accessibility tools): Invalid response ("Math extension cannot connect to Restbase.") from server "https://mathoid.scipedia.com/localhost/v1/":): \{ 2,2,0(s)\}
from an approximation to the unstable equilibrium Failed to parse (MathML with SVG or PNG fallback (recommended for modern browsers and accessibility tools): Invalid response ("Math extension cannot connect to Restbase.") from server "https://mathoid.scipedia.com/localhost/v1/":): \{ 2,2,0(u)\} 

.

The organization of this paper is as follows. In Section 2 we focus on a methodology to stabilize the JJAM system around an unstable equilibrium configuration, via a controllability approach. Section 3 is concerning the practical aspects of this methodology. In Section 4 we show the numerical results and in Section 5 we give the conclusions.

2 Formulation of the optimal control problem for the stabilization of the JJAM and the conjugate gradient algorithm

2.1 The approach

As we explained in the Introduction, Figures 2 and 3 show the behavior of the system (5) when the initial conditions are approximations of the unstable equilibrium configurations Failed to parse (MathML with SVG or PNG fallback (recommended for modern browsers and accessibility tools): Invalid response ("Math extension cannot connect to Restbase.") from server "https://mathoid.scipedia.com/localhost/v1/":): {\textstyle \{ n_{1},n_{2},n_{3}\} } = Failed to parse (MathML with SVG or PNG fallback (recommended for modern browsers and accessibility tools): Invalid response ("Math extension cannot connect to Restbase.") from server "https://mathoid.scipedia.com/localhost/v1/":): {\textstyle \{ 1,0,0(u)\} } , Failed to parse (MathML with SVG or PNG fallback (recommended for modern browsers and accessibility tools): Invalid response ("Math extension cannot connect to Restbase.") from server "https://mathoid.scipedia.com/localhost/v1/":): {\textstyle \{ 2,1,0(u)\} } , Failed to parse (MathML with SVG or PNG fallback (recommended for modern browsers and accessibility tools): Invalid response ("Math extension cannot connect to Restbase.") from server "https://mathoid.scipedia.com/localhost/v1/":): {\textstyle \{ 2,2,0(u)\} } . Our goal in this subsection is to stabilize the system (5), around an unstable equilibrium, controlling it via one, two or three junctions i.e., we want to maintain the phase values in Figures 2 and 3 almost constant along time. This constant value must be the initial value on each case. The approach taken here is the following classical one, namely,

(a) Linearize the model (5) in the neighborhood of an (unstable) equilibrium of the system.

(b) Compute an optimal control for the linearized model.

(c) Apply the above control to the nonlinear system.

Let us consider an unstable state Failed to parse (MathML with SVG or PNG fallback (recommended for modern browsers and accessibility tools): Invalid response ("Math extension cannot connect to Restbase.") from server "https://mathoid.scipedia.com/localhost/v1/":): {\textstyle \boldsymbol{\theta } = \{ \theta _1,\theta _2,\theta _3 \} }

of (5) and a small initial variation Failed to parse (MathML with SVG or PNG fallback (recommended for modern browsers and accessibility tools): Invalid response ("Math extension cannot connect to Restbase.") from server "https://mathoid.scipedia.com/localhost/v1/":): {\textstyle \delta \boldsymbol{\theta } }
of Failed to parse (MathML with SVG or PNG fallback (recommended for modern browsers and accessibility tools): Invalid response ("Math extension cannot connect to Restbase.") from server "https://mathoid.scipedia.com/localhost/v1/":): {\textstyle \boldsymbol{\theta } }

. The perturbation Failed to parse (MathML with SVG or PNG fallback (recommended for modern browsers and accessibility tools): Invalid response ("Math extension cannot connect to Restbase.") from server "https://mathoid.scipedia.com/localhost/v1/":): {\textstyle \delta \boldsymbol{\phi } }

of the steady-state Failed to parse (MathML with SVG or PNG fallback (recommended for modern browsers and accessibility tools): Invalid response ("Math extension cannot connect to Restbase.") from server "https://mathoid.scipedia.com/localhost/v1/":): {\textstyle \boldsymbol{\theta } }
in Failed to parse (MathML with SVG or PNG fallback (recommended for modern browsers and accessibility tools): Invalid response ("Math extension cannot connect to Restbase.") from server "https://mathoid.scipedia.com/localhost/v1/":): {\textstyle (0,T)}
satisfies approximately the following linear model

Failed to parse (MathML with SVG or PNG fallback (recommended for modern browsers and accessibility tools): Invalid response ("Math extension cannot connect to Restbase.") from server "https://mathoid.scipedia.com/localhost/v1/":): \left\{ \begin{array}{c}\gamma _{1}\frac{\displaystyle d\delta \phi _{1}}{\displaystyle dt}+\kappa _{1}(\delta \phi _{1}-\delta \phi _{2})+\delta \phi _{1}\cos \theta _{1}=0, \\ \gamma _{2}\frac{\displaystyle d\delta \phi _{2}}{\displaystyle dt}+\kappa _{1}(\delta \phi _{2}-\delta \phi _{1})+\kappa _{2}(\delta \phi _{2}-\delta \phi _{3})+\delta \phi _{2}\cos \theta _{2}=0, \\ \gamma _{3}\frac{\displaystyle d\delta \phi _{3}}{\displaystyle dt}+\kappa _{2}(\delta \phi _{3}-\delta \phi _{2})+\delta \phi _{3}\cos \theta _{3}=0, \\ \delta \boldsymbol{\phi } (0)=\delta \boldsymbol{\theta } .\end{array}\right.
(7)

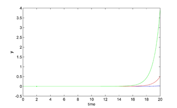
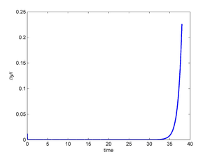
At least one of the eigenvalues of the jacobian of system (7) is positive. This means that the system can develop blow up phenomena (in infinite time). Figures 4, 5 and 6 show the solution of (7) for the three unstable equilibriums given by Failed to parse (MathML with SVG or PNG fallback (recommended for modern browsers and accessibility tools): Invalid response ("Math extension cannot connect to Restbase.") from server "https://mathoid.scipedia.com/localhost/v1/":): {\textstyle \{ n_{1},n_{2},n_{3}\} =\{ 1,0,0(u)\} ,\{ 2,1,0(u)\} ,\{ 2,2,0(u)\} }

in Table 1, respectively. The used value for the initial perturbation was Failed to parse (MathML with SVG or PNG fallback (recommended for modern browsers and accessibility tools): Invalid response ("Math extension cannot connect to Restbase.") from server "https://mathoid.scipedia.com/localhost/v1/":): {\textstyle \delta \boldsymbol{\theta }=[ 1e-2, 1e-2, 1e-2]}

.

Solution y=δϕ  of (7) for the unstable equilibrium given by \{ n₁,n₂,n₃\} =\{ 1,0,0(u)\}  and δθ=[ 1e-2, 1e-2, 1e-2].
Figure 4: Solution Failed to parse (MathML with SVG or PNG fallback (recommended for modern browsers and accessibility tools): Invalid response ("Math extension cannot connect to Restbase.") from server "https://mathoid.scipedia.com/localhost/v1/":): \mathbf{y}=\delta \boldsymbol{\phi }
of (7) for the unstable equilibrium given by Failed to parse (MathML with SVG or PNG fallback (recommended for modern browsers and accessibility tools): Invalid response ("Math extension cannot connect to Restbase.") from server "https://mathoid.scipedia.com/localhost/v1/":): \{ n_{1},n_{2},n_{3}\} =\{ 1,0,0(u)\} 
and Failed to parse (MathML with SVG or PNG fallback (recommended for modern browsers and accessibility tools): Invalid response ("Math extension cannot connect to Restbase.") from server "https://mathoid.scipedia.com/localhost/v1/":): \delta \boldsymbol{\theta }=[ 1e-2, 1e-2, 1e-2]

.

Solution y=δϕ  of (7) for the unstable equilibrium given by \{ n₁,n₂,n₃\} =\{ 2,1,0(u)\}  and δθ=[ 1e-2, 1e-2, 1e-2].
Figure 5: Solution Failed to parse (MathML with SVG or PNG fallback (recommended for modern browsers and accessibility tools): Invalid response ("Math extension cannot connect to Restbase.") from server "https://mathoid.scipedia.com/localhost/v1/":): \mathbf{y}=\delta \boldsymbol{\phi }
of (7) for the unstable equilibrium given by Failed to parse (MathML with SVG or PNG fallback (recommended for modern browsers and accessibility tools): Invalid response ("Math extension cannot connect to Restbase.") from server "https://mathoid.scipedia.com/localhost/v1/":): \{ n_{1},n_{2},n_{3}\} =\{ 2,1,0(u)\} 
and Failed to parse (MathML with SVG or PNG fallback (recommended for modern browsers and accessibility tools): Invalid response ("Math extension cannot connect to Restbase.") from server "https://mathoid.scipedia.com/localhost/v1/":): \delta \boldsymbol{\theta }=[ 1e-2, 1e-2, 1e-2]

.

Solution y=δϕ  of (7) for the unstable equilibrium given by \{ n₁,n₂,n₃\} =\{ 2,2,0(u)\}  and δθ=[ 1e-2, 1e-2, 1e-2].
Figure 6: Solution Failed to parse (MathML with SVG or PNG fallback (recommended for modern browsers and accessibility tools): Invalid response ("Math extension cannot connect to Restbase.") from server "https://mathoid.scipedia.com/localhost/v1/":): \mathbf{y}=\delta \boldsymbol{\phi }
of (7) for the unstable equilibrium given by Failed to parse (MathML with SVG or PNG fallback (recommended for modern browsers and accessibility tools): Invalid response ("Math extension cannot connect to Restbase.") from server "https://mathoid.scipedia.com/localhost/v1/":): \{ n_{1},n_{2},n_{3}\} =\{ 2,2,0(u)\} 
and Failed to parse (MathML with SVG or PNG fallback (recommended for modern browsers and accessibility tools): Invalid response ("Math extension cannot connect to Restbase.") from server "https://mathoid.scipedia.com/localhost/v1/":): \delta \boldsymbol{\theta }=[ 1e-2, 1e-2, 1e-2]

.

It is clear that the model (7) is no longer valid if Failed to parse (MathML with SVG or PNG fallback (recommended for modern browsers and accessibility tools): Invalid response ("Math extension cannot connect to Restbase.") from server "https://mathoid.scipedia.com/localhost/v1/":): {\textstyle \delta \boldsymbol{\theta } }

becomes too large but the idea behind considering the linearized model (7) is to use it to compute a control action preventing Failed to parse (MathML with SVG or PNG fallback (recommended for modern browsers and accessibility tools): Invalid response ("Math extension cannot connect to Restbase.") from server "https://mathoid.scipedia.com/localhost/v1/":): {\textstyle \delta  \boldsymbol{\phi } }
from becoming too large (and possibly driving Failed to parse (MathML with SVG or PNG fallback (recommended for modern browsers and accessibility tools): Invalid response ("Math extension cannot connect to Restbase.") from server "https://mathoid.scipedia.com/localhost/v1/":): {\textstyle \delta \boldsymbol{\phi } }
to zero) and hope that the computed control will also stabilize the original nonlinear system (5) with initial condition

Failed to parse (MathML with SVG or PNG fallback (recommended for modern browsers and accessibility tools): Invalid response ("Math extension cannot connect to Restbase.") from server "https://mathoid.scipedia.com/localhost/v1/":): \boldsymbol{\phi }(0) = \boldsymbol{\theta } + \delta \boldsymbol{\theta }.
(8)

2.2 The Linear Control Problem

Using the notation Failed to parse (MathML with SVG or PNG fallback (recommended for modern browsers and accessibility tools): Invalid response ("Math extension cannot connect to Restbase.") from server "https://mathoid.scipedia.com/localhost/v1/":): {\textstyle \mathbf{y}}

Failed to parse (MathML with SVG or PNG fallback (recommended for modern browsers and accessibility tools): Invalid response ("Math extension cannot connect to Restbase.") from server "https://mathoid.scipedia.com/localhost/v1/":): {\textstyle =}
Failed to parse (MathML with SVG or PNG fallback (recommended for modern browsers and accessibility tools): Invalid response ("Math extension cannot connect to Restbase.") from server "https://mathoid.scipedia.com/localhost/v1/":): {\textstyle \delta \boldsymbol{\phi } }

, we shall (try to) stabilize the controlled variant of system (7) (the three junctions are used to control):

Failed to parse (MathML with SVG or PNG fallback (recommended for modern browsers and accessibility tools): Invalid response ("Math extension cannot connect to Restbase.") from server "https://mathoid.scipedia.com/localhost/v1/":): \left\{ \begin{array}{c}\gamma _{1}\frac{\displaystyle dy_{1}}{\displaystyle dt}+\kappa _{1}(y_{1}-y_{2})+y_{1}\cos \theta _{1}=v_{1}, \\ \gamma _{2}\frac{\displaystyle dy_{2}}{\displaystyle dt}+\kappa _{1}(y_{2}-y_{1})+\kappa _{2}(y_{2}-y_{3})+y_{2}\cos \theta _{2}=v_{2}, \\ \gamma _{3}\frac{\displaystyle dy_{3}}{\displaystyle dt}+\kappa _{2}(y_{3}-y_{2})+y_{3}\cos \theta _{3}=v_{3}, \\ \mathbf{y}(0)=\delta \boldsymbol{\theta } .\end{array}\right.
(9)

via the following control formulation:

Failed to parse (MathML with SVG or PNG fallback (recommended for modern browsers and accessibility tools): Invalid response ("Math extension cannot connect to Restbase.") from server "https://mathoid.scipedia.com/localhost/v1/":): \left\{ \begin{array}{c}\mathbf{u}\in \mathcal{U}, \\ J(\mathbf{u})\leq J(\mathbf{v}),\forall \mathbf{v}\in \mathcal{U},\end{array}\right.
(10)

where

Failed to parse (MathML with SVG or PNG fallback (recommended for modern browsers and accessibility tools): Invalid response ("Math extension cannot connect to Restbase.") from server "https://mathoid.scipedia.com/localhost/v1/":): J(\mathbf{v})=\frac{1}{2}\int \limits _{0}^{T}|| \mathbf{v}|| ^{2}dt+\frac{k_{1}}{2}\int \limits _{0}^{T}|| \mathbf{y}|| ^{2}dt+\frac{k_{2}}{2}||\mathbf{y}(T)||^{2},
(11)

and Failed to parse (MathML with SVG or PNG fallback (recommended for modern browsers and accessibility tools): Invalid response ("Math extension cannot connect to Restbase.") from server "https://mathoid.scipedia.com/localhost/v1/":): {\textstyle || \mathbf{y}|| ^{2}=\left\vert y_{1}\right\vert ^{2}+\left\vert y_{2}\right\vert ^{2}+\left\vert y_{3}\right\vert ^{2}} .

2.3 Optimality Conditions and Conjugate Gradient Solution for Problem (10)

2.3.1 Generalities and Synopsis

Let us denote by Failed to parse (MathML with SVG or PNG fallback (recommended for modern browsers and accessibility tools): Invalid response ("Math extension cannot connect to Restbase.") from server "https://mathoid.scipedia.com/localhost/v1/":): {\textstyle DJ(\mathbf{v})}

the differential of Failed to parse (MathML with SVG or PNG fallback (recommended for modern browsers and accessibility tools): Invalid response ("Math extension cannot connect to Restbase.") from server "https://mathoid.scipedia.com/localhost/v1/":): {\textstyle J}
at Failed to parse (MathML with SVG or PNG fallback (recommended for modern browsers and accessibility tools): Invalid response ("Math extension cannot connect to Restbase.") from server "https://mathoid.scipedia.com/localhost/v1/":): {\textstyle \mathbf{v}\in  \mathcal{U}=L^{2}(0,T;3)=(L^{2}(0,T))^{3}}

. Since Failed to parse (MathML with SVG or PNG fallback (recommended for modern browsers and accessibility tools): Invalid response ("Math extension cannot connect to Restbase.") from server "https://mathoid.scipedia.com/localhost/v1/":): {\textstyle \mathcal{U}}

is a Hilbert Space for the scalar product defined by
Failed to parse (MathML with SVG or PNG fallback (recommended for modern browsers and accessibility tools): Invalid response ("Math extension cannot connect to Restbase.") from server "https://mathoid.scipedia.com/localhost/v1/":): (\mathbf{v,w})_{\mathcal{U}}=\int \limits _{0}^{T}\mathbf{v(}t\mathbf{)\cdot w(}t\mathbf{)}\hbox{ }dt,

the action Failed to parse (MathML with SVG or PNG fallback (recommended for modern browsers and accessibility tools): Invalid response ("Math extension cannot connect to Restbase.") from server "https://mathoid.scipedia.com/localhost/v1/":): {\textstyle \left\langle DJ(\mathbf{v}),\mathbf{w}\right\rangle }

of Failed to parse (MathML with SVG or PNG fallback (recommended for modern browsers and accessibility tools): Invalid response ("Math extension cannot connect to Restbase.") from server "https://mathoid.scipedia.com/localhost/v1/":): {\textstyle DJ(\mathbf{v})}
on Failed to parse (MathML with SVG or PNG fallback (recommended for modern browsers and accessibility tools): Invalid response ("Math extension cannot connect to Restbase.") from server "https://mathoid.scipedia.com/localhost/v1/":): {\textstyle \mathbf{w}\in \mathcal{U}}
can also be written as
Failed to parse (MathML with SVG or PNG fallback (recommended for modern browsers and accessibility tools): Invalid response ("Math extension cannot connect to Restbase.") from server "https://mathoid.scipedia.com/localhost/v1/":): \left\langle DJ(\mathbf{v}),\mathbf{w}\right\rangle =\int \limits _{0}^{T}DJ(\mathbf{v})\mathbf{(}t\mathbf{)\cdot w(}t\mathbf{)}\hbox{ }dt,\hbox{ }\forall \mathbf{v,w}\in \mathcal{U}\hbox{,}

with Failed to parse (MathML with SVG or PNG fallback (recommended for modern browsers and accessibility tools): Invalid response ("Math extension cannot connect to Restbase.") from server "https://mathoid.scipedia.com/localhost/v1/":): {\textstyle DJ(\mathbf{v})\mathbf{(}t\mathbf{)}\in \mathcal{U}} . If Failed to parse (MathML with SVG or PNG fallback (recommended for modern browsers and accessibility tools): Invalid response ("Math extension cannot connect to Restbase.") from server "https://mathoid.scipedia.com/localhost/v1/":): {\textstyle \mathbf{u}}

is the solution of problem (10), it is characterized [from convexity arguments (see, e.g., [11])] by

Failed to parse (MathML with SVG or PNG fallback (recommended for modern browsers and accessibility tools): Invalid response ("Math extension cannot connect to Restbase.") from server "https://mathoid.scipedia.com/localhost/v1/":): DJ(\mathbf{u})=\mathbf{0}.
(12)

Since the cost function Failed to parse (MathML with SVG or PNG fallback (recommended for modern browsers and accessibility tools): Invalid response ("Math extension cannot connect to Restbase.") from server "https://mathoid.scipedia.com/localhost/v1/":): {\textstyle J}

is quadratic and since the state model (7) is linear, Failed to parse (MathML with SVG or PNG fallback (recommended for modern browsers and accessibility tools): Invalid response ("Math extension cannot connect to Restbase.") from server "https://mathoid.scipedia.com/localhost/v1/":): {\textstyle DJ(\mathbf{v})}
is in fact an affine function of Failed to parse (MathML with SVG or PNG fallback (recommended for modern browsers and accessibility tools): Invalid response ("Math extension cannot connect to Restbase.") from server "https://mathoid.scipedia.com/localhost/v1/":): {\textstyle \mathbf{v}}

, implying in turn from (12) that Failed to parse (MathML with SVG or PNG fallback (recommended for modern browsers and accessibility tools): Invalid response ("Math extension cannot connect to Restbase.") from server "https://mathoid.scipedia.com/localhost/v1/":): {\textstyle \mathbf{u}}

is the solution of a linear equation in the control space Failed to parse (MathML with SVG or PNG fallback (recommended for modern browsers and accessibility tools): Invalid response ("Math extension cannot connect to Restbase.") from server "https://mathoid.scipedia.com/localhost/v1/":): {\textstyle \mathcal{U}}

. In abstract form, equation (12) can be written as

Failed to parse (MathML with SVG or PNG fallback (recommended for modern browsers and accessibility tools): Invalid response ("Math extension cannot connect to Restbase.") from server "https://mathoid.scipedia.com/localhost/v1/":): DJ(\mathbf{u})-DJ(\mathbf{0})=-DJ(\mathbf{0}),

and from the properties (need to be shown) of the operator Failed to parse (MathML with SVG or PNG fallback (recommended for modern browsers and accessibility tools): Invalid response ("Math extension cannot connect to Restbase.") from server "https://mathoid.scipedia.com/localhost/v1/":): {\textstyle \mathbf{v}\rightarrow DJ(\mathbf{v})-DJ(\mathbf{0})} , problem Failed to parse (MathML with SVG or PNG fallback (recommended for modern browsers and accessibility tools): Invalid response ("Math extension cannot connect to Restbase.") from server "https://mathoid.scipedia.com/localhost/v1/":): {\textstyle DJ(\mathbf{u})=\mathbf{0}}

could be solved by a (quadratic case)-conjugate gradient algorithm operating in the space Failed to parse (MathML with SVG or PNG fallback (recommended for modern browsers and accessibility tools): Invalid response ("Math extension cannot connect to Restbase.") from server "https://mathoid.scipedia.com/localhost/v1/":): {\textstyle \mathcal{U}}

. The practical implementation of the above algorithm would requires the explicit knowledge of Failed to parse (MathML with SVG or PNG fallback (recommended for modern browsers and accessibility tools): Invalid response ("Math extension cannot connect to Restbase.") from server "https://mathoid.scipedia.com/localhost/v1/":): {\textstyle DJ(\mathbf{v})} .

2.3.2 Computing DJ(v)

We compute the differential Failed to parse (MathML with SVG or PNG fallback (recommended for modern browsers and accessibility tools): Invalid response ("Math extension cannot connect to Restbase.") from server "https://mathoid.scipedia.com/localhost/v1/":): {\textstyle DJ(\mathbf{v})}

of the cost function Failed to parse (MathML with SVG or PNG fallback (recommended for modern browsers and accessibility tools): Invalid response ("Math extension cannot connect to Restbase.") from server "https://mathoid.scipedia.com/localhost/v1/":): {\textstyle J}
at Failed to parse (MathML with SVG or PNG fallback (recommended for modern browsers and accessibility tools): Invalid response ("Math extension cannot connect to Restbase.") from server "https://mathoid.scipedia.com/localhost/v1/":): {\textstyle \mathbf{v}}
assumming that Failed to parse (MathML with SVG or PNG fallback (recommended for modern browsers and accessibility tools): Invalid response ("Math extension cannot connect to Restbase.") from server "https://mathoid.scipedia.com/localhost/v1/":): {\textstyle \mathcal{U}=L^{2}(0,T;3)}

. To achieve that goal we will use a perturbation analysis. Let us consider thus a perturbation Failed to parse (MathML with SVG or PNG fallback (recommended for modern browsers and accessibility tools): Invalid response ("Math extension cannot connect to Restbase.") from server "https://mathoid.scipedia.com/localhost/v1/":): {\textstyle \delta \mathbf{v}}

of the control variable Failed to parse (MathML with SVG or PNG fallback (recommended for modern browsers and accessibility tools): Invalid response ("Math extension cannot connect to Restbase.") from server "https://mathoid.scipedia.com/localhost/v1/":): {\textstyle \mathbf{v}}

. We have then,

Failed to parse (MathML with SVG or PNG fallback (recommended for modern browsers and accessibility tools): Invalid response ("Math extension cannot connect to Restbase.") from server "https://mathoid.scipedia.com/localhost/v1/":): \begin{array}{c}\delta J(\mathbf{v})=\int \limits _{0}^{T}DJ(\mathbf{v})\cdot \delta \mathbf{v}dt =\int \limits _{0}^{T}\mathbf{v\cdot }\delta \mathbf{v}dt+k_{1}\int \limits _{0}^{T}\mathbf{y}\cdot \delta \mathbf{y}dt+k_{2}\mathbf{y}(T)\cdot \delta \mathbf{y}(T),\end{array}
(13)

where in (13):

(i) We denote by aFailed to parse (MathML with SVG or PNG fallback (recommended for modern browsers and accessibility tools): Invalid response ("Math extension cannot connect to Restbase.") from server "https://mathoid.scipedia.com/localhost/v1/":): {\textstyle \mathbf{\cdot }} b the dot product of two vectors a and b.

(ii) The function Failed to parse (MathML with SVG or PNG fallback (recommended for modern browsers and accessibility tools): Invalid response ("Math extension cannot connect to Restbase.") from server "https://mathoid.scipedia.com/localhost/v1/":): {\textstyle \delta \mathbf{y}}

Failed to parse (MathML with SVG or PNG fallback (recommended for modern browsers and accessibility tools): Invalid response ("Math extension cannot connect to Restbase.") from server "https://mathoid.scipedia.com/localhost/v1/":): {\textstyle =\{ \delta y_{1},\delta y_{2},\delta  y_{3}\} }
is the solution of the following initial value problem, obtained by perturbation of (9):

Failed to parse (MathML with SVG or PNG fallback (recommended for modern browsers and accessibility tools): Invalid response ("Math extension cannot connect to Restbase.") from server "https://mathoid.scipedia.com/localhost/v1/":): \left\{ \begin{array}{c}\gamma _{1}\frac{\displaystyle d\delta y_{1}}{\displaystyle dt}+\kappa _{1}(\delta y_{1}-\delta y_{2})+C_{1}\delta y_{1}=\delta v_{1}\hbox{, in }(0,T), \\ \gamma _{2}\frac{\displaystyle d\delta y_{2}}{\displaystyle dt}+\kappa _{1}(\delta y_{2}-\delta y_{1})+\kappa _{2}(\delta y_{2}-\delta y_{3})+C_{2}\delta y_{2}=\delta v_{2}\hbox{, in }(0,T), \\ \gamma _{3}\frac{\displaystyle d\delta y_{3}}{\displaystyle dt}+\kappa _{\hbox{2}}(\delta y_{3}-\delta y_{2})+C_{3}\delta y_{3}=\delta v_{3}\hbox{, in }(0,T), \\ \mathbf{\delta y}(0)=\mathbf{0},\end{array}\right.
(14)

where Failed to parse (MathML with SVG or PNG fallback (recommended for modern browsers and accessibility tools): Invalid response ("Math extension cannot connect to Restbase.") from server "https://mathoid.scipedia.com/localhost/v1/":): {\textstyle C_{1}=\cos \theta _{1}} , Failed to parse (MathML with SVG or PNG fallback (recommended for modern browsers and accessibility tools): Invalid response ("Math extension cannot connect to Restbase.") from server "https://mathoid.scipedia.com/localhost/v1/":): {\textstyle C_{2}=\cos \theta _{2},}

Failed to parse (MathML with SVG or PNG fallback (recommended for modern browsers and accessibility tools): Invalid response ("Math extension cannot connect to Restbase.") from server "https://mathoid.scipedia.com/localhost/v1/":): {\textstyle C_{3}=\cos \theta  _{3}.}
In matrix-vector form (14) reads as follows:

Failed to parse (MathML with SVG or PNG fallback (recommended for modern browsers and accessibility tools): Invalid response ("Math extension cannot connect to Restbase.") from server "https://mathoid.scipedia.com/localhost/v1/":): \left\{ \begin{array}{c}\Gamma \frac{\displaystyle d}{\displaystyle dt}\delta \mathbf{y}+(K+C)\delta \mathbf{y}=\delta \mathbf{v} \hbox{, in }(0,T), \\ \mathbf{\delta y}(0)=\mathbf{0}.\end{array}\right.
(15)

where Failed to parse (MathML with SVG or PNG fallback (recommended for modern browsers and accessibility tools): Invalid response ("Math extension cannot connect to Restbase.") from server "https://mathoid.scipedia.com/localhost/v1/":): {\textstyle C}

and Failed to parse (MathML with SVG or PNG fallback (recommended for modern browsers and accessibility tools): Invalid response ("Math extension cannot connect to Restbase.") from server "https://mathoid.scipedia.com/localhost/v1/":): {\textstyle \Gamma }
are diagonal matrices with coefficients Failed to parse (MathML with SVG or PNG fallback (recommended for modern browsers and accessibility tools): Invalid response ("Math extension cannot connect to Restbase.") from server "https://mathoid.scipedia.com/localhost/v1/":): {\textstyle C_i}
and Failed to parse (MathML with SVG or PNG fallback (recommended for modern browsers and accessibility tools): Invalid response ("Math extension cannot connect to Restbase.") from server "https://mathoid.scipedia.com/localhost/v1/":): {\textstyle \gamma _i}

, Failed to parse (MathML with SVG or PNG fallback (recommended for modern browsers and accessibility tools): Invalid response ("Math extension cannot connect to Restbase.") from server "https://mathoid.scipedia.com/localhost/v1/":): {\textstyle i =1,2,3} , respectively, and

Failed to parse (MathML with SVG or PNG fallback (recommended for modern browsers and accessibility tools): Invalid response ("Math extension cannot connect to Restbase.") from server "https://mathoid.scipedia.com/localhost/v1/":): K=\left( \begin{array}{ccc} \kappa _{1} & -\kappa _{1} & 0 \\ -\kappa _{1} & \kappa _{1}+\kappa _{2} & -\kappa _{2} \\ 0 & -\kappa _{2} & \kappa _{2}\end{array}\right).

We introduce now a vector-valued function Failed to parse (MathML with SVG or PNG fallback (recommended for modern browsers and accessibility tools): Invalid response ("Math extension cannot connect to Restbase.") from server "https://mathoid.scipedia.com/localhost/v1/":): {\textstyle \mathbf{p}=\{ p_{1},p_{2},p_{3}\} }

that we assume differentiable over Failed to parse (MathML with SVG or PNG fallback (recommended for modern browsers and accessibility tools): Invalid response ("Math extension cannot connect to Restbase.") from server "https://mathoid.scipedia.com/localhost/v1/":): {\textstyle (0,T)}
multiplying by Failed to parse (MathML with SVG or PNG fallback (recommended for modern browsers and accessibility tools): Invalid response ("Math extension cannot connect to Restbase.") from server "https://mathoid.scipedia.com/localhost/v1/":): {\textstyle \mathbf{p}}
both sides of the differential equation in (15), and integrating over Failed to parse (MathML with SVG or PNG fallback (recommended for modern browsers and accessibility tools): Invalid response ("Math extension cannot connect to Restbase.") from server "https://mathoid.scipedia.com/localhost/v1/":): {\textstyle (0,T)}
we obtain, after integrating by parts, and taking into account the symmetry of the matrices Failed to parse (MathML with SVG or PNG fallback (recommended for modern browsers and accessibility tools): Invalid response ("Math extension cannot connect to Restbase.") from server "https://mathoid.scipedia.com/localhost/v1/":): {\textstyle \Gamma }
and Failed to parse (MathML with SVG or PNG fallback (recommended for modern browsers and accessibility tools): Invalid response ("Math extension cannot connect to Restbase.") from server "https://mathoid.scipedia.com/localhost/v1/":): {\textstyle K}

, the following equation

Failed to parse (MathML with SVG or PNG fallback (recommended for modern browsers and accessibility tools): Invalid response ("Math extension cannot connect to Restbase.") from server "https://mathoid.scipedia.com/localhost/v1/":): \Gamma \mathbf{p}(T)\cdot \delta \mathbf{y}(T)+\int \limits _{0}^{T}\left\{ -\Gamma \frac{d}{dt}\mathbf{p}\hbox{ }+(K+C)\mathbf{p}\hbox{ } \right\}\mathbf{\cdot }\delta \mathbf{y}\hbox{ }dt =\int \limits _{0}^{T}\mathbf{p\cdot }\delta \mathbf{v}\hbox{ }dt, \hbox{ in } (0,T).
(16)

Now suppose that the vector-valued function Failed to parse (MathML with SVG or PNG fallback (recommended for modern browsers and accessibility tools): Invalid response ("Math extension cannot connect to Restbase.") from server "https://mathoid.scipedia.com/localhost/v1/":): {\textstyle \mathbf{p}}

is solution of the following (adjoint system):

Failed to parse (MathML with SVG or PNG fallback (recommended for modern browsers and accessibility tools): Invalid response ("Math extension cannot connect to Restbase.") from server "https://mathoid.scipedia.com/localhost/v1/":): \left\{ \begin{array}{c}-\mathbf{\Gamma }\frac{\displaystyle d}{\displaystyle dt}\mathbf{p}\hbox{ }+(K+C)\mathbf{p}\hbox{ }=k_{1}\mathbf{y,} \\ \mathbf{\Gamma p(}T\mathbf{)=}k_{2}\mathbf{y}(T).\end{array}\right.
(17)

It follows from (16), (17) that

Failed to parse (MathML with SVG or PNG fallback (recommended for modern browsers and accessibility tools): Invalid response ("Math extension cannot connect to Restbase.") from server "https://mathoid.scipedia.com/localhost/v1/":): k_{2}\mathbf{y}(T)\cdot \delta \mathbf{y}(T)+k_{1}\int \limits _{0}^{T}\mathbf{y\cdot }\delta \mathbf{y}\hbox{ }dt\mathbf{=}\int \limits _{0}^{T}\mathbf{p\cdot }\delta \mathbf{v}\hbox{ }dt.
(18)

Combining (13) and (18) we obtain that

Failed to parse (MathML with SVG or PNG fallback (recommended for modern browsers and accessibility tools): Invalid response ("Math extension cannot connect to Restbase.") from server "https://mathoid.scipedia.com/localhost/v1/":): \int \limits _{0}^{T}DJ(\mathbf{v})\cdot \delta \mathbf{v}dt=\int \limits _{0}^{T}\mathbf{v\cdot }\delta \mathbf{v}dt+k_{1}\int \limits _{0}^{T}\mathbf{y}\cdot \delta \mathbf{y}dt+k_{2}\mathbf{y}(T)\cdot \delta \mathbf{y}(T)=\int \limits _{0}^{T}(\mathbf{v}+\mathbf{p})\cdot \delta \mathbf{v}dt,
(19)

which implies in turn that

Failed to parse (MathML with SVG or PNG fallback (recommended for modern browsers and accessibility tools): Invalid response ("Math extension cannot connect to Restbase.") from server "https://mathoid.scipedia.com/localhost/v1/":): DJ(\mathbf{v})=\mathbf{v}+\mathbf{p}.
(20)

Remark 1. So far, we have been assuming that a control Failed to parse (MathML with SVG or PNG fallback (recommended for modern browsers and accessibility tools): Invalid response ("Math extension cannot connect to Restbase.") from server "https://mathoid.scipedia.com/localhost/v1/":): {\textstyle v_{i}}

is acting on the Failed to parse (MathML with SVG or PNG fallback (recommended for modern browsers and accessibility tools): Invalid response ("Math extension cannot connect to Restbase.") from server "https://mathoid.scipedia.com/localhost/v1/":): {\textstyle i}

-th junction. The method we used to compute Failed to parse (MathML with SVG or PNG fallback (recommended for modern browsers and accessibility tools): Invalid response ("Math extension cannot connect to Restbase.") from server "https://mathoid.scipedia.com/localhost/v1/":): {\textstyle DJ}

would still apply if one considers controlling the transition from Failed to parse (MathML with SVG or PNG fallback (recommended for modern browsers and accessibility tools): Invalid response ("Math extension cannot connect to Restbase.") from server "https://mathoid.scipedia.com/localhost/v1/":): {\textstyle \mathbf{y}(0)=\delta \boldsymbol{\phi } (0)=\delta \boldsymbol{\theta } }
to Failed to parse (MathML with SVG or PNG fallback (recommended for modern browsers and accessibility tools): Invalid response ("Math extension cannot connect to Restbase.") from server "https://mathoid.scipedia.com/localhost/v1/":): {\textstyle \mathbf{y}(T)=\delta \boldsymbol{\phi } (T)=\mathbf{0}}
using only one or only two controls. The same apply for the results in the next sections

2.3.3 Optimality conditions for problem (10)

Let Failed to parse (MathML with SVG or PNG fallback (recommended for modern browsers and accessibility tools): Invalid response ("Math extension cannot connect to Restbase.") from server "https://mathoid.scipedia.com/localhost/v1/":): {\textstyle \mathbf{u}}

be the solution of problem (10) and let us denote by Failed to parse (MathML with SVG or PNG fallback (recommended for modern browsers and accessibility tools): Invalid response ("Math extension cannot connect to Restbase.") from server "https://mathoid.scipedia.com/localhost/v1/":): {\textstyle \mathbf{y}}
(respectively, Failed to parse (MathML with SVG or PNG fallback (recommended for modern browsers and accessibility tools): Invalid response ("Math extension cannot connect to Restbase.") from server "https://mathoid.scipedia.com/localhost/v1/":): {\textstyle \mathbf{p}}

) the corresponding solution of the state system (9) (respectively, of the adjoint system (17)). It follows from Subsubsection 3.3.2 that Failed to parse (MathML with SVG or PNG fallback (recommended for modern browsers and accessibility tools): Invalid response ("Math extension cannot connect to Restbase.") from server "https://mathoid.scipedia.com/localhost/v1/":): {\textstyle DJ(\mathbf{u})=\mathbf{0}}

is equivalent to the following (optimality) system:

Failed to parse (MathML with SVG or PNG fallback (recommended for modern browsers and accessibility tools): Invalid response ("Math extension cannot connect to Restbase.") from server "https://mathoid.scipedia.com/localhost/v1/":): \mathbf{u} =-\mathbf{p}, (21)
Failed to parse (MathML with SVG or PNG fallback (recommended for modern browsers and accessibility tools): Invalid response ("Math extension cannot connect to Restbase.") from server "https://mathoid.scipedia.com/localhost/v1/":): \Gamma \frac{d\mathbf{y}}{dt}+(K+C)\mathbf{y} =\mathbf{u}, \hbox{ in }(0,T), (22)
Failed to parse (MathML with SVG or PNG fallback (recommended for modern browsers and accessibility tools): Invalid response ("Math extension cannot connect to Restbase.") from server "https://mathoid.scipedia.com/localhost/v1/":): \mathbf{y}(0) =\delta \boldsymbol{\theta } , (23)
Failed to parse (MathML with SVG or PNG fallback (recommended for modern browsers and accessibility tools): Invalid response ("Math extension cannot connect to Restbase.") from server "https://mathoid.scipedia.com/localhost/v1/":): -\mathbf{\Gamma }\frac{d\mathbf{p}}{dt}\hbox{ }+(K+C)\mathbf{p}\hbox{ } \mathbf{=}k_{1}\mathbf{y,}\hbox{ in }(0,T), (24)
Failed to parse (MathML with SVG or PNG fallback (recommended for modern browsers and accessibility tools): Invalid response ("Math extension cannot connect to Restbase.") from server "https://mathoid.scipedia.com/localhost/v1/":): \mathbf{\Gamma p(}T\mathbf{)} \mathbf{=}k_{2}\mathbf{y}(T). (25)

Conversely, it can be shown (see, e.g., [11]) that the system (21)–(25) characterizes Failed to parse (MathML with SVG or PNG fallback (recommended for modern browsers and accessibility tools): Invalid response ("Math extension cannot connect to Restbase.") from server "https://mathoid.scipedia.com/localhost/v1/":): {\textstyle \mathbf{u}}

as the solution (necessarily unique here) of the control problem (10). The optimality conditions (21)–(25) will play a crucial role concerning the iterative solution of the control problem (10).

2.3.4 Functional equations satisfied by the optimal control

Our goal here is to show that the optimality condition Failed to parse (MathML with SVG or PNG fallback (recommended for modern browsers and accessibility tools): Invalid response ("Math extension cannot connect to Restbase.") from server "https://mathoid.scipedia.com/localhost/v1/":): {\textstyle DJ(\mathbf{u})=\mathbf{0}}

can also be written as

Failed to parse (MathML with SVG or PNG fallback (recommended for modern browsers and accessibility tools): Invalid response ("Math extension cannot connect to Restbase.") from server "https://mathoid.scipedia.com/localhost/v1/":): \mathbf{Au}=\boldsymbol{\beta },
(26)

where the linear operator Failed to parse (MathML with SVG or PNG fallback (recommended for modern browsers and accessibility tools): Invalid response ("Math extension cannot connect to Restbase.") from server "https://mathoid.scipedia.com/localhost/v1/":): {\textstyle \mathbf{A}}

is a strongly elliptic and symmetric isomorphism from Failed to parse (MathML with SVG or PNG fallback (recommended for modern browsers and accessibility tools): Invalid response ("Math extension cannot connect to Restbase.") from server "https://mathoid.scipedia.com/localhost/v1/":): {\textstyle \mathcal{U}}
into itself (an automorphism of Failed to parse (MathML with SVG or PNG fallback (recommended for modern browsers and accessibility tools): Invalid response ("Math extension cannot connect to Restbase.") from server "https://mathoid.scipedia.com/localhost/v1/":): {\textstyle \mathcal{U)}}
and where Failed to parse (MathML with SVG or PNG fallback (recommended for modern browsers and accessibility tools): Invalid response ("Math extension cannot connect to Restbase.") from server "https://mathoid.scipedia.com/localhost/v1/":): {\textstyle \boldsymbol{\beta }\in \mathcal{U}}

. A candidate for Failed to parse (MathML with SVG or PNG fallback (recommended for modern browsers and accessibility tools): Invalid response ("Math extension cannot connect to Restbase.") from server "https://mathoid.scipedia.com/localhost/v1/":): {\textstyle \mathbf{A}}

is the linear operator from Failed to parse (MathML with SVG or PNG fallback (recommended for modern browsers and accessibility tools): Invalid response ("Math extension cannot connect to Restbase.") from server "https://mathoid.scipedia.com/localhost/v1/":): {\textstyle \mathcal{U}}
into itself defined by
Failed to parse (MathML with SVG or PNG fallback (recommended for modern browsers and accessibility tools): Invalid response ("Math extension cannot connect to Restbase.") from server "https://mathoid.scipedia.com/localhost/v1/":): \mathbf{Av}=\mathbf{v+p(v),}

where Failed to parse (MathML with SVG or PNG fallback (recommended for modern browsers and accessibility tools): Invalid response ("Math extension cannot connect to Restbase.") from server "https://mathoid.scipedia.com/localhost/v1/":): {\textstyle \mathbf{p(v)}}

is obtained from Failed to parse (MathML with SVG or PNG fallback (recommended for modern browsers and accessibility tools): Invalid response ("Math extension cannot connect to Restbase.") from server "https://mathoid.scipedia.com/localhost/v1/":): {\textstyle \mathbf{v}}
via the successive solution of the following two problems:

Failed to parse (MathML with SVG or PNG fallback (recommended for modern browsers and accessibility tools): Invalid response ("Math extension cannot connect to Restbase.") from server "https://mathoid.scipedia.com/localhost/v1/":): \left\{ \begin{array}{c}\Gamma \frac{\displaystyle d}{\displaystyle dt}\mathbf{y}+(K+C)\mathbf{y}=\mathbf{v}, \hbox{ in }(0,T), \\ \mathbf{y}(0)=\mathbf{0},\end{array}\right.
(27)

which is forward in time, and the adjoint system (17) in Failed to parse (MathML with SVG or PNG fallback (recommended for modern browsers and accessibility tools): Invalid response ("Math extension cannot connect to Restbase.") from server "https://mathoid.scipedia.com/localhost/v1/":): {\textstyle (0,T)}

which is backward in time. To see that operator Failed to parse (MathML with SVG or PNG fallback (recommended for modern browsers and accessibility tools): Invalid response ("Math extension cannot connect to Restbase.") from server "https://mathoid.scipedia.com/localhost/v1/":): {\textstyle \mathbf{A}}
is a symmetric and strongly elliptic isomorphism from Failed to parse (MathML with SVG or PNG fallback (recommended for modern browsers and accessibility tools): Invalid response ("Math extension cannot connect to Restbase.") from server "https://mathoid.scipedia.com/localhost/v1/":): {\textstyle \mathcal{U}}
into itself consider Failed to parse (MathML with SVG or PNG fallback (recommended for modern browsers and accessibility tools): Invalid response ("Math extension cannot connect to Restbase.") from server "https://mathoid.scipedia.com/localhost/v1/":): {\textstyle \mathbf{v}^{1}}

, Failed to parse (MathML with SVG or PNG fallback (recommended for modern browsers and accessibility tools): Invalid response ("Math extension cannot connect to Restbase.") from server "https://mathoid.scipedia.com/localhost/v1/":): {\textstyle \mathbf{v}^{2}}

belonging to Failed to parse (MathML with SVG or PNG fallback (recommended for modern browsers and accessibility tools): Invalid response ("Math extension cannot connect to Restbase.") from server "https://mathoid.scipedia.com/localhost/v1/":): {\textstyle \mathcal{U}}
and define Failed to parse (MathML with SVG or PNG fallback (recommended for modern browsers and accessibility tools): Invalid response ("Math extension cannot connect to Restbase.") from server "https://mathoid.scipedia.com/localhost/v1/":): {\textstyle \mathbf{y}^{i}}

, Failed to parse (MathML with SVG or PNG fallback (recommended for modern browsers and accessibility tools): Invalid response ("Math extension cannot connect to Restbase.") from server "https://mathoid.scipedia.com/localhost/v1/":): {\textstyle \mathbf{p}^{i}}

by
Failed to parse (MathML with SVG or PNG fallback (recommended for modern browsers and accessibility tools): Invalid response ("Math extension cannot connect to Restbase.") from server "https://mathoid.scipedia.com/localhost/v1/":): \mathbf{y}^{i}=\mathbf{y}(\mathbf{v}^{i}),\hbox{ }\mathbf{p}^{i}=\mathbf{p}(\mathbf{v}^{i}),\hbox{ }i=1,2\hbox{;}

we have then

Failed to parse (MathML with SVG or PNG fallback (recommended for modern browsers and accessibility tools): Invalid response ("Math extension cannot connect to Restbase.") from server "https://mathoid.scipedia.com/localhost/v1/":): \int \limits _{0}^{T}(A\mathbf{v}^{1})\cdot \mathbf{v}^{2}\hbox{ }dt=\int \limits _{0}^{T}(\mathbf{v}^{1}+\mathbf{p}^{1})\cdot \mathbf{v}^{2}\hbox{ }dt=\int \limits _{0}^{T}\mathbf{v}^{1}\cdot \mathbf{v}^{2}\hbox{ }dt+\int \limits _{0}^{T}\mathbf{p}^{1}\cdot \mathbf{v}^{2}\hbox{ }dt.
(28)

On the other hand, we have, starting with the differential equation in (27) and using integration by parts, that

Failed to parse (MathML with SVG or PNG fallback (recommended for modern browsers and accessibility tools): Invalid response ("Math extension cannot connect to Restbase.") from server "https://mathoid.scipedia.com/localhost/v1/":): 0 =\int \limits _{0}^{T}\left(\Gamma \frac{d}{dt}\mathbf{y}^{2}+(K+C)\mathbf{y}^{2}-\mathbf{v}^{2}\right)\cdot \mathbf{p}^{1}\hbox{ }dt
Failed to parse (MathML with SVG or PNG fallback (recommended for modern browsers and accessibility tools): Invalid response ("Math extension cannot connect to Restbase.") from server "https://mathoid.scipedia.com/localhost/v1/":): =\mathbf{\Gamma p}^{1}\mathbf{(}T\mathbf{)\cdot y}^{2}(T)+\int \limits _{0}^{T}\left(-\Gamma \frac{d}{dt}\mathbf{p}^{1}+(K+C)\mathbf{p}^{1}\right)\cdot \mathbf{y}^{2}dt-\int \limits _{0}^{T}\mathbf{v}^{2}\cdot \mathbf{p}^{1}dt
Failed to parse (MathML with SVG or PNG fallback (recommended for modern browsers and accessibility tools): Invalid response ("Math extension cannot connect to Restbase.") from server "https://mathoid.scipedia.com/localhost/v1/":): =k_{2}\mathbf{y}^{1}(T)\mathbf{\cdot y}^{2}(T)+\int \limits _{0}^{T}k_{1}\mathbf{y}^{1}\cdot \mathbf{y}^{2}dt-\int \limits _{0}^{T}\mathbf{v}^{2}\cdot \mathbf{p}^{1}dt.

This implies that

Failed to parse (MathML with SVG or PNG fallback (recommended for modern browsers and accessibility tools): Invalid response ("Math extension cannot connect to Restbase.") from server "https://mathoid.scipedia.com/localhost/v1/":): \int \limits _{0}^{T}\mathbf{v}^{2}\cdot \mathbf{p}^{1}dt=k_{2}\mathbf{y}^{1}(T)\mathbf{\cdot y}^{2}(T)+\int \limits _{0}^{T}k_{1}\mathbf{y}^{1}\cdot \mathbf{y}^{2}dt.
(29)

Combining (28) with (29) we obtain

Failed to parse (MathML with SVG or PNG fallback (recommended for modern browsers and accessibility tools): Invalid response ("Math extension cannot connect to Restbase.") from server "https://mathoid.scipedia.com/localhost/v1/":): \int \limits _{0}^{T}(\mathbf{Av}^{1})\cdot \mathbf{v}^{2}\hbox{ }dt=\int \limits _{0}^{T}\mathbf{v}^{1}\cdot \mathbf{v}^{2}\hbox{ }dt+k_{2}\mathbf{y}^{1}(T)\mathbf{\cdot y}^{2}(T)+\int \limits _{0}^{T}k_{1}\mathbf{y}^{1}\cdot \mathbf{y}^{2}dt.
(30)

Relation (30) imply the symmetry of Failed to parse (MathML with SVG or PNG fallback (recommended for modern browsers and accessibility tools): Invalid response ("Math extension cannot connect to Restbase.") from server "https://mathoid.scipedia.com/localhost/v1/":): {\textstyle \mathbf{A}}

we also have
Failed to parse (MathML with SVG or PNG fallback (recommended for modern browsers and accessibility tools): Invalid response ("Math extension cannot connect to Restbase.") from server "https://mathoid.scipedia.com/localhost/v1/":): \int \limits _{0}^{T}(\mathbf{Av})\cdot \mathbf{v}\hbox{ }dt\geq \int \limits _{0}^{T}\left\vert \mathbf{v}\right\vert ^{2}\hbox{ }dt,\hbox{ }\forall \mathbf{v}\in \mathcal{U}\hbox{,}

which implies the strong ellipticity of Failed to parse (MathML with SVG or PNG fallback (recommended for modern browsers and accessibility tools): Invalid response ("Math extension cannot connect to Restbase.") from server "https://mathoid.scipedia.com/localhost/v1/":): {\textstyle \mathbf{A}}

over Failed to parse (MathML with SVG or PNG fallback (recommended for modern browsers and accessibility tools): Invalid response ("Math extension cannot connect to Restbase.") from server "https://mathoid.scipedia.com/localhost/v1/":): {\textstyle \mathcal{U}}

. The linear operator Failed to parse (MathML with SVG or PNG fallback (recommended for modern browsers and accessibility tools): Invalid response ("Math extension cannot connect to Restbase.") from server "https://mathoid.scipedia.com/localhost/v1/":): {\textstyle \mathbf{A}} , being continuous and strongly elliptic over Failed to parse (MathML with SVG or PNG fallback (recommended for modern browsers and accessibility tools): Invalid response ("Math extension cannot connect to Restbase.") from server "https://mathoid.scipedia.com/localhost/v1/":): {\textstyle \mathcal{U}} , is an automorphism of Failed to parse (MathML with SVG or PNG fallback (recommended for modern browsers and accessibility tools): Invalid response ("Math extension cannot connect to Restbase.") from server "https://mathoid.scipedia.com/localhost/v1/":): {\textstyle \mathcal{U}} . To identify the right hand side Failed to parse (MathML with SVG or PNG fallback (recommended for modern browsers and accessibility tools): Invalid response ("Math extension cannot connect to Restbase.") from server "https://mathoid.scipedia.com/localhost/v1/":): {\textstyle \boldsymbol{\beta }}

of equation (26), we introduce Failed to parse (MathML with SVG or PNG fallback (recommended for modern browsers and accessibility tools): Invalid response ("Math extension cannot connect to Restbase.") from server "https://mathoid.scipedia.com/localhost/v1/":): {\textstyle \mathbf{Y}_{0}}
and Failed to parse (MathML with SVG or PNG fallback (recommended for modern browsers and accessibility tools): Invalid response ("Math extension cannot connect to Restbase.") from server "https://mathoid.scipedia.com/localhost/v1/":): {\textstyle \mathbf{P}_{0}}
defined as the solutions of

Failed to parse (MathML with SVG or PNG fallback (recommended for modern browsers and accessibility tools): Invalid response ("Math extension cannot connect to Restbase.") from server "https://mathoid.scipedia.com/localhost/v1/":): \left\{ \begin{array}{c}\Gamma \frac{\displaystyle d}{\displaystyle dt}\mathbf{Y}_{0}+(K+C)\mathbf{Y}_{0}=\mathbf{0}\hbox{, in }(0,T), \\ \mathbf{Y}_{0}(0)=\delta \boldsymbol{\theta } ,\end{array}\right.
(31)

and

Failed to parse (MathML with SVG or PNG fallback (recommended for modern browsers and accessibility tools): Invalid response ("Math extension cannot connect to Restbase.") from server "https://mathoid.scipedia.com/localhost/v1/":): \left\{ \begin{array}{c}-\mathbf{\Gamma }\frac{\displaystyle d}{\displaystyle dt}\mathbf{P}_{0}\hbox{ }+(K+C)\mathbf{P}_{0}\mathbf{=}k_{1}\mathbf{Y}_{0}\mathbf{,} \\ \mathbf{\Gamma \mathbf{P}_{0}(}T\mathbf{)=}k_{2}\mathbf{Y}_{0}(T).\end{array}\right.
(32)

Suppose now that Failed to parse (MathML with SVG or PNG fallback (recommended for modern browsers and accessibility tools): Invalid response ("Math extension cannot connect to Restbase.") from server "https://mathoid.scipedia.com/localhost/v1/":): {\textstyle \mathbf{y}}

and Failed to parse (MathML with SVG or PNG fallback (recommended for modern browsers and accessibility tools): Invalid response ("Math extension cannot connect to Restbase.") from server "https://mathoid.scipedia.com/localhost/v1/":): {\textstyle \mathbf{p}}
satisfies the optimality conditions. Define
Failed to parse (MathML with SVG or PNG fallback (recommended for modern browsers and accessibility tools): Invalid response ("Math extension cannot connect to Restbase.") from server "https://mathoid.scipedia.com/localhost/v1/":): \overline{\mathbf{y}} =\mathbf{y-Y}_{0},
Failed to parse (MathML with SVG or PNG fallback (recommended for modern browsers and accessibility tools): Invalid response ("Math extension cannot connect to Restbase.") from server "https://mathoid.scipedia.com/localhost/v1/":): \overline{\mathbf{p}} =\mathbf{p-P}_{0}.

Subtracting (31) and (32) from (27) and (17) we obtain

Failed to parse (MathML with SVG or PNG fallback (recommended for modern browsers and accessibility tools): Invalid response ("Math extension cannot connect to Restbase.") from server "https://mathoid.scipedia.com/localhost/v1/":): \left\{ \begin{array}{c}\Gamma \frac{\displaystyle d}{\displaystyle dt}\overline{\mathbf{y}}+(K+C)\overline{\mathbf{y}}=\mathbf{u}\hbox{, in }(0,T), \\ \overline{\mathbf{y}}(0)=\mathbf{0},\end{array}\right.
(33)

and

Failed to parse (MathML with SVG or PNG fallback (recommended for modern browsers and accessibility tools): Invalid response ("Math extension cannot connect to Restbase.") from server "https://mathoid.scipedia.com/localhost/v1/":): \left\{ \begin{array}{c}-\mathbf{\Gamma }\frac{\displaystyle d}{\displaystyle dt}\overline{\mathbf{p}}\hbox{ }+(K+C)\overline{\mathbf{p}}\mathbf{=}k_{1}\overline{\mathbf{y}}\mathbf{,} \\ \mathbf{\Gamma \overline{\mathbf{p}}(}T\mathbf{)=}k_{2}\overline{\mathbf{y}}(T).\end{array}\right.
(34)

From the definition of operator Failed to parse (MathML with SVG or PNG fallback (recommended for modern browsers and accessibility tools): Invalid response ("Math extension cannot connect to Restbase.") from server "https://mathoid.scipedia.com/localhost/v1/":): {\textstyle \mathbf{A}}

it follows that

Failed to parse (MathML with SVG or PNG fallback (recommended for modern browsers and accessibility tools): Invalid response ("Math extension cannot connect to Restbase.") from server "https://mathoid.scipedia.com/localhost/v1/":): \mathbf{Au=u+}\overline{\mathbf{p}}=\mathbf{-p+}\overline{\mathbf{p}}=-\mathbf{P}_{0};
(35)

the right hand side of (35) is the vector Failed to parse (MathML with SVG or PNG fallback (recommended for modern browsers and accessibility tools): Invalid response ("Math extension cannot connect to Restbase.") from server "https://mathoid.scipedia.com/localhost/v1/":): {\textstyle \boldsymbol{\beta }}

that we were looking for.

From the properties of Failed to parse (MathML with SVG or PNG fallback (recommended for modern browsers and accessibility tools): Invalid response ("Math extension cannot connect to Restbase.") from server "https://mathoid.scipedia.com/localhost/v1/":): {\textstyle \mathbf{A}} , problem (35) can be solved by a conjugate gradient algorithm operating in the Hilbert space Failed to parse (MathML with SVG or PNG fallback (recommended for modern browsers and accessibility tools): Invalid response ("Math extension cannot connect to Restbase.") from server "https://mathoid.scipedia.com/localhost/v1/":): {\textstyle \mathcal{U} } . This algorithm will be described in the following subsubsection.

2.3.5 Conjugate gradient solution of the control problem (10)

Problem (35) can be written in variational form as

Failed to parse (MathML with SVG or PNG fallback (recommended for modern browsers and accessibility tools): Invalid response ("Math extension cannot connect to Restbase.") from server "https://mathoid.scipedia.com/localhost/v1/":): \mathbf{u} \in \mathcal{U}\hbox{ }(=L^{2}(0,T;3)),
Failed to parse (MathML with SVG or PNG fallback (recommended for modern browsers and accessibility tools): Invalid response ("Math extension cannot connect to Restbase.") from server "https://mathoid.scipedia.com/localhost/v1/":): \int \limits _{0}^{T}(\mathbf{Au})\cdot \mathbf{v}\hbox{ }dt =-\int \limits _{0}^{T}\mathbf{P}_{0}\cdot \mathbf{v}\hbox{ }dt,\forall \mathbf{v}\in \mathcal{U}\hbox{ .}
(36)

From the symmetry and Failed to parse (MathML with SVG or PNG fallback (recommended for modern browsers and accessibility tools): Invalid response ("Math extension cannot connect to Restbase.") from server "https://mathoid.scipedia.com/localhost/v1/":): {\textstyle \mathcal{U}} -ellipticity of the bilinear form

Failed to parse (MathML with SVG or PNG fallback (recommended for modern browsers and accessibility tools): Invalid response ("Math extension cannot connect to Restbase.") from server "https://mathoid.scipedia.com/localhost/v1/":): \left\{\mathbf{v},\mathbf{w}\right\}\rightarrow \int \limits _{0}^{T}(\mathbf{Av})\cdot \mathbf{w}\hbox{ }dt,

the variational problem (36) is a particular case of the following class of linear variational problems:

Failed to parse (MathML with SVG or PNG fallback (recommended for modern browsers and accessibility tools): Invalid response ("Math extension cannot connect to Restbase.") from server "https://mathoid.scipedia.com/localhost/v1/":): \left\{ \begin{array}{c}u\in \mathcal{V}\hbox{,} \\ a(u,v)=L(v),\forall v\in \mathcal{V}\hbox{,}\end{array}\right.
(37)

where

(i) Failed to parse (MathML with SVG or PNG fallback (recommended for modern browsers and accessibility tools): Invalid response ("Math extension cannot connect to Restbase.") from server "https://mathoid.scipedia.com/localhost/v1/":): {\textstyle \mathcal{V}}

is a real Hilbert space for the scalar product Failed to parse (MathML with SVG or PNG fallback (recommended for modern browsers and accessibility tools): Invalid response ("Math extension cannot connect to Restbase.") from server "https://mathoid.scipedia.com/localhost/v1/":): {\textstyle (\cdot  ,\cdot )}
and the correspondent norm Failed to parse (MathML with SVG or PNG fallback (recommended for modern browsers and accessibility tools): Invalid response ("Math extension cannot connect to Restbase.") from server "https://mathoid.scipedia.com/localhost/v1/":): {\textstyle \left\Vert \cdot \right\Vert ;}


(ii) Failed to parse (MathML with SVG or PNG fallback (recommended for modern browsers and accessibility tools): Invalid response ("Math extension cannot connect to Restbase.") from server "https://mathoid.scipedia.com/localhost/v1/":): {\textstyle a}

: Failed to parse (MathML with SVG or PNG fallback (recommended for modern browsers and accessibility tools): Invalid response ("Math extension cannot connect to Restbase.") from server "https://mathoid.scipedia.com/localhost/v1/":): {\textstyle \mathcal{V\times V\rightarrow  \mathbb{R} }}
is bilinear, continuous, symmetric and Failed to parse (MathML with SVG or PNG fallback (recommended for modern browsers and accessibility tools): Invalid response ("Math extension cannot connect to Restbase.") from server "https://mathoid.scipedia.com/localhost/v1/":): {\textstyle \mathcal{V}}

-elliptic, i.e., Failed to parse (MathML with SVG or PNG fallback (recommended for modern browsers and accessibility tools): Invalid response ("Math extension cannot connect to Restbase.") from server "https://mathoid.scipedia.com/localhost/v1/":): {\textstyle \exists \alpha >0}

such that Failed to parse (MathML with SVG or PNG fallback (recommended for modern browsers and accessibility tools): Invalid response ("Math extension cannot connect to Restbase.") from server "https://mathoid.scipedia.com/localhost/v1/":): {\textstyle a(v,v)\geq \alpha \left\Vert v\right\Vert  ^{2},\forall v\in \mathcal{V}}

(iii) Failed to parse (MathML with SVG or PNG fallback (recommended for modern browsers and accessibility tools): Invalid response ("Math extension cannot connect to Restbase.") from server "https://mathoid.scipedia.com/localhost/v1/":): {\textstyle L}

: Failed to parse (MathML with SVG or PNG fallback (recommended for modern browsers and accessibility tools): Invalid response ("Math extension cannot connect to Restbase.") from server "https://mathoid.scipedia.com/localhost/v1/":): {\textstyle \mathcal{V\rightarrow  \mathbb{R} }}
is linear and continuous.

If the above properties hold, then problem (37) has a unique solution (see [10]); in fact, the symmetry of Failed to parse (MathML with SVG or PNG fallback (recommended for modern browsers and accessibility tools): Invalid response ("Math extension cannot connect to Restbase.") from server "https://mathoid.scipedia.com/localhost/v1/":): {\textstyle a(\cdot ,\cdot )}

is not necessary in order to have a unique solution to problem (37); however, the symmetry of Failed to parse (MathML with SVG or PNG fallback (recommended for modern browsers and accessibility tools): Invalid response ("Math extension cannot connect to Restbase.") from server "https://mathoid.scipedia.com/localhost/v1/":): {\textstyle a(\cdot ,\cdot )}

, combined with the other properties, allows problem (37) to be solved by the following conjugate gradient algorithm:

  • Step 1. Failed to parse (MathML with SVG or PNG fallback (recommended for modern browsers and accessibility tools): Invalid response ("Math extension cannot connect to Restbase.") from server "https://mathoid.scipedia.com/localhost/v1/":): {\textstyle u^{0}\in \mathcal{V}}
is given.
  • Step 2. Solve

Failed to parse (MathML with SVG or PNG fallback (recommended for modern browsers and accessibility tools): Invalid response ("Math extension cannot connect to Restbase.") from server "https://mathoid.scipedia.com/localhost/v1/":): \left\{ \begin{array}{c} g^{0}\in \mathcal{V}\hbox{,} \\ (g^{0},v)=a(u^{0},v)-L(v),\forall v\in \mathcal{V}\hbox{,}\end{array}\right.
(38)

and set

Failed to parse (MathML with SVG or PNG fallback (recommended for modern browsers and accessibility tools): Invalid response ("Math extension cannot connect to Restbase.") from server "https://mathoid.scipedia.com/localhost/v1/":): w^{0}=g^{0}.
(39)
  • Step 3. For Failed to parse (MathML with SVG or PNG fallback (recommended for modern browsers and accessibility tools): Invalid response ("Math extension cannot connect to Restbase.") from server "https://mathoid.scipedia.com/localhost/v1/":): {\textstyle q\geq 0}

, Failed to parse (MathML with SVG or PNG fallback (recommended for modern browsers and accessibility tools): Invalid response ("Math extension cannot connect to Restbase.") from server "https://mathoid.scipedia.com/localhost/v1/":): {\textstyle u^{q}} , Failed to parse (MathML with SVG or PNG fallback (recommended for modern browsers and accessibility tools): Invalid response ("Math extension cannot connect to Restbase.") from server "https://mathoid.scipedia.com/localhost/v1/":): {\textstyle g^{q}}

and Failed to parse (MathML with SVG or PNG fallback (recommended for modern browsers and accessibility tools): Invalid response ("Math extension cannot connect to Restbase.") from server "https://mathoid.scipedia.com/localhost/v1/":): {\textstyle w^{q}}
being known, compute Failed to parse (MathML with SVG or PNG fallback (recommended for modern browsers and accessibility tools): Invalid response ("Math extension cannot connect to Restbase.") from server "https://mathoid.scipedia.com/localhost/v1/":): {\textstyle u^{q+1}}
, Failed to parse (MathML with SVG or PNG fallback (recommended for modern browsers and accessibility tools): Invalid response ("Math extension cannot connect to Restbase.") from server "https://mathoid.scipedia.com/localhost/v1/":): {\textstyle g^{q+1}}
and Failed to parse (MathML with SVG or PNG fallback (recommended for modern browsers and accessibility tools): Invalid response ("Math extension cannot connect to Restbase.") from server "https://mathoid.scipedia.com/localhost/v1/":): {\textstyle w^{q+1}}
as follows: 

Failed to parse (MathML with SVG or PNG fallback (recommended for modern browsers and accessibility tools): Invalid response ("Math extension cannot connect to Restbase.") from server "https://mathoid.scipedia.com/localhost/v1/":): \rho ^{q}=\left\Vert g^{q}\right\Vert ^{2}/a(w^{q},w^{q}),
(40)

and take

Failed to parse (MathML with SVG or PNG fallback (recommended for modern browsers and accessibility tools): Invalid response ("Math extension cannot connect to Restbase.") from server "https://mathoid.scipedia.com/localhost/v1/":): u^{q+1}=u^{q}-\rho ^{q}w^{q}.
(41)

Solve

Failed to parse (MathML with SVG or PNG fallback (recommended for modern browsers and accessibility tools): Invalid response ("Math extension cannot connect to Restbase.") from server "https://mathoid.scipedia.com/localhost/v1/":): \left\{ \begin{array}{c} g^{q+1}\in \mathcal{V}\hbox{,} \\ (g^{q+1},v)=(g^{q},v)-\rho ^{q}a(w^{q},v),\forall v\in \mathcal{V}\hbox{,}\end{array}\right.
(42)

and compute

Failed to parse (MathML with SVG or PNG fallback (recommended for modern browsers and accessibility tools): Invalid response ("Math extension cannot connect to Restbase.") from server "https://mathoid.scipedia.com/localhost/v1/":): \gamma ^{q}=\left\Vert g^{q+1}\right\Vert ^{2}/\left\Vert g^{q}\right\Vert ^{2},
(43)

Failed to parse (MathML with SVG or PNG fallback (recommended for modern browsers and accessibility tools): Invalid response ("Math extension cannot connect to Restbase.") from server "https://mathoid.scipedia.com/localhost/v1/":): w^{q+1}=g^{q+1}+\gamma ^{q}w^{q}.
(44)
  • Step 4. Do n=n+1 and go to (40).

Let us recall that Failed to parse (MathML with SVG or PNG fallback (recommended for modern browsers and accessibility tools): Invalid response ("Math extension cannot connect to Restbase.") from server "https://mathoid.scipedia.com/localhost/v1/":): {\textstyle \mathcal{U}=L^{2}(0,T;3)}

is a Hilbert space for the inner-product Failed to parse (MathML with SVG or PNG fallback (recommended for modern browsers and accessibility tools): Invalid response ("Math extension cannot connect to Restbase.") from server "https://mathoid.scipedia.com/localhost/v1/":): {\textstyle \{ \mathbf{v},\mathbf{w}\} }
Failed to parse (MathML with SVG or PNG fallback (recommended for modern browsers and accessibility tools): Invalid response ("Math extension cannot connect to Restbase.") from server "https://mathoid.scipedia.com/localhost/v1/":): {\textstyle \longrightarrow }
Failed to parse (MathML with SVG or PNG fallback (recommended for modern browsers and accessibility tools): Invalid response ("Math extension cannot connect to Restbase.") from server "https://mathoid.scipedia.com/localhost/v1/":): {\textstyle \int \limits _{0}^{T}\mathbf{v\cdot w}dt}
and the associated norm Failed to parse (MathML with SVG or PNG fallback (recommended for modern browsers and accessibility tools): Invalid response ("Math extension cannot connect to Restbase.") from server "https://mathoid.scipedia.com/localhost/v1/":): {\textstyle \mathbf{v}}
Failed to parse (MathML with SVG or PNG fallback (recommended for modern browsers and accessibility tools): Invalid response ("Math extension cannot connect to Restbase.") from server "https://mathoid.scipedia.com/localhost/v1/":): {\textstyle \longrightarrow }
Failed to parse (MathML with SVG or PNG fallback (recommended for modern browsers and accessibility tools): Invalid response ("Math extension cannot connect to Restbase.") from server "https://mathoid.scipedia.com/localhost/v1/":): {\textstyle \sqrt{\int \limits _{0}^{T}\left\vert \mathbf{v}\right\vert ^{2}dt}}

, implying that problem (10)-(36) can be solved applying the conjugate gradient algorithm (38)-(44). The above algorithm takes the following form:

  • Suppose

Failed to parse (MathML with SVG or PNG fallback (recommended for modern browsers and accessibility tools): Invalid response ("Math extension cannot connect to Restbase.") from server "https://mathoid.scipedia.com/localhost/v1/":): \mathbf{u}^{0}\hbox{ is given in }L^{2}(0,T;3)\hbox{ }(\mathbf{u}^{0}=\mathbf{0}\hbox{ for example}).
(45)
  • Solve

Failed to parse (MathML with SVG or PNG fallback (recommended for modern browsers and accessibility tools): Invalid response ("Math extension cannot connect to Restbase.") from server "https://mathoid.scipedia.com/localhost/v1/":): \left\{ \begin{array}{c} \Gamma \frac{d}{dt}\mathbf{y}^{0}+(K+C)\mathbf{y}^{0}=\mathbf{u}^{0} \hbox{, in }(0,T), \\ \mathbf{y}^{0}(0)=\delta \boldsymbol{\theta } .\end{array}\right.,
(46)

and then

Failed to parse (MathML with SVG or PNG fallback (recommended for modern browsers and accessibility tools): Invalid response ("Math extension cannot connect to Restbase.") from server "https://mathoid.scipedia.com/localhost/v1/":): \left\{ \begin{array}{c} -\mathbf{\Gamma }\frac{d}{dt}\mathbf{p}^{0}\hbox{ }+(K+C)\mathbf{p}^{0}\hbox{ }\mathbf{=}k_{1}\mathbf{\mathbf{y}}^{0}\mathbf{,}\hbox{ in }(0,T), \\ \mathbf{\Gamma p}^{0}\mathbf{(}T\mathbf{)=}k_{2}\mathbf{y}^{0}(T).\end{array}\right.
(47)
  • Set

Failed to parse (MathML with SVG or PNG fallback (recommended for modern browsers and accessibility tools): Invalid response ("Math extension cannot connect to Restbase.") from server "https://mathoid.scipedia.com/localhost/v1/":): \mathbf{g}^{0}=\mathbf{u}^{0}+\mathbf{p}^{0}.
(48)
  • If Failed to parse (MathML with SVG or PNG fallback (recommended for modern browsers and accessibility tools): Invalid response ("Math extension cannot connect to Restbase.") from server "https://mathoid.scipedia.com/localhost/v1/":): {\textstyle \int \limits _{0}^{T}\left\vert \mathbf{g}^{0}\right\vert ^{2}dt\leq tol^{2}\max [1,\int \limits _{0}^{T}\left\vert \mathbf{u}^{0}\right\vert ^{2}dt],}
take Failed to parse (MathML with SVG or PNG fallback (recommended for modern browsers and accessibility tools): Invalid response ("Math extension cannot connect to Restbase.") from server "https://mathoid.scipedia.com/localhost/v1/":): {\textstyle \mathbf{u}=\mathbf{u}^{0}}
otherwise, set

Failed to parse (MathML with SVG or PNG fallback (recommended for modern browsers and accessibility tools): Invalid response ("Math extension cannot connect to Restbase.") from server "https://mathoid.scipedia.com/localhost/v1/":): \mathbf{w}^{0}=\mathbf{g}^{0}.
(49)

For Failed to parse (MathML with SVG or PNG fallback (recommended for modern browsers and accessibility tools): Invalid response ("Math extension cannot connect to Restbase.") from server "https://mathoid.scipedia.com/localhost/v1/":): {\textstyle q\geq 0} , Failed to parse (MathML with SVG or PNG fallback (recommended for modern browsers and accessibility tools): Invalid response ("Math extension cannot connect to Restbase.") from server "https://mathoid.scipedia.com/localhost/v1/":): {\textstyle \mathbf{u}^{q}} , Failed to parse (MathML with SVG or PNG fallback (recommended for modern browsers and accessibility tools): Invalid response ("Math extension cannot connect to Restbase.") from server "https://mathoid.scipedia.com/localhost/v1/":): {\textstyle \mathbf{g}^{q}}

and Failed to parse (MathML with SVG or PNG fallback (recommended for modern browsers and accessibility tools): Invalid response ("Math extension cannot connect to Restbase.") from server "https://mathoid.scipedia.com/localhost/v1/":): {\textstyle \mathbf{w}^{q}}
being known, we compute Failed to parse (MathML with SVG or PNG fallback (recommended for modern browsers and accessibility tools): Invalid response ("Math extension cannot connect to Restbase.") from server "https://mathoid.scipedia.com/localhost/v1/":): {\textstyle \mathbf{u}^{q+1},}
Failed to parse (MathML with SVG or PNG fallback (recommended for modern browsers and accessibility tools): Invalid response ("Math extension cannot connect to Restbase.") from server "https://mathoid.scipedia.com/localhost/v1/":): {\textstyle \mathbf{g}^{q+1}}
and if necessary, Failed to parse (MathML with SVG or PNG fallback (recommended for modern browsers and accessibility tools): Invalid response ("Math extension cannot connect to Restbase.") from server "https://mathoid.scipedia.com/localhost/v1/":): {\textstyle \mathbf{w}^{q+1}}
as follows:
  • Solve

Failed to parse (MathML with SVG or PNG fallback (recommended for modern browsers and accessibility tools): Invalid response ("Math extension cannot connect to Restbase.") from server "https://mathoid.scipedia.com/localhost/v1/":): \left\{ \begin{array}{c} \Gamma \frac{d}{dt}\overline{\mathbf{y}}^{q}+(K+C)\overline{\mathbf{y}}^{q}=\mathbf{w}^{q} \hbox{ in }(0,T), \\ \mathbf{y}^{0}(0)=\mathbf{0}.\end{array}\right.
(50)

and then

Failed to parse (MathML with SVG or PNG fallback (recommended for modern browsers and accessibility tools): Invalid response ("Math extension cannot connect to Restbase.") from server "https://mathoid.scipedia.com/localhost/v1/":): \left\{ \begin{array}{c} -\mathbf{\Gamma }\frac{d}{dt}\overline{\mathbf{p}}^{q}\hbox{ }+(K+C)\overline{\mathbf{p}}^{q}\hbox{ }\mathbf{=}k_{1}\overline{\mathbf{y}}^{q}\mathbf{,}\hbox{ in }(0,T), \\ \mathbf{\Gamma }\overline{\mathbf{p}}^{q}\mathbf{(}T\mathbf{)=}k_{2}\overline{\mathbf{y}}^{q}(T).\end{array}\right.
(51)

Set

Failed to parse (MathML with SVG or PNG fallback (recommended for modern browsers and accessibility tools): Invalid response ("Math extension cannot connect to Restbase.") from server "https://mathoid.scipedia.com/localhost/v1/":): \overline{\mathbf{g}}^{q}=\mathbf{w}^{q}+\overline{\mathbf{p}}^{q},
(52)

and

Failed to parse (MathML with SVG or PNG fallback (recommended for modern browsers and accessibility tools): Invalid response ("Math extension cannot connect to Restbase.") from server "https://mathoid.scipedia.com/localhost/v1/":): \rho _{q}=\left\Vert \mathbf{g}^{q}\right\Vert ^{2}/\int \limits _{0}^{T}\overline{\mathbf{g}}^{q}\mathbf{\cdot w}^{q}dt.
(53)
  • Set

Failed to parse (MathML with SVG or PNG fallback (recommended for modern browsers and accessibility tools): Invalid response ("Math extension cannot connect to Restbase.") from server "https://mathoid.scipedia.com/localhost/v1/":): \mathbf{u}^{q+1}=\mathbf{u}^{q}-\rho _{q}\mathbf{w}^{q}.
(54)
  • Set

Failed to parse (MathML with SVG or PNG fallback (recommended for modern browsers and accessibility tools): Invalid response ("Math extension cannot connect to Restbase.") from server "https://mathoid.scipedia.com/localhost/v1/":): \mathbf{g}^{q+1}=\mathbf{g}^{q}-\rho _{q}\overline{\mathbf{g}}^{q}.
(55)
  • If Failed to parse (MathML with SVG or PNG fallback (recommended for modern browsers and accessibility tools): Invalid response ("Math extension cannot connect to Restbase.") from server "https://mathoid.scipedia.com/localhost/v1/":): {\textstyle \frac{\int \limits _{0}^{T}\left\vert \mathbf{g}^{q+1}\right\vert ^{2}dt}{\max [\int \limits _{0}^{T}\left\vert \mathbf{g}^{0}\right\vert ^{2}dt,\int \limits _{0}^{T}\left\vert \mathbf{u}^{q+1}\right\vert ^{2}dt]}\leq tol^{2},}
take Failed to parse (MathML with SVG or PNG fallback (recommended for modern browsers and accessibility tools): Invalid response ("Math extension cannot connect to Restbase.") from server "https://mathoid.scipedia.com/localhost/v1/":): {\textstyle \mathbf{u}=\mathbf{u}^{q+1}}
otherwise, compute

Failed to parse (MathML with SVG or PNG fallback (recommended for modern browsers and accessibility tools): Invalid response ("Math extension cannot connect to Restbase.") from server "https://mathoid.scipedia.com/localhost/v1/":): \gamma _{q}=\frac{\int \limits _{0}^{T}\left\vert \mathbf{g}^{q+1}\right\vert ^{2}dt}{\int \limits _{0}^{T}\left\vert \mathbf{g}^{q}\right\vert ^{2}dt},
(56)

and set

Failed to parse (MathML with SVG or PNG fallback (recommended for modern browsers and accessibility tools): Invalid response ("Math extension cannot connect to Restbase.") from server "https://mathoid.scipedia.com/localhost/v1/":): \mathbf{w}^{q+1}=\mathbf{g}^{q+1}+\gamma _{q}\mathbf{w}^{q}.
(57)
  • Do Failed to parse (MathML with SVG or PNG fallback (recommended for modern browsers and accessibility tools): Invalid response ("Math extension cannot connect to Restbase.") from server "https://mathoid.scipedia.com/localhost/v1/":): {\textstyle q+1\longrightarrow q}
and return to (50) .
  • End of algorithm.

The state variable Failed to parse (MathML with SVG or PNG fallback (recommended for modern browsers and accessibility tools): Invalid response ("Math extension cannot connect to Restbase.") from server "https://mathoid.scipedia.com/localhost/v1/":): {\textstyle \mathbf{y}^{q}}

can be actualized simultaneously with the control Failed to parse (MathML with SVG or PNG fallback (recommended for modern browsers and accessibility tools): Invalid response ("Math extension cannot connect to Restbase.") from server "https://mathoid.scipedia.com/localhost/v1/":): {\textstyle \mathbf{u}^{q}}
since for all Failed to parse (MathML with SVG or PNG fallback (recommended for modern browsers and accessibility tools): Invalid response ("Math extension cannot connect to Restbase.") from server "https://mathoid.scipedia.com/localhost/v1/":): {\textstyle q}
we have
Failed to parse (MathML with SVG or PNG fallback (recommended for modern browsers and accessibility tools): Invalid response ("Math extension cannot connect to Restbase.") from server "https://mathoid.scipedia.com/localhost/v1/":): \left\{ \begin{array}{c}\Gamma \frac{\displaystyle d}{\displaystyle dt}\mathbf{y}^{q}+(K+C)\mathbf{y}^{q}=\mathbf{u}^{q}\hbox{, in }(0,T), \\ \mathbf{y}^{q}(0)=\delta \boldsymbol{\theta } .\end{array}\right.
(58)

so,

Failed to parse (MathML with SVG or PNG fallback (recommended for modern browsers and accessibility tools): Invalid response ("Math extension cannot connect to Restbase.") from server "https://mathoid.scipedia.com/localhost/v1/":): \left\{ \begin{array}{c}\Gamma \frac{\displaystyle d}{\displaystyle dt}(\mathbf{y}^{q+1}-\mathbf{y}^{q})+(K+C)(\mathbf{y}^{q+1}-\mathbf{y}^{q})=\mathbf{u}^{q+1}-\mathbf{u}^{q}=-\rho _{q}\mathbf{w}^{q}\hbox{, in }(0,T), \\ (\mathbf{y}^{q+1}-\mathbf{y}^{q})(0)=\mathbf{0},\end{array}\right.
(59)

which, by definition of Failed to parse (MathML with SVG or PNG fallback (recommended for modern browsers and accessibility tools): Invalid response ("Math extension cannot connect to Restbase.") from server "https://mathoid.scipedia.com/localhost/v1/":): {\textstyle \overline{\mathbf{y}}^{q},}

 implies that
Failed to parse (MathML with SVG or PNG fallback (recommended for modern browsers and accessibility tools): Invalid response ("Math extension cannot connect to Restbase.") from server "https://mathoid.scipedia.com/localhost/v1/":): \mathbf{y}^{q+1}-\mathbf{y}^{q}=-\rho _{q}\overline{\mathbf{y}}^{q}\Longrightarrow \mathbf{y}^{q+1}=\mathbf{y}^{q}-\rho _{q}\overline{\mathbf{y}}^{q}.

The practical implementation of algorithm (45)-(57), via a finite difference discretization of problem (10), will be discussed in the following section.

3 Discrete formulation of the optimal control problem

3.1 Finite difference approximation of problem (10)

We approximate (10) when Failed to parse (MathML with SVG or PNG fallback (recommended for modern browsers and accessibility tools): Invalid response ("Math extension cannot connect to Restbase.") from server "https://mathoid.scipedia.com/localhost/v1/":): {\textstyle \mathcal{U}=(L^{2}(0,T))^{3}}

by

Failed to parse (MathML with SVG or PNG fallback (recommended for modern browsers and accessibility tools): Invalid response ("Math extension cannot connect to Restbase.") from server "https://mathoid.scipedia.com/localhost/v1/":): \left\{ \begin{array}{c}\mathbf{u}^{\Delta t}\in \mathcal{U}^{\Delta t}, \\ J^{\Delta t}(\mathbf{u}^{\Delta t})\leq J^{\Delta t}(\mathbf{v}),\forall \mathbf{v}\in \mathcal{U}^{\Delta t},\end{array}\right.
(60)

where:

  • Failed to parse (MathML with SVG or PNG fallback (recommended for modern browsers and accessibility tools): Invalid response ("Math extension cannot connect to Restbase.") from server "https://mathoid.scipedia.com/localhost/v1/":): {\textstyle \Delta t=T/N}
with Failed to parse (MathML with SVG or PNG fallback (recommended for modern browsers and accessibility tools): Invalid response ("Math extension cannot connect to Restbase.") from server "https://mathoid.scipedia.com/localhost/v1/":): {\textstyle N}
a "large" positive integer.
  • Failed to parse (MathML with SVG or PNG fallback (recommended for modern browsers and accessibility tools): Invalid response ("Math extension cannot connect to Restbase.") from server "https://mathoid.scipedia.com/localhost/v1/":): {\textstyle \mathcal{U}^{\Delta t}=(\mathbb{R} ^{3})^{N}.}


The cost functional Failed to parse (MathML with SVG or PNG fallback (recommended for modern browsers and accessibility tools): Invalid response ("Math extension cannot connect to Restbase.") from server "https://mathoid.scipedia.com/localhost/v1/":): {\textstyle J^{\Delta t}}

is defined by
Failed to parse (MathML with SVG or PNG fallback (recommended for modern browsers and accessibility tools): Invalid response ("Math extension cannot connect to Restbase.") from server "https://mathoid.scipedia.com/localhost/v1/":): J^{\Delta t}(\mathbf{v})=\frac{\Delta t}{2}\sum _{n=1}^{N}|| \mathbf{v}^{n}|| ^{2}+\frac{k_{1}\Delta t}{2}\sum _{n=1}^{N}|| \mathbf{y}^{n}|| ^{2}+\frac{k_{2}}{2}||\mathbf{y}^{N}||^{2},

with Failed to parse (MathML with SVG or PNG fallback (recommended for modern browsers and accessibility tools): Invalid response ("Math extension cannot connect to Restbase.") from server "https://mathoid.scipedia.com/localhost/v1/":): {\textstyle \mathbf{v}=\{ \mathbf{v}^{n}\} _{n=1}^{N}}

and Failed to parse (MathML with SVG or PNG fallback (recommended for modern browsers and accessibility tools): Invalid response ("Math extension cannot connect to Restbase.") from server "https://mathoid.scipedia.com/localhost/v1/":): {\textstyle \{ \mathbf{y}^{n}\} _{n=1}^{N}}
obtained from Failed to parse (MathML with SVG or PNG fallback (recommended for modern browsers and accessibility tools): Invalid response ("Math extension cannot connect to Restbase.") from server "https://mathoid.scipedia.com/localhost/v1/":): {\textstyle \mathbf{v}}
and Failed to parse (MathML with SVG or PNG fallback (recommended for modern browsers and accessibility tools): Invalid response ("Math extension cannot connect to Restbase.") from server "https://mathoid.scipedia.com/localhost/v1/":): {\textstyle \delta \boldsymbol{\theta }}
via the following discrete variant of (9):

Failed to parse (MathML with SVG or PNG fallback (recommended for modern browsers and accessibility tools): Invalid response ("Math extension cannot connect to Restbase.") from server "https://mathoid.scipedia.com/localhost/v1/":): \mathbf{y}^{0}=\delta \boldsymbol{\theta } ,
(61)

and for Failed to parse (MathML with SVG or PNG fallback (recommended for modern browsers and accessibility tools): Invalid response ("Math extension cannot connect to Restbase.") from server "https://mathoid.scipedia.com/localhost/v1/":): {\textstyle n=1,....,N}


Failed to parse (MathML with SVG or PNG fallback (recommended for modern browsers and accessibility tools): Invalid response ("Math extension cannot connect to Restbase.") from server "https://mathoid.scipedia.com/localhost/v1/":): \Gamma \frac{\mathbf{y}^{n}-\mathbf{y}^{n-1}}{\Delta t}+(K+C)\mathbf{y}^{n}=\mathbf{v}^{n}.
(62)

To compute Failed to parse (MathML with SVG or PNG fallback (recommended for modern browsers and accessibility tools): Invalid response ("Math extension cannot connect to Restbase.") from server "https://mathoid.scipedia.com/localhost/v1/":): {\textstyle \mathbf{y}^{n}}

we have thus to solve a linear system of the following type:

Failed to parse (MathML with SVG or PNG fallback (recommended for modern browsers and accessibility tools): Invalid response ("Math extension cannot connect to Restbase.") from server "https://mathoid.scipedia.com/localhost/v1/":): (\Gamma +\Delta t(K+C))\mathbf{y}^{n}=RHS^{n}.
(63)

The matrix Failed to parse (MathML with SVG or PNG fallback (recommended for modern browsers and accessibility tools): Invalid response ("Math extension cannot connect to Restbase.") from server "https://mathoid.scipedia.com/localhost/v1/":): {\textstyle \Gamma +\Delta t(K+C)}

 being a Failed to parse (MathML with SVG or PNG fallback (recommended for modern browsers and accessibility tools): Invalid response ("Math extension cannot connect to Restbase.") from server "https://mathoid.scipedia.com/localhost/v1/":): {\textstyle 3\times 3}
matrix symmetric and positive definite, solving (63) is easy.

3.2 Optimality Conditions and conjugate gradient solution of (60)

3.2.1 Computing DJ∆t(v)

Assuming that one wants to use the conjugate gradient algorithm (38)-(44) to solve the discrete problem (60), we compute first Failed to parse (MathML with SVG or PNG fallback (recommended for modern browsers and accessibility tools): Invalid response ("Math extension cannot connect to Restbase.") from server "https://mathoid.scipedia.com/localhost/v1/":): {\textstyle DJ^{\Delta t}(\mathbf{v})} . On Failed to parse (MathML with SVG or PNG fallback (recommended for modern browsers and accessibility tools): Invalid response ("Math extension cannot connect to Restbase.") from server "https://mathoid.scipedia.com/localhost/v1/":): {\textstyle \mathcal{U}^{\Delta t}=(\mathbb{R} ^{3})^{N}}

we will use the following inner-product
Failed to parse (MathML with SVG or PNG fallback (recommended for modern browsers and accessibility tools): Invalid response ("Math extension cannot connect to Restbase.") from server "https://mathoid.scipedia.com/localhost/v1/":): (\mathbf{v},\mathbf{w})_{\Delta t}=\Delta t\sum _{n=1}^{N}\mathbf{v}^{n}\cdot \mathbf{w}^{n},\hbox{ }\forall \mathbf{v=}\{ \mathbf{v}^{n}\} _{n=1}^{N}\hbox{, }\mathbf{w=}\{ \mathbf{w}^{n}\} _{n=1}^{N}\in (\mathbb{R} ^{3})^{N}.

We have

Failed to parse (MathML with SVG or PNG fallback (recommended for modern browsers and accessibility tools): Invalid response ("Math extension cannot connect to Restbase.") from server "https://mathoid.scipedia.com/localhost/v1/":): \delta J^{\Delta t}(\mathbf{v})=\Delta t\sum _{n=1}^{N}\mathbf{v}^{n}\cdot \delta \mathbf{v}^{n}+k_{1}\Delta t\sum _{n=1}^{N}\mathbf{y}^{n}\cdot \delta \mathbf{y}^{n}+k_{2}\mathbf{y}^{N}\cdot \delta \mathbf{y}^{N},
(64)

with Failed to parse (MathML with SVG or PNG fallback (recommended for modern browsers and accessibility tools): Invalid response ("Math extension cannot connect to Restbase.") from server "https://mathoid.scipedia.com/localhost/v1/":): {\textstyle \{ \delta \mathbf{y}^{n}\} _{n=0}^{N}}

obtained by perturbation of (61), (62), that is

Failed to parse (MathML with SVG or PNG fallback (recommended for modern browsers and accessibility tools): Invalid response ("Math extension cannot connect to Restbase.") from server "https://mathoid.scipedia.com/localhost/v1/":): \delta \mathbf{y}^{0}=\mathbf{0},
(65)

and for Failed to parse (MathML with SVG or PNG fallback (recommended for modern browsers and accessibility tools): Invalid response ("Math extension cannot connect to Restbase.") from server "https://mathoid.scipedia.com/localhost/v1/":): {\textstyle n=1,....,N}


Failed to parse (MathML with SVG or PNG fallback (recommended for modern browsers and accessibility tools): Invalid response ("Math extension cannot connect to Restbase.") from server "https://mathoid.scipedia.com/localhost/v1/":): \Gamma \frac{\delta \mathbf{y}^{n}-\delta \mathbf{y}^{n-1}}{\Delta t}+(K+C)\delta \mathbf{y}^{n} =\mathbf{\delta v}^{n} .\hbox{ }
(66)

Let us introduce Failed to parse (MathML with SVG or PNG fallback (recommended for modern browsers and accessibility tools): Invalid response ("Math extension cannot connect to Restbase.") from server "https://mathoid.scipedia.com/localhost/v1/":): {\textstyle \{ \mathbf{p}^{n}\} _{n=1}^{N}\in (\mathbb{R} ^{3})^{N}.}

Taking the dot product of Failed to parse (MathML with SVG or PNG fallback (recommended for modern browsers and accessibility tools): Invalid response ("Math extension cannot connect to Restbase.") from server "https://mathoid.scipedia.com/localhost/v1/":): {\textstyle \mathbf{p}^{n}}
with each side of equation (66), we obtain after summation and multiplication by Failed to parse (MathML with SVG or PNG fallback (recommended for modern browsers and accessibility tools): Invalid response ("Math extension cannot connect to Restbase.") from server "https://mathoid.scipedia.com/localhost/v1/":): {\textstyle \Delta t:}


Failed to parse (MathML with SVG or PNG fallback (recommended for modern browsers and accessibility tools): Invalid response ("Math extension cannot connect to Restbase.") from server "https://mathoid.scipedia.com/localhost/v1/":): \Delta t\sum _{n=1}^{N}\Gamma \frac{\delta \mathbf{y}^{n}-\delta \mathbf{y}^{n-1}}{\Delta t}\cdot \mathbf{p}^{n}+\Delta t\sum _{n=1}^{N}(K+C)\delta \mathbf{y}^{n}\cdot \mathbf{p}^{n} =\Delta t\sum _{n=1}^{N}\delta \mathbf{v}^{n}\cdot \mathbf{p}^{n}.\hbox{ }
(67)

Applying a discrete integration by parts to relation (67), and considering that Failed to parse (MathML with SVG or PNG fallback (recommended for modern browsers and accessibility tools): Invalid response ("Math extension cannot connect to Restbase.") from server "https://mathoid.scipedia.com/localhost/v1/":): {\textstyle \delta \mathbf{y}^{0}=\mathbf{0,}}

we obtain:

Failed to parse (MathML with SVG or PNG fallback (recommended for modern browsers and accessibility tools): Invalid response ("Math extension cannot connect to Restbase.") from server "https://mathoid.scipedia.com/localhost/v1/":): \Gamma \mathbf{p}^{N+1}\cdot \delta \mathbf{y}^{N}+\Delta t\sum _{n=1}^{N}\Gamma \frac{\mathbf{p}^{n}-\mathbf{p}^{n+1}}{\Delta t}\cdot \delta \mathbf{y}^{n}+\Delta t\sum _{n=1}^{N}(K+C)\mathbf{p}^{n}\cdot \delta \mathbf{y}^{n} =\Delta t\sum _{n=1}^{N}\delta \mathbf{v}^{n}\cdot \mathbf{p}^{n},\hbox{ }
(68)

or equivalently

Failed to parse (MathML with SVG or PNG fallback (recommended for modern browsers and accessibility tools): Invalid response ("Math extension cannot connect to Restbase.") from server "https://mathoid.scipedia.com/localhost/v1/":): \Gamma \mathbf{p}^{N+1}\cdot \delta \mathbf{y}^{N}+\Delta t\sum _{n=1}^{N}\left\{\Gamma \frac{\mathbf{p}^{n}-\mathbf{p}^{n+1}}{\Delta t}+(K+C)\mathbf{p}^{n}\right\}\cdot \delta \mathbf{y}^{n} =\Delta t\sum _{n=1}^{N}\delta \mathbf{v}^{n}\cdot \mathbf{p}^{n}.\hbox{ }
(69)

Suppose that Failed to parse (MathML with SVG or PNG fallback (recommended for modern browsers and accessibility tools): Invalid response ("Math extension cannot connect to Restbase.") from server "https://mathoid.scipedia.com/localhost/v1/":): {\textstyle \{ \mathbf{p}^{n}\} _{n=1}^{N+1}}

verifies the following discrete adjoint system:

Failed to parse (MathML with SVG or PNG fallback (recommended for modern browsers and accessibility tools): Invalid response ("Math extension cannot connect to Restbase.") from server "https://mathoid.scipedia.com/localhost/v1/":): \Gamma \mathbf{p}^{N+1}=k_{2}\mathbf{y}^{N},
(70)

and for Failed to parse (MathML with SVG or PNG fallback (recommended for modern browsers and accessibility tools): Invalid response ("Math extension cannot connect to Restbase.") from server "https://mathoid.scipedia.com/localhost/v1/":): {\textstyle n=N,...,1}


Failed to parse (MathML with SVG or PNG fallback (recommended for modern browsers and accessibility tools): Invalid response ("Math extension cannot connect to Restbase.") from server "https://mathoid.scipedia.com/localhost/v1/":): \Gamma \frac{\mathbf{p}^{n}-\mathbf{p}^{n+1}}{\Delta t}+(K+C)\mathbf{p}^{n}=k_{1}\mathbf{y}^{n}\mathbf{.}
(71)

It follows from (64), (69)-(71) that

Failed to parse (MathML with SVG or PNG fallback (recommended for modern browsers and accessibility tools): Invalid response ("Math extension cannot connect to Restbase.") from server "https://mathoid.scipedia.com/localhost/v1/":): \delta J^{\Delta t}(\mathbf{v})=\Delta t\sum _{n=1}^{N}\mathbf{v}^{n}\cdot \delta \mathbf{v}^{n}+k_{1}\Delta t\sum _{n=1}^{N}\mathbf{y}^{n}\cdot \delta \mathbf{y}^{n}+k_{2}\mathbf{y}^{N}\cdot \delta \mathbf{y}^{N}=\Delta t\sum _{n=1}^{N}(\mathbf{v}^{n}+\mathbf{p}^{n})\cdot \delta \mathbf{v}^{n},
(72)

that is

Failed to parse (MathML with SVG or PNG fallback (recommended for modern browsers and accessibility tools): Invalid response ("Math extension cannot connect to Restbase.") from server "https://mathoid.scipedia.com/localhost/v1/":): DJ^{\Delta t}(\mathbf{v})=\{ \mathbf{v}^{n}+\mathbf{p}^{n}\} _{n=1}^{N}.
(73)

3.2.2 Optimality conditions for (60)

The optimality conditions for the discrete problem (60) are

Failed to parse (MathML with SVG or PNG fallback (recommended for modern browsers and accessibility tools): Invalid response ("Math extension cannot connect to Restbase.") from server "https://mathoid.scipedia.com/localhost/v1/":): \mathbf{u}^{n} =-\mathbf{p}^{n}\hbox{ , }n=1,...,N, (74)
Failed to parse (MathML with SVG or PNG fallback (recommended for modern browsers and accessibility tools): Invalid response ("Math extension cannot connect to Restbase.") from server "https://mathoid.scipedia.com/localhost/v1/":): \mathbf{y}^{0} =\delta \boldsymbol{\theta } , (75)
Failed to parse (MathML with SVG or PNG fallback (recommended for modern browsers and accessibility tools): Invalid response ("Math extension cannot connect to Restbase.") from server "https://mathoid.scipedia.com/localhost/v1/":): \Gamma \frac{\mathbf{y}^{n}-\mathbf{y}^{n-1}}{\Delta t}+(K+C)\mathbf{y}^{n} =\mathbf{u}^{n} \hbox{ in }(0,T),\hbox{ }n=1,...,N, (76)
Failed to parse (MathML with SVG or PNG fallback (recommended for modern browsers and accessibility tools): Invalid response ("Math extension cannot connect to Restbase.") from server "https://mathoid.scipedia.com/localhost/v1/":): \Gamma \mathbf{p}^{N+1} =k_{2}\mathbf{y}^{N}, (77)
Failed to parse (MathML with SVG or PNG fallback (recommended for modern browsers and accessibility tools): Invalid response ("Math extension cannot connect to Restbase.") from server "https://mathoid.scipedia.com/localhost/v1/":): \Gamma \frac{\mathbf{p}^{n}-\mathbf{p}^{n+1}}{\Delta t}+(K+C)\mathbf{p}^{n} =k_{1}\mathbf{y}^{n}\hbox{ , }n=N,...,1. (78)

3.2.3 Functional equation for the discrete control solution of (60)

Following the sketch for the continuous case we can show that the discrete version Failed to parse (MathML with SVG or PNG fallback (recommended for modern browsers and accessibility tools): Invalid response ("Math extension cannot connect to Restbase.") from server "https://mathoid.scipedia.com/localhost/v1/":): {\textstyle \mathbf{A}^{\Delta t}}

of operator Failed to parse (MathML with SVG or PNG fallback (recommended for modern browsers and accessibility tools): Invalid response ("Math extension cannot connect to Restbase.") from server "https://mathoid.scipedia.com/localhost/v1/":): {\textstyle \mathbf{A}}
and the discrete version Failed to parse (MathML with SVG or PNG fallback (recommended for modern browsers and accessibility tools): Invalid response ("Math extension cannot connect to Restbase.") from server "https://mathoid.scipedia.com/localhost/v1/":): {\textstyle \boldsymbol{\beta }^{\Delta t}}
of Failed to parse (MathML with SVG or PNG fallback (recommended for modern browsers and accessibility tools): Invalid response ("Math extension cannot connect to Restbase.") from server "https://mathoid.scipedia.com/localhost/v1/":): {\textstyle \boldsymbol{\beta }}
satisfies the equation

Failed to parse (MathML with SVG or PNG fallback (recommended for modern browsers and accessibility tools): Invalid response ("Math extension cannot connect to Restbase.") from server "https://mathoid.scipedia.com/localhost/v1/":): \mathbf{A}^{\Delta t}\mathbf{u}^{\Delta t}=\boldsymbol{\beta }^{\Delta t},
(79)

where Failed to parse (MathML with SVG or PNG fallback (recommended for modern browsers and accessibility tools): Invalid response ("Math extension cannot connect to Restbase.") from server "https://mathoid.scipedia.com/localhost/v1/":): {\textstyle \mathbf{u}^{\Delta t}}

is the discrete control satisfying the optimality condition (74). Operator Failed to parse (MathML with SVG or PNG fallback (recommended for modern browsers and accessibility tools): Invalid response ("Math extension cannot connect to Restbase.") from server "https://mathoid.scipedia.com/localhost/v1/":): {\textstyle \mathbf{A}^{\Delta t}}
enjoys the same properties than the continuous version: symmetric, strongly elliptic and continuous, allowing us to use a conjugate gradient like (38)-(44) to solve (79).

3.2.4 Conjugate gradient solution of the discrete control problem (60)

Using Failed to parse (MathML with SVG or PNG fallback (recommended for modern browsers and accessibility tools): Invalid response ("Math extension cannot connect to Restbase.") from server "https://mathoid.scipedia.com/localhost/v1/":): {\textstyle \mathbf{y}_{q}^{n}=\{ y_{iq}^{n}\} _{i=1}^{3}}

to denote the discrete value of the vector-valued function Failed to parse (MathML with SVG or PNG fallback (recommended for modern browsers and accessibility tools): Invalid response ("Math extension cannot connect to Restbase.") from server "https://mathoid.scipedia.com/localhost/v1/":): {\textstyle \mathbf{y}}
at time Failed to parse (MathML with SVG or PNG fallback (recommended for modern browsers and accessibility tools): Invalid response ("Math extension cannot connect to Restbase.") from server "https://mathoid.scipedia.com/localhost/v1/":): {\textstyle n\Delta t}
and iteration Failed to parse (MathML with SVG or PNG fallback (recommended for modern browsers and accessibility tools): Invalid response ("Math extension cannot connect to Restbase.") from server "https://mathoid.scipedia.com/localhost/v1/":): {\textstyle q}
similarly, Failed to parse (MathML with SVG or PNG fallback (recommended for modern browsers and accessibility tools): Invalid response ("Math extension cannot connect to Restbase.") from server "https://mathoid.scipedia.com/localhost/v1/":): {\textstyle \mathbf{u}_{q}^{n}}
will denote the discrete value of the control Failed to parse (MathML with SVG or PNG fallback (recommended for modern browsers and accessibility tools): Invalid response ("Math extension cannot connect to Restbase.") from server "https://mathoid.scipedia.com/localhost/v1/":): {\textstyle \mathbf{u}}
at time Failed to parse (MathML with SVG or PNG fallback (recommended for modern browsers and accessibility tools): Invalid response ("Math extension cannot connect to Restbase.") from server "https://mathoid.scipedia.com/localhost/v1/":): {\textstyle n\Delta t}
and iteration Failed to parse (MathML with SVG or PNG fallback (recommended for modern browsers and accessibility tools): Invalid response ("Math extension cannot connect to Restbase.") from server "https://mathoid.scipedia.com/localhost/v1/":): {\textstyle q}

, the conjugate gradient algorithm (38)-(44) to solve the finite dimensional problem (60) reads as follow:

  • Suppose

Failed to parse (MathML with SVG or PNG fallback (recommended for modern browsers and accessibility tools): Invalid response ("Math extension cannot connect to Restbase.") from server "https://mathoid.scipedia.com/localhost/v1/":): \mathbf{u}_{0}=\{ \{ u_{i0}^{n}\} _{i=1}^{3}\} _{n=1}^{N}\hbox{ is given in }\mathcal{U}_{ad}^{\Delta t}=(\mathbb{R} ^{3})^{N}\hbox{ (}\mathbf{u}_{0}=\mathbf{0}\hbox{ for example)}.
(80)
  • Compute Failed to parse (MathML with SVG or PNG fallback (recommended for modern browsers and accessibility tools): Invalid response ("Math extension cannot connect to Restbase.") from server "https://mathoid.scipedia.com/localhost/v1/":): {\textstyle \{ \mathbf{y}_{0}^{n}\} _{n=0}^{N}=\{ \{ y_{i0}^{n}\} _{i=1}^{3}\} _{n=0}^{N}}
and Failed to parse (MathML with SVG or PNG fallback (recommended for modern browsers and accessibility tools): Invalid response ("Math extension cannot connect to Restbase.") from server "https://mathoid.scipedia.com/localhost/v1/":): {\textstyle \{ \mathbf{p}_{0}^{n}\} _{n=1}^{N+1}=\{ \{ p_{i0}^{n}\} _{i=1}^{3}\} _{n=1}^{N+1}}
via the solution of

Failed to parse (MathML with SVG or PNG fallback (recommended for modern browsers and accessibility tools): Invalid response ("Math extension cannot connect to Restbase.") from server "https://mathoid.scipedia.com/localhost/v1/":): \left\{ \begin{array}{c} \mathbf{y}_{0}^{0}=\delta \boldsymbol{\theta } , \\ \hbox{for }n=1,....,N\hbox{ solve} \\ \Gamma \frac{\displaystyle \mathbf{y}_{0}^{n}-\mathbf{y}_{0}^{n-1}}{\displaystyle \Delta t}+(K+C)\mathbf{y}_{0}^{n}=\mathbf{u}_{0}^{n} ,\end{array}\right.
(81)

and then

Failed to parse (MathML with SVG or PNG fallback (recommended for modern browsers and accessibility tools): Invalid response ("Math extension cannot connect to Restbase.") from server "https://mathoid.scipedia.com/localhost/v1/":): \left\{ \begin{array}{c} \Gamma \mathbf{p}^{N+1}=k_{2}\mathbf{y}^{N}, \\ \hbox{for }n=N,....,1\hbox{ solve} \\ \Gamma \frac{\displaystyle \mathbf{p}_{0}^{n}-\mathbf{p}_{0}^{n+1}}{\displaystyle \Delta t}+(K+C)\mathbf{p}_{0}^{n}=k_{1}\mathbf{y}_{0}^{n}\mathbf{.}\end{array}\right.
(82)
  • Set

Failed to parse (MathML with SVG or PNG fallback (recommended for modern browsers and accessibility tools): Invalid response ("Math extension cannot connect to Restbase.") from server "https://mathoid.scipedia.com/localhost/v1/":): \mathbf{g}_{0}=\{ \mathbf{g}_{0}^{n}\} _{n=1}^{N}=\{ \mathbf{u}_{0}^{n}+\mathbf{p}_{0}^{n}\} _{n=1}^{N}.
(83)
  • If
Failed to parse (MathML with SVG or PNG fallback (recommended for modern browsers and accessibility tools): Invalid response ("Math extension cannot connect to Restbase.") from server "https://mathoid.scipedia.com/localhost/v1/":): \frac{\Delta t\sum _{n=1}^{N}\left\vert \mathbf{g}_{0}^{n}\right\vert ^{2}}{\max [1,\Delta t\sum _{n=1}^{N}\left\vert \mathbf{u}_{0}^{n}\right\vert ^{2}]}\leq tol^{2},\hbox{ with }\left\vert \mathbf{g}_{0}^{n}\right\vert ^{2}=\left\vert g_{10}^{n}\right\vert ^{2}+\left\vert g_{20}^{n}\right\vert ^{2}+\left\vert g_{30}^{n}\right\vert ^{2}\hbox{,}

take Failed to parse (MathML with SVG or PNG fallback (recommended for modern browsers and accessibility tools): Invalid response ("Math extension cannot connect to Restbase.") from server "https://mathoid.scipedia.com/localhost/v1/":): {\textstyle \mathbf{u}^{\Delta t}=\mathbf{u}_{0}}

otherwise, set

Failed to parse (MathML with SVG or PNG fallback (recommended for modern browsers and accessibility tools): Invalid response ("Math extension cannot connect to Restbase.") from server "https://mathoid.scipedia.com/localhost/v1/":): \mathbf{w}_{0}=\mathbf{g}_{0}.
(84)

For Failed to parse (MathML with SVG or PNG fallback (recommended for modern browsers and accessibility tools): Invalid response ("Math extension cannot connect to Restbase.") from server "https://mathoid.scipedia.com/localhost/v1/":): {\textstyle q\geq 0} , Failed to parse (MathML with SVG or PNG fallback (recommended for modern browsers and accessibility tools): Invalid response ("Math extension cannot connect to Restbase.") from server "https://mathoid.scipedia.com/localhost/v1/":): {\textstyle \mathbf{u}_{q}} , Failed to parse (MathML with SVG or PNG fallback (recommended for modern browsers and accessibility tools): Invalid response ("Math extension cannot connect to Restbase.") from server "https://mathoid.scipedia.com/localhost/v1/":): {\textstyle \mathbf{g}_{q}}

and Failed to parse (MathML with SVG or PNG fallback (recommended for modern browsers and accessibility tools): Invalid response ("Math extension cannot connect to Restbase.") from server "https://mathoid.scipedia.com/localhost/v1/":): {\textstyle \mathbf{w}_{q}}
being known, the last two different from Failed to parse (MathML with SVG or PNG fallback (recommended for modern browsers and accessibility tools): Invalid response ("Math extension cannot connect to Restbase.") from server "https://mathoid.scipedia.com/localhost/v1/":): {\textstyle \mathbf{0}}

, we compute Failed to parse (MathML with SVG or PNG fallback (recommended for modern browsers and accessibility tools): Invalid response ("Math extension cannot connect to Restbase.") from server "https://mathoid.scipedia.com/localhost/v1/":): {\textstyle \mathbf{u}_{q+1} } , Failed to parse (MathML with SVG or PNG fallback (recommended for modern browsers and accessibility tools): Invalid response ("Math extension cannot connect to Restbase.") from server "https://mathoid.scipedia.com/localhost/v1/":): {\textstyle \mathbf{g}_{q+1}}

and, if necessary Failed to parse (MathML with SVG or PNG fallback (recommended for modern browsers and accessibility tools): Invalid response ("Math extension cannot connect to Restbase.") from server "https://mathoid.scipedia.com/localhost/v1/":): {\textstyle \mathbf{w}_{q+1}}
as follows:
  • Solve

Failed to parse (MathML with SVG or PNG fallback (recommended for modern browsers and accessibility tools): Invalid response ("Math extension cannot connect to Restbase.") from server "https://mathoid.scipedia.com/localhost/v1/":): \left\{ \begin{array}{c} \overline{\mathbf{y}}_{q}^{0}=\mathbf{0}, \\ \hbox{for }n=1,....,N\hbox{ solve} \\ \Gamma \frac{\displaystyle \overline{\mathbf{y}}_{q}^{n}-\overline{\mathbf{y}}_{q}^{n-1}}{\displaystyle \Delta t}+(K+C)\overline{\mathbf{y}}_{q}^{n}=\mathbf{w}_{q}^{n} ,\end{array}\right.
(85)

and then

Failed to parse (MathML with SVG or PNG fallback (recommended for modern browsers and accessibility tools): Invalid response ("Math extension cannot connect to Restbase.") from server "https://mathoid.scipedia.com/localhost/v1/":): \left\{ \begin{array}{c} \Gamma \overline{\mathbf{p}}_{q}^{N+1}=k_{2}\overline{\mathbf{y}}_{q}^{N}, \\ \hbox{for }n=N,....,1\hbox{ solve} \\ \Gamma \frac{\displaystyle \overline{\mathbf{p}}_{q}^{n}-\overline{\mathbf{p}}_{q}^{n+1}}{\displaystyle \Delta t}+(K+C)\overline{\mathbf{p}}_{q}^{n}=k_{1}\overline{\mathbf{y}}_{q}^{n}\mathbf{.}\end{array}\right.
(86)

Set

Failed to parse (MathML with SVG or PNG fallback (recommended for modern browsers and accessibility tools): Invalid response ("Math extension cannot connect to Restbase.") from server "https://mathoid.scipedia.com/localhost/v1/":): \overline{\mathbf{g}}_{q}=\mathbf{w}_{q}+\overline{\mathbf{p}}_{q},
(87)

and

Failed to parse (MathML with SVG or PNG fallback (recommended for modern browsers and accessibility tools): Invalid response ("Math extension cannot connect to Restbase.") from server "https://mathoid.scipedia.com/localhost/v1/":): \rho _{q}=\Delta t\sum _{n=1}^{N}\left\vert \mathbf{g}_{q}^{n}\right\vert ^{2}/(\Delta t\sum _{n=1}^{N}\overline{\mathbf{g}}_{q}^{n}\mathbf{\cdot w}_{q}^{n}).
(88)
  • Compute

Failed to parse (MathML with SVG or PNG fallback (recommended for modern browsers and accessibility tools): Invalid response ("Math extension cannot connect to Restbase.") from server "https://mathoid.scipedia.com/localhost/v1/":): \mathbf{u}_{q+1}=\mathbf{u}_{q}-\rho _{q}\mathbf{w}_{q},
(89)

and

Failed to parse (MathML with SVG or PNG fallback (recommended for modern browsers and accessibility tools): Invalid response ("Math extension cannot connect to Restbase.") from server "https://mathoid.scipedia.com/localhost/v1/":): \mathbf{g}_{q+1}=\{ \mathbf{g}_{q+1}^{n}\} _{n=1}^{N}=\mathbf{g}_{q}-\rho _{q}\overline{\mathbf{g}}_{q}.
(90)
  • If
Failed to parse (MathML with SVG or PNG fallback (recommended for modern browsers and accessibility tools): Invalid response ("Math extension cannot connect to Restbase.") from server "https://mathoid.scipedia.com/localhost/v1/":): \frac{\Delta t\sum _{n=1}^{N}\left\vert \mathbf{g}_{q+1}^{n}\right\vert ^{2}}{\max [\Delta t\sum _{n=1}^{N}\left\vert \mathbf{g}_{0}^{n}\right\vert ^{2},\Delta t\sum _{n=1}^{N}\left\vert \mathbf{u}_{q+1}^{n}\right\vert ^{2}]}\leq tol^{2},

take Failed to parse (MathML with SVG or PNG fallback (recommended for modern browsers and accessibility tools): Invalid response ("Math extension cannot connect to Restbase.") from server "https://mathoid.scipedia.com/localhost/v1/":): {\textstyle \mathbf{u}^{\Delta t}=\mathbf{u}_{q+1}}

otherwise, compute

Failed to parse (MathML with SVG or PNG fallback (recommended for modern browsers and accessibility tools): Invalid response ("Math extension cannot connect to Restbase.") from server "https://mathoid.scipedia.com/localhost/v1/":): \gamma _{q}=\frac{\sum _{n=1}^{N}\left\vert \mathbf{g}_{q+1}^{n}\right\vert ^{2}}{\sum _{n=1}^{N}\left\vert \mathbf{g}_{q}^{n}\right\vert ^{2}},
(91)

and set

Failed to parse (MathML with SVG or PNG fallback (recommended for modern browsers and accessibility tools): Invalid response ("Math extension cannot connect to Restbase.") from server "https://mathoid.scipedia.com/localhost/v1/":): \mathbf{w}_{q+1}=\mathbf{g}_{q+1}+\gamma _{q}\mathbf{w}_{q}.
(92)
  • Do Failed to parse (MathML with SVG or PNG fallback (recommended for modern browsers and accessibility tools): Invalid response ("Math extension cannot connect to Restbase.") from server "https://mathoid.scipedia.com/localhost/v1/":): {\textstyle q+1\longrightarrow q}
and return to (85) .
  • End of algorithm

Similar to the continuous case, we can deduce that if Failed to parse (MathML with SVG or PNG fallback (recommended for modern browsers and accessibility tools): Invalid response ("Math extension cannot connect to Restbase.") from server "https://mathoid.scipedia.com/localhost/v1/":): {\textstyle \mathbf{y}_{q}=\mathbf{y}(\mathbf{u}_{q})}

then
Failed to parse (MathML with SVG or PNG fallback (recommended for modern browsers and accessibility tools): Invalid response ("Math extension cannot connect to Restbase.") from server "https://mathoid.scipedia.com/localhost/v1/":): \mathbf{y}_{q+1}-\mathbf{y}_{q}=-\rho _{q}\overline{\mathbf{y}}_{q}\Longrightarrow \mathbf{y}_{q+1}=\mathbf{y}_{q}-\rho _{q}\overline{\mathbf{y}}_{q}.

4 Numerical Results

In previous sections we have described a methodology and the respective practical algorithms to use a control on each joint in order to stabilize the linear JJAM perturbation system around an unstable equilibrium. It is easy to simplify the procedure and algorithm to the case when we want to control via only (any combina-tion of) two junctions or via only one junction. However, since (according to the experiments) it is necessary to control via at least two junctions in order to stabilize the system around an unstable equilibrium, we show only the results when two and three junctions are used to control the system model. For the calculations we used Failed to parse (MathML with SVG or PNG fallback (recommended for modern browsers and accessibility tools): Invalid response ("Math extension cannot connect to Restbase.") from server "https://mathoid.scipedia.com/localhost/v1/":): {\textstyle tol^2 = 10^{-16}}

for the stopping criteria in conjugate gradient algorithm, and Failed to parse (MathML with SVG or PNG fallback (recommended for modern browsers and accessibility tools): Invalid response ("Math extension cannot connect to Restbase.") from server "https://mathoid.scipedia.com/localhost/v1/":): {\textstyle \Delta t = 10^{-2}}
 for solving the differential systems. In the next two subsections we use as Failed to parse (MathML with SVG or PNG fallback (recommended for modern browsers and accessibility tools): Invalid response ("Math extension cannot connect to Restbase.") from server "https://mathoid.scipedia.com/localhost/v1/":): {\textstyle \theta }
the equilibrium given by Failed to parse (MathML with SVG or PNG fallback (recommended for modern browsers and accessibility tools): Invalid response ("Math extension cannot connect to Restbase.") from server "https://mathoid.scipedia.com/localhost/v1/":): {\textstyle \{ n_{1},n_{2},n_{3}\} =\{ 1,0,0(u)\} }
and Failed to parse (MathML with SVG or PNG fallback (recommended for modern browsers and accessibility tools): Invalid response ("Math extension cannot connect to Restbase.") from server "https://mathoid.scipedia.com/localhost/v1/":): {\textstyle \delta \boldsymbol{\theta }=[1e-2,1e-2,1e-2]}
the time interval under consideration being Failed to parse (MathML with SVG or PNG fallback (recommended for modern browsers and accessibility tools): Invalid response ("Math extension cannot connect to Restbase.") from server "https://mathoid.scipedia.com/localhost/v1/":): {\textstyle [0,2]}

. Finally we apply iteratively this control process to stabilize in the longer interval Failed to parse (MathML with SVG or PNG fallback (recommended for modern browsers and accessibility tools): Invalid response ("Math extension cannot connect to Restbase.") from server "https://mathoid.scipedia.com/localhost/v1/":): {\textstyle [0,T]}

using 10 subintervals of length 2.

4.1 Controlling via two junctions

When controlling via two junctions only the case when using junctions 2 and 3 is a successful one (for all values of Failed to parse (MathML with SVG or PNG fallback (recommended for modern browsers and accessibility tools): Invalid response ("Math extension cannot connect to Restbase.") from server "https://mathoid.scipedia.com/localhost/v1/":): {\textstyle k_1}

and Failed to parse (MathML with SVG or PNG fallback (recommended for modern browsers and accessibility tools): Invalid response ("Math extension cannot connect to Restbase.") from server "https://mathoid.scipedia.com/localhost/v1/":): {\textstyle k_2}

). In Figures 7 and 8 are shown the respective results.

Draft LOPEZ 262416069-Ufigure8J23L16.png (bottom) for several values of k₁ and k₂. The unstable equilibrium θ is given by \{ n₁,n₂,n₃\} =\{ 1,0,0(u)\} . The junctions used to control are 2 and 3.
Figure 7: Failed to parse (MathML with SVG or PNG fallback (recommended for modern browsers and accessibility tools): Invalid response ("Math extension cannot connect to Restbase.") from server "https://mathoid.scipedia.com/localhost/v1/":): \mathbf{u}^{\Delta t}
(left) and Failed to parse (MathML with SVG or PNG fallback (recommended for modern browsers and accessibility tools): Invalid response ("Math extension cannot connect to Restbase.") from server "https://mathoid.scipedia.com/localhost/v1/":): \| \mathbf{y}^{\Delta t}(\cdot )\| 
(right) for several values of Failed to parse (MathML with SVG or PNG fallback (recommended for modern browsers and accessibility tools): Invalid response ("Math extension cannot connect to Restbase.") from server "https://mathoid.scipedia.com/localhost/v1/":): k_1
and Failed to parse (MathML with SVG or PNG fallback (recommended for modern browsers and accessibility tools): Invalid response ("Math extension cannot connect to Restbase.") from server "https://mathoid.scipedia.com/localhost/v1/":): k_2

. The unstable equilibrium Failed to parse (MathML with SVG or PNG fallback (recommended for modern browsers and accessibility tools): Invalid response ("Math extension cannot connect to Restbase.") from server "https://mathoid.scipedia.com/localhost/v1/":): \boldsymbol{\theta }

is given by Failed to parse (MathML with SVG or PNG fallback (recommended for modern browsers and accessibility tools): Invalid response ("Math extension cannot connect to Restbase.") from server "https://mathoid.scipedia.com/localhost/v1/":): \{ n_{1},n_{2},n_{3}\} =\{ 1,0,0(u)\} 

. The junctions used to control are 2 and 3.

for several values of k₁ and k₂. The unstable equilibrium θ is given by \{ n₁,n₂,n₃\} =\{ 1,0,0(u)\} . The junctions used to control are 2 and 3.
Figure 8: Failed to parse (MathML with SVG or PNG fallback (recommended for modern browsers and accessibility tools): Invalid response ("Math extension cannot connect to Restbase.") from server "https://mathoid.scipedia.com/localhost/v1/":): Ln\| \mathbf{g}_q^{\Delta t}\|
for several values of Failed to parse (MathML with SVG or PNG fallback (recommended for modern browsers and accessibility tools): Invalid response ("Math extension cannot connect to Restbase.") from server "https://mathoid.scipedia.com/localhost/v1/":): k_1
and Failed to parse (MathML with SVG or PNG fallback (recommended for modern browsers and accessibility tools): Invalid response ("Math extension cannot connect to Restbase.") from server "https://mathoid.scipedia.com/localhost/v1/":): k_2

. The unstable equilibrium Failed to parse (MathML with SVG or PNG fallback (recommended for modern browsers and accessibility tools): Invalid response ("Math extension cannot connect to Restbase.") from server "https://mathoid.scipedia.com/localhost/v1/":): \boldsymbol{\theta }

is given by Failed to parse (MathML with SVG or PNG fallback (recommended for modern browsers and accessibility tools): Invalid response ("Math extension cannot connect to Restbase.") from server "https://mathoid.scipedia.com/localhost/v1/":): \{ n_{1},n_{2},n_{3}\} =\{ 1,0,0(u)\} 

. The junctions used to control are 2 and 3.

4.2 Controlling via three junctions

Figures 9 and 10 show the results when the three junctions are used to control. As we can see, for all values of the penalty parameters, the linear system is controlled.

Draft LOPEZ 262416069-Ufigure11J123L16.png (bottom) for several values of k₁ and k₂. The unstable equilibrium θ is given by \{ n₁,n₂,n₃\} =\{ 1,0,0(u)\} . The junctions used to control are 1, 2 and 3.
Figure 9: Failed to parse (MathML with SVG or PNG fallback (recommended for modern browsers and accessibility tools): Invalid response ("Math extension cannot connect to Restbase.") from server "https://mathoid.scipedia.com/localhost/v1/":): \mathbf{u}^{\Delta t}
(left) and Failed to parse (MathML with SVG or PNG fallback (recommended for modern browsers and accessibility tools): Invalid response ("Math extension cannot connect to Restbase.") from server "https://mathoid.scipedia.com/localhost/v1/":): \| \mathbf{y}^{\Delta t}(\cdot )\| 
(right) for several values of Failed to parse (MathML with SVG or PNG fallback (recommended for modern browsers and accessibility tools): Invalid response ("Math extension cannot connect to Restbase.") from server "https://mathoid.scipedia.com/localhost/v1/":): k_1
and Failed to parse (MathML with SVG or PNG fallback (recommended for modern browsers and accessibility tools): Invalid response ("Math extension cannot connect to Restbase.") from server "https://mathoid.scipedia.com/localhost/v1/":): k_2

. The unstable equilibrium Failed to parse (MathML with SVG or PNG fallback (recommended for modern browsers and accessibility tools): Invalid response ("Math extension cannot connect to Restbase.") from server "https://mathoid.scipedia.com/localhost/v1/":): \boldsymbol{\theta }

is given by Failed to parse (MathML with SVG or PNG fallback (recommended for modern browsers and accessibility tools): Invalid response ("Math extension cannot connect to Restbase.") from server "https://mathoid.scipedia.com/localhost/v1/":): \{ n_{1},n_{2},n_{3}\} =\{ 1,0,0(u)\} 

. The junctions used to control are 1, 2 and 3.

for several values of k₁ and k₂. The unstable equilibrium θ is given by \{ n₁,n₂,n₃\} =\{ 1,0,0(u)\} . The junctions used to control are 1, 2 and 3.
Figure 10: Failed to parse (MathML with SVG or PNG fallback (recommended for modern browsers and accessibility tools): Invalid response ("Math extension cannot connect to Restbase.") from server "https://mathoid.scipedia.com/localhost/v1/":): Ln\| \mathbf{g}_q^{\Delta t}\|
for several values of Failed to parse (MathML with SVG or PNG fallback (recommended for modern browsers and accessibility tools): Invalid response ("Math extension cannot connect to Restbase.") from server "https://mathoid.scipedia.com/localhost/v1/":): k_1
and Failed to parse (MathML with SVG or PNG fallback (recommended for modern browsers and accessibility tools): Invalid response ("Math extension cannot connect to Restbase.") from server "https://mathoid.scipedia.com/localhost/v1/":): k_2

. The unstable equilibrium Failed to parse (MathML with SVG or PNG fallback (recommended for modern browsers and accessibility tools): Invalid response ("Math extension cannot connect to Restbase.") from server "https://mathoid.scipedia.com/localhost/v1/":): \boldsymbol{\theta }

is given by Failed to parse (MathML with SVG or PNG fallback (recommended for modern browsers and accessibility tools): Invalid response ("Math extension cannot connect to Restbase.") from server "https://mathoid.scipedia.com/localhost/v1/":): \{ n_{1},n_{2},n_{3}\} =\{ 1,0,0(u)\} 

. The junctions used to control are 1, 2 and 3.

For the particular values Failed to parse (MathML with SVG or PNG fallback (recommended for modern browsers and accessibility tools): Invalid response ("Math extension cannot connect to Restbase.") from server "https://mathoid.scipedia.com/localhost/v1/":): {\textstyle k_1=1E+3}

and Failed to parse (MathML with SVG or PNG fallback (recommended for modern browsers and accessibility tools): Invalid response ("Math extension cannot connect to Restbase.") from server "https://mathoid.scipedia.com/localhost/v1/":): {\textstyle k_2=1E+3}
of the penalty parameters  we show in Figure 11 the controls and the norm of the solution of the nonlinear system (the behavior of  the solution of the linear system is shown in  Figure 9)
Draft LOPEZ 262416069-Ufigure15t12L16.png Optimal controls for the linear system (top), and Euclidean norm of the controlled solution ϕ∆t of the nonlinear system  (bottom).
Figure 11: Optimal controls (left), and Euclidean norm of the controlled solution Failed to parse (MathML with SVG or PNG fallback (recommended for modern browsers and accessibility tools): Invalid response ("Math extension cannot connect to Restbase.") from server "https://mathoid.scipedia.com/localhost/v1/":): \boldsymbol{\phi }^{\Delta t}
of the nonlinear system  (right).

In Figure 12 we show the solution for the linear and nonlinear model, using controls in Figure 11 (we continue from Failed to parse (MathML with SVG or PNG fallback (recommended for modern browsers and accessibility tools): Invalid response ("Math extension cannot connect to Restbase.") from server "https://mathoid.scipedia.com/localhost/v1/":): {\textstyle t=2}

to Failed to parse (MathML with SVG or PNG fallback (recommended for modern browsers and accessibility tools): Invalid response ("Math extension cannot connect to Restbase.") from server "https://mathoid.scipedia.com/localhost/v1/":): {\textstyle t=20}
with no control).
Draft LOPEZ 262416069-Ufigure13J123L16.png Extended controlled solution yi∆t of the linear perturbation model (top), and extended controlled solution ϕi∆t of the nonlinear system (bottom). After t=2 the controls are extended as cero.
Figure 12: Extended controlled solution Failed to parse (MathML with SVG or PNG fallback (recommended for modern browsers and accessibility tools): Invalid response ("Math extension cannot connect to Restbase.") from server "https://mathoid.scipedia.com/localhost/v1/":): y_i^{\Delta t}
of the linear perturbation model (left), and extended controlled solution Failed to parse (MathML with SVG or PNG fallback (recommended for modern browsers and accessibility tools): Invalid response ("Math extension cannot connect to Restbase.") from server "https://mathoid.scipedia.com/localhost/v1/":): \phi _i^{\Delta t}
of the nonlinear system (right). After Failed to parse (MathML with SVG or PNG fallback (recommended for modern browsers and accessibility tools): Invalid response ("Math extension cannot connect to Restbase.") from server "https://mathoid.scipedia.com/localhost/v1/":): t=2
the controls are extended as cero.

4.3 Controlling via three junctions in the interval [0,20]

To control during the whole time interval Failed to parse (MathML with SVG or PNG fallback (recommended for modern browsers and accessibility tools): Invalid response ("Math extension cannot connect to Restbase.") from server "https://mathoid.scipedia.com/localhost/v1/":): {\textstyle (0,20)}

we have divided the time interval into subintervals of smaller length Failed to parse (MathML with SVG or PNG fallback (recommended for modern browsers and accessibility tools): Invalid response ("Math extension cannot connect to Restbase.") from server "https://mathoid.scipedia.com/localhost/v1/":): {\textstyle \Delta T = T/Q=2}

, and we denote Failed to parse (MathML with SVG or PNG fallback (recommended for modern browsers and accessibility tools): Invalid response ("Math extension cannot connect to Restbase.") from server "https://mathoid.scipedia.com/localhost/v1/":): {\textstyle q\Delta T}

by Failed to parse (MathML with SVG or PNG fallback (recommended for modern browsers and accessibility tools): Invalid response ("Math extension cannot connect to Restbase.") from server "https://mathoid.scipedia.com/localhost/v1/":): {\textstyle T_q}
for Failed to parse (MathML with SVG or PNG fallback (recommended for modern browsers and accessibility tools): Invalid response ("Math extension cannot connect to Restbase.") from server "https://mathoid.scipedia.com/localhost/v1/":): {\textstyle q = 1, . . .,Q}
we proceed then as follows
  • For Failed to parse (MathML with SVG or PNG fallback (recommended for modern browsers and accessibility tools): Invalid response ("Math extension cannot connect to Restbase.") from server "https://mathoid.scipedia.com/localhost/v1/":): {\textstyle q = 0}

, we denote by Failed to parse (MathML with SVG or PNG fallback (recommended for modern browsers and accessibility tools): Invalid response ("Math extension cannot connect to Restbase.") from server "https://mathoid.scipedia.com/localhost/v1/":): {\textstyle \mathbf{y}_{0}}

the difference Failed to parse (MathML with SVG or PNG fallback (recommended for modern browsers and accessibility tools): Invalid response ("Math extension cannot connect to Restbase.") from server "https://mathoid.scipedia.com/localhost/v1/":): {\textstyle \boldsymbol{\phi }_0-\boldsymbol{\theta }}

, and we solve the associated linear control problem (9)-(11) in Failed to parse (MathML with SVG or PNG fallback (recommended for modern browsers and accessibility tools): Invalid response ("Math extension cannot connect to Restbase.") from server "https://mathoid.scipedia.com/localhost/v1/":): {\textstyle [0,T_1]}

let us denote by Failed to parse (MathML with SVG or PNG fallback (recommended for modern browsers and accessibility tools): Invalid response ("Math extension cannot connect to Restbase.") from server "https://mathoid.scipedia.com/localhost/v1/":): {\textstyle \mathbf{u}_{1}}
the corresponding control. This control is injected in (5) with initial condition (8) and Failed to parse (MathML with SVG or PNG fallback (recommended for modern browsers and accessibility tools): Invalid response ("Math extension cannot connect to Restbase.") from server "https://mathoid.scipedia.com/localhost/v1/":): {\textstyle \delta \boldsymbol{\theta }=\mathbf{y}_{0}}

, and we denote by Failed to parse (MathML with SVG or PNG fallback (recommended for modern browsers and accessibility tools): Invalid response ("Math extension cannot connect to Restbase.") from server "https://mathoid.scipedia.com/localhost/v1/":): {\textstyle \mathbf{y}_{1}}

the difference Failed to parse (MathML with SVG or PNG fallback (recommended for modern browsers and accessibility tools): Invalid response ("Math extension cannot connect to Restbase.") from server "https://mathoid.scipedia.com/localhost/v1/":): {\textstyle \boldsymbol{\phi }(T_1)-\boldsymbol{\theta }}

.

  • For Failed to parse (MathML with SVG or PNG fallback (recommended for modern browsers and accessibility tools): Invalid response ("Math extension cannot connect to Restbase.") from server "https://mathoid.scipedia.com/localhost/v1/":): {\textstyle q > 0}

, we denote by Failed to parse (MathML with SVG or PNG fallback (recommended for modern browsers and accessibility tools): Invalid response ("Math extension cannot connect to Restbase.") from server "https://mathoid.scipedia.com/localhost/v1/":): {\textstyle \mathbf{y}_{q}}

the difference Failed to parse (MathML with SVG or PNG fallback (recommended for modern browsers and accessibility tools): Invalid response ("Math extension cannot connect to Restbase.") from server "https://mathoid.scipedia.com/localhost/v1/":): {\textstyle \boldsymbol{\phi }(T_q)-\boldsymbol{\theta }}
we solve the associated linear control problem (9)-(11) in Failed to parse (MathML with SVG or PNG fallback (recommended for modern browsers and accessibility tools): Invalid response ("Math extension cannot connect to Restbase.") from server "https://mathoid.scipedia.com/localhost/v1/":): {\textstyle [T_q, T_{q+1}]}

, with Failed to parse (MathML with SVG or PNG fallback (recommended for modern browsers and accessibility tools): Invalid response ("Math extension cannot connect to Restbase.") from server "https://mathoid.scipedia.com/localhost/v1/":): {\textstyle \mathbf{y}_{0}}

replaced by Failed to parse (MathML with SVG or PNG fallback (recommended for modern browsers and accessibility tools): Invalid response ("Math extension cannot connect to Restbase.") from server "https://mathoid.scipedia.com/localhost/v1/":): {\textstyle \mathbf{y}_{q}}

, and we denote by Failed to parse (MathML with SVG or PNG fallback (recommended for modern browsers and accessibility tools): Invalid response ("Math extension cannot connect to Restbase.") from server "https://mathoid.scipedia.com/localhost/v1/":): {\textstyle \mathbf{u}_{q+1}}

the corresponding optimal control. The control Failed to parse (MathML with SVG or PNG fallback (recommended for modern browsers and accessibility tools): Invalid response ("Math extension cannot connect to Restbase.") from server "https://mathoid.scipedia.com/localhost/v1/":): {\textstyle \mathbf{u}_{q+1}}
is injected in (5) with initial condition (8) and Failed to parse (MathML with SVG or PNG fallback (recommended for modern browsers and accessibility tools): Invalid response ("Math extension cannot connect to Restbase.") from server "https://mathoid.scipedia.com/localhost/v1/":): {\textstyle \delta \boldsymbol{\theta }=\mathbf{y}_{q}}

, and we denote by Failed to parse (MathML with SVG or PNG fallback (recommended for modern browsers and accessibility tools): Invalid response ("Math extension cannot connect to Restbase.") from server "https://mathoid.scipedia.com/localhost/v1/":): {\textstyle \mathbf{y}_{q+1}}

the difference Failed to parse (MathML with SVG or PNG fallback (recommended for modern browsers and accessibility tools): Invalid response ("Math extension cannot connect to Restbase.") from server "https://mathoid.scipedia.com/localhost/v1/":): {\textstyle \boldsymbol{\phi }(T_{q+1})-\boldsymbol{\theta }}

.

  • We do Failed to parse (MathML with SVG or PNG fallback (recommended for modern browsers and accessibility tools): Invalid response ("Math extension cannot connect to Restbase.") from server "https://mathoid.scipedia.com/localhost/v1/":): {\textstyle q = q + 1}
and we repeat the process.

The above time partitioning method has been applied with Failed to parse (MathML with SVG or PNG fallback (recommended for modern browsers and accessibility tools): Invalid response ("Math extension cannot connect to Restbase.") from server "https://mathoid.scipedia.com/localhost/v1/":): {\textstyle \boldsymbol{\phi }_0=\boldsymbol{\theta }+\delta \boldsymbol{\theta }}

and Failed to parse (MathML with SVG or PNG fallback (recommended for modern browsers and accessibility tools): Invalid response ("Math extension cannot connect to Restbase.") from server "https://mathoid.scipedia.com/localhost/v1/":): {\textstyle \delta \boldsymbol{\theta }=[1e-2,1e-2,1e-2]}

, the time interval under consideration being Failed to parse (MathML with SVG or PNG fallback (recommended for modern browsers and accessibility tools): Invalid response ("Math extension cannot connect to Restbase.") from server "https://mathoid.scipedia.com/localhost/v1/":): {\textstyle [0,20]}

we have used Failed to parse (MathML with SVG or PNG fallback (recommended for modern browsers and accessibility tools): Invalid response ("Math extension cannot connect to Restbase.") from server "https://mathoid.scipedia.com/localhost/v1/":): {\textstyle \Delta T = 2.0}

. After Failed to parse (MathML with SVG or PNG fallback (recommended for modern browsers and accessibility tools): Invalid response ("Math extension cannot connect to Restbase.") from server "https://mathoid.scipedia.com/localhost/v1/":): {\textstyle t = 20} , we have taken Failed to parse (MathML with SVG or PNG fallback (recommended for modern browsers and accessibility tools): Invalid response ("Math extension cannot connect to Restbase.") from server "https://mathoid.scipedia.com/localhost/v1/":): {\textstyle \mathbf{v} = \mathbf{0}}

in  (9) and in (5) to observe the evolution of the suddenly uncontrolled linear and nonlinear systems.  The results are reported in Figure 13. We observe that the system is practically stabilized for Failed to parse (MathML with SVG or PNG fallback (recommended for modern browsers and accessibility tools): Invalid response ("Math extension cannot connect to Restbase.") from server "https://mathoid.scipedia.com/localhost/v1/":): {\textstyle 1 \leq t \leq 20}

, but if one stops controlling, the small residual perturbations of the system at Failed to parse (MathML with SVG or PNG fallback (recommended for modern browsers and accessibility tools): Invalid response ("Math extension cannot connect to Restbase.") from server "https://mathoid.scipedia.com/localhost/v1/":): {\textstyle t = 20} , are sufficient to destabilize the linear and nonlinear systems and induces the nonlinear one to transition to a stable equilibrium in finite time.

Draft LOPEZ 262416069-Ufigure18t28L16.png Draft LOPEZ 262416069-Ufigure19t28L16.png
Controls calculated each two seconds (top); Euclidean norm of the controlled solution y∆t using the controls in the top (middle); Euclidean norm of the controlled solution ϕ∆t using the controls in the top (bottom).
Figure 13: Controls calculated each two seconds (top-left); Euclidean norm of the controlled solution Failed to parse (MathML with SVG or PNG fallback (recommended for modern browsers and accessibility tools): Invalid response ("Math extension cannot connect to Restbase.") from server "https://mathoid.scipedia.com/localhost/v1/":): \mathbf{y}^{\Delta t}
using the controls in the top (top-right); Euclidean norm of the controlled solution Failed to parse (MathML with SVG or PNG fallback (recommended for modern browsers and accessibility tools): Invalid response ("Math extension cannot connect to Restbase.") from server "https://mathoid.scipedia.com/localhost/v1/":): \boldsymbol{\phi }^{\Delta t}
using the controls in the top-left (bottom).

5 Conclusions

We have stabilized the phases of a JJAM model, around an unstable equilibrium by using the classical approach: linearize the state model around the unstable equilibrium; control the linear model in order to stabilize it around the unstable equilibrium; apply the linear control to the nonlinear model and hope this control will also stabilize it. Since the time interval is large (Failed to parse (MathML with SVG or PNG fallback (recommended for modern browsers and accessibility tools): Invalid response ("Math extension cannot connect to Restbase.") from server "https://mathoid.scipedia.com/localhost/v1/":): {\textstyle t\in [0, 30]} ) in certain applications, and could be that the linear control do not stabilize the nonlinear model, we subdivi-ded the original interval into subintervals and calculate iteratively the linear control on each subinterval, obtaining a piecewise control that stabilize not only the linear model but also the nonlinear one. For an efficient calculation of the control we formulated an operational linear equation satisfied by the control. The associated operator is self-adjoint and elliptic, so a conjugate gradient algorithm for quadratic functional was used.

BIBLIOGRAPHY

[1] Y. Braiman, B. Neschke, N. Nair, N. Ima, and R. Glowinski. (2016) Memory States in Small Arrays of Josephson Junctions, PHYSICAL REVIEW E (94), 052223: 1-13.

[2] Y. Braiman and N. Nair and J. Rezac and N. Imam. (2016) Memory Cell Operation Based on Small Josephson Junction Arrays, Superconductor Science and Technology (129), 124003: 1-15.

[3] J.D. Rezac and N. Imam and Y. Braiman. (2017) Parameter optimization for transitions between memory states in small arrays of Josephson junctions, PHYSICA A (474), 267-281.

[4] Harvey, Roland and Qu, Zhihua. (2018) Control of Cryogenic Memory State Transitions in a Josephson Junction Array, 2018 Annual American Control Conference (ACC), 5671-5676.

[5] N. Nair and Y. Braiman. (2018) A Ternary Memory Cell Using Small Josephson Junction Arrays, Superconductor Science and Technology (31).

[6] F. Bedard and N. Welker and G. R. Cotter and M. A. Escavage and J. T. Pinkston. (2005) Superconducting Technology Assessment, National Security Agency, Office of Corporate Assessment, url = https://www.nitrd.gov/pubs/nsa/sta.pdf.

[7] F. A. Holmes and L. Ripple and M. A. Manheimer. (2013) Energy-Efficient Superconducting Computing-Power Budgets and Requirements, IEEE Transactions on Applied Superconductivity , 23 (3).

[8] IARPA. (2013) Broad Agency Announcement: IARPA-BAA-13-05, Cryogenic Computing Complexity (C3) Program, IARPA.

[9] Roland Glowinski and Jorge López and Héctor Juárez and Yehuda Braiman. (2020) On the controllability of transitions between equilibrium states in small inductively coupled arrays of Josephson junctions: A computational approach, Journal of Computational Physics (403), 109023, doi = https://doi.org/10.1016/j.jcp.2019.109023, url = http://www.sciencedirect.com/science/article/pii/S0021999119307296.

[10] R. Glowinski and J.L. Lions and J. W. He. (2008) Exact and Approximate Controllability for Distributed Parameter Systems, Cambridge University Press, Cambridge, UK.

[11] J. L. Lions. (1971) Optimal Control of Systems Governed by Partial Differential Equations, Springer Verlag, New York.

Back to Top

Document information

Published on 16/11/22
Submitted on 09/09/22

Licence: CC BY-NC-SA license

Document Score

0

Views 16
Recommendations 0

Share this document

claim authorship

Are you one of the authors of this document?