Abstract

This paper presents an optimal design of three dimensional multi-story reinforced concrete structures using recently developed meta-heuristic algorithms, namely; the charged system search and the enhanced charged system search. The design is based on the ACI 318-05 code and loadings are based on ASCE7-05. Analysis of the structures is performed by the standard stiffness method. All members are subjected to biaxial moments and axial loads. Pre-determined sections are assumed for beams and columns, and the corresponding interaction curves are utilized to check whether the selected section for each member is acceptable. The objective function is taken as the weight of the structure, and constraints consist of the slenderness of compression members, the maximum allowable drift of the structure and the natural frequency of the structure. It should be mentioned that second order effects are also considered and that the end moments of the columns are magnified when needed.

First, a 7-story frame with 3 spans is considered and optimized. Then, a sensitivity analysis is performed by optimal design of nine frames having 3 stories and 2 spans. In each story, different span lengths and loading conditions are assumed, and the results are compared.

Keywords

Optimization ; Reinforced concrete ; Three dimensional frames ; Natural frequency ; Charged system search ; Enhanced charged system search

1. Introduction

Many large reinforced concrete structures have been designed and constructed worldwide in the past century. Before the development of computers, analysis and design steps were done by simplified approaches, mainly by trial and error. After the arrival of computers, some prominent software, such as ETABS and SAP from Computers and Structures Inc., helped engineers to analyze and design these structures. These software tried to optimize their results via trial and error. However, these design methods should further be improved by addition of powerful optimization systems to these software.

Different methods have been used for the optimal design of RC structures over the past two decades. Fadaee and Grierson  [1] optimized the cost of 3D skeletal structures using optimality criteria. Balling and Yao  [2] optimized 3D frames with a multi-level method by decomposing the problem into a system optimization problem and a series of individual member optimization problems, and Rajeev and Krishnamoorthy  [3] applied a Simple Genetic Algorithm (SGA) to the cost optimization of 2D frames. In this paper, we perform the design process of a three dimensional RC structure by utilizing a robust meta-heuristic algorithm known as the Charged System Search (CSS) and an enhanced version of this method  [4]  and [5] .

The CSS algorithm is based on Coulomb and Gauss laws from Physics and Newton laws from Mechanics. A number of charged particles are considered that have coordinates equivalent to the variables of structures and have the shape of a sphere with a uniform volume charge. The values assumed for these variables create the coordinates of each particle. Each of these particles has a charge proportional to the fitness of the particle. In other words, the better the fitness, the more the charge of the particle. These particles can attract each other in such a way that a better particle certainly attracts a worse particle, but a worse particle perhaps attracts the better particle. The force applied between the particles and the paths of particle motion are obtained from Coulomb and Gauss laws and Newton laws, respectively. Therefore, a force is applied to each particle and this force causes a displacement such that all particles are located in new positions. In this way, the optimization process in the CSS is performed.

2. Optimum design of three dimensional RC structures

2.1. Design variables

In this study, the sections used for beams or column members are predetermined as 13 sizes for each one. Beam sections have a rectangular shape with dimensions of Failed to parse (MathML with SVG or PNG fallback (recommended for modern browsers and accessibility tools): Invalid response ("Math extension cannot connect to Restbase.") from server "https://mathoid.scipedia.com/localhost/v1/":): {\textstyle 150mm\times 200mm\mbox{–}750mm\times 800mm}

, by a step of 50 mm in each direction, and column sections are square with dimensions of Failed to parse (MathML with SVG or PNG fallback (recommended for modern browsers and accessibility tools): Invalid response ("Math extension cannot connect to Restbase.") from server "https://mathoid.scipedia.com/localhost/v1/":): {\textstyle 200mm\times 200mm\mbox{–}800mm\times 800mm}
, by a step of 50 mm. Each size of the beam and column sections consists of 5 sections with varying numbers of tension and compression rebar. The sizes of the rebars used in the sections are D10–D30, by a step of 5. Table 1  and Table 2  present the sections used for members in the analysis and design process.

Table 1. Beam sections used in the analysis and design of the structures.
Beam sections Height Width Type 1 Type 2 Type 3 Type 4 Type 5
T-rebar C-rebar T-rebar C-rebar T-rebar C-rebar T-rebar C-rebar T-rebar C-rebar
1 200 150 3-D10 0-D10 4-D10 0-D10 5-D10 0-D10 5-D10 3-D10 5-D10 4-D10
2 250 200 4-D10 0-D10 5-D10 0-D10 6-D10 0-D10 6-D10 4-D10 6-D10 5-D10
3 300 250 5-D10 0-D10 6-D10 0-D10 7-D10 0-D10 7-D10 4-D10 7-D10 5-D10
4 350 300 4-D15 0-D15 5-D15 0-D15 6-D15 0-D15 6-D15 3-D15 6-D15 4-D15
5 400 350 5-D15 0-D15 6-D15 0-D15 7-D15 0-D15 7-D15 4-D15 7-D15 5-D15
6 450 350 6-D15 0-D15 7-D15 0-D15 8-D15 0-D15 8-D15 5-D15 8-D15 6-D15
7 500 350 7-D15 0-D15 8-D15 0-D15 9-D15 0-D15 9-D15 6-D15 9-D15 7-D15
8 550 400 5-D20 0-D20 6-D20 0-D20 7-D20 0-D20 7-D20 4-D20 7-D20 5-D20
9 600 400 6-D20 0-D20 7-D20 0-D20 8-D20 0-D20 8-D20 5-D20 8-D20 6-D20
10 650 400 7-D20 0-D20 8-D20 0-D20 9-D20 0-D20 9-D20 6-D20 9-D20 7-D20
11 700 450 7-D25 0-D25 8-D25 0-D25 9-D25 0-D25 9-D25 6-D25 9-D25 7-D25
12 750 450 7-D25 0-D25 8-D25 0-D25 9-D25 0-D25 9-D25 6-D25 9-D25 7-D25
13 800 450 7-D30 0-D30 8-D30 0-D30 9-D30 0-D30 9-D30 6-D30 9-D30 7-D30

Table 2. Column sections used in the analysis and design of the structures.
Column sections Height Width Type 1 Type 2 Type 3 Type 4 Type 5
T-rebar C-rebar T-rebar C-rebar T-rebar C-rebar T-rebar C-rebar T-rebar C-rebar
1 200 200 3-D10 3-D10 4-D10 4-D10 5-D10 5-D10 6-D10 6-D10 7-D10 7-D10
2 250 250 4-D15 4-D15 5-D15 5-D15 6-D15 6-D15 7-D15 7-D15 8-D15 8-D15
3 300 300 5-D15 5-D15 6-D15 6-D15 7-D15 7-D15 8-D15 8-D15 9-D15 9-D15
4 350 350 4-D20 4-D20 5-D20 5-D20 6-D20 6-D20 7-D20 7-D20 7-D20 7-D20
5 400 400 5-D20 5-D20 6-D20 6-D20 7-D20 7-D20 8-D20 8-D20 9-D20 9-D20
6 450 450 6-D25 6-D25 7-D25 7-D25 8-D25 8-D25 9-D25 9-D25 10-D25 10-D25
7 500 500 7-D25 7-D25 8-D25 8-D25 9-D25 9-D25 10-D25 10-D25 11-D25 11-D25
8 550 550 5-D25 5-D25 6-D25 6-D25 7-D25 7-D25 8-D25 8-D25 9-D25 9-D25
9 600 600 6-D25 6-D25 7-D25 7-D25 8-D25 8-D25 9-D25 9-D25 10-D25 10-D25
10 650 650 7-D30 7-D30 8-D30 8-D30 9-D30 9-D30 10-D30 10-D30 11-D30 11-D30
11 700 700 7-D30 7-D30 8-D30 8-D30 9-D30 9-D30 10-D30 10-D30 11-D30 11-D30
12 750 750 7-D30 7-D30 8-D30 8-D30 9-D30 9-D30 10-D30 10-D30 11-D30 11-D30
13 800 800 8-D30 8-D30 9-D30 9-D30 10-D30 10-D30 11-D30 11-D30 12-D30 12-D30

2.2. Loading of the structure and load combinations

In this work, the assumed dead and live loads on each floor are Failed to parse (MathML with SVG or PNG fallback (recommended for modern browsers and accessibility tools): Invalid response ("Math extension cannot connect to Restbase.") from server "https://mathoid.scipedia.com/localhost/v1/":): {\textstyle 5.9kN/m^2}

 and Failed to parse (MathML with SVG or PNG fallback (recommended for modern browsers and accessibility tools): Invalid response ("Math extension cannot connect to Restbase.") from server "https://mathoid.scipedia.com/localhost/v1/":): {\textstyle 2kN/m^2}
, respectively. Also, lateral loads are calculated on the basis of the ASCE7-05 code  [6] , by assuming that the site class of the structure is Failed to parse (MathML with SVG or PNG fallback (recommended for modern browsers and accessibility tools): Invalid response ("Math extension cannot connect to Restbase.") from server "https://mathoid.scipedia.com/localhost/v1/":): {\textstyle B}
, and Failed to parse (MathML with SVG or PNG fallback (recommended for modern browsers and accessibility tools): Invalid response ("Math extension cannot connect to Restbase.") from server "https://mathoid.scipedia.com/localhost/v1/":): {\textstyle s_s}
 and Failed to parse (MathML with SVG or PNG fallback (recommended for modern browsers and accessibility tools): Invalid response ("Math extension cannot connect to Restbase.") from server "https://mathoid.scipedia.com/localhost/v1/":): {\textstyle s_1}
 are 0.75 and 0.3, respectively. The ACI 318-05 code  [7]  for strength design suggests the following load cases:
Failed to parse (MathML with SVG or PNG fallback (recommended for modern browsers and accessibility tools): Invalid response ("Math extension cannot connect to Restbase.") from server "https://mathoid.scipedia.com/localhost/v1/":): U=1.2D+1.6L\mbox{,}
( 1)

2.3. Analysis of the structure

To determine the forces and moments in the members after selecting the section for each member, the structure is analyzed. This analysis is performed using the finite element method. In RC frames, in order to consider the effect of cracking, the moment of inertia and the area of the cross section for each member are calculated using the following relationships:

Failed to parse (MathML with SVG or PNG fallback (recommended for modern browsers and accessibility tools): Invalid response ("Math extension cannot connect to Restbase.") from server "https://mathoid.scipedia.com/localhost/v1/":): I_{beam}=0.35I_g\mbox{,}\quad I_{column}=0.7I_g\mbox{,}\quad A_{beam}=A_g\mbox{,}\quad A_{column}=A_g\mbox{.}
( 2)

Failed to parse (MathML with SVG or PNG fallback (recommended for modern browsers and accessibility tools): Invalid response ("Math extension cannot connect to Restbase.") from server "https://mathoid.scipedia.com/localhost/v1/":): {\textstyle A_g}

 and Failed to parse (MathML with SVG or PNG fallback (recommended for modern browsers and accessibility tools): Invalid response ("Math extension cannot connect to Restbase.") from server "https://mathoid.scipedia.com/localhost/v1/":): {\textstyle I_g}
 are gross area and gross moment of inertia of the section of the beam or column, respectively  [8] . The ACI 318-05 code provides the elastic modulus of the concrete as Failed to parse (MathML with SVG or PNG fallback (recommended for modern browsers and accessibility tools): Invalid response ("Math extension cannot connect to Restbase.") from server "https://mathoid.scipedia.com/localhost/v1/":): {\textstyle E_c=4700\sqrt{f_c^{{'}}}}
 in MPa. The analysis of the frame consists of controlling the slenderness of the columns, and in case a section is recognized to be slender, magnified bending is considered for that column.      

2.3.1. Slenderness

According to the ACI 318-05 code  [7] , for compression members not braced sideways, the slenderness effects can be neglected, when Failed to parse (MathML with SVG or PNG fallback (recommended for modern browsers and accessibility tools): Invalid response ("Math extension cannot connect to Restbase.") from server "https://mathoid.scipedia.com/localhost/v1/":): {\textstyle kl_u/r<22}

. In this relation, Failed to parse (MathML with SVG or PNG fallback (recommended for modern browsers and accessibility tools): Invalid response ("Math extension cannot connect to Restbase.") from server "https://mathoid.scipedia.com/localhost/v1/":): {\textstyle k}
 is the effective length factor for compression members, Failed to parse (MathML with SVG or PNG fallback (recommended for modern browsers and accessibility tools): Invalid response ("Math extension cannot connect to Restbase.") from server "https://mathoid.scipedia.com/localhost/v1/":): {\textstyle l_u}
 is the unsupported length of the compression member, and Failed to parse (MathML with SVG or PNG fallback (recommended for modern browsers and accessibility tools): Invalid response ("Math extension cannot connect to Restbase.") from server "https://mathoid.scipedia.com/localhost/v1/":): {\textstyle r}
 is the radius of gyration of the cross section of a compression member.      

The effective length factor of a column denoted by Failed to parse (MathML with SVG or PNG fallback (recommended for modern browsers and accessibility tools): Invalid response ("Math extension cannot connect to Restbase.") from server "https://mathoid.scipedia.com/localhost/v1/":): {\textstyle k}

 depends on the ratio of the stiffness of the columns to the stiffness of beams connected at the end of the compression member. This ratio at the end of a compression member can be expressed as:
Failed to parse (MathML with SVG or PNG fallback (recommended for modern browsers and accessibility tools): Invalid response ("Math extension cannot connect to Restbase.") from server "https://mathoid.scipedia.com/localhost/v1/":): \psi =\frac{\sum (EI/l)_c}{\sum (EI/l)_b}\mbox{,}
( 3)

where Failed to parse (MathML with SVG or PNG fallback (recommended for modern browsers and accessibility tools): Invalid response ("Math extension cannot connect to Restbase.") from server "https://mathoid.scipedia.com/localhost/v1/":): {\textstyle I}

 is the moment of inertia considering the cracked section, Failed to parse (MathML with SVG or PNG fallback (recommended for modern browsers and accessibility tools): Invalid response ("Math extension cannot connect to Restbase.") from server "https://mathoid.scipedia.com/localhost/v1/":): {\textstyle E}
 is the modulus of elasticity, and Failed to parse (MathML with SVG or PNG fallback (recommended for modern browsers and accessibility tools): Invalid response ("Math extension cannot connect to Restbase.") from server "https://mathoid.scipedia.com/localhost/v1/":): {\textstyle l}
 is the length of the beams and columns. Indices Failed to parse (MathML with SVG or PNG fallback (recommended for modern browsers and accessibility tools): Invalid response ("Math extension cannot connect to Restbase.") from server "https://mathoid.scipedia.com/localhost/v1/":): {\textstyle b}
 and Failed to parse (MathML with SVG or PNG fallback (recommended for modern browsers and accessibility tools): Invalid response ("Math extension cannot connect to Restbase.") from server "https://mathoid.scipedia.com/localhost/v1/":): {\textstyle c}
 refer to beams and columns connected to the ends of a column, respectively.      

After calculating Failed to parse (MathML with SVG or PNG fallback (recommended for modern browsers and accessibility tools): Invalid response ("Math extension cannot connect to Restbase.") from server "https://mathoid.scipedia.com/localhost/v1/":): {\textstyle \psi }

 for the ends of each compressive member, the mean value of these values, Failed to parse (MathML with SVG or PNG fallback (recommended for modern browsers and accessibility tools): Invalid response ("Math extension cannot connect to Restbase.") from server "https://mathoid.scipedia.com/localhost/v1/":): {\textstyle \psi _m}
, is obtained, and the coefficient of the effective length of the compression member, Failed to parse (MathML with SVG or PNG fallback (recommended for modern browsers and accessibility tools): Invalid response ("Math extension cannot connect to Restbase.") from server "https://mathoid.scipedia.com/localhost/v1/":): {\textstyle k}
, is calculated using the following relationships:
Failed to parse (MathML with SVG or PNG fallback (recommended for modern browsers and accessibility tools): Invalid response ("Math extension cannot connect to Restbase.") from server "https://mathoid.scipedia.com/localhost/v1/":): \psi _m<2:k=(1-0.05\psi _m)\sqrt{1+\psi _m}\mbox{,}
( 4)

For a fixed support, we have Failed to parse (MathML with SVG or PNG fallback (recommended for modern browsers and accessibility tools): Invalid response ("Math extension cannot connect to Restbase.") from server "https://mathoid.scipedia.com/localhost/v1/":): {\textstyle \psi =0}

. The radius of gyration is calculated as Failed to parse (MathML with SVG or PNG fallback (recommended for modern browsers and accessibility tools): Invalid response ("Math extension cannot connect to Restbase.") from server "https://mathoid.scipedia.com/localhost/v1/":): {\textstyle r=\sqrt{\frac{I_g}{A_g}}}
.      

For a slender column, the magnified bending moment can be calculated as:

Failed to parse (MathML with SVG or PNG fallback (recommended for modern browsers and accessibility tools): Invalid response ("Math extension cannot connect to Restbase.") from server "https://mathoid.scipedia.com/localhost/v1/":): M=M_{ns}+\delta _s\cdot M_s\mbox{,}
( 6)

where Failed to parse (MathML with SVG or PNG fallback (recommended for modern browsers and accessibility tools): Invalid response ("Math extension cannot connect to Restbase.") from server "https://mathoid.scipedia.com/localhost/v1/":): {\textstyle M_{ns}}

 is the bending moment generated by the gravity load, Failed to parse (MathML with SVG or PNG fallback (recommended for modern browsers and accessibility tools): Invalid response ("Math extension cannot connect to Restbase.") from server "https://mathoid.scipedia.com/localhost/v1/":): {\textstyle M_s}
 is due to lateral load and Failed to parse (MathML with SVG or PNG fallback (recommended for modern browsers and accessibility tools): Invalid response ("Math extension cannot connect to Restbase.") from server "https://mathoid.scipedia.com/localhost/v1/":): {\textstyle \delta _s}
 is the moment magnification factor for frames not braced sideways. After determining the magnified moment separately for each end of a column, the biggest one is used to design the column. The calculation of the magnification factor, Failed to parse (MathML with SVG or PNG fallback (recommended for modern browsers and accessibility tools): Invalid response ("Math extension cannot connect to Restbase.") from server "https://mathoid.scipedia.com/localhost/v1/":): {\textstyle \delta _s}
, is as follows:
Failed to parse (MathML with SVG or PNG fallback (recommended for modern browsers and accessibility tools): Invalid response ("Math extension cannot connect to Restbase.") from server "https://mathoid.scipedia.com/localhost/v1/":): \delta _s=\frac{1}{1-\frac{\sum P_u}{0.75\sum P_c}}\geq 1.0\mbox{.}
( 7)

In this relationship, Failed to parse (MathML with SVG or PNG fallback (recommended for modern browsers and accessibility tools): Invalid response ("Math extension cannot connect to Restbase.") from server "https://mathoid.scipedia.com/localhost/v1/":): {\textstyle \sum P_u}

 is the sum of the vertical loads in each story and Failed to parse (MathML with SVG or PNG fallback (recommended for modern browsers and accessibility tools): Invalid response ("Math extension cannot connect to Restbase.") from server "https://mathoid.scipedia.com/localhost/v1/":): {\textstyle \sum P_c}
 is the sum of the critical buckling loads of the columns in each story that resists lateral loads. Failed to parse (MathML with SVG or PNG fallback (recommended for modern browsers and accessibility tools): Invalid response ("Math extension cannot connect to Restbase.") from server "https://mathoid.scipedia.com/localhost/v1/":): {\textstyle P_c}
 is obtained from the following relationship:
Failed to parse (MathML with SVG or PNG fallback (recommended for modern browsers and accessibility tools): Invalid response ("Math extension cannot connect to Restbase.") from server "https://mathoid.scipedia.com/localhost/v1/":): P_c=\frac{\pi ^2EI}{(kl_u)^2}\mbox{.}
( 8)

2.3.2. Free vibration and natural period of structure

One important parameter in the design of a structure is its natural period. The value of the natural period is very effective in the behavior of a structure. A structure with higher natural period behaves more elastically. Also, in the reaction spectrum, a bigger period causes less spectral response acceleration. Therefore, it is very important to control this parameter. In this paper, frequency constraints are considered to control this parameter. For both structures, first, similar frames are modelled in ETABS software and design steps are performed to have acceptable but not necessarily optimum members, using similar pre-determined sections utilized in the paper. Then by modal analysis, the fundamental period of each structure is determined, and the coefficient of 1.2 is multiplied by the calculated periods to increase the flexibility of the structures and reduce the induced seismic loads. Thus, a period of 0.8 (s) or more is acceptable for the design of 7-story frames and 0.5 (s) is suitable for 3-story structures.

2.4. Design considerations

In this work, for each pre-determined section, the interaction curve is traced accurately as a function in the main program. For these curves, reduction factors are applied. This operation is performed by changing the compression area of each section from 0 to the height of the section, and Failed to parse (MathML with SVG or PNG fallback (recommended for modern browsers and accessibility tools): Invalid response ("Math extension cannot connect to Restbase.") from server "https://mathoid.scipedia.com/localhost/v1/":): {\textstyle P_n}

 and Failed to parse (MathML with SVG or PNG fallback (recommended for modern browsers and accessibility tools): Invalid response ("Math extension cannot connect to Restbase.") from server "https://mathoid.scipedia.com/localhost/v1/":): {\textstyle M_n}
 are calculated:
Failed to parse (MathML with SVG or PNG fallback (recommended for modern browsers and accessibility tools): Invalid response ("Math extension cannot connect to Restbase.") from server "https://mathoid.scipedia.com/localhost/v1/":): a=\beta _1\cdot c\mbox{,}\quad P_n=0.85f_c^{{'}}(b\cdot a-A_s^{{'}})+A_s^{{'}}\cdot f_s^{{'}}-A_s\cdot f_s\mbox{,}
( 9)

where Failed to parse (MathML with SVG or PNG fallback (recommended for modern browsers and accessibility tools): Invalid response ("Math extension cannot connect to Restbase.") from server "https://mathoid.scipedia.com/localhost/v1/":): {\textstyle b}

 is the width of the cross section; Failed to parse (MathML with SVG or PNG fallback (recommended for modern browsers and accessibility tools): Invalid response ("Math extension cannot connect to Restbase.") from server "https://mathoid.scipedia.com/localhost/v1/":): {\textstyle A_s^{{'}}}
 is the area of compressive bars; Failed to parse (MathML with SVG or PNG fallback (recommended for modern browsers and accessibility tools): Invalid response ("Math extension cannot connect to Restbase.") from server "https://mathoid.scipedia.com/localhost/v1/":): {\textstyle A_s}
 is the area of tensile bars; Failed to parse (MathML with SVG or PNG fallback (recommended for modern browsers and accessibility tools): Invalid response ("Math extension cannot connect to Restbase.") from server "https://mathoid.scipedia.com/localhost/v1/":): {\textstyle f_y^{{'}}}
 is the yield strength of compressive bars; Failed to parse (MathML with SVG or PNG fallback (recommended for modern browsers and accessibility tools): Invalid response ("Math extension cannot connect to Restbase.") from server "https://mathoid.scipedia.com/localhost/v1/":): {\textstyle f_s^{{'}}}
 is the stress value in compressive bars; Failed to parse (MathML with SVG or PNG fallback (recommended for modern browsers and accessibility tools): Invalid response ("Math extension cannot connect to Restbase.") from server "https://mathoid.scipedia.com/localhost/v1/":): {\textstyle d^{{'}}}
 is the distance of the center of compressive bars from the furthest compression fiber of the section; Failed to parse (MathML with SVG or PNG fallback (recommended for modern browsers and accessibility tools): Invalid response ("Math extension cannot connect to Restbase.") from server "https://mathoid.scipedia.com/localhost/v1/":): {\textstyle \bar{x}}
 is the distance between the plastic neutral axis and centroid of tensile bars; Failed to parse (MathML with SVG or PNG fallback (recommended for modern browsers and accessibility tools): Invalid response ("Math extension cannot connect to Restbase.") from server "https://mathoid.scipedia.com/localhost/v1/":): {\textstyle a}
 is the depth of the equivalent rectangular stress block; Failed to parse (MathML with SVG or PNG fallback (recommended for modern browsers and accessibility tools): Invalid response ("Math extension cannot connect to Restbase.") from server "https://mathoid.scipedia.com/localhost/v1/":): {\textstyle e}
 is the eccentricity of the axial load from the plastic neutral axis; Failed to parse (MathML with SVG or PNG fallback (recommended for modern browsers and accessibility tools): Invalid response ("Math extension cannot connect to Restbase.") from server "https://mathoid.scipedia.com/localhost/v1/":): {\textstyle e^{{'}}}
 is the eccentricity of the axial load from the centroid of the tensile bars; Failed to parse (MathML with SVG or PNG fallback (recommended for modern browsers and accessibility tools): Invalid response ("Math extension cannot connect to Restbase.") from server "https://mathoid.scipedia.com/localhost/v1/":): {\textstyle P_n}
 is the nominal axial strength and Failed to parse (MathML with SVG or PNG fallback (recommended for modern browsers and accessibility tools): Invalid response ("Math extension cannot connect to Restbase.") from server "https://mathoid.scipedia.com/localhost/v1/":): {\textstyle M_n}
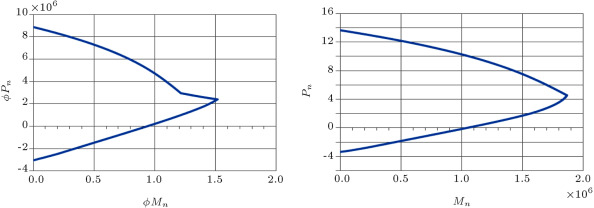
 is the nominal flexural strength of the section. A sample of these interaction curves is presented in Figure 1 .


The ϕPn,ϕMn and Pn,Mn interaction curves for section B11-type 5.


Figure 1.

The Failed to parse (MathML with SVG or PNG fallback (recommended for modern browsers and accessibility tools): Invalid response ("Math extension cannot connect to Restbase.") from server "https://mathoid.scipedia.com/localhost/v1/":): {\textstyle \phi P_n,\phi M_n}

 and Failed to parse (MathML with SVG or PNG fallback (recommended for modern browsers and accessibility tools): Invalid response ("Math extension cannot connect to Restbase.") from server "https://mathoid.scipedia.com/localhost/v1/":): {\textstyle P_n,M_n}
 interaction curves for section B11-type 5.                  

The eccentricity of the members in Failed to parse (MathML with SVG or PNG fallback (recommended for modern browsers and accessibility tools): Invalid response ("Math extension cannot connect to Restbase.") from server "https://mathoid.scipedia.com/localhost/v1/":): {\textstyle x}

 and Failed to parse (MathML with SVG or PNG fallback (recommended for modern browsers and accessibility tools): Invalid response ("Math extension cannot connect to Restbase.") from server "https://mathoid.scipedia.com/localhost/v1/":): {\textstyle y}
 directions is calculated in the analysis and used to find the ultimate capacity of each section. Biaxial bending is considered for the members using the MacGregor method. This method replaces the biaxial eccentricities with an equivalent uniaxial eccentricity, and members are designed with equivalent uniaxial moments and axial forces as described in the following.      

MacGregor suggested that sections designed for biaxial bending should be proportioned on the basis of the required axial load acting at eccentricity Failed to parse (MathML with SVG or PNG fallback (recommended for modern browsers and accessibility tools): Invalid response ("Math extension cannot connect to Restbase.") from server "https://mathoid.scipedia.com/localhost/v1/":): {\textstyle e_{oi}}

 larger than either of the required values, Failed to parse (MathML with SVG or PNG fallback (recommended for modern browsers and accessibility tools): Invalid response ("Math extension cannot connect to Restbase.") from server "https://mathoid.scipedia.com/localhost/v1/":): {\textstyle e_x}
 and Failed to parse (MathML with SVG or PNG fallback (recommended for modern browsers and accessibility tools): Invalid response ("Math extension cannot connect to Restbase.") from server "https://mathoid.scipedia.com/localhost/v1/":): {\textstyle e_y}
. For Failed to parse (MathML with SVG or PNG fallback (recommended for modern browsers and accessibility tools): Invalid response ("Math extension cannot connect to Restbase.") from server "https://mathoid.scipedia.com/localhost/v1/":): {\textstyle e_x/x}
 greater than, or equal to, Failed to parse (MathML with SVG or PNG fallback (recommended for modern browsers and accessibility tools): Invalid response ("Math extension cannot connect to Restbase.") from server "https://mathoid.scipedia.com/localhost/v1/":): {\textstyle e_y/y}
, value Failed to parse (MathML with SVG or PNG fallback (recommended for modern browsers and accessibility tools): Invalid response ("Math extension cannot connect to Restbase.") from server "https://mathoid.scipedia.com/localhost/v1/":): {\textstyle e_{oi}}
 should be taken as:
Failed to parse (MathML with SVG or PNG fallback (recommended for modern browsers and accessibility tools): Invalid response ("Math extension cannot connect to Restbase.") from server "https://mathoid.scipedia.com/localhost/v1/":): e_{oi}=e_x+\beta e_y(x/y)\mbox{,}
( 13)

where Failed to parse (MathML with SVG or PNG fallback (recommended for modern browsers and accessibility tools): Invalid response ("Math extension cannot connect to Restbase.") from server "https://mathoid.scipedia.com/localhost/v1/":): {\textstyle \beta }

 in the above equation is calculated as:
Failed to parse (MathML with SVG or PNG fallback (recommended for modern browsers and accessibility tools): Invalid response ("Math extension cannot connect to Restbase.") from server "https://mathoid.scipedia.com/localhost/v1/":): \begin{array}{l}\displaystyle \mbox{with:}P_u/(f_c^{'}A_g)\leq 0.4\mbox{,}\quad \beta =[0.5+P_u/(f_c^{'}A_g)](f_y+\\\displaystyle +280)/700\geq 0.6\mbox{,}\end{array}
( 14a)

where Failed to parse (MathML with SVG or PNG fallback (recommended for modern browsers and accessibility tools): Invalid response ("Math extension cannot connect to Restbase.") from server "https://mathoid.scipedia.com/localhost/v1/":): {\textstyle A_g}

 is the gross area of the cross section; and Failed to parse (MathML with SVG or PNG fallback (recommended for modern browsers and accessibility tools): Invalid response ("Math extension cannot connect to Restbase.") from server "https://mathoid.scipedia.com/localhost/v1/":): {\textstyle x,y}
 are column cross section dimensions along the Failed to parse (MathML with SVG or PNG fallback (recommended for modern browsers and accessibility tools): Invalid response ("Math extension cannot connect to Restbase.") from server "https://mathoid.scipedia.com/localhost/v1/":): {\textstyle X}
- and Failed to parse (MathML with SVG or PNG fallback (recommended for modern browsers and accessibility tools): Invalid response ("Math extension cannot connect to Restbase.") from server "https://mathoid.scipedia.com/localhost/v1/":): {\textstyle Y}
-axis, respectively. If Failed to parse (MathML with SVG or PNG fallback (recommended for modern browsers and accessibility tools): Invalid response ("Math extension cannot connect to Restbase.") from server "https://mathoid.scipedia.com/localhost/v1/":): {\textstyle e_x/x<e_y/y}
, then, Failed to parse (MathML with SVG or PNG fallback (recommended for modern browsers and accessibility tools): Invalid response ("Math extension cannot connect to Restbase.") from server "https://mathoid.scipedia.com/localhost/v1/":): {\textstyle x}
 and Failed to parse (MathML with SVG or PNG fallback (recommended for modern browsers and accessibility tools): Invalid response ("Math extension cannot connect to Restbase.") from server "https://mathoid.scipedia.com/localhost/v1/":): {\textstyle y}
 terms, as well as subscripts in Eq. (5) , are transposed. Hence, a section is checked for the required load, Failed to parse (MathML with SVG or PNG fallback (recommended for modern browsers and accessibility tools): Invalid response ("Math extension cannot connect to Restbase.") from server "https://mathoid.scipedia.com/localhost/v1/":): {\textstyle P_u}
, acting at eccentricity Failed to parse (MathML with SVG or PNG fallback (recommended for modern browsers and accessibility tools): Invalid response ("Math extension cannot connect to Restbase.") from server "https://mathoid.scipedia.com/localhost/v1/":): {\textstyle e_{oi}}
 about one of the principal axes of the rectangular section.      

The maximum ultimate axial forces and moments that are achieved from the above analysis are compared to the ultimate capacity of each member’s section. If the achieved forces are less than ultimate capacity, the member section is accepted. If one of them is greater than the capacity, the selected section will be unacceptable and the objective function should be fined for this member.

It should be mentioned that, in this paper, the analysis of a structure is based on six degrees of freedom per node, and shear forces and torsions are calculated during the analysis. Therefore, all members, including beams and columns, are checked for shear capacity by considering their dimensions. However, in the process of design, the stirrups are disregarded for the sake of simplicity of optimization.

3. A brief description of the charged system search

The charged system search is an approach based on some principals from Physics and Mechanics. Coulomb and Gauss laws from electrostatics are used for determining the value of attracting forces between Charged Particles (CPs). Newton laws are used for determination of the displacement of each CP. For more details, readers may refer to  [4]  and [5] . In this section, some essential equations from the CSS method used for optimization are explained.

  • The value of charge magnitude for each particle is defined as:
Failed to parse (MathML with SVG or PNG fallback (recommended for modern browsers and accessibility tools): Invalid response ("Math extension cannot connect to Restbase.") from server "https://mathoid.scipedia.com/localhost/v1/":): q_i=\frac{fit\quad (i)-fit_{worst}}{fit_{best}-fit_{worst}}\mbox{,}\quad i=1,2,\ldots ,N\mbox{,}
( 15)

where Failed to parse (MathML with SVG or PNG fallback (recommended for modern browsers and accessibility tools): Invalid response ("Math extension cannot connect to Restbase.") from server "https://mathoid.scipedia.com/localhost/v1/":): {\textstyle fit_{best}}

 and Failed to parse (MathML with SVG or PNG fallback (recommended for modern browsers and accessibility tools): Invalid response ("Math extension cannot connect to Restbase.") from server "https://mathoid.scipedia.com/localhost/v1/":): {\textstyle fit_{worst}}
 are the best and the worst fitness of all the particles and Failed to parse (MathML with SVG or PNG fallback (recommended for modern browsers and accessibility tools): Invalid response ("Math extension cannot connect to Restbase.") from server "https://mathoid.scipedia.com/localhost/v1/":): {\textstyle fit(i)}
 represents the fitness of agent Failed to parse (MathML with SVG or PNG fallback (recommended for modern browsers and accessibility tools): Invalid response ("Math extension cannot connect to Restbase.") from server "https://mathoid.scipedia.com/localhost/v1/":): {\textstyle i}
.                          
  • The distance between each pair of particles is defined as:
Failed to parse (MathML with SVG or PNG fallback (recommended for modern browsers and accessibility tools): Invalid response ("Math extension cannot connect to Restbase.") from server "https://mathoid.scipedia.com/localhost/v1/":): r_{ij}=\frac{\Vert x_i-x_j\Vert }{\Vert (x_i+x_j)_{/2}-x_{best}\Vert +\epsilon }\mbox{,}
( 16)

where Failed to parse (MathML with SVG or PNG fallback (recommended for modern browsers and accessibility tools): Invalid response ("Math extension cannot connect to Restbase.") from server "https://mathoid.scipedia.com/localhost/v1/":): {\textstyle x_i}

 and Failed to parse (MathML with SVG or PNG fallback (recommended for modern browsers and accessibility tools): Invalid response ("Math extension cannot connect to Restbase.") from server "https://mathoid.scipedia.com/localhost/v1/":): {\textstyle x_j}
 are the positions of the Failed to parse (MathML with SVG or PNG fallback (recommended for modern browsers and accessibility tools): Invalid response ("Math extension cannot connect to Restbase.") from server "https://mathoid.scipedia.com/localhost/v1/":): {\textstyle i}
th and Failed to parse (MathML with SVG or PNG fallback (recommended for modern browsers and accessibility tools): Invalid response ("Math extension cannot connect to Restbase.") from server "https://mathoid.scipedia.com/localhost/v1/":): {\textstyle j}
th CPs, respectively, Failed to parse (MathML with SVG or PNG fallback (recommended for modern browsers and accessibility tools): Invalid response ("Math extension cannot connect to Restbase.") from server "https://mathoid.scipedia.com/localhost/v1/":): {\textstyle x_{best}}
 is the position of the best current CP and Failed to parse (MathML with SVG or PNG fallback (recommended for modern browsers and accessibility tools): Invalid response ("Math extension cannot connect to Restbase.") from server "https://mathoid.scipedia.com/localhost/v1/":): {\textstyle \epsilon }
 is a small positive number to avoid singularities.                          
  • The probability of moving each CP toward other CPs is determined by the following conditional equation:
Failed to parse (MathML with SVG or PNG fallback (recommended for modern browsers and accessibility tools): Invalid response ("Math extension cannot connect to Restbase.") from server "https://mathoid.scipedia.com/localhost/v1/":): P_{ij}=\lbrace \begin{array}{cc} 1 & \frac{fit\quad (i)-fit_{best}}{fit\quad (j)-fit\quad (i)}>rand\vee fit\quad (j)>fit\quad (i)\\ 0 & \mbox{else .} \end{array}
( 17)
  • The attracting force between each charged particle is defined as:
Failed to parse (MathML with SVG or PNG fallback (recommended for modern browsers and accessibility tools): Invalid response ("Math extension cannot connect to Restbase.") from server "https://mathoid.scipedia.com/localhost/v1/":): F_j=q_j\sum_{i,\quad i\not =j}(\frac{q_i}{a^3}\cdot i_1+\frac{q_i}{\underset{ij}{\overset{2}{r}}}i_2)\cdot P_{ij}(x_i-x_j)\lbrace \begin{array}{c} j=1,2,\ldots ,\quad N\\ i_1=1\mbox{,}\quad i_2=0\Leftrightarrow r_{ij}<a\\ i_1=0\mbox{,}\quad i_2=1\Leftrightarrow r_{ij}\geq a\mbox{,} \end{array}
( 18)

where Failed to parse (MathML with SVG or PNG fallback (recommended for modern browsers and accessibility tools): Invalid response ("Math extension cannot connect to Restbase.") from server "https://mathoid.scipedia.com/localhost/v1/":): {\textstyle F_j}

 is the resultant force affecting the Failed to parse (MathML with SVG or PNG fallback (recommended for modern browsers and accessibility tools): Invalid response ("Math extension cannot connect to Restbase.") from server "https://mathoid.scipedia.com/localhost/v1/":): {\textstyle j}
th CP.                          
  • The new position and velocity of each CP is obtained as:
Failed to parse (MathML with SVG or PNG fallback (recommended for modern browsers and accessibility tools): Invalid response ("Math extension cannot connect to Restbase.") from server "https://mathoid.scipedia.com/localhost/v1/":): \begin{array}{l}\displaystyle x_{j,new}=rand_{j_1}\cdot k_a\cdot \frac{F_j}{m_j}\cdot \Delta t^2+rand_{j_2}\cdot k_v\cdot v_{j,old}\cdot \Delta t+\\\displaystyle +x_{j,old}\mbox{,}\end{array}
( 19)

where Failed to parse (MathML with SVG or PNG fallback (recommended for modern browsers and accessibility tools): Invalid response ("Math extension cannot connect to Restbase.") from server "https://mathoid.scipedia.com/localhost/v1/":): {\textstyle rand_{j1}}

 and Failed to parse (MathML with SVG or PNG fallback (recommended for modern browsers and accessibility tools): Invalid response ("Math extension cannot connect to Restbase.") from server "https://mathoid.scipedia.com/localhost/v1/":): {\textstyle rand_{j2}}
 are two random numbers uniformly distributed in the range (0, 1). Failed to parse (MathML with SVG or PNG fallback (recommended for modern browsers and accessibility tools): Invalid response ("Math extension cannot connect to Restbase.") from server "https://mathoid.scipedia.com/localhost/v1/":): {\textstyle m_j}
 is the mass of the CPs, which is equal to Failed to parse (MathML with SVG or PNG fallback (recommended for modern browsers and accessibility tools): Invalid response ("Math extension cannot connect to Restbase.") from server "https://mathoid.scipedia.com/localhost/v1/":): {\textstyle q_j}
 in this paper. Failed to parse (MathML with SVG or PNG fallback (recommended for modern browsers and accessibility tools): Invalid response ("Math extension cannot connect to Restbase.") from server "https://mathoid.scipedia.com/localhost/v1/":): {\textstyle \Delta t}
 is the time step, and it is set to 1. Failed to parse (MathML with SVG or PNG fallback (recommended for modern browsers and accessibility tools): Invalid response ("Math extension cannot connect to Restbase.") from server "https://mathoid.scipedia.com/localhost/v1/":): {\textstyle k_a}
 is the acceleration coefficient, and Failed to parse (MathML with SVG or PNG fallback (recommended for modern browsers and accessibility tools): Invalid response ("Math extension cannot connect to Restbase.") from server "https://mathoid.scipedia.com/localhost/v1/":): {\textstyle k_v}
 is the velocity coefficient. These coefficients are defined as:
Failed to parse (MathML with SVG or PNG fallback (recommended for modern browsers and accessibility tools): Invalid response ("Math extension cannot connect to Restbase.") from server "https://mathoid.scipedia.com/localhost/v1/":): \begin{array}{l}\displaystyle k_v=0.5(1-iter/iter\quad max)\mbox{,}\quad k_a=0.5(1+\\\displaystyle +iter/itermax)\mbox{.}\end{array}
( 21)

4. Enhanced charged system search

One of the assumptions of every meta-heuristic algorithm is that the time alters discretely. This means that all alterations in space–time are performed when all agents have created their solutions. For example, in the CSS algorithm, when the calculations of the amount of forces are completed for all CP, the new locations of agents are determined. Also, Charged Memory (CM) updating is fulfilled after moving all CPs to their new locations. All these conform to the discrete time concept. In the optimization problems, this is known as iteration. In other words, the modification of space–time for the multi-agent algorithms is often performed when iteration is completed and the new iteration has not yet started. This assumption is ignored in the enhanced CSS algorithm. In the enhanced CSS, time changes continuously and after creating just one solution, all updating processes are performed  [5] . Using the enhanced CSS, the new position of each agent can affect the moving process of subsequent CPs, while, in the standard CSS, unless an iteration is completed, the new positions are not utilized.

Here, the fly to boundary method is utilized for the discrete optimum design of RC structures  [9] .

5. Objective function

The purpose of optimization is to design a structure that resists the applied loads; the members have a minimum possible size to reduce the structure’s weight. It is obvious that when the weight of the structure reduces, the lateral forces also reduce, and this results in a reduction in the section size of the structure. In this paper, the objective function of the optimization is considered to be the weight function of the structure. There are some reasons for choosing a weight function instead of a cost function, as explained in the following:

  • Material and labor costs are varied from one country to another and, therefore, the use of relative cost as an objective function would be deeply dependent on the location at which these structures were built.
  • In comparison to steel structures, member sections of the RC structures have larger dimensions, and this is one weaknesses of this kind of structure. In this paper, the aim is to reduce the dimensions of member sections as far as possible. Also, the higher cost of steel compared to that of concrete leads the algorithm to select larger sections with less rebar, which is not ideal. In fact, the weight function looks for suitable sections without giving priority to a particular material.
  • The weight function of the structure is as follows:
Failed to parse (MathML with SVG or PNG fallback (recommended for modern browsers and accessibility tools): Invalid response ("Math extension cannot connect to Restbase.") from server "https://mathoid.scipedia.com/localhost/v1/":): \begin{array}{l}\displaystyle \mbox{Minimize: Weight}=\sum _{members}(((A_g-A_{st})\cdot L\cdot \gamma _c+0.75A_{st}\cdot L\cdot \gamma _s)\cdot \alpha \cdot \beta )\cdot \\\displaystyle \cdot \gamma \cdot \delta \mbox{.}\end{array}
( 22)

where:

  • Failed to parse (MathML with SVG or PNG fallback (recommended for modern browsers and accessibility tools): Invalid response ("Math extension cannot connect to Restbase.") from server "https://mathoid.scipedia.com/localhost/v1/":): {\textstyle L}
  = Length of the members (m);                                      
  • Failed to parse (MathML with SVG or PNG fallback (recommended for modern browsers and accessibility tools): Invalid response ("Math extension cannot connect to Restbase.") from server "https://mathoid.scipedia.com/localhost/v1/":): {\textstyle A_{st}}
  = Total area of the reinforcing bars for each section (m2 );                                      
  • Failed to parse (MathML with SVG or PNG fallback (recommended for modern browsers and accessibility tools): Invalid response ("Math extension cannot connect to Restbase.") from server "https://mathoid.scipedia.com/localhost/v1/":): {\textstyle \gamma _c}
  = Density of concrete (N/m3 );                                      
  • Failed to parse (MathML with SVG or PNG fallback (recommended for modern browsers and accessibility tools): Invalid response ("Math extension cannot connect to Restbase.") from server "https://mathoid.scipedia.com/localhost/v1/":): {\textstyle \gamma _s}
  = Density of rebar (N/m3 );                                      
  • Failed to parse (MathML with SVG or PNG fallback (recommended for modern browsers and accessibility tools): Invalid response ("Math extension cannot connect to Restbase.") from server "https://mathoid.scipedia.com/localhost/v1/":): {\textstyle M_u,P_u}
  = Externally applied moment and axial force of the members, respectively;                                      
  • Failed to parse (MathML with SVG or PNG fallback (recommended for modern browsers and accessibility tools): Invalid response ("Math extension cannot connect to Restbase.") from server "https://mathoid.scipedia.com/localhost/v1/":): {\textstyle M_n,P_n}
  = Nominal flexural and axial strength of the members, respectively;                                      
  • Failed to parse (MathML with SVG or PNG fallback (recommended for modern browsers and accessibility tools): Invalid response ("Math extension cannot connect to Restbase.") from server "https://mathoid.scipedia.com/localhost/v1/":): {\textstyle T}
  = Natural period of the structure (s)                                      
  • Failed to parse (MathML with SVG or PNG fallback (recommended for modern browsers and accessibility tools): Invalid response ("Math extension cannot connect to Restbase.") from server "https://mathoid.scipedia.com/localhost/v1/":): {\textstyle \alpha }
  = Penalty coefficient for violating the strength of the member, and assumed as 1.5.                                      
  • Failed to parse (MathML with SVG or PNG fallback (recommended for modern browsers and accessibility tools): Invalid response ("Math extension cannot connect to Restbase.") from server "https://mathoid.scipedia.com/localhost/v1/":): {\textstyle \beta }
  = Penalty coefficient for violating the slenderness constraint of columns. This is assumed as 1.4.                                      
  • Failed to parse (MathML with SVG or PNG fallback (recommended for modern browsers and accessibility tools): Invalid response ("Math extension cannot connect to Restbase.") from server "https://mathoid.scipedia.com/localhost/v1/":): {\textstyle \gamma }
  = Penalty coefficient for violating the natural period of structure. This is assumed as 1.3.                                      
  • Failed to parse (MathML with SVG or PNG fallback (recommended for modern browsers and accessibility tools): Invalid response ("Math extension cannot connect to Restbase.") from server "https://mathoid.scipedia.com/localhost/v1/":): {\textstyle \delta }
  = Penalty coefficient for violating the allowed story drift of the structure and it is assumed as 1.2.                              

It is noticeable that the penalty coefficients are indirectly related to the weight of the structure. This is because the larger weight causes bigger cross section dimensions. Thus, for example, when one section violates the strength of the member or slenderness constraints by magnifying its weight, the dimension of the section will become bigger, hence, preventing this violation. These magnifying factors are Failed to parse (MathML with SVG or PNG fallback (recommended for modern browsers and accessibility tools): Invalid response ("Math extension cannot connect to Restbase.") from server "https://mathoid.scipedia.com/localhost/v1/":): {\textstyle \alpha }

 and Failed to parse (MathML with SVG or PNG fallback (recommended for modern browsers and accessibility tools): Invalid response ("Math extension cannot connect to Restbase.") from server "https://mathoid.scipedia.com/localhost/v1/":): {\textstyle \beta }
. Also, for the natural period and story drift, Failed to parse (MathML with SVG or PNG fallback (recommended for modern browsers and accessibility tools): Invalid response ("Math extension cannot connect to Restbase.") from server "https://mathoid.scipedia.com/localhost/v1/":): {\textstyle \gamma }
 and Failed to parse (MathML with SVG or PNG fallback (recommended for modern browsers and accessibility tools): Invalid response ("Math extension cannot connect to Restbase.") from server "https://mathoid.scipedia.com/localhost/v1/":): {\textstyle \delta }
 affect the entire weight of the structure, respectively, since these parameters are related to the enlargement of all members. From an optimization point of view, these coefficients make the value of the objective function worse when the selected variables are not suitable for the optimization problem and the related CP is ranked inferior. Therefore, the CPs without violations come up in ranking and the optimization process stays on the right path.      

6. Optimum design of RC structures

The design process begins by input data. All data for the structure, such as joint coordinates, pairs of joints forming members, member lengths, loading on members and joints, and input of materials, such as yield stress of concrete and steel and concrete compressive characteristic strength, are prepared in a Microsoft Excel file and imported at the beginning of the program. The design process via the CSS algorithm consists of three levels as follows  [4] :

Level  1: Initialization

Step  1: Select the random values for particles. In this paper, the number of CPs is set to 20. The number of variables is equal to the number of members, including columns and beams, which are selected randomly between the predetermined sections for each group. In this way, the initial positions of the CPs are defined.

Step  2: In this step, for each CP, conditional inequalities for the objective function are checked, and if every condition is satisfied, the value of the objective function is calculated. Otherwise, the objective function is fined and then the CPs are sorted in an increasing order.

Step  3: The CMS number of the first CPs and the related values of the objective function are stored in the charged memory (CM). CMS is chosen to be 5 in this article.

Level  2: Search

Step  1: In this step, the distance between CPs and the charge of the CPs are calculated, and then, the probability of moving CPs toward others and attracting forces for CPs is determined.

Step  2: After determination of attracting forces, the new position and new velocity of each CP are determined.

Step  3: Some particles’ new positions violate the boundaries. The CSS algorithm corrects their position using the harmony search based handling approach  [4]  and [10] .

Step  4: This step is similar to step 2 of level 1 with the new position of the CPs.

Step  5: If some CPs are better than the particles saved in the CM, they are replaced.

Level  3: Termination criterion

Level 2 is repeated until the termination criterion is satisfied.

In this article, the maximum number of iterations is the termination criterion. The optimization process is terminated after 200 iterations.

7. Design example

First, a 7-story structure with 3 spans in each horizontal direction is considered. The frames in both directions are moment resisting and all joints are fixed. The 3D view of this structure is presented in Figure 2 . The flooring system is considered to be a two-way slab. Thus, the coefficients of loading in two-way slabs are used to distribute the dead and live loads to the beam members. In this paper, slabs are set to be non-rigid and all the joints have 6 degrees of freedom. Lateral forces affecting the structure are entered to the center of the mass of each story, and, due to the symmetry, the center of stiffness coincides with the center of the mass. Thus, torsional effects in the plan can be neglected. Lateral force in each story is divided equally among 4 centric joints.


3D view of a 7-story structure.


Figure 2.

3D view of a 7-story structure.

The algorithm, by default, selects individual values for each member, and, at last, we will have a structure with each member’s section being different. Therefore, we should have some type classifications to group the beams and columns of the frames. The sections and planar dimensions are illustrated in Figure 3 . In Figure 4 , the frame sections and type classifications are presented. In this way, we have 42 groups of members, which are shown by T1–T42 in Figure 4 . The results of the optimal design of this structure via CSS and enhanced CSS algorithms are presented in Table 3 . In this table, the sections that are finally chosen by each algorithm, according to Table 1  and Table 2 , are displayed. Also, the weight of each member and sum of the weights for each design are presented in Table 3 , in order to report the optimum weights. The design histories for both CSS and enhanced CSS algorithms are shown in Figure 5 . As obvious from this figure, the downfall of the CSS curve in the initial steps demonstrates the power of the method in exploration. This behavior continues in the first 10 iterations, completing the global search phase. Then, the local search starts and in 50 steps, the minimum solution is found, completing the exploitation phase of the algorithm. The number of maximum iterations in this paper is chosen to be 200, to assure the results for stochastic decline. Also, it is clear that the enhanced version of the CSS algorithm has a better minimum solution obtained in fewer steps.


Planar dimensions and sections.


Figure 3.

Planar dimensions and sections.


Type classification of beams and columns previewed in 4 sections presented in ...


Figure 4.

Type classification of beams and columns previewed in 4 sections presented in Figure 3 .

Table 3. Group of members and results of optimal designs by CSS and enhanced CSS.
Type classification of members Optimal design by CSS Weight of cross sections (Failed to parse (MathML with SVG or PNG fallback (recommended for modern browsers and accessibility tools): Invalid response ("Math extension cannot connect to Restbase.") from server "https://mathoid.scipedia.com/localhost/v1/":): {\textstyle t/m}
)
Optimal design by ECSS Weight of cross sections (Failed to parse (MathML with SVG or PNG fallback (recommended for modern browsers and accessibility tools): Invalid response ("Math extension cannot connect to Restbase.") from server "https://mathoid.scipedia.com/localhost/v1/":): {\textstyle t/m}
)
T1 B3-type 4 0.179 B3-type 2 0.177
T2 B3-type 3 0.177 B3-type 3 0.177
T3 B3-type 3 0.177 B7-type 1 0.413
T4 B3-type 3 0.177 B7-type 2 0.414
T5 B5-type 2 0.177 B7-type 3 0.415
T6 B7-type 5 0.422 B8-type 2 0.521
T7 B11-type 4 0.772 B8-type 4 0.530
T8 B9-type 1 0.568 B9-type 4 0.580
T9 B9-type 2 0.570 B10-type 1 0.616
T10 B9-type 4 0.580 B10-type 1 0.616
T11 B10-type 1 0.616 B10-type 5 0.632
T12 B11-type 4 0.772 B10-type 5 0.632
T13 B12-type 2 0.806 B10-type 5 0.632
T14 B12-type 3 0.808 B12-type 5 0.827
T15 B3-type 4 0.179 B3-type 2 0.177
T16 B3-type 3 0.177 B3-type 3 0.177
T17 B3-type 3 0.177 B7-type 1 0.413
T18 B3-type 3 0.177 B7-type 2 0.414
T19 B5-type 2 0.331 B7-type 3 0.415
T20 B7-type 5 0.422 B8-type 2 0.521
T21 B11-type 4 0.772 B8-type 4 0.530
Sum of the weights 9.832 9.039
T22 B9-type 4 0.580 B9-type 1 0.568
T23 B10-type 1 0.616 B9-type 2 0.570
T24 B10-type 1 0.616 B9-type 4 0.580
T25 B10-type 5 0.632 B10-type 1 0.616
T26 B10-type 5 0.632 B11-type 4 0.772
T27 B10-type 5 0.632 B12-type 2 0.806
T28 B12-type 5 0.827 B12-type 3 0.808
T29 C1-type 5 0.099 C2-type 1 0.153
T30 C2-type 1 0.153 C2-type 1 0.153
T31 C2-type 1 0.153 C2-type 1 0.153
T32 C2-type 1 0.153 C2-type 1 0.153
T33 C2-type 1 0.153 C2-type 1 0.153
T34 C5-type 1 0.389 C2-type 4 0.159
T35 C5-type 3 0.396 C4-type 2 0.302
T36 C6-type 5 0.525 C6-type 3 0.514
T37 C6-type 5 0.525 C6-type 3 0.514
T38 C7-type 1 0.619 C6-type 3 0.514
T39 C7-type 1 0.619 C6-type 3 0.514
T40 C7-type 1 0.619 C6-type 3 0.514
T41 C7-type 4 0.635 C11-type 1 1.193
T42 C9-type 2 0.874 C11-type 1 1.193
Sum of the weights 10.901 10.446


Design optimization of 7-story RC 3D structures via CSS and enhanced CSS ...


Figure 5.

Design optimization of 7-story RC 3D structures via CSS and enhanced CSS algorithms.

Figure 6 shows the maximum values of the demand capacity ratio (DCR), i.e., the maximum of Failed to parse (MathML with SVG or PNG fallback (recommended for modern browsers and accessibility tools): Invalid response ("Math extension cannot connect to Restbase.") from server "https://mathoid.scipedia.com/localhost/v1/":): {\textstyle (L_u/L_m)}

 for beam–columns in all groups, under cases of critical loading. For each group, if this ratio is near to 1.0, it shows that the section is optimum for that group. From this figure, it can be observed that the Maximum DCR for some groups is close to 1.0 and some of them are between 0.6 and 0.8. This is because of other constraints, such as slenderness of column; story drift and natural period of the structure. It can also be because of the limitation of sections used in the process of optimum design.


Maximum DCR of members for each type classification.


Figure 6.

Maximum DCR of members for each type classification.

The history of the natural period of the structure is presented in Figure 7 . This figure demonstrates that in the initial stages of iteration, the value of the natural period has a large range of variation, but, after 60 iterations, this value improves and, at 80 iterations, it converges and takes a constant value. Increasing the period during the design history is the result of reduction in section sizes and the more flexible behavior of the structure.


History of natural period of 7-story structure.


Figure 7.

History of natural period of 7-story structure.

In Figure 8  and Figure 9 , the history of the maximum deflection of the structure and the story drifts of the structure are presented, respectively. Variation of the values for deflections and drifts for 60 initial iterations are because of algorithm exploration. After this number of iterations, exploitation of the algorithm causes the convergence of these values to a constant value. Drift constraints based on the ACI 318-05 code are used in the program to control the deflection of the structure.


History of maximum deflection of the structure.


Figure 8.

History of maximum deflection of the structure.


History of drift of structure in stories 3 and 7.


Figure 9.

History of drift of structure in stories 3 and 7.

8. Sensitivity analysis

In this section, 9 three story structures with 3 spans in each horizontal direction are considered. The sensitivity analysis is performed by changing span size and loading conditions, and results are compared. The span sizes are 6, 7 and 9 m and loading coefficients for the above mentioned loadings are 1, 1.25 and 1.5. The algorithm used for these designs is the enhanced CSS. Because of constructional conditions, we should consider some type of classification in the selection of sections for the beams and columns of each frame. For example, in opposite frames in each story, beam and column members are defined to be similar. Also, the 2 innermost frame beam members are similar to each other. Figure 10 presents the 3D view of these structures, in addition to the type classification of the members. Thus, we have 15 groups of members and the algorithm will choose sections for these groups.


3D view of 3-story structure and type classification of beams and columns.


Figure 10.

3D view of 3-story structure and type classification of beams and columns.

The result of sensitivity analysis of the optimal design of these structures via the enhanced CSS algorithm is presented in Table 4 . In this table, the sections that are finally chosen by the algorithm, according to Table 1  and Table 2 , are displayed. The optimum design histories for the sensitivity analysis via the enhanced CSS algorithm are shown in Figure 11 . The gradual increase of the section sizes of the members and the weight of the structures by an increment of the length and loading coefficient of each structure is obvious from Table 4 . Also, the increment of optimum weight in the design history of each structure by the growth of the length and loading coefficients is noticeable from Figure 11 .

Table 4. Results of the sensitivity analysis of optimum design of RC structures by changing span size and loading coefficient.
Type classification of members Length =  6 Length =  6 Length =  6 Length =  7 Length =  7 Length =  7 Length =  9 Length =  9 Length =  9
loading coefficient =  1 loading coefficient =  1.25 loading coefficient =  1.5 loading coefficient =  1 loading coefficient =  1.25 loading coefficient =  1.5 loading coefficient =  1 loading coefficient =  1.25 loading coefficient =  1.5
T1 B3-type 5 B3-type 5 B4-type 2 B3-type 3 B3-type 5 B3-type 3 B3-type 5 B4-type 5 B3-type 5
Weight (Failed to parse (MathML with SVG or PNG fallback (recommended for modern browsers and accessibility tools): Invalid response ("Math extension cannot connect to Restbase.") from server "https://mathoid.scipedia.com/localhost/v1/":): {\textstyle t/m}
)
0.179 0.179 0.249 0.177 0.179 0.177 0.179 0.254 0.179
T2 B3-type 3 B3-type 3 B4-type 2 B3-type 5 B4-type 3 B3-type 5 B3-type 5 B4-type 5 B3-type 5
Weight (Failed to parse (MathML with SVG or PNG fallback (recommended for modern browsers and accessibility tools): Invalid response ("Math extension cannot connect to Restbase.") from server "https://mathoid.scipedia.com/localhost/v1/":): {\textstyle t/m}
)
0.177 0.177 0.249 0.179 0.250 0.179 0.179 0.254 0.179
T3 B4-type 1 B4-type 1 B4-type 2 B3-type 5 B4-type 3 B3-type 5 B3-type 5 B7-type 3 B3-type 5
Weight (Failed to parse (MathML with SVG or PNG fallback (recommended for modern browsers and accessibility tools): Invalid response ("Math extension cannot connect to Restbase.") from server "https://mathoid.scipedia.com/localhost/v1/":): {\textstyle t/m}
)
0.248 0.248 0.249 0.179 0.250 0.179 0.179 0.415 0.179
T4 B5-type 2 B5-type 1 B6-type 3 B8-type 3 B7-type 4 B8-type 3 B8-type 2 B11-type 3 B11-type 3
Weight (Failed to parse (MathML with SVG or PNG fallback (recommended for modern browsers and accessibility tools): Invalid response ("Math extension cannot connect to Restbase.") from server "https://mathoid.scipedia.com/localhost/v1/":): {\textstyle t/m}
)
0.331 0.330 0.374 0.523 0.421 0.523 0.521 0.756 0.756
T5 B6-type 3 B5-type 4 B6-type 5 B5-type 4 B7-type 4 B8-type 3 B8-type 5 B12-type 3 B11-type 4
Weight (Failed to parse (MathML with SVG or PNG fallback (recommended for modern browsers and accessibility tools): Invalid response ("Math extension cannot connect to Restbase.") from server "https://mathoid.scipedia.com/localhost/v1/":): {\textstyle t/m}
)
0.374 0.336 0.380 0.336 0.421 0.523 0.532 0.808 0.772
T6 B6-type 5 B6-type 1 B8-type 4 B6-type 1 B7-type 4 B8-type 5 B9-type 3 B12-type 5 B11-type 4
Weight (Failed to parse (MathML with SVG or PNG fallback (recommended for modern browsers and accessibility tools): Invalid response ("Math extension cannot connect to Restbase.") from server "https://mathoid.scipedia.com/localhost/v1/":): {\textstyle t/m}
)
0.380 0.372 0.530 0.372 0.421 0.532 0.571 0.827 0.772
T7 B3-type 5 B3-type 5 B4-type 2 B3-type 3 B3-type 5 B3-type 3 B3-type 5 B4-type 5 B3-type 5
Weight (Failed to parse (MathML with SVG or PNG fallback (recommended for modern browsers and accessibility tools): Invalid response ("Math extension cannot connect to Restbase.") from server "https://mathoid.scipedia.com/localhost/v1/":): {\textstyle t/m}
)
0.179 0.179 0.249 0.177 0.179 0.177 0.179 0.254 0.179
T8 B3-type 3 B3-type 3 B4-type 2 B3-type 5 B4-type 3 B3-type 5 B3-type 5 B4-type 5 B3-type 5
Weight (Failed to parse (MathML with SVG or PNG fallback (recommended for modern browsers and accessibility tools): Invalid response ("Math extension cannot connect to Restbase.") from server "https://mathoid.scipedia.com/localhost/v1/":): {\textstyle t/m}
)
0.177 0.177 0.249 0.179 0.250 0.179 0.179 0.254 0.179
T9 B4-type 1 B4-type 1 B4-type 2 B3-type 5 B4-type 3 B3-type 5 B3-type 5 B7-type 3 B3-type 5
Weight (Failed to parse (MathML with SVG or PNG fallback (recommended for modern browsers and accessibility tools): Invalid response ("Math extension cannot connect to Restbase.") from server "https://mathoid.scipedia.com/localhost/v1/":): {\textstyle t/m}
)
0.248 0.248 0.249 0.179 0.250 0.179 0.179 0.415 0.179
T10 C2-type 4 C2-type 5 C3-type 4 C3-type 3 C3-type 5 C4-type 2 C4-type 5 C5-type 5 C7-type 4
Weight (Failed to parse (MathML with SVG or PNG fallback (recommended for modern browsers and accessibility tools): Invalid response ("Math extension cannot connect to Restbase.") from server "https://mathoid.scipedia.com/localhost/v1/":): {\textstyle t/m}
)
0.159 0.161 0.225 0.223 0.227 0.302 0.309 0.403 0.635
T11 C2-type 4 C2-type 5 C3-type 5 C3-type 4 C3-type 5 C4-type 3 C4-type 5 C5-type 5 C7-type 4
Weight (Failed to parse (MathML with SVG or PNG fallback (recommended for modern browsers and accessibility tools): Invalid response ("Math extension cannot connect to Restbase.") from server "https://mathoid.scipedia.com/localhost/v1/":): {\textstyle t/m}
)
0.159 0.161 0.227 0.225 0.227 0.305 0.309 0.403 0.635
T12 C3-type 3 C2-type 5 C4-type 3 C4-type 5 C3-type 5 C5-type 4 C4-type 5 C10-type 2 C9-type 1
Weight (Failed to parse (MathML with SVG or PNG fallback (recommended for modern browsers and accessibility tools): Invalid response ("Math extension cannot connect to Restbase.") from server "https://mathoid.scipedia.com/localhost/v1/":): {\textstyle t/m}
)
0.223 0.161 0.305 0.309 0.227 0.399 0.309 1.044 0.869
T13 C3-type 5 C5-type 2 C4-type 2 C6-type 3 C5-type 3 C9-type 2 C5-type 4 C6-type 5 C5-type 4
Weight (Failed to parse (MathML with SVG or PNG fallback (recommended for modern browsers and accessibility tools): Invalid response ("Math extension cannot connect to Restbase.") from server "https://mathoid.scipedia.com/localhost/v1/":): {\textstyle t/m}
)
0.227 0.393 0.302 0.514 0.396 0.874 0.399 0.525 0.399
T14 C4-type 1 C8-type 5 C7-type 5 C9-type 5 C9-type 3 C10-type 3 C8-type 3 C7-type 3 C7-type 5
Weight (Failed to parse (MathML with SVG or PNG fallback (recommended for modern browsers and accessibility tools): Invalid response ("Math extension cannot connect to Restbase.") from server "https://mathoid.scipedia.com/localhost/v1/":): {\textstyle t/m}
)
0.298 0.752 0.640 0.891 0.880 1.052 0.741 0.630 0.640
T15 C6-type 4 C8-type 5 C7-type 5 C10-type 2 C9-type 5 C10-type 3 C9-type 3 C8-type 1 C8-type 1
Weight (Failed to parse (MathML with SVG or PNG fallback (recommended for modern browsers and accessibility tools): Invalid response ("Math extension cannot connect to Restbase.") from server "https://mathoid.scipedia.com/localhost/v1/":): {\textstyle t/m}
)
0.519 0.752 0.640 1.044 0.891 1.052 0.880 0.730 0.730
Sum of weights (Failed to parse (MathML with SVG or PNG fallback (recommended for modern browsers and accessibility tools): Invalid response ("Math extension cannot connect to Restbase.") from server "https://mathoid.scipedia.com/localhost/v1/":): {\textstyle t/m}
)
3.878 4.625 5.116 5.508 5.968 6.635 6.648 7.971 8.286


Sensitivity analysis of the optimum design of RC 3D structures by changing span ...


Figure 11.

Sensitivity analysis of the optimum design of RC 3D structures by changing span size and loading coefficient.

In Figure 12 , Figure 13 , Figure 14 , Figure 15  and Figure 16 , the parameters studied for the 7-story structure are presented for a 3-story structure with a 9 m span length and a load coefficient of 1.5 once more, to monitor the constraint values during the design process. The following points can be observed:


Design history of 3-story structure with 9 m span size and load coefficient of ...


Figure 12.

Design history of 3-story structure with 9 m span size and load coefficient of 1.5.


Maximum DCR of members for each type classification for 3-story structure.


Figure 13.

Maximum DCR of members for each type classification for 3-story structure.


History of natural period of 3-story structure.


Figure 14.

History of natural period of 3-story structure.


History of maximum deflection of 3-story structure.


Figure 15.

History of maximum deflection of 3-story structure.


History of drift of structure in stories 3 and 1.


Figure 16.

History of drift of structure in stories 3 and 1.

Footfalls that exist in the design history of this structure are transmitted to the other figures, as presented in  Figure 12 , Figure 13 , Figure 14 , Figure 15  and Figure 16 . This means that an exploitation of the algorithm has occurred, even in the final iterations, leading to better results for optimal design of the structure.

9. Concluding remarks

Optimization of large structures requires a considerable amount of computational time, because each analysis and design step needs a great deal of time to run. It is obvious that some optimization algorithms that need considerable iterations to achieve a good result cannot be used to optimize the design of large structures. The CSS and the enhanced CSS methods are in the group of algorithms that optimizes the structures in a small number of iterations. A more thorough comparison between the CSS and its enhanced version and other meta-heuristic algorithms is performed for the design optimization of skeletal structures in  [11] , illustrating the superiority of the CSS algorithm, as shown in Figure 17 . In order to avoid a similar comparison, in this paper, only a comparison between the CSS and enhanced CSS is performed.


Comparison of convergence history for unbraced space frame  [11].


Figure 17.

Comparison of convergence history for unbraced space frame  [11] .

Obviously, the design optimization of the 3D structures will be useful for future industrial buildings. Meta-heuristic algorithms, such as the ones utilized in this paper, which simplify the process of the optimization process, will be suitable tools. Equivalent linear analysis, predetermined sections and disregard for outside walls are some simplifying assumptions used in this paper. Future research work should also include such effects.

Acknowledgment

The first author is grateful to the Iran National Science Foundation for its support.

References

  1. [1] M.M. Fadaee, D.E. Grierson; Design optimization of 3D reinforced concrete structures; Structural Optimization, 12 (1996), pp. 127–134
  2. [2] R.J. Balling, X. Yao; Optimization of reinforced concrete frames; Journal of Structural Engineering, ASCE, 123 (1997), pp. 193–202
  3. [3] S. Rajeev, C.S. Krishnamoorthy; Genetic algorithm-based methodology for design optimization of reinforced concrete frames; Computer-Aided Civil and Infrastructure Engineering, 13 (1998), pp. 63–74
  4. [4] A. Kaveh, S. Talatahari; A novel heuristic optimization method: charged system search; Acta Mechanica, 213 (3–4) (2010), pp. 267–286
  5. [5] A. Kaveh, S. Talatahari; An enhanced charged system search for configuration optimization using the concept of fields of forces; Structural and Multidisciplinary Optimization, 43 (2010), pp. 339–351
  6. [6] Minimum Design Loads for Buildings and Other Structures, ASCE7-05; American Society of Civil Engineers (ASCE) (2005)
  7. [7] Building Code Requirements for Structural Concrete and Commentary, ACI 318-05; American Concrete Institute (ACI) (2005)
  8. [8] A. Kaveh, S. Talatahari; A charged system search with a fly to boundary method for discrete optimum design of truss structures; Asian Journal of Civil Engineering, 11 (3) (2010), pp. 277–293
  9. [9] Z.W. Geem, J.H. Kim, G.V. Loganathan; A new heuristic optimization algorithm: harmony search; Simulation, 76 (2001), pp. 60–68
  10. [10] A. Kaveh, O. Sabzi; A comparative study of two meta-heuristic algorithms for optimal design of planar RC frames; International Journal of Civil Engineering IUST, 9 (3) (2011), pp. 193–206
  11. [11] A. Kaveh, S. Talatahari; Optimal design of skeletal structures via the charged system search algorithm; Structural Multidisciplinary Optimization, 41 (2010), pp. 893–911
Back to Top

Document information

Published on 06/10/16

Licence: Other

Document Score

0

Views 43
Recommendations 0

Share this document

claim authorship

Are you one of the authors of this document?