Abstract

The influx of people attending sport events involves creating wealth in the environment where they are held. To understand the impacts of these events on the host community, it is necessary to analyze the main explanatory variables in relation to models of buying behavior in tourism, so as to know which variables are the ones that affect most the expenditure done by attendees at a sport event. Therefore, the objective of our research is to present a model to evaluate the influence that certain variables related to the model of consumer behavior have on the expenditure. For that, the variables have been grouped into those related to the personal characteristics of the attendee, and into those others of subjective nature related to the perceptions of those attending a sport event. The research has been based on the use of Structural Equation Models using the technique of Partial Least Square (PLS). The sport event that has been analyzed is the Padel tournament “Cáceres International Open”. The proposed model shows significant results to support the relationships contained in the hypotheses, and provides positive data regarding the predictive relevance of the model.

JEL classification

L83;G14;C51

Keywords

Sport tourism;Sport event;Structural model;PLS;World Padel Tour

Introduction

Padel is a sport that has achieved tremendous growth over the last decade in Spain. In 1993, the Supreme Council for Sports (CSD) recognizes it as a sport. According to the data provided by the CSD in relation to the number of licenses and clubs, in 2002 the number of licenses amounted to a total of 8344 and 140 clubs, occupying 37th position in sports by number of licenses; in 2012 the number of licenses was 39,652, and 593 clubs, occupying 19th position in sports by number of licenses. The increase in these ten years has been 375.21% in number of licenses and 323.57% in number of clubs.

Its modern origins date back to the late nineteenth century, although its background is common to tennis and badminton (Sánchez-Alcaraz, 2013); in 1997 the Spanish Federation of Padel was constituted. In order to professionalize the players and to manage the circuits in 2001, the Association of Professional Padel Players (AJPP) was created. In December 2011 World Padel Tour (WPT) was introduced as a professional padel circuit which emerges as initiative of the AJPP and a group of sponsors.1 WPT brings a new dimension to the professional circuit in the sport, economic and media areas. Thus, international tournaments begin in different cities with a sporting event taking place in each city, which is worth analyzing due to the economic impact they generate. Sport events which are considered the major components of Sport Tourism and perhaps the most significant in terms of number of tourists and economic impact (Deery et al., 2004 ;  Getz, 2003).

Tourism services related to sport have increased in recent years, having adapted leisure centers and particular tourist spots to give service to a client with sport motivations. The sport itself, or through competitions is a generator of the movement of people, that besides enjoying the sport, can do tourist activities. Thus, sport and tourism are two complementary activities: sport events generate tourism and tourists do different activities while enjoying their leisure, including sport activities.

Since 1990 there have been a significant number of studies to understand the nature of the relationship between sport and tourism (Weed, 2009). Previous research, among which is highlighted the work by Williams and Zelinsky (1970), show that link, but fundamentally analyze the economic effects of some sport events.

While major sport events have been thoroughly analyzed in relation to their impact on the cities that hosted them, we should not forget the importance of smaller sporting events, which nevertheless imply wealth creation in the environment where they are held, mainly due to the influx of attendees and participants (Barajas and Sánchez, 2011; Hurtado et al., 2007 ;  Wilson, 2006).

Similar studies have been conducted, such as the one by Hurtado et al. (2007), which indicated that according to Lee (2001), it can be said that the organization of sport competitions is a source of benefits to the places where they are held. Basically, these benefits are reflected in terms of enhancement of the image of the city and/or the environment in economic terms (direct income) and also in the revitalization and development of the general socio-economic fabric of the territory. Therefore, sport tourism through events can be considered an alternative to complement the seasonality of tourism in a locality; the reason why we consider it necessary to analyze these events with the aim of contributing data relevant to decision-making and to maximize the resources used. The fact of promoting activities related to sport tourism can provide a number of resources to the tourism sector of the localities in order to combat seasonality and promote the sustainability of the sector.

In this context, in which wealth creation is assumed mainly due to the influx of attendees, we want to focus our analysis and specifically on the expenditure done by the attendees to one of the tournaments organized by WPT, “Cáceres International Open”, held from 20th to 26th May 2013. Thus, the aim of our research is to present a conceptual model based on the use of structural equations, in which the influence of certain variables are analyzed, which are related to consumer buying behavior in the expenditure done during their attendance to the “Cáceres International Open” sport event. To do this, the work is divided into five sections, besides this first introduction section. In the second section a review of the literature on sport tourism is done to identify those people attending sport events, their expenditure as a relevant factor within the economic impact generated by sport events and the variables under analysis. The third section presents the model together with the research hypotheses. The fourth section presents the methodology used. The fifth section shows the results obtained from the research, and finally the conclusions of the study conducted are reflected.

Literature review

In an effort to analyze the relationship between tourism and sport the term “sport tourism” to better understand the use of sport as a tourism determination (Kurtzman, 2001) is coined. There have been many authors who during the last two decades have provided different definitions of sport tourism (Esteve-Secall, 1991; Gammon and Robinson, 1997; Hall, 1992; Latiesa et al., 2000 ;  Standeven and De Knop, 1999; among others), having turned this discipline in the subject of academic research and in a subject of great interest for governments.

According to Deery et al. (2004), it is important for the future of tourism segmentation that markets be defined accurately. Research in the profiles of the segments will benefit the sector and provide a higher level of accuracy with policy and planning purposes. Tourist participation in sport activities can be active or passive. Hall (1992) first introduced the possibility of tourists participating by watching a sporting activity; and Gammon and Robinson (1997), as well as Standeven and De Knop (1999), who included in their definition the opportunity to participate actively or passively in the sport. Thus, the concept of sport tourism includes those people attending a sporting event to observe it. Based on these authors, the population under study we will analyze is defined and which will be the attendees at a sport event.

Based on literature reviews on previous economic impact (Barajas et al., 2012; Gouguet and Nys, 1993; Halba, 1997; Késenne, 2001; Késenne et al., 2011; Otero, 1994; Pedrosa and Salvador, 2003 ;  Salgado et al., 2013), it can be determined that the analysis of impacts on sport is difficult, since among other problems, there are those relating to considering as benefits the amounts spent on an activity. Moreover, there is some research detailing the different methodologies that have been used to develop the economic scale of sport (Barajas and Sánchez, 2011; Barajas et al., 2012; Hurtado et al., 2007 ;  Pedrosa and Salvador, 2003). In this research, various methods used in studies of economic impact of events are observed, such as Satellite Accounts, input–output tables, the contingent valuation method, the computable general equilibrium model, cost-benefit analysis, and sectoral-regional analysis. Among all of these, the Cost-Benefit Analysis (CBA) stands out, whose objective is to compare the benefits of sport events for a region or country, which is the increase in value of consumption of the local population, with the costs of production factors that are needed to organize the event (Késenne, 2005). Through these methods the importance of the expenditure done by the attendees to the sport event is revealed, as it is considered as one of the factors involved in economic impact.

Conceptual model and research hypotheses

When proposing a model to analyze, we must first identify the variables that could have an influence on the expenditure of attendees at a sport event. Following Turco, Swart, Bob, and Moodley (2003), the socioeconomic characteristics must be studied to understand the consumption patterns related to sport tourism, and thus, as Johnson (2010) suggests, understand the impacts of these events on the host community. It is therefore necessary to analyze the main explanatory variables in relation to models of buying behavior in tourism, to know which variables will affect to a larger extent the expenditure done by attendees at a sport event. We can differentiate between internal and external variables to the individual, following groupings made by Swarbrooke and Horner (1999), Decrop (2005), Sirakaya and Woodside (2005). In our study we will focus on the influence that certain internal variables of the individual have on the expenditure; so that, following Aragonés (2013), the buyers personal characteristics, motivation, perception and perceived quality will be the individuals internal variables, which will be analyzed. So, in this paper the influence of external variables such as pull factors of a particular sport, type of sport event, where it takes place, social class or lifestyle of the individual, among others (Sirakaya & Woodside, 2005) will not be analyzed.

The buyers personal characteristics have been analyzed in relation to consumer buying habits, and this is evident in studies such as those by San Martín, Barman, and Rodríguez (2006). Among the personal characteristics, variables such as origin, gender, age or education and training (Bryant and Cha, 1996; Gordon et al., 1998; Homburg and Giering, 2001; Kolodinsky et al., 2001; Mägi, 2003; Mittal and Kamakura, 2001; Nicolau, 2011; Parker, 1971; Shemwell et al., 1994; Smart and Martin, 1993 ;  Wu, 2002) are usually analyzed. The following hypotheses arise from these authors: Hypothesis 1. The origin of those attending sport events is related to the expenditure done during the sport event. Hypothesis 2. The education of those attending sport events is related to the expenditure done during the sport event. Hypothesis 3. The gender of attendees at sport events is related to the expenditure done during the sport event. Hypothesis 4. The age of attendees at sport events is related to the expenditure done during the sport event.

Studies such as those by Trail and James (2001) and Aragonés (2013), focused on the analysis of motivation, given its strong influence on the behavior of the tourist at sport events; while Yingzhi, Xiaoming, and Liu (2013) analyzed the influence of motivation on the impact factors related to sport events, adding economic benefit as one of the factors. As a result economic Hypothesis 5 is originated. The reason for attendees coming to the sport event is related to the expenditure done during the sport event.

On the other hand, as suggested by Loureiro and Miranda (2010), concepts such as quality and satisfaction are subjective, since they are based on individuals’ perceptions. Therefore among the selected variables, there is a difference established between those that are a consequence of the characteristics of attendees at events, and those variables that will be based on the perceptions of attendees at sport events. Among the studies that have focused on the analysis of the perception of quality and satisfaction of spectators of sport events, and from which arise the last two hypotheses proposed, those by Calabuig, Quintanilla, and Mundina (2008), Calabuig, Burillo, Crespo, Mundina, and Gallardo (2010), Moreno, Gómez, and Hervás (2010), Pérez (2010), Crespo, Pérez-Campos, and Mundina (2012), and Navarro-García, Reyes-García, and Acedo-González (2013) are worth noting. Therefore, we propose Hypothesis 6. The quality of the sport event evaluated by attendees is related to the expenditure done during the sport event, and finally Hypothesis 7. The perception that attendees have of sport events is related to the expenditure done during the sport event.

As previously stated, the aim of our research is to present a model to evaluate the influence of selected variables in this study (related to the model of consumer behavior) on the expenditure done by attendees at a sport event. Taking into account this objective and after conducting a study on the main variables that can affect the expenditure of those people who come to watch a sport event, a model is proposed. As shown in Fig. 1, seven variables are proposed in this model, four related to the personal characteristics of the buyer, and three variables of subjective nature, related to the perceptions of those people that attend a sport event.


Conceptual model. Source: Authors’ own data.


Fig. 1.

Conceptual model. Source: Authors’ own data.

As for the variables related to the personal characteristics of the buyer, and following Turco et al. (2003), we will analyze the influence of gender, age, income levels and origin. Income levels will be studied through indicators of work and education of the attendees. The origin variable will be analyzed through indicators of town of residence and distance to the city where the event is held. So the possibility that there may be non-resident individuals in the town of the event residing in nearby towns will be analyzed, so the distance will help us to relate among the non-residents those who spend the night and others who come to the town, attend the event and return home without major expenditures; in this way we will try to show the relationship of place of origin with expenditure, mainly related to housing and fuel.

Regarding the subjective variables, our model contains a variable related to the motivation to attend the event; a variable related to the evaluation of the perceived quality of the event; and a variable related to the perception of sport events. In relation to the evaluation of these variables, which are subjective in nature, we will focus on user perceptions about the service provided, as proposed by Cronin and Taylor (1992) by using specific measurement instruments that can be adapted better to the context in which the research is conducted as Reyes (2013) suggests.

Methodology

To test these hypotheses, we used a dual methodology: Descriptive Statistics and Multivariate Analysis. Descriptive statistics was used to sort out the information obtained through a series of questionnaires given to those attending the event. This is aimed at characterizing the sample through parameters that describe it and that allow for later interpretations. In this case, the tools used were SPSS (v.21) and Excel (2010). The multivariate analysis was based on the use of structural equation modeling (Structural Equations Models – SEM) using the technique of Partial Least Square based on the variance (PLS). In this case, the tool used was the SmartPls v. 2.0.M3 (Ringle, Wende, & Will, 2005).

Questionnaire design

With the aim of collecting sample data of the attendees at the sport event, a questionnaire structured into three sections was designed, the first one related to the personal characteristics of the attendees, the second one related to subjective perceptions related to motivation, quality and perception of the attendees, and the third one related to the expenditure of attendees during the event. More information on this is available in the Annex.

Sample

For data collection, personal interviews were conducted with the attendees at the sport event during the tournament days, obtaining 670 valid questionnaires. In Table 1 we present a profile of the sample.

Table 1. Attendees’ profile.
Gender Age
Male 72.5% 486 Less than 25 years old 16.9% 113
Between 25 and 35 30.6% 205
Female 27.5% 184 Between 35 and 45 30.4% 204
Between 45 and 55 18.7% 125
More than 55 years old 3.4% 23
Origin Resident
Cáceres 67.8% 454 52.5% 352
Badajoz 24.6% 165 No 47.5% 318
Others 7.6% 51
Education Attends accompanied to the event
University 69.3% 464 Yes 90.4% 606
Non-university 30.7% 206 No 9.6% 64
Number of companions Number of relatives
None 1.3% 9 None 50.2% 336
One 28.5% 191 One 27.1% 182
Two 23.4% 157 Two 12.2% 82
Three 19.4% 130 Three 7.1% 47
Four 10.4% 70 Four 1.9% 13
Five 5.2% 35 More than five 1.5% 10
More than five 11.6% 78
Total: 670 (100%)

Source: Authors’ own data.

Data analysis technique

The justification of the relevance of the analysis by Partial Least Squares – PLS – (Hair et al., 2014 ;  Sanz et al., 2008), finds reasons in the features which characterize the analysis of sport events, as well as in the fact that the aim of the research is focused on prediction, i.e. to explain the behavior of the dependent variable (Roldán & Sánchez-Franco, 2012)2. It is also an appropriate technique for very complex structural models (many constructs with many indicators), and the existence of formative and reflective indicators make this methodology adequate for our analysis.

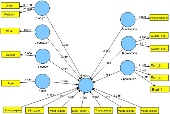
Considering the above, Fig. 2 shows the structural model presented, where both the analyzed latent variables and their indicators can be observed.


Structural model with indicators. Source: Authors’ own data.


Fig. 2.

Structural model with indicators. Source: Authors’ own data.

Research results

Analysis of the measurement instrument

The model presented consists of variables whose indicators are of reflective nature, and also by another variable with formative indicators. Firstly, we perform the analysis on the validity and reliability of the measurement instruments of the reflective variables as indicated by Sanz et al. (2008) regarding the individual reliability of each construct. It is required that all Cronbachs α (Cronbach, 1951) be above 0.7 (Churchill, 1979 ;  Nunnally and Bernstein, 1994). Similarly the composite reliability was calculated, (Fornell and Larcker, 1981 ;  Werts et al., 1974) whose values must be higher than 0.6 according to Bagozzi and Yi (1988). Other authors indicate that the values must be higher than 0.7 for early stages and 0.8 for basic research (Nunnally, 1978 ;  Roldán and Sánchez-Franco, 2012). Following this, an analysis of convergent validity (significance and size of loads, AVE) through the average variance extracted, showing in this case values higher than 0.5 for each variable (Fornell & Larcker, 1981). The values of the indicator loadings are required to be higher than 0.7 (Hair et al., 2014).

To finish the evaluation of the measurement instruments of the reflective variables, discriminant validity through the cross-loadings of an indicator with all the latent variables was analyzed, and as stated by Fornell and Larcker (1981) and Sanz et al. (2008), in operational terms the AVE between each pair of factors with the square of the estimated correlation between those same factors should be compared. The data of these variables are shown in Table 2.

Table 2. Evaluation reflective indicators.
CA CR AVE Age Education Expenditure Gender Motivation Perception Origin Evaluation
1.000 1.000 1.000 Age 1.000
1.000 1.000 1.000 Eduction 0.465 1.000
Expenditure 0.047 0.126 N/A
1.000 1.000 1.000 Gender 0.035 −0.083 −0.021 1.000
1.000 1.000 1.000 Motivation −0.115 −0.013 0.257 −0.104 1.000
0.702 0.834 0.626 Perception 0.128 0.126 0.113 0.012 0.084 0.791
0.818 0.917 0.846 Origin −0.069 0.008 0.531 0.090 0.162 0.043 0.920
0.741 0.870 0.771 Evaluation −0.021 0.023 0.039 0.058 0.055 0.189 0.136 0.878

Source: Authors’ own data.

As well as the above, we perform the analysis on the validity and reliability of the measurement instruments of formative variables, which in our model is expenditure using the criteria of MacKenzie, Podsakoff, and Jarvis (2005); for this as indicated by Sanz et al. (2008) an analysis of co-linearity by using SPSS because SmartPls does not perform it by default was carried out. In this case, tolerance values greater than 0.2 are required (Hair, Ringle, & Sarstedt, 2011), and values less than 3.3 for the inflation factor of variance (Diamantopoulos & Siguaw, 2006) for the indicators. The results of the Co-linearity analysis are shown in Table 3. Finally, an analysis of the weight-load relationship of the indicator and its significance was performed (Hair et al., 2014).

Table 3. Co-linearity Analysis of the expenditure variable.
Co-linearity statistics
Tolerance FIV
Accommodation expenses 0.574 1.741
Bar and rest. expenses 0.365 2.740
Fuel expenses 0.492 2.032
Lunch-dinner expenses 0.308 3.251
Travel expenses 0.780 1.283
Average expenditure events 0.639 1.565
Average expenditure padel 0.358 2.792

Source: Authors’ own data.

Analysis of the structural model

Firstly, an analysis of the significance of structural relationships through Boostrapping was performed, using 5000 subsamples ( Hair et al., 2014) so that if they are significant, there will be empirical support to support the relationships contained in the hypotheses. Then the variance of the dependent latent variables was examined, in our case the expenditure, explained by the constructs that predict them (R2). According to Falk and Miller (1992) the required value should not be less than 0.1, following Sanz et al. (2008) the interpretation of the minimum value clearly depends on the context of the research. Finally, the analysis of the predictive relevance of the model (Q2) by blindfolding, requiring in this case positive values ( Hair et al., 2014) was performed. The data of these variables are shown in Table 4.

Table 4. Evaluation of the structural model. Effect on the endogenous variable.
R2 Q2 Original sample (O) Correlation Explained variance
Expenditure 0.337 0.125
H1Origin → 8Expenditure 0.5135 0.531 27%
H2 Education → 8Expenditure 0.0887 0.126 1%
H3 Gender → 8Expenditure −0.0419 −0.021 0%
H4 Age → 8Expenditure 0.0525 0.047 0%
H5 Motivation → 8Expenditure 0.1736 0.257 4%
H6 Evaluation → 8Expenditure −0.0526 0.039 0%
H7 Perception → 8Expenditure 0.0689 0.113 1%

Source: Authors’ own data.

The variance of the expenditure explained by the constructs that predict them (R2) has a value of 0.337, higher than 0.1 (Falk & Miller, 1992), the result can be identified as moderate according to Chin (1998). Regarding the predictive relevance of the model for the endogenous latent variable, we observe a value (Q2) of 0.125, so that, according to Hair et al. (2014), we can consider that the proposed model has predictive relevance. Table 4 shows the extent to which the predictor variables contribute to the explained variance of the expenditure variable.

With the empirical data obtained, the existence of relationship between the variables analyzed and expenditure is verified. Our work shows the significance between the relationships of the variables origin, education, motivation and perception on the latent variable expenditure of attendees; relationships contained in hypotheses 1, 2, 5 and 7. Hypotheses 3, 4 and 6 do not find empirical support in this research and are considered non-significant, concluding that gender, age of attendees does not have influence on expenditure, as well as the attendees’ evaluation made of the sport event. The data obtained are shown in Table 5.

Table 5. Structural model results.
Original sample (O) Lower Upper T statistics Supported
1Origin → 8Expenditure 0.514 0.437 0.587 13.350 ***
2Education → 8Expenditure 0.089 0.017 0.161 2.385 *
3Gender → 8Expenditure −0.042 −0.109 −0.002 1.414 ns
4Age → 8Expenditure 0.053 0.003 0.142 1.379 ns
5Motivation → 8Expenditure 0.174 0.061 0.294 2.980 **
6Evaluation → 8Expenditure −0.053 −0.122 −0.003 1.665 ns
7Perception → 8Expenditure 0.069 0.006 0.150 1.781 *

Source: Authors’ own data.

  • . p (0.05).
    • . p (0.01);
      • . p (0.001);

2-tailed Student T.

Discussion, conclusion and implications

As for the conclusions of this study, regarding the proposed model, we can highlight that a conceptual framework is provided to support research in the field of sport tourism; in particular one of the groups that affects the economic impact generated by sport events in cities, which are attendees at sport events.

The paper also provides a literature review regarding the variables and their impact on the field of sport events. This will enable to define them more accurately to advance research and segmentation of sport tourism. In addition to the above and meeting the objective of the research, some of the variables that can have an impact on expenditure by attendees at a sport event are shown.

Moreover, as a consequence of the literature review, we observed that the results obtained by measuring the economic impact in our study are similar to other research conducted on sport events with similar characteristics. We refer to those events with the attendance of national and international participants, however, its economic impact is very limited, being events which are characterized mainly for being unique and irregular (Barajas et al., 2012; Gratton et al., 2000 ;  Wilson, 2006). Although the purpose of this analysis is not to measure the economic impact, a Benefit/Cost ratio of 13.85 Euros (Jiménez-Naranjo, Coca-Pérez, Gutiérrez-Fernández, & Sánchez-Escobedo, 2015) was obtained and this value was 9.98 Euros for Hurtado et al. (2007), or 15.53 Euros for Barajas and Sánchez (2011).

Then the proposed model and the results concerning the reliability of the model and its predictive capacity are discussed, analyzing the contrast of hypothesis proposed. The results suggest that variables such as gender, age, and perceived quality by the attendee at the sport event do not affect his/her global expenditure in the host city; while other variables such as their origin, education, motivation or perception of the sport event do affect the global expenditure of spectators, highlighting the origin of the attendee among the variables that affect expenditure. In this regard, we should note that the results obtained can relate to those in other studies discussed in the literature review, highlighting Nicolau (2011), where the effect that movement to the leisure destination involves, as it implies higher costs is analyzed. This author notes the design of promotional campaigns aimed at a segment with appropriate characteristics; Sánchez, Barajas, and Alen (2013), who indicate the positive aspects of holding a sporting event to ensure a number of attendees for several days in the town, which involves a daily expenditure; or Navarro-García et al. (2013), authors who point out the importance for sport organizations as event managers, the perception of the event and the quality perceived by its users, being consistent with our analysis because the first variable influences the expenditure of users or attendees at the event and although the second variable does not affect this analysis, it should be related to the other variables, as we will point out for future research.

With all of the above, it can be concluded that the model developed will provide empirical evidence on the relationship of certain variables related to the model of consumer behavior on the expenditure of those attendees at a sport event, allowing us to advance the research of certain sport tourism activities, such as sport events. Therefore, this analysis will benefit the sector and provide a higher level of accuracy for policy and planning purposes. As for the implications for the management of such events, we consider that the identification of variables that influence the attendees’ expenditure will enable managers to make decisions about programming those sport events that attract a greater number of attendees, which will generate resources in the locality. As for the theoretical implications, this study provides a conceptual model that will allow further analysis, besides the literature review shows the variables and their effects on expenditure in the field of sport events.

Despite the above mentioned, it should be noted that this analysis has a major limitation, which is that it is a novel study regarding the subject and methodological tool applied, so in some cases it has been difficult to obtain a bibliography suitable in which to base ourselves to build the model. The fact that we are in the early stages of development of scales, and in order to analyze the measurement instruments related with the variables, it was considered appropriate to use a methodology which subsequently enables the analysis of the relationships between variables, based on the contributions made through our research, which will allow to compare the structural models through the same methodology. Another limitation that is derived from the novelty of our study is the interpretation of the expenditure as a latent variable, which we justify that expenditure components may not be the same for each individual, so there may be unobservable factors affecting the amount spent (Urquieta-Salomón, Figueroa, & Hernández-Prado, 2008). The consideration of the expenditure as a formative latent variable enables us to rank the indicators that form it, which will give us relevant information for the management of sport events, as we will know which ones have more weight on that variable.

Consequently and finally, we would like to express the future lines of research in which we want to work in future publications. Firstly, we consider it appropriate to group the variables that correspond to consumer characteristics into a single multi-group variable that meets these characteristics, in order to form a profile of the attendee. Secondly, we want to relate the variables between each other, so that the influence of attendees’ profile on motivation and perception of quality can be analyzed, without forgetting the expenditure as the dependent variable; following Uriel and Aldás (2005), and because dependency relationships between variables will be established. This analysis must be done through the same methodology that was used in this research, the use of structural equations, so that the structural models proposed can be compared. Thirdly, it would be suitable to analyze the influence that the incorporation of external variables could have on the model, using as a moderator variable the different types of sport events. And finally, we would like to apply the improved model to other sport events and other events, such as cultural events.

Annex. Conducted survey

Full-size image (132 K)


Full-size image (112 K)

References

  1. Aragonés, 2013 C. Aragonés; La transferencia entre un gran evento deportivo y la marca patrocinadora: La visión del visitante deportivo; [tesis doctoral] Departamento de Comercialización e Investigación de Mercados, Universitat de Valencia (2013)
  2. Bagozzi and Yi, 1988 R.P. Bagozzi, Y. Yi; On the evaluation of structural equation models; Journal of the Academy of Marketing Science, 16 (1) (1988), pp. 74–94
  3. Barajas and Sánchez, 2011 A. Barajas, P. Sánchez; Aplicación del análisis coste-beneficio (ACB) al Campeonato de España de Natación Master 2011, Comunicación presentada al I Gijón Workshop de Economía del Deporte: El Impacto Económico en el Deporte; Universidad de Oviedo, Gijón (2011)
  4. Barajas et al., 2012 A. Barajas, J. Saldago, P. Sánchez; Problemática de los estudios de impacto económico de eventos deportivos; Estudios de Economía Aplicada, 30 (2) (2012), pp. 441–462
  5. Bryant and Cha, 1996 E.B. Bryant, J. Cha; Crossing the threshold; Marketing Research, 8 (4) (1996), pp. 20–28
  6. Calabuig et al., 2008 F. Calabuig, I. Quintanilla, J. Mundina; La calidad percibida de los servicios deportivos: Diferencias según instalación, género, edad y tipo de usuario en servicios náuticos; RICYDE. Revista Internacional de Ciencias del Deporte, 4 (10) (2008), pp. 25–43
  7. Calabuig et al., 2010 F. Calabuig, P. Burillo, J. Crespo, J.J. Mundina, L. Gallardo; Satisfacción, calidad y valor percibido en espectadores de atletismo satisfaction, quality and perceived value in spectators of athletics; Revista Internacional de Medicina y Ciencias de la Actividad Física y el Deporte, 10 (40) (2010), pp. 577–593
  8. Chin, 1998 W.W. Chin; The partial least squares approach to structural equation modeling; G.A. Marcoulides (Ed.), Modern methods for business research. Erlbaum, Mahwah (1998)
  9. Churchill, 1979 G.A. Churchill Jr.; A paradigm for developing better measures of marketing constructs; Journal of Marketing Research, 16 (1) (1979), pp. 64–73
  10. Crespo et al., 2012 J. Crespo, C. Pérez-Campos, J. Mundina; La calidad de servicio percibida por los espectadores de un evento de fútbol. Análisis de diferencias entre grupos; Journal of Sports Economics & Management, 2 (1) (2012), pp. 4–15
  11. Cronbach, 1951 L.J. Cronbach; Coefficient alpha and the internal structure of tests; Psychometrika, 16 (3) (1951), pp. 297–334
  12. Cronin and Taylor, 1992 J. Cronin Jr., S. Taylor; Measuring service quality: A reexamination and extension; Journal of Marketing, 56 (1992), pp. 55–68
  13. Decrop, 2005 A. Decrop; Group processes in vacation decision making; Journal of Travel and Tourism Marketing, 18 (3) (2005), pp. 23–36
  14. Deery et al., 2004 M. Deery, L. Jago, L. Fredline; Sport tourism or event tourism: Are they one and the same?; Journal of Sport Tourism, 9 (3) (2004), pp. 235–245
  15. Diamantopoulos and Siguaw, 2006 A. Diamantopoulos, J.A. Siguaw; Formative versus reflective indicators in organizational measure development: A comparison and empirical illustration; British Journal of Management, 17 (4) (2006), pp. 263–282
  16. Esteve-Secall, 1991 R. Esteve-Secall; Análisis teórico de las relaciones entre el turismo y el deporte, referencia especial a Andalucía; I Jornadas sobre Turismo y Deporte, Consejería de Cultura, Instituto Andaluz del Deporte (1991)
  17. Falk and Miller, 1992 R.F. Falk, N.B. Miller; A primer for soft modeling; University of Akron Press (1992)
  18. Fornell and Larcker, 1981 C. Fornell, D.F. Larcker; Structure equation models: LISREL and PLS applied to customer exist-voice theory; Journal of Marketing Research, 18 (2) (1981), pp. 39–50
  19. Gammon and Robinson, 1997 S. Gammon, T. Robinson; Sport and tourism: A conceptual framework; Journal of Sport Tourism, 4 (3) (1997), pp. 11–18
  20. Getz, 2003 D. Getz; Sport event tourism: Planning, development, and marketing; S. Hudson (Ed.), Sport and adventure tourism, Haworth Hospitality Press, New York (2003), pp. 49–85
  21. Gordon et al., 1998 M.E. Gordon, K. Mckeage, M.A. Fox; Relationship marketing effectiveness: The role of involvement; Psychology and Marketing, 15 (5) (1998), pp. 443–459
  22. Gouguet and Nys, 1993 J.J. Gouguet, J.F. Nys; Sport et développement économique regional; Dalloz, París (1993)
  23. Gratton et al., 2000 C. Gratton, N. Dobson, S. Shibli; The economic importance of major sports events: A case-study of six events; Managing Leisure, 5 (1) (2000), pp. 17–28
  24. Hair et al., 2011 J.F. Hair, C.M. Ringle, M. Sarstedt; PLS-SEM: Indeed a silver bullet; The Journal of Marketing Theory and Practice, 19 (2) (2011), pp. 139–152
  25. Hair et al., 2014 J.F. Hair Jr., M. Sarstedt, L. Hopkins, V.G. Kuppelwieser; Partial least squares structural equation modeling (PLS-SEM): An emerging tool in business research; European Business Review, 26 (2) (2014), pp. 106–121
  26. Halba, 1997 B. Halba; Économie du sport; Economica, París (1997)
  27. Hall, 1992 C.M. Hall; Adventure, sport and health; C.M. Hall, B. Weiler (Eds.), Special interest tourism, Pluto Press, Londres (1992)
  28. Homburg and Giering, 2001 C. Homburg, A. Giering; Personal characteristics as moderators of the rela- tionship between customer satisfaction and loyalty. An empirical analysis; Psychology & Marketing, 18 (1) (2001), pp. 43–66
  29. Hurtado et al., 2007 J.M. Hurtado, J.A. Ordaz, J.M. Rueda; Evaluación del impacto económico y social de la celebración de grandes eventos deportivos a nivel local: el caso del Campeonato de Tenis femenino de la ITF en Sevilla en 2006; Revista de métodos cuantitativos para la economía y la empresa, 3 (2007), pp. 20–39
  30. Jiménez-Naranjo et al., 2015 H.V. Jiménez-Naranjo, J.L. Coca-Pérez, M. Gutiérrez-Fernández, M.C. Sánchez-Escobedo; Cost-benefit analysis of sport events: The case of World Paddle Tour; Investigaciones Europeas de Dirección y Economía de la Empresa (2015) https://doi.org/10.1016/j.iedee.2015.04.001
  31. Johnson, 2010 D. Johnson; A comparative study of the management and socioeconomic impacts of sport tourism events in Durban and Cape Town; [tesis doctoral] Cape Peninsula University of Technology (2010)
  32. Késenne, 2001 S. Késenne; El problema de los estudios de incidencia económica en el deporte, en Otero Moreno, J.M. (director); Incidencia económica del deporte, Instituto Andaluz del Deporte, Málaga (2001), pp. 91–99
  33. Késenne, 2005 S. Késenne; Do we need an economic impact study or a cost-benefit analysis of a sports event?; European Sport Management Quartely, 5 (2) (2005), pp. 133–142
  34. Késenne et al., 2011 S. Késenne, M. Taks, L. Chalip, B.C. Green, S. Martyn; Economic impact analysis versus cost benefit anlysis: The case of a medium-sized sport event; International Journal of Sport Finance, 6 (2011), pp. 187–203
  35. Kolodinsky et al., 2001 J. Kolodinsky, J. Nam, L. Jinkook, M. Drzewiczewski; Degree of frailty and elders’ satisfaction with personal care services in a community setting; Journal of Consumer Satisfaction, Dissatisfaction and Complaining Behavior, 14 (2001), pp. 154–166
  36. Kurtzman, 2001 J. Kurtzman; Turismo, deporte y cultura; Primera conferencia mundial sobre deporte y turismo, OMT y COI, Madrid (2001)
  37. Latiesa et al., 2000 M. Latiesa, J.L. Paniza, M. Madrid; Turismo y deporte: Algunas consideraciones sobre su conceptualización y taxonomía; M. Latiesa, A. Álvarez Sousa (Eds.), El turismo en la sociedad contemporánea, diversificación, competitividad y desarrollo, Editorial Urbano, Granada (2000)
  38. Lee, 2001 S. Lee; A review of economic impact study on sport events; The Sport Journal, 4 (2) (2001)
  39. Loureiro and Miranda, 2010 S. Loureiro, G.F. Miranda; Calidad y satisfacción en el servicio de urgencias hospitalarias: Análisis de un hospital de la zona centro de Portugal; Investigaciones Europeas de Dirección y Economía de la Empresas, 16 (2) (2010), pp. 27–41
  40. MacKenzie et al., 2005 S.B. MacKenzie, P.M. Podsakoff, C.B. Jarvis; The problem of measurement model misspecification in behavioral and organizational research and some recommended solutions; Journal of Applied Psychology, 90 (4) (2005), pp. 710–730
  41. Mägi, 2003 A.W. Mägi; Share of wallet in retailing: The effects of customer satisfaction, loyalty cards and shopper characteristics; Journal of Retailing, 79 (2) (2003), pp. 97–106
  42. Mittal and Kamakura, 2001 V. Mittal, W.A. Kamakura; Satisfaction, repurchase intent, and repurchase behavior: Investigating the moderating effect of customer characteristics; Journal of Marketing Research (2001), pp. 131–142 February
  43. Moreno et al., 2010 F.C. Moreno, J.M. Gómez, J.C. Hervàs; Eventqual: Una medida de la calidad percibida por los espectadores de eventos deportivos; Retos. Nuevas tendencias en Educación Física, Deporte y Recreación, 18 (2010), pp. 66–70
  44. Navarro-García et al., 2013 A. Navarro-García, M.E. Reyes-García, F.J. Acedo-González; Calidad percibida y satisfacción de los espectadores de fútbol; Investigaciones Europeas de Dirección y Economía de la Empresa, 39 (2013), pp. 1–8
  45. Nicolau, 2011 J.L. Nicolau; El efecto de la participación en actividades de ocio sobre la influencia de la distancia en la elección de destinos; Estudios de Economía Aplicada, 29 (3) (2011), pp. 803–824
  46. Nunnally, 1978 J.C. Nunnally; Psychometric theory; McGraw-Hill, New York (1978)
  47. Nunnally and Bernstein, 1994 J.C. Nunnally, I.H. Bernstein; Psychometric theory; (3ª edición)McGraw-Hill, New York (1994)
  48. Otero, 1994 J.M. Otero; Uso y abuso de los multiplicadores regionales; XX Reunión de la Asociación Española de Ciencia Regional, November, Las Palmas de Gran Canaria (1994)
  49. Parker, 1971 V. Parker; Personal characteristics and consumer behavior: A multidimensional approach; Washinton State University Press, Pullman (1971)
  50. Pedrosa and Salvador, 2003 R. Pedrosa, J.A. Salvador; El impacto del deporte en la economía: Problemas de medición; Revista Asturiana de Economía, 26 (2003), pp. 61–84
  51. Pérez, 2010 C. Pérez; Análisis de la calidad del servicio en los eventos deportivos. Calidad percibida y satisfacción de los espectadores y de los deportistas; [tesis doctoral] Universitat de Valencia (2010)
  52. Reyes, 2013 M.E. Reyes; Calidad percibida y satisfacción del consumidor con un evento deportivo. Una aplicación al ámbito del fútbol; [tesis doctoral] Universidad de Sevilla, Sevilla (2013)
  53. Ringle et al., 2005 C.M. Ringle, S. Wende, A. Will; SmartPLS 2. 0 (beta); SmartPLS, Hamburg, Germany (2005)
  54. Roldán and Sánchez-Franco, 2012 J.L. Roldán, M.J. Sánchez-Franco; Variance-based structural equation modeling: Guidelines for using partial least squares in information system research; M. Mora, O. Gelman, A. Steenkamp, M. Raisinghani (Eds.), Research methodologies, innovations and philosophies in software systems engineering and information systems, IGI Global, Hershey (2012), pp. 193–221
  55. Salgado et al., 2013 J. Salgado, Á. Barajas, F. Lera, P. Sánchez; Impacto Económico de Eventos Deportivos: Modelo y Praxis; Revista Intercontinental de Gestão Desportiva, 3 (1) (2013), pp. 38–50
  56. San Martín et al., 2006 S. San Martín, M.C. Camarero, J. Rodríguez; El papel moderador del tipo de consumidor en el proceso de generación de compromiso; Cuadernos de Economía y Dirección de la Empresa, 28 (2006), pp. 113–138
  57. Sánchez et al., 2013 P. Sánchez, A. Barajas, M.E. Alén; Los eventos deportivos como herramienta de promoción turística: Propuestas para el rally de Ourense y su entorno; Revista de Análisis Turístico, 16 (2) (2013), pp. 59–69
  58. Sánchez-Alcaraz, 2013 B.J. Sánchez-Alcaraz; Historia del pádel; Materiales para la historia del deporte, 11 (2013), pp. 57–60
  59. Sanz et al., 2008 S. Sanz, C. Ruiz, J. Aldás; La influencia de la dependencia del medio en el comercio electrónico B2C. Propuesta para un modelo integrador aplicado a la intención de compra futura en internet; Cuadernos de Economía y Dirección de la empresa, 36 (2008), pp. 45–75
  60. Shemwell et al., 1994 D.J. Shemwell, J.J. Cronin, W.R. Bullard; Relational exchange in services: An empirical investigation of ongoing customer-service provider relationships; International Journal of Service Industry Management, 5 (3) (1994), pp. 57–68
  61. Sirakaya and Woodside, 2005 E. Sirakaya, A. Woodside; Building and testing theories of decision making by travelleres; Tourism Management, 26 (6) (2005), pp. 815–832
  62. Smart and Martin, 1993 D.T. Smart, C.L. Martin; Consumers who correspond with business: A profile and measure of satisfaction with responses; Journal of Applied Business Research, 9 (2) (1993), pp. 30–43
  63. Standeven and De Knop, 1999 J. Standeven, P. De Knop; Sport tourism; Human Kinetics Publ, Champaign (1999)
  64. Swarbrooke and Horner, 1999 J. Swarbrooke, S. Horner; Consumer behaviour in tourism; Butterworth-Heinemann, Oxford (1999)
  65. Trail and James, 2001 G. Trail, J. James; The motivation scale for sport consumption: Assessment of the scales psychometric properties; Journal of Sport Behavior, 24 (1) (2001), pp. 108–127
  66. Turco et al., 2003 D.M. Turco, K. Swart, U. Bob, V. Moodley; Socio-economic impacts of sport tourism in the Durban UniCity, South Africa; The Journal of Sport Tourism, 8 (4) (2003), pp. 223–239
  67. Uriel and Aldás, 2005 E. Uriel, J. Aldás; Análisis multivariante aplicado; Thomson Editores Spain, Paraninfo SA. Madrid, España (2005)
  68. Urquieta-Salomón et al., 2008 J.E. Urquieta-Salomón, J.L. Figueroa, B. Hernández-Prado; El gasto en salud relacionado con la condición de discapacidad: Un análisis en población pobre de México, Vol. 50(2), Salud Pública de México (2008), pp. 136–146
  69. Weed, 2009 M. Weed; Progress in sports tourism research?. A meta-review and exploration of futures; Tourism Management, 30 (2009), pp. 615–628
  70. Werts et al., 1974 C.E. Werts, R.L. Linn, K.G. Jöreskog; Intraclass reliability estimates: Testing structural assumptions; Educational and Psychological Measurement, 34 (1) (1974), pp. 25–33
  71. Williams and Zelinsky, 1970 A. Williams, W. Zelinsky; On some patterns of international tourism flows; Economic Geography, 46 (4) (1970), pp. 549–567
  72. Wilson, 2006 R. Wilson; The economic impact of local sport events: Significant, limited or otherwise?. A case study or four swimming events; Managing Leisure, 11 (2006), pp. 57–70
  73. Wu, 2002 S.I. Wu; Internet marketing involvement and consumer behavior; Asia Pacific Journal of Marketing and Logistics, 14 (4) (2002), pp. 36–53
  74. Yingzhi et al., 2013 G. Yingzhi, L. Xiaoming, D. Liu; A case study of tourists’ perceived motivation and impacts of sport tourism event; Journal of Tourism and Hospitality Management, 1 (2) (2013), pp. 89–94

Notes

1. www.worldpadeltour.com.

2. We appreciate the indication given by Dr. J.L. Roldán, of the “Universidad de Sevilla”, in developing the methodological part.

Back to Top

Document information

Published on 12/06/17
Submitted on 12/06/17

Licence: Other

Document Score

0

Views 54
Recommendations 0

Share this document

claim authorship

Are you one of the authors of this document?