1 Introducción

En la teoría de variable compleja existen técnicas que nos permiten diseñar secciones de álabes con formas relativamente complicadas empleando mapeos conformes [1,2,3], pero estos tienen un costo computacional elevado debido al gran número de parámetros que se necesitan determinar para generar una geometría útil para un control numérico, por lo que en la práctica es necesario recurrir a metodologías más simples como la parametrización empleando polinomios, reduciendo así el número de coeficientes a determinar. Los métodos de parametrización de álabes pueden clasificarse en dos principales grupos: aproximación por secciones y parches sobre superficies. Para ambas metodologías, la clave de su implementación eficiente consiste en reducir el número de parámetros para representar geometrías complejas con el menor costo computacional, lo cual ha llevado al desarrollo y uso de un gran número de técnicas en busca de parametrizaciones optimas [1,4,5,6,7]. Por su parte, los álabes de turbinas Francis son formas complejas que difícilmente pueden ser reconstruidas geométricamente a partir de una sola función. Algunas de las investigaciones recientes incluyen el uso de métodos de optimización para el diseño de álabes de compresores y turbinas, además del desarrollo de perfiles aerodinámicos [8,9,10,11,12,13,14]. Una opción versátil e intuitiva para realizar la representación numérica de un álabe es el uso de Polinomios de Bernstein [15]. Estos pueden utilizarse con la idea de realizar ajustes suficientemente precisos en un intervalo cerrado de las curvas continuas que representan líneas de corriente. Originalmente fueron propuestos por Bernstein en 1912, y fueron empleados en relativamente pocas aplicaciones debido a limitaciones de las capacidades de cómputo en ese momento [16,17]. Actualmente, su versatilidad ha permitido aplicarlos en áreas como el cálculo, análisis de elementos finitos, control de sistemas dinámicos, modelado y optimización de geometrías complejas, etc. [18,15,16,19,20,21]. El presente trabajo muestra una implementación de los polinomios de Bernstein para realizar un ajuste numérico de un álabe de una turbina Francis 99. A continuación, se describe el proceso de parametrización implementado y los resultados obtenidos.

2 Descripción de la turbina

Las turbinas hidráulicas son turbomáquinas motoras que absorben energia del fluido y la convierte en energía mecánica. Estas se pueden clasificar en función de su grado de reacción (Failed to parse (MathML with SVG or PNG fallback (recommended for modern browsers and accessibility tools): Invalid response ("Math extension cannot connect to Restbase.") from server "https://mathoid.scipedia.com/localhost/v1/":): {\textstyle \varepsilon _T } ) como turbinas de acción y reacción [22]. Las turbinas Francis son turbinas de reacción que trabajan con flujo radio-axial y son utilizadas para la producción de energia eléctrica. El caso de estudio se basa en la parametrización del álabe de una turbina hidráulica Francis 99 (Figura 1a), cuyo rotor esta compuesto por 15 álabes principales (Figura 1b) y 15 divisores, y tiene un diámetro de Failed to parse (MathML with SVG or PNG fallback (recommended for modern browsers and accessibility tools): Invalid response ("Math extension cannot connect to Restbase.") from server "https://mathoid.scipedia.com/localhost/v1/":): {\textstyle 0.63 \,\, m} . El rotor puede alcanzar una velocidad de Failed to parse (MathML with SVG or PNG fallback (recommended for modern browsers and accessibility tools): Invalid response ("Math extension cannot connect to Restbase.") from server "https://mathoid.scipedia.com/localhost/v1/":): {\textstyle 335.4}

revoluciones por minuto y una eficiencia hidráulica de Failed to parse (MathML with SVG or PNG fallback (recommended for modern browsers and accessibility tools): Invalid response ("Math extension cannot connect to Restbase.") from server "https://mathoid.scipedia.com/localhost/v1/":): {\textstyle 92.61 % }

.

Rotor. Álabe principal.
(a) Rotor. (b) Álabe principal.
Figura 1: Turbina Francis 99.

3 Metodología de parametrización

El proceso de parametrización puede realizarse en tres etapas: extracción de datos, reconstrucción del álabe y evaluación numérica (Figura 2). A continuación se describe en que consiste cada una de ellas.

Etapas del proceso de         parametrización.
Figura 2: Etapas del proceso de parametrización.

3.1 Extracción de datos

El primer paso consiste en la obtención de las coordenadas Failed to parse (MathML with SVG or PNG fallback (recommended for modern browsers and accessibility tools): Invalid response ("Math extension cannot connect to Restbase.") from server "https://mathoid.scipedia.com/localhost/v1/":): {\textstyle x_i, y_i, z_i}

a partir de un escaneo del álabe real de una turbina Francis 99. El perfil se divide en Failed to parse (MathML with SVG or PNG fallback (recommended for modern browsers and accessibility tools): Invalid response ("Math extension cannot connect to Restbase.") from server "https://mathoid.scipedia.com/localhost/v1/":): {\textstyle n}
secciones (para este caso en particular Failed to parse (MathML with SVG or PNG fallback (recommended for modern browsers and accessibility tools): Invalid response ("Math extension cannot connect to Restbase.") from server "https://mathoid.scipedia.com/localhost/v1/":): {\textstyle n=10}

) las cuales definen los planos de corte en los que la sección es escaneada (Figura 3a). Para definir cada plano se obtienen las coordenadas de Failed to parse (MathML with SVG or PNG fallback (recommended for modern browsers and accessibility tools): Invalid response ("Math extension cannot connect to Restbase.") from server "https://mathoid.scipedia.com/localhost/v1/":): {\textstyle m}

puntos en cada una de las caras de succión y presión (Failed to parse (MathML with SVG or PNG fallback (recommended for modern browsers and accessibility tools): Invalid response ("Math extension cannot connect to Restbase.") from server "https://mathoid.scipedia.com/localhost/v1/":): {\textstyle m=128}
para este caso en particular) (Figura 3b). El proceso de extracción de datos es vital, mientras mejor sea la distribución de puntos sobre la superficie escaneada obtendremos una mejor representación del elemento y por lo tanto una parametrización más precisa; por otra parte, un escaneo deficiente introduce errorres que se manifiestan en la calidad de la parametrización. Los datos del escaneo usados en este trabajo fueron proporcionados por the Norwegian Hydropower Centre [23].
Planos de corte. Datos del escaneo.
(a) Planos de corte. (b) Datos del escaneo.
Figura 3: Definición de los planos de corte.

3.2 Reconstrucción de la geometría del álabe

En la etapa de reconstrucción se realiza el ajuste de las caras de presión y succión de la sección transversal del álabe para cada uno de los planos previamente definidos. Para esto se ejecuta un proceso de interpolación empleando un polinomio Failed to parse (MathML with SVG or PNG fallback (recommended for modern browsers and accessibility tools): Invalid response ("Math extension cannot connect to Restbase.") from server "https://mathoid.scipedia.com/localhost/v1/":): {\textstyle P(t)}

definido por 8 curvas de Bernstein Failed to parse (MathML with SVG or PNG fallback (recommended for modern browsers and accessibility tools): Invalid response ("Math extension cannot connect to Restbase.") from server "https://mathoid.scipedia.com/localhost/v1/":): {\textstyle P^{(k)}(t)}
de cuarto orden (1). La elección de la cantidad de curvas implementadas para definir el contorno de la sección transversal esta directamente relacionada con la precisión que se desea obtener. Cada cara de la sección tranversal puede ser definida con tres polinomios o menos, pero esto disminuiría la precisión del ajuste. Del mismo modo incrementar el número de curvas de ajuste reduciría el error pero incrementaría el costo computacional, por lo que lo más conveniente es establecer una tolerancia para el error y encontrar una punto de equilibrio entre precisión y costo computacional.

Las ocho curvas de Bernstein están dadas por

Failed to parse (MathML with SVG or PNG fallback (recommended for modern browsers and accessibility tools): Invalid response ("Math extension cannot connect to Restbase.") from server "https://mathoid.scipedia.com/localhost/v1/":): P^{(k)}(t) = \sum _{i=0}^{n=4} C_i^{(k)}B_i^4 (t), \quad k=1,...8
(1)

donde Failed to parse (MathML with SVG or PNG fallback (recommended for modern browsers and accessibility tools): Invalid response ("Math extension cannot connect to Restbase.") from server "https://mathoid.scipedia.com/localhost/v1/":): {\textstyle t}

representa la longitud de arco de cada una de las 8 piezas de la sección de la cara correspondiente (presión o succión) Failed to parse (MathML with SVG or PNG fallback (recommended for modern browsers and accessibility tools): Invalid response ("Math extension cannot connect to Restbase.") from server "https://mathoid.scipedia.com/localhost/v1/":): {\textstyle  0\leq t \leq 1 }

, Failed to parse (MathML with SVG or PNG fallback (recommended for modern browsers and accessibility tools): Invalid response ("Math extension cannot connect to Restbase.") from server "https://mathoid.scipedia.com/localhost/v1/":): {\textstyle C_i^{(k)}}

son 5 puntos de control que definen la forma del ajuste en cada curva, y Failed to parse (MathML with SVG or PNG fallback (recommended for modern browsers and accessibility tools): Invalid response ("Math extension cannot connect to Restbase.") from server "https://mathoid.scipedia.com/localhost/v1/":): {\textstyle k}
representa la curva correspondiente a cada uno de las piezas de la parametrización (figura 5). Como sabemos, los polinomios Failed to parse (MathML with SVG or PNG fallback (recommended for modern browsers and accessibility tools): Invalid response ("Math extension cannot connect to Restbase.") from server "https://mathoid.scipedia.com/localhost/v1/":): {\textstyle B_i^4 (t)}
pueden escribirse como

Failed to parse (MathML with SVG or PNG fallback (recommended for modern browsers and accessibility tools): Invalid response ("Math extension cannot connect to Restbase.") from server "https://mathoid.scipedia.com/localhost/v1/":): B_i^n (t)= \left(\begin{array}{lclc}n \\ i \end{array}\right)t^{i} \,(1-t)^{n- i}
(2)

donde,

Failed to parse (MathML with SVG or PNG fallback (recommended for modern browsers and accessibility tools): Invalid response ("Math extension cannot connect to Restbase.") from server "https://mathoid.scipedia.com/localhost/v1/":): \left(\begin{array}{lclc}n \\ i \end{array}\right)= \dfrac{n!}{(n-i)! \, i!}.
(3)
Polinomio de Bernstein de cuarto      orden.
Figura 4: Polinomio de Bernstein de cuarto orden.

Algunas de las propiedades más importantes de los polinomios de Bernstein son la simetría, la positividad y la partición de la unidad [24], entre otras, que los convierten en herramientas útiles para el diseño asistido por computadora (ver Figura 4).

Proponiendo un problema de mínimos cuadrados para obtener el mejor ajuste en la evaluación de Failed to parse (MathML with SVG or PNG fallback (recommended for modern browsers and accessibility tools): Invalid response ("Math extension cannot connect to Restbase.") from server "https://mathoid.scipedia.com/localhost/v1/":): {\textstyle P(t)}

 de manera simultánea en todas las coordenadas Failed to parse (MathML with SVG or PNG fallback (recommended for modern browsers and accessibility tools): Invalid response ("Math extension cannot connect to Restbase.") from server "https://mathoid.scipedia.com/localhost/v1/":): {\textstyle x_i, y_i, z_i}

, considerando restricciones de continuidad para los diferentes Failed to parse (MathML with SVG or PNG fallback (recommended for modern browsers and accessibility tools): Invalid response ("Math extension cannot connect to Restbase.") from server "https://mathoid.scipedia.com/localhost/v1/":): {\textstyle P^{(k)}} , se determinan los puntos de control Failed to parse (MathML with SVG or PNG fallback (recommended for modern browsers and accessibility tools): Invalid response ("Math extension cannot connect to Restbase.") from server "https://mathoid.scipedia.com/localhost/v1/":): {\textstyle C_{i}^{(k)};k=1,...,8;i=0,...,4} . Cada cara es definida usando Failed to parse (MathML with SVG or PNG fallback (recommended for modern browsers and accessibility tools): Invalid response ("Math extension cannot connect to Restbase.") from server "https://mathoid.scipedia.com/localhost/v1/":): {\textstyle 4}

polinomios (Figura 5) con lo que se generan así Failed to parse (MathML with SVG or PNG fallback (recommended for modern browsers and accessibility tools): Invalid response ("Math extension cannot connect to Restbase.") from server "https://mathoid.scipedia.com/localhost/v1/":): {\textstyle 20}
puntos de control. La condición de continuidad viene dada por
Failed to parse (MathML with SVG or PNG fallback (recommended for modern browsers and accessibility tools): Invalid response ("Math extension cannot connect to Restbase.") from server "https://mathoid.scipedia.com/localhost/v1/":): P^{(k)}(\tau _k)=P^{(k+1)}(\tau _k),

donde los valores Failed to parse (MathML with SVG or PNG fallback (recommended for modern browsers and accessibility tools): Invalid response ("Math extension cannot connect to Restbase.") from server "https://mathoid.scipedia.com/localhost/v1/":): {\textstyle \tau _k}

se eligen de tal manera que el error cuadrático medio entre Failed to parse (MathML with SVG or PNG fallback (recommended for modern browsers and accessibility tools): Invalid response ("Math extension cannot connect to Restbase.") from server "https://mathoid.scipedia.com/localhost/v1/":): {\textstyle P(t)}
y los puntos escaneados sea un mínimo. Una vez definidos los coeficientes se puede generar una representación de la sección transversal del álabe usando Failed to parse (MathML with SVG or PNG fallback (recommended for modern browsers and accessibility tools): Invalid response ("Math extension cannot connect to Restbase.") from server "https://mathoid.scipedia.com/localhost/v1/":): {\textstyle N}
puntos. Es importante mencionar que la precisión del ajuste está directamente relacionada con el valor de Failed to parse (MathML with SVG or PNG fallback (recommended for modern browsers and accessibility tools): Invalid response ("Math extension cannot connect to Restbase.") from server "https://mathoid.scipedia.com/localhost/v1/":): {\textstyle N}
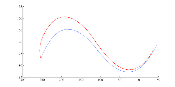
a mayor número de puntos, menor error, lo cual se puede observar a simple vista en la Figura (6) en donde se muestra los resultados del ajuste para Failed to parse (MathML with SVG or PNG fallback (recommended for modern browsers and accessibility tools): Invalid response ("Math extension cannot connect to Restbase.") from server "https://mathoid.scipedia.com/localhost/v1/":): {\textstyle N=10}
y Failed to parse (MathML with SVG or PNG fallback (recommended for modern browsers and accessibility tools): Invalid response ("Math extension cannot connect to Restbase.") from server "https://mathoid.scipedia.com/localhost/v1/":): {\textstyle N=100}
(La línea punteada representa el ajuste y la línea continua la geometría real).
Puntos de control.
Figura 5: Puntos de control.
N=10. N=100.
(a) N=10. (b) N=100.
Figura 6: Ajuste numérico usando N puntos.

Después de generar una sección transversal el proceso se repite para producir cada uno de los planos (Figura 3) y posteriormente construir la superficie del álabe empleando interpolación transfinita (Figura 7) [15].

Superficie del álabe.
Figura 7: Superficie del álabe.

3.3 Evaluación del error

La etapa final del proceso de parametrización es la evaluación del error para determinar la precisión del ajuste sobre toda la superficie del álabe y los datos escaneados. Dado que se compara la precisión con que el modelo ajusta los datos reales obtenidos a partir del escaneo, en la literatura se utiliza el error cuadrático medio dado por (4):

Failed to parse (MathML with SVG or PNG fallback (recommended for modern browsers and accessibility tools): Invalid response ("Math extension cannot connect to Restbase.") from server "https://mathoid.scipedia.com/localhost/v1/":): SME = \sqrt{\frac{\sum _{i=1}^{n}D_{i}^{2}}{n}}
(4)

donde Failed to parse (MathML with SVG or PNG fallback (recommended for modern browsers and accessibility tools): Invalid response ("Math extension cannot connect to Restbase.") from server "https://mathoid.scipedia.com/localhost/v1/":): {\textstyle D_{i}} , es la distancia euclidiana entre el punto Failed to parse (MathML with SVG or PNG fallback (recommended for modern browsers and accessibility tools): Invalid response ("Math extension cannot connect to Restbase.") from server "https://mathoid.scipedia.com/localhost/v1/":): {\textstyle (x_i} , Failed to parse (MathML with SVG or PNG fallback (recommended for modern browsers and accessibility tools): Invalid response ("Math extension cannot connect to Restbase.") from server "https://mathoid.scipedia.com/localhost/v1/":): {\textstyle y_i} , Failed to parse (MathML with SVG or PNG fallback (recommended for modern browsers and accessibility tools): Invalid response ("Math extension cannot connect to Restbase.") from server "https://mathoid.scipedia.com/localhost/v1/":): {\textstyle z_i)}

y la tangente a la superficie definida por el correspondiente vector unitario normal a la superficie  generada del álabe  [5].

Al evaluar la ecuación (4) tomando Failed to parse (MathML with SVG or PNG fallback (recommended for modern browsers and accessibility tools): Invalid response ("Math extension cannot connect to Restbase.") from server "https://mathoid.scipedia.com/localhost/v1/":): {\textstyle N=128} , el error cuadrático medio obtenido entre los datos del escaneo y el ajuste es de Failed to parse (MathML with SVG or PNG fallback (recommended for modern browsers and accessibility tools): Invalid response ("Math extension cannot connect to Restbase.") from server "https://mathoid.scipedia.com/localhost/v1/":): {\textstyle 1.5496 \times 10^{-3} %}

en la cara de presión y Failed to parse (MathML with SVG or PNG fallback (recommended for modern browsers and accessibility tools): Invalid response ("Math extension cannot connect to Restbase.") from server "https://mathoid.scipedia.com/localhost/v1/":): {\textstyle 9.685 \times 10^{-5} %}
para la cara de succión [15], ambos valores dentro de la tolerancia sugerida por Dube et al. [18].     

4 Conclusiones

El presente trabajo se enfocó en mostrar la implementación de la metodología de aproximación por secciones usando polinomios de Bernstein para la parametrización de formas geometricas complejas, y en particular de álabes de turbinas. Los polinomios de Bernstein muestran ser una opción viable y adecuada, relativamente fácil de implementar. Los resultados obtenidos son muy satisfactorios, y la versatilidad con la que los polinomios se adaptan a la geometría compleja sugiere que esta metodología puede ser implementada para parametrizar álabes de diferentes tipos de turbina, hélices o cualquier otra geometría compleja.

BIBLIOGRAFÍA

[1] Abbott, Ira H and Von Doenhoff, Albert E. (2012) "Theory of wing sections: including a summary of airfoil data". Courier Corporation 53-63, 1 Edition

[2] Farrashkhalvat, M and Miles, JP. (2003) "Basic Structured Grid Generation: With an introduction to unstructured grid generation". Elsevier 1-187

[3] Thompson, Joe F and Soni, Bharat K and Weatherill, Nigel P. (1998) "Handbook of grid generation". CRC press 1-37

[4] Cerriteño, A and Delgado, G and Galván, S and Dominguez, F and Ramírez, R. (2021) "Reconstruction of the Francis 99 main runner blade using a hybrid parametric approach.", Volume 774. IOP Publishing. IOP Conference Series: Earth and Environmental Science 012-074

[5] Delgado, Giovanni and Galván, Sergio and Dominguez-Mota, Francisco and García, JC and Valencia, Esteban. (2020) "Reconstruction methodology of a Francis runner blade using numerical tools", Volume 34. Springer. Journal of Mechanical Science and Technology 1237-1247

[6] Farin, Gerald. (2014) "Curves and surfaces for computer-aided geometric design: a practical guide". Elsevier 41-62, 3 Edition

[7] Ferrando, Lluis and Kueny, Jean-Louis and Avellan, Francois and Pedretti, Camille and Tomas, Laurent. (2004) "Surface parameterization of a Francis runner turbine for optimum design". 22nd IAHR Symposium on hydraulic machinery and systems 1-11

[8] Agromayor, Roberto and Anand, Nitish and Müller, Jens-Dominik and Pini, Matteo and Nord, Lars O. (2021) "A unified geometry parametrization method for turbomachinery blades", Volume 133. Elsevier. Computer-Aided Design 102987

[9] Agromayor, Roberto and Nord, Lars O. (2019) "Preliminary design and optimization of axial turbines accounting for diffuser performance", Volume 4. MDPI. International Journal of Turbomachinery, Propulsion and Power 3 32

[10] Anand, Nitish and Vitale, Salvatore and Pini, Matteo and Colonna, Piero. (2018) "Assessment of FFD and CAD-based shape parametrization methods for adjoint-based turbomachinery shape optimization", Volume 7. Proceedings of Montreal 9th

[11] Gagliardi, Flavio and Giannakoglou, Kyriakos C. (2019) "RBF-based morphing of B-Rep models for use in aerodynamic shape optimization", Volume 138. Elsevier. Advances in Engineering Software 102724

[12] John, Alistair and Shahpar, Shahrokh and Qin, Ning. (2017) "Novel compressor blade shaping through a free-form method", Volume 139. American Society of Mechanical Engineers. Journal of Turbomachinery 8 081002

[13] Mykhaskiv, Orest and Banovi, Mladen and Auriemma, Salvatore and Mohanamuraly, Pavanakumar and Walther, Andrea and Legrand, Herve and Müller, Jens-Dominik. (2018) "NURBS-based and parametric-based shape optimization with differentiated CAD kernel", Volume 15. Taylor & Francis. Computer-Aided Design and Applications 6 916–926

[14] Tang, Xiao and Luo, Jiaqi and Liu, Feng. (2018) "Adjoint aerodynamic optimization of a transonic fan rotor blade with a localized two-level mesh deformation method", Volume 72. Elsevier. Aerospace Science and Technology 267–277

[15] Pérez Rubio, Luis David and Galván González, Sergio Ricardo and Domínguez Mota, Francisco Javier and Cerriteño Sánchez, Angel and Tamayo Soto, Miguel Angel and Delgado Sánchez, Giovanni. (2021) "Reconstruction of a Steam Turbine Blade Using Piecewise Bernstein Polynomials and Transfinite Interpolation", Volume 85017. American Society of Mechanical Engineers. Turbo Expo: Power for Land, Sea, and Air

[16] Farouki, Rida T. (2012) "The Bernstein polynomial basis: A centennial retrospective", Volume 29. Elsevier. Computer Aided Geometric Design 379-419

[17] Steffens, Karl-Georg. (2006) "The history of approximation theory: from Euler to Bernstein". Springer 1-100

[18] Dubé, Jean-Francois and Guibault, Francois and Vallet, Marie-Gabrielle and Trépanier, Jean-Yves. (2006) "Turbine blade reconstruction and optimization using subdivision surfaces". 44th AIAA Aerospace Sciences Meeting and Exhibit 13-27

[19] Yousefi, Sohrab Ali and Behroozifar, Mahmoud. (2010) "Operational matrices of Bernstein polynomials and their applications", Volume 41. Taylor & Francis. International Journal of Systems Science 709-716

[20] Joy, Kenneth I. (2000) "Bernstein polynomials", Volume 13. On-Line Geometric Modeling Notes 1-11

[21] Arias-Rojas, Heriberto and Rodríguez-Velázquez, Miguel A and Cerriteño-Sánchez, Ángel and Domínguez-Mota, Francisco J and Galván-González, Sergio R. (2023) "A FEM Structural Analysis of a Francis Turbine Blade Parametrized Using Piecewise Bernstein Polynomials", Volume 11. MDPI. Computation 1-23

[22] Mataix, Claudio. (1986) "Mecánica de fluidos y máquinas hidráulicas" 460-517, 2 Edition

[23] . (2023) "Norwegian Hydropower Centre, 2016" Avialable online: https://www.ntnu.edu/nvks/norwegian-hydropower-center

[24] Kelisky, Richard and Rivlin, Theodore. (1967) "Iterates of Bernstein polynomials", Volume 21. Mathematical Sciences Publishers. Pacific Journal of Mathematics 511-520

Back to Top

Document information

Published on 18/09/24
Submitted on 23/11/23

Licence: CC BY-NC-SA license

Document Score

0

Views 49
Recommendations 0

Share this document

claim authorship

Are you one of the authors of this document?