Background: The objective of this study is to design an purposeful marketing model based on customer clustering of companies active in the field of internet of tings industry with the grounded theory approach of the Strauss and Corbin. According to the systematic model of the grounded theory approach, 75 experts with knowledge of the research topic and related work experience were identified and selected for the statistical population.
Methodology: Using purposeful nonprobability sampling and snowball method, 19 people were interviewed semi-structured and in-depth as a research sample, which resulted in five stages of data adequacy. Then, the data were analyzed by MAXQDA 2018 software. To evaluate the obtained model, structural equation modeling technique with partial least squares method (PLS-SEM) and Smart PLS software was used. The GOF model was used for overall evaluation of fit index.
Findings: A model for purposeful marketing of companies providing internet of things equipment and services was identified.
Conclusion: The model obtained by structural equation modeling with partial least squares approach was evaluated by Smart PLS software, which showed that the model fits well. Therefore, the discovered model was approved and the results obtained from it, showed the importance of various variables role. These variables including market orientation, intensity of competitive environment, emergence of technological innovations and the existence of resource constraints in these companies as excellent conditions as well as company's organizational characteristics variables. Company's management characteristics are considered as the intervening conditions as well as the characteristics of internet of things equipment and services, the characteristics of internet of things users / customers and the preferences and benefits expected by internet of things users / customers as the underlying conditions. It should be noted that paying attention to them and the use of user / customer clustering strategy will have consequences such as optimal management of organizational resources, optimal management of user / customer preferences, optimal management of user / customer relationships and increase of organizational productivity for companies active in the field of internet of things.
Keywords: Purposeful Marketing, Ethics, Internet of Things Technology, Clustering, Grounded Theory Approach
Today, the existence of a competitive market as well as diverse products has caused a fundamental change in the business world. This is so tangible that the competition of different companies can be seen anywhere in the world. Large enterprises are always ready to change the course of their activities due to small changes in the market (1) and this is nothing but a fully dynamic market that any time, every change leads to creation of opportunities or threats for an enterprise, so having strategic approach to these threats and opportunities is inevitable (2). In the present era, new concepts in the field of marketing have emerged and the customer is considered as the center of business activities and is valued tremendously. Today, information obtained from customers is a center for confronting business opportunities and challenges (3).
Understanding the ethics of customers as well as their needs is an effective factor in achieving excellence in providing services to the customer (4). Managers need to prioritize market and their customer ethics, concentrate their attention on key customers, and understand the cost of losing a customer more than before (5, 6). Because when customers leave business with us and start trading with competitors, situations such as losing current revenue due to business relationship or loss of reputation and credibility happens (7). Identifying different groups of customers as well as determining and meeting their wants and needs can lead to customer satisfaction and this leads to more customer loyalty (8). Segmentation and selection of the target market is one of the topics in the field of purposeful marketing management. In fact, segmentation allows customers who are similar to each other to be in the same segment. In this case, managing and understanding the ethics of these segments is much easier than understanding customers one by one (9). By segmenting customers, organizations can better optimize marketing plans, gaining customer satisfaction and increasing organizational profit (10) Customer segmentation can effectively reduce the organization's marketing costs and its more profitable influence in market ( 11) and help the organization in planning and creating different strategies to maximize customer value (12) purposeful marketing provides us with long-term approaches, it is provide value to the customer in long term and pursue the measure of success in achieving customer satisfaction (13). Purposeful marketing improves customer satisfaction and trust as the two main indicators of marketing performance by identifying customer's wants (14).
According to preliminary studies, companies and stores providing internet of things services and equipment, due to having a large database of customers, are among the first recipients of data mining, and analysis of customer data, provides the basis for develop of purposeful marketing plans. Considering that companies active in this industry due to the intense competition need to know their customers in order to survive; the vacuum of such studies causes inefficiency and creates many problems and shortcomings for these stores and companies. Therefore, the objective of this study is to develop an optimal purposeful marketing model based on customer clustering with a grounded theory approach in which the model, contextual factors, causal factors, interfering factors, ethics, and consequences of the tendency of companies providing equipment and services of internet of things to purposeful marketing identified.
Three types of coding are open, central and selective - in the form of causal, intervening, contextual, phenomenon-oriented, strategies and consequences conditions, to provide a purposeful marketing model were conducted. The statistical population of the research in the qualitative part consists of experts dominating the research subject who were selected for interview using purposeful nonprobability snowball sampling method. In the quantitative part, managers and experts of companies providing internet of things equipment and services were selected as a statistical population, which was selected as a statistical sample of the research using a simple random sampling method. The present study was conducted with 19 interviews in five time stages. In the first stage, by selecting the internet of things research center as well as three companies and two universities and conducting seven initial interviews, concepts and categories were extracted from the collected data, and using the concepts studied in the documents and field observations, these data were analyzed; then, by conducting ten other interviews and analyzing and comparing them with previous data, newly emerged concepts related to the purposeful marketing model, which is the central category in this research, were obtained. Then in the third stage, seven interviews and in the fourth stage, eleven interviews were conducted. In order to achieve theoretical adequacy regarding the emerging categories, in the fifth stage, five more interviews were included in the agenda, which indicated the theoretical saturation of the data.
Also, to evaluate the obtained model, the structural equation modeling technique with partial least squares method (PLS-SEM) and Smart PLS software has been used. Structural equation modeling is a tool in the hands of researchers to study the relationships between several variables in a model. The power of this technique in the development of theories has led to its wide application in various sciences such as marketing, human resource management, strategic management and information systems. The statistical population in this section consisted of managers and experts of companies active in the field of internet of things, which was about 700 people, so according to Morgan table, 258 people were selected as a statistical sample by simple random sampling. In order to collect the required data, a 45-item researcher-made questionnaire with a 5-point Likert scale "completely agree" ... "completely disagree" was used, the validity of which was confirmed by experts and professors and the reliability of the questionnaire was 0.766 that was obtained by test Cronbach's alpha. Fitting the partial least squares shows that the amount of theoretical model presented is consistent with the experimental model implemented by the researcher. Model fit indices are used to measure the similarity between experimental curves and theoretical curves.
Interviewees coding: Using three types of open, central and selective coding, the data obtained from the interviews, observations and review of documents as well as anything that obtained in the data collection process were analyzed and studied. Open coding was done in five stages after the interviews, during which the concepts and categories and the discovery of the characteristics and scope of each category were identified. In the central coding stage, among the identified categories, according to the research topic, the category of purposeful marketing tendency was selected as the central category or phenomenon. Using systematic grounded theory approach paradigm of the Strauss and Corbin's, a relationship was established between the central category and other categories. In the selective coding stage, the refinement and integration of categories and their presentation according to the characteristics and dimensions of the identified categories, was done in the form of medium domain theory.
Table 2 lists the demographic characteristics of the interviewees, including identifier, organizational position, gender, and age, level of education, field of study, relevant work experience, and the number of interview conduction.
| Row | Identifier | Organizational position | Gender | Age | Level of education | Field of study | Relevant work experience | Number of interview conduction |
| 1 | P1 | Internet of things ecosystem executive | Male | 54 | PhD | IT | 26 | 1,2,5 |
| 2 | P2 | Managing Director | Male | 41 | Master | IT | 17 | 2 |
| 3 | P3 | Research and development manager | Male | 48 | PhD | Computer engineering | 22 | 2,3,4 |
| 4 | P4 | Director of education | Male | 55 | PhD | Educational management | 27 | 1,3 |
| 5 | P5 | Business and sales manager |
Female | 43 | Master | Business management | 19 | 1,2 |
| 6 | P6 | Technical supervisor | Male | 52 | Master | IT | 31 | 2,3 |
| 7 | P7 | Director of public relations | Female | 48 | PhD student | IT | 24 | 4 |
| 8 | P8 | College professor | Male | 54 | PhD | Marketing management | 28 | 1,2,3 |
| 9 | P9 | Managing director | Male | 40 | PhD | Communication management |
12 | 1,4 |
| 10 | P10 | Managing director | Male | 52 | PhD | Computer engineering | 27 | 3,4,5 |
| 11 | P11 | Business and sales manager | Male | 45 | PhD student | Governmental management | 20 | 4,5 |
| 12 | P12 | College professor | Female | 53 | PhD | Marketing management | 25 | 1,2,3 |
| 13 | P13 | College professor | Male | 45 | PhD | IT | 21 | 2,5 |
| 14 | P14 | Business and sales manager | Female | 44 | PhD | Telecommunication electrical engineering | 16 | 4 |
| 15 | P15 | Research director | Male | 49 | PhD student | Educational management | 25 | 3,4 |
| 16 | P16 | Managing director | Male | 38 | PhD student | IT | 15 | 1,2,4 |
| 17 | P17 | Bachelor of commerce | Female | 35 | Master | Business management | 12 | 4,5 |
| 18 | P18 | Business and sales manager | Female | 49 | PhD | Financial management | 21 | 2,4 |
| 19 | P19 | Business and sales manager | Female | 47 | Master | Business management | 24 | 4 |
Open and central coding: In this study, data were collected from interviews. The interviewees were asked general and open questions. After each interview, the researcher proceeded to open analysis and coding. First, the initial codes were identified and then, while deleting similar codes, the conceptual codes were identified, and finally, after reviewing and classifying the conceptual codes, the categories were identified. In total, 301 concepts and 38 categories were identified.
After open coding of data, determining the subcategories, characteristics and dimensions of the categories, it is time to assorting the categories within the framework of the central coding model. The tendency towards purposeful marketing is called the central category, which in a way represents all the identified categories. Interviewees directly or implicitly described factors that led to purposeful marketing in companies providing internet of things equipment and services.
Causal conditions: Causal conditions or providence are usually those events that affect phenomena (Strauss and Corbin, 2018). According to studies conducted in consultation with experts and specialists, the categories of "market orientation", "resource constraints", "competitive ethics of the IOT industry", "emergence of technological innovations" were identified as categories related to causal conditions. That is, these categories help to create and develop the central category and are the cause of the creation of the central category. The categories and concepts related to causal conditions are listed in Table 3.
| Named categories of open coding stage | Dimensions | Main category |
| market orientation | l market orientation | Causal categories |
| Human resources | Existence of resource constraints in IOT companies | |
| Financial resources | ||
| Systematic (organizational) | ||
| Infrastructure | ||
| Competitive ethics of the IOT industry | Competitive atmosphere in the IOT industry | |
| Emergence of technological innovations (IOT) | Emergence of technological innovations (IOT) |
Among the categories that were identified about the causal conditions affecting the tendency of companies to purposeful marketing, the most emphasis of the interviewees was on the existence of resource constraints and competitive ethics of the IOT industry in such companies. Constraints such as human resources, financial, organizational and infrastructure resources were mentioned in the speeches of almost all interviewees.
Intervening conditions: Intervening conditions are those that alleviate or alter causal conditions. Intervening situations often arise from unexpected and unforeseen circumstances that need to be addressed through action / interaction (Strauss & Corbin, 2018). In the present study, the categories of "organizational characteristics" and "managerial characteristics" were identified as categories of intervening conditions. The categories and concepts related to intervening conditions are listed in Table4.
| Named categories of open coding stage | Dimensions | Main category |
| Organizational control and supervision | Organizational characteristics of IOT companies | Interfering categories |
| Organizational communications | ||
| Organizational planning | ||
| Organizational ethics | ||
| Physical evidence | ||
| Leadership style | Management characteristics of IOT companies | |
| Management skills |
Contextual conditions: Contextual conditions are a specific set of conditions (kinds of conditions) that come together at a specific time and place to create a set of situations or issues that individuals respond to with their actions / interactions (Strauss and Corbin, 2018). The categories "user / customer expected ethics", "user / customer characteristics", "equipment / service characteristics" were identified as contextual categories. In general, contextual conditions are called external factors that the company cannot control, but they affect the marketing of the company. These conditions are different from inside or outside the IOT industry and in different places and times. Therefore, a company that wants to succeed in marketing must know these conditions properly and adopt the right strategies to adapt to the existing conditions. Central coding of Contextual conditions is shown in Table 5.
| Named categories of open coding stage | Dimensions | Main category |
| Technical support | Ethics expected by IOT users / customers | Contextual categories |
| Welfare | ||
| Security and protection | ||
| Demographic | Characteristics of IOT users / customers | |
| Psychological | ||
| Brand (trademark) | Features of IOT equipment / services | |
| Price | ||
| Quality | ||
| Distribution channels |
Strategies: Strategic actions / interactions are intentional actions that are performed to solve a problem and by forming them, a phenomenon is formed (15). After summarizing the concepts and the emergence of categories, the category of "user / customer clustering" was considered as a strategy. The categories and concepts related to strategies are listed in Table 6.
| Named categories of open coding stage | Dimensions | Main category |
| targeting | Clustering |
Strategic category |
| Target market selection | ||
| Positioning |
Given the central category of "purposeful marketing", the most common strategy in interviews with experts was "clustering". In other words, it means placing users / customers with similar features in a category. Therefore, using such a strategy, we can move towards more effective purposeful marketing.
Consequences: Wherever a particular action / interaction are performed or not in response to an issue or problem or in order to manage or maintain a position by a person or persons, consequences arise (15). The categories of "increasing organizational productivity", "optimal management of users / customer's preferences and expectations", "optimal management of organizational resources in IOT companies" and "optimal management of user / customer relations" were considered as consequences, which it shows in Table 7.
| Named categories of open coding stage | Dimensions | Main category |
| Strengthening organizational brand | Increasing the productivity of organization | Consequential categories |
| Stability and dynamism of the organization | ||
| Increasing profitability | ||
| Matching marketing tips with goals | ||
| User / Customer Satisfaction | Managing the ethics expected by IOT users / customers | |
| User / customer experience | ||
| Intention to buy | ||
| Alignment of financial resources | ||
| Alignment of human resources | Optimal management of organizational resources in IOT companies | |
| Systematic, process alignment | ||
| Directional marketing and relationship oriented ethics | Optimal management of communication with IOT users / customers | |
| Development of CRM technological infrastructure |
As can be seen in Table 7, the tendency towards purposeful marketing using user / customer clustering in IOT companies will bring many benefits to these companies. Therefore, it is suggested that IOT companies, instead of providing services to the whole market, with sufficient insight and extensive research, select a part of the market and provide services.
Selective coding and theory creation: Strauss has given a list of criteria by which a category can be identified as a central category that: 1, Is central, meaning that other major categories can be related to it. The category of tendency to purposeful marketing has such a characteristic. That is, the whole research can be summarized in it and the categories obtained from the research are also related to this central category. 2, Appear frequently in data; this means that there are indications of it in all or more or less all the cases under study. In the present study, in all the interviews and in each interview, the tendency of IOT companies to purposeful marketing has been mentioned several times. This means that this category has repeatedly appeared in research data and therefore the researcher chose it as the central category. 3, Explanation that arises by linking the categories should be logical and consistent and not something that is forcibly related to everything. In the present study, this case has been fully observed. That is, the categories were created by conducting interviews and concepts, and the relationship between the categories was logical and consistent, and by summarizing and carefully reviewing the data, the related categories were matched, and nothing was forcibly included in the theory and model. These were some of the criteria for selecting the central category that were discussed in this section. The central category is given in Table 8.
| Named categories of open coding stage | Dimensions | Main category |
| Market research | Tendency to purposeful marketing | Central category |
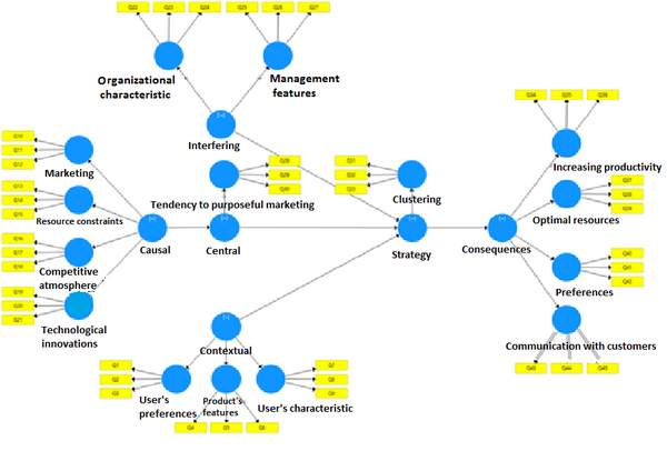
In order to integrate and present an purposeful marketing model, after identifying the central category and relating the other categories in the form of a systematic paradigm of grounded theorizing approach, the designed model was refined and the categories were developed and the final research model was obtained according to Figure 1.
Validity determination of the theoretical model: During the data collection process and in all three stages of coding, a theoretical comparison was performed and at each stage, by attaining more abstract words, the created categories were compared with the data. Finally, by extracting the research model, the general model was given to the four interviewees and they were surveyed about the adaptability of the model with their conversations. In order to determine the validity of the theory, the indicators of proportionality and applicability were examined and the opinion of the interviewees in these cases was asked as follows:
• Regarding the proportionality indicator: The proportionality of the research findings with the experimental world was discussed with three of the interviewees and some corrections were made regarding the naming of a number of categories.
• Regarding the applicability indicator: An attempt was made to confirm the applicability of the research by continuously comparing the data with the background and theoretical foundations of the research, as well as considering semi-structured questions at each stage of the interviews and resolving their problems.
Reliability calculation of the pluralism in the method (retesting the working method): The retesting method is used to evaluate the coding stability of the researcher. To calculate the reliability of the retest, several interviews are selected from the interviews for the sample and each of them is re-coded in a short and specific time interval; the codes given at both intervals for each interview are then compared with each other. In each interview, codes that are similar in two time intervals are called "agreement" and dissimilar codes are called "disagreement." The method of calculating the reliability between the coding performed by the researcher in two time intervals is as an equation 1.
Equation 1: Percentage of reliability in retest Failed to parse (MathML with SVG or PNG fallback (recommended for modern browsers and accessibility tools): Invalid response ("Math extension cannot connect to Restbase.") from server "https://mathoid.scipedia.com/localhost/v1/":): {\textstyle Percentage\, of\, reliability\, in\, retest} = Failed to parse (MathML with SVG or PNG fallback (recommended for modern browsers and accessibility tools): Invalid response ("Math extension cannot connect to Restbase.") from server "https://mathoid.scipedia.com/localhost/v1/":): {\textstyle \frac{2\times number\, of\, agreements}{total\, number\, of\, codes\, }\times 100\%}
| Row | Total number of codes | Number of agreements | Number of disagreements | Retest reliability (percentage) |
| 1 | 369 | 146 | 28 | 79.13 |
| 2 | 386 | 156 | 31 | 80.82 |
| 3 | 475 | 178 | 49 | 74.94 |
| Total | 1230 | 480 | 108 | 78.04 |
As shown in Table 9, the total number of codes in two 15-day intervals is equal to 1230, the total number of agreements between the codes in these two times is 480 and the number of disagreements in these two intervals is 108. The retest reliability of the interviews in the pluralism method was mentioned by using the formula and in the third chapter is 78.04%, which due to the fact that it is higher than 60%, the reliability of the coding is confirmed.
Calculating the reliability of pluralism in the researcher: In order to test the reliability of the identifier (researcher), as well as calculating the reliability of the interview with the method of intra-subject agreement of two coders asked one of the PhD students in management to participate in the research as a coder. Necessary trainings and methods for coding were provided to him and then 3 interviews were coded by both the researcher and the person in question and the percentage of agreement between the coders was calculated.
| Row | Total number of codes | Number of agreements | Number of disagreements | Reliability between coders (percentage) | |
| 1 | 396 | 159 | 27 | 80.30 | |
| 2 | 272 | 111 | 13 | 81.61 | |
| 3 | 219 | 96 | 10 | 87.67 | |
| Total | 887 | 366 | 50 | 82.52 |
As can be seen in Table 10, the total number of codes recorded by the researcher and colleague is 887 codes, the number of agreements is 366 and the number of disagreements is 50. Using the formula mentioned in the third chapter, the reliability between the coders for the interviews in this study is equal to 82.52%. Due to the fact that this reliability is more than 60%, the reliability of the coding is confirmed.
Reliability calculation the of participant's pluralism: Participant pluralism means that if the research process is completely repeated for a group of new people with similar characteristics and the similar results should be obtained. In this study, interviews and data analysis were used in full for the three new interviewees. To calculate the validity percentage of the research retest among the new interviewees, the identified identities of the two tests were compared with each other.
| Row | Total number of codes | Number of agreements | Number of disagreements | Retest reliability (percentage) |
| 1 | 324 | 128 | 37 | 79.01 |
| 2 | 385 | 155 | 29 | 80.51 |
| 3 | 461 | 173 | 18 | 75.05 |
| Total | 1170 | 456 | 84 | 77.94 |
As Table 11 shows, the total number of codes in the two stages of the interview is 1170, the number of agreements between the codes is 456, and the number of disagreements is 84. Using the relationship presented in the third chapter, the validity of the pluralism method in the interviewee is equal to 77.94%. Due to the fact that this reliability rate is more than 60%, the interviewees have good credibility and the method of selecting the interviewees is also confirmed.
Structural equation modeling findings: In this study, the fit was analyzed in three parts: measurement, structural and general model, which shows that the discovered model is acceptable.
The values of t and the factor loads of the items are shown in Table 12, which due to the fact that the amount of factor loads of the items is greater than 0.4 and the value of t is more than 1.96, the suitability of the measurement section can be proved.
| Items | Factor load | T-value | Items | Factor load | T-value | Items | Factor load | T-value |
| Q1 | 0.756 | 27.112 | Q16 | 0.454 | 22.075 | Q31 | 0.602 | 6.209 |
| Q2 | 0.628 | 43.721 | Q17 | 0.456 | 17.861 | Q32 | 0.849 | 14.058 |
| Q3 | 0.866 | 17.670 | Q18 | 0.908 | 26.934 | Q33 | 0.422 | 11.364 |
| Q4 | 0.504 | 19.778 | Q19 | 0.756 | 20.237 | Q34 | 0.564 | 53.241 |
| Q5 | 0.562 | 8.270 | Q20 | 0.650 | 29.812 | Q35 | 0.783 | 42.110 |
| Q6 | 0.867 | 4.063 | Q21 | 0.517 | 12.385 | Q36 | 0.805 | 67.682 |
| Q7 | 0.791 | 11.082 | Q22 | 0.698 | 11.437 | Q37 | 0.827 | 6.517 |
| Q8 | 0.811 | 31.794 | Q23 | 0.535 | 37.509 | Q38 | 0.526 | 8.287 |
| Q9 | 0.402 | 17.228 | Q24 | 0.738 | 74.856 | Q39 | 0.577 | 4.864 |
| Q10 | 0.526 | 8.891 | Q25 | 0.768 | 29.354 | Q40 | 0.519 | 26.981 |
| Q11 | 0.843 | 20.726 | Q26 | 0.533 | 9.672 | Q41 | 0.502 | 34.056 |
| Q12 | 0.616 | 17.441 | Q27 | 0.486 | 68.728 | Q42 | 0.995 | 16.147 |
| Q13 | 0.681 | 42.601 | Q28 | 0.598 | 83.314 | Q43 | 0.723 | 19.315 |
| Q14 | 0.505 | 34.711 | Q29 | 0.801 | 9.248 | Q44 | 0..833 | 23.007 |
| Q15 | 0.782 | 6.399 | Q30 | 0.5348011 analyzed in three parts: ipement | 18.649 | Q45 | 0.464 | 8.279 |
| Direct routes | T-VALUE value |
| Contextual ----> Strategy | 13.950 |
| Interfering ----> Strategy | 17.151 |
| Causal ----> Central | 18.019 |
| Strategy ----> Consequential | 7.641 |
| Central ----> Strategy | 28.435 |
According to Table 13, for five direct relationships between model variables, there is a significant relationship because the value of T-VALUE for all of these relationships is greater than 1.96. As a result, the fit of the structural model is confirmed.
| Direct routes | Value of route coefficient (factor load) |
| Contextual ----> Strategy | 0.399 |
| Interfering ----> Strategy | 0.386 |
| Causal ----> Central | 0.378 |
| Strategy ----> Consequential | 0.391 |
| Central ----> Strategy | 0.378 |
If the value of the route coefficient between the independent latent variable and the dependent latent variable is positive, we conclude that by increasing the independent variable we will see an increase in the dependent variable. Conversely, if the value of the route coefficient between the independent latent variable and the dependent latent variable is negative, we conclude that as the independent variable increases, we will see a decrease in the dependent variable. As shown in Table 14, the route coefficient values between all hypotheses are positive.
After examining the fit of the measurement section and the structural section of the research model, the fit of the whole section was controlled by GOF criterion.
| R2 | Communality | |
| Contextual | 0.643 | 0.653 |
| Strategy | 0.673 | 0.629 |
| Consequential | 0.538 | 0.548 |
| Average | 0.618 | 0.61 |
GOF= Failed to parse (MathML with SVG or PNG fallback (recommended for modern browsers and accessibility tools): Invalid response ("Math extension cannot connect to Restbase.") from server "https://mathoid.scipedia.com/localhost/v1/":): {\textstyle \sqrt{{R}^{2}\ast Communality}}
→ GOF= √0.61*0.618=√0.376=0.613As can be seen, the goodness of fit for the model is 0.613, which is higher than the standard values (three values of 0.01, 0.25 and 0.36, which are considered as weak, medium and strong values); therefore, the research model has a suitable and strong fit.
The final model obtained in Figure 2 shows that in order to be successful and be the pioneer in the IOT industry, companies must pay attention to the various aspects of the model and have a strategic attitude that the customer clustering strategy can be one of the best strategies in purposeful marketing. From this perspective, the findings of the present study are in line with the findings of many researchers such as Janer (2019), Lan (2019) and Kao (2019).
The present study started with the general purpose of designing a purposeful marketing model in companies providing IOT equipment and services.
In this study, several tests were used to fit the measurement and structural model, such as convergent validity through the extracted mean variance (AVE), divergent validity through Fornell and Larker tests, HTMT, combined reliability (CR), Rho-A reliability coefficient, determination coefficient R2, Q2 index, F2index and fit index of evaluation of the general part of GOF model, the values obtained from these indices, showed the appropriate fit of the model discovered in this study.
The final model shows that clustering is one of the tools that, if used in marketing, can have many consequences for companies providing IOT equipment and services. Under Pareto law, 20 percent of customers account for more than 80 percent of company's profits. In the obtained model, the characteristics of IOT products include brand, price, quality and distribution channels, user / customer characteristics including demographic and psychological, expected benefits of users / customers using IOT products including technical, welfare, security and protection support were identified as the contextual factors of tendency to purposeful marketing in these companies.
Due to the proper fit of the general research model, the research hypotheses extracted from the final model were confirmed as follows:
Hypothesis 1: The items raised in the measurement section are effective in the designed model.
Hypothesis 2: Causal categories have a positive and significant effect on the central category.
Hypothesis 3: The central category has a positive and significant effect on strategy.
Hypothesis 4: Interfering categories have a positive and significant effect on strategy.
Hypothesis 5: Contextual categories have a positive and significant effect on strategy.
Hypothesis 6: Strategy has a positive and significant effect on consequences.
It is also suggested to use different statistical tests for customer clustering and compare the results of the studies with the results of the present study and similar studies conducted in other industries.
Published on 13/04/21
Submitted on 05/04/21
Licence: CC BY-NC-SA license
Are you one of the authors of this document?