m (J.gharibi moved page Draft gharibi 847072083 to Teimouri et al 2021a)
Line 2: Line 2:
  
  
<div id="_GoBack" class="center" style="width: auto; margin-left: auto; margin-right: auto;">
+
<div class="center" style="width: auto; margin-left: auto; margin-right: auto;">
 
'''Purposeful Marketing Model in Companies Providing Internet of Things Products based on Grounded Theory Approach'''</div>
 
'''Purposeful Marketing Model in Companies Providing Internet of Things Products based on Grounded Theory Approach'''</div>
  
 
<div class="center" style="width: auto; margin-left: auto; margin-right: auto;">
 
<div class="center" style="width: auto; margin-left: auto; margin-right: auto;">
Hossein Barati Teimouri, Jalil Gharibi*, Ali Hosseinzadeh, Alireza Pooya</div>
+
Hossein Barati Teimouri<sup>1</sup>, Jalil Gharibi<sup>2,</sup>*, Ali Hosseinzadeh<sup>3</sup>, Alireza Pooya<sup>4</sup></div>
 +
 
 +
<div class="center" style="width: auto; margin-left: auto; margin-right: auto;">
 +
<sup>1</sup>Ph.D student, Department of Management, Torbat-e-Heydarie Branch, Islamic Azad University, Torbat-e-Heydarie, Iran.</div>
 +
 
 +
<div class="center" style="width: auto; margin-left: auto; margin-right: auto;">
 +
<sup>2</sup> Assistant professor , Department of Management, Torbat-e-Heydarie Branch, Islamic Azad University, Torbat-e-Heydarie, Iran.</div>
 +
 
 +
<div class="center" style="width: auto; margin-left: auto; margin-right: auto;">
 +
<sup>3</sup> Assistant professor , Department of Management, Torbat-e-Heydarie Branch, Islamic Azad University, Torbat-e-Heydarie, Iran.</div>
  
 
<div class="center" style="width: auto; margin-left: auto; margin-right: auto;">
 
<div class="center" style="width: auto; margin-left: auto; margin-right: auto;">
Department of Management, Torbat-e-Heydarie Branch, Islamic Azad University, Torbat-e-Heydarie, Iran.</div>
+
<sup>4</sup> Assistant professor , Department of Management, Torbat-e-Heydarie Branch, Islamic Azad University, Torbat-e-Heydarie, Iran.</div>
  
 
<div class="center" style="width: auto; margin-left: auto; margin-right: auto;">
 
<div class="center" style="width: auto; margin-left: auto; margin-right: auto;">
Line 27: Line 36:
 
'''Keywords''': Purposeful Marketing, Ethics, Internet of Things Technology, Clustering, Grounded Theory Approach
 
'''Keywords''': Purposeful Marketing, Ethics, Internet of Things Technology, Clustering, Grounded Theory Approach
  
==Introduction==
+
=1. Introduction=
  
 
Today, the existence of a competitive market as well as diverse products has caused a fundamental change in the business world. This is so tangible that the competition of different companies can be seen anywhere in the world. Large enterprises are always ready to change the course of their activities due to small changes in the market (1) and this is nothing but a fully dynamic market that any time, every change leads to creation of opportunities or threats for an enterprise, so having strategic approach to these threats and opportunities is inevitable (2). In the present era, new concepts in the field of marketing have emerged and the customer is considered as the center of business activities and is valued tremendously. Today, information obtained from customers is a center for confronting business opportunities and challenges (3).
 
Today, the existence of a competitive market as well as diverse products has caused a fundamental change in the business world. This is so tangible that the competition of different companies can be seen anywhere in the world. Large enterprises are always ready to change the course of their activities due to small changes in the market (1) and this is nothing but a fully dynamic market that any time, every change leads to creation of opportunities or threats for an enterprise, so having strategic approach to these threats and opportunities is inevitable (2). In the present era, new concepts in the field of marketing have emerged and the customer is considered as the center of business activities and is valued tremendously. Today, information obtained from customers is a center for confronting business opportunities and challenges (3).
Line 35: Line 44:
 
According to preliminary studies, companies and stores providing internet of things services and equipment, due to having a large database of customers, are among the first recipients of data mining, and analysis of customer data, provides the basis for develop of purposeful marketing plans. Considering that companies active in this industry due to the intense competition need to know their customers in order to survive; the vacuum of such studies causes inefficiency and creates many problems and shortcomings for these stores and companies. Therefore, the objective of this study is to develop an optimal purposeful marketing model based on customer clustering with a grounded theory approach in which the model, contextual factors, causal factors, interfering factors, ethics, and consequences of the tendency of companies providing equipment and services of internet of things to purposeful marketing identified.
 
According to preliminary studies, companies and stores providing internet of things services and equipment, due to having a large database of customers, are among the first recipients of data mining, and analysis of customer data, provides the basis for develop of purposeful marketing plans. Considering that companies active in this industry due to the intense competition need to know their customers in order to survive; the vacuum of such studies causes inefficiency and creates many problems and shortcomings for these stores and companies. Therefore, the objective of this study is to develop an optimal purposeful marketing model based on customer clustering with a grounded theory approach in which the model, contextual factors, causal factors, interfering factors, ethics, and consequences of the tendency of companies providing equipment and services of internet of things to purposeful marketing identified.
  
==Research methodology==
+
=2. Research methodology=
  
 
Three types of coding are open, central and selective - in the form of causal, intervening, contextual, phenomenon-oriented, strategies and consequences conditions, to provide a purposeful marketing model were conducted. The statistical population of the research in the qualitative part consists of experts dominating the research subject who were selected for interview using purposeful nonprobability snowball sampling method. In the quantitative part, managers and experts of companies providing internet of things equipment and services were selected as a statistical population, which was selected as a statistical sample of the research using a simple random sampling method. The present study was conducted with 19 interviews in five time stages. In the first stage, by selecting the internet of things research center as well as three companies and two universities and conducting seven initial interviews, concepts and categories were extracted from the collected data, and using the concepts studied in the documents and field observations, these data were analyzed; then, by conducting ten other interviews and analyzing and comparing them with previous data, newly emerged concepts related to the purposeful marketing model, which is the central category in this research, were obtained. Then in the third stage, seven interviews and in the fourth stage, eleven interviews were conducted. In order to achieve theoretical adequacy regarding the emerging categories, in the fifth stage, five more interviews were included in the agenda, which indicated the theoretical saturation of the data.
 
Three types of coding are open, central and selective - in the form of causal, intervening, contextual, phenomenon-oriented, strategies and consequences conditions, to provide a purposeful marketing model were conducted. The statistical population of the research in the qualitative part consists of experts dominating the research subject who were selected for interview using purposeful nonprobability snowball sampling method. In the quantitative part, managers and experts of companies providing internet of things equipment and services were selected as a statistical population, which was selected as a statistical sample of the research using a simple random sampling method. The present study was conducted with 19 interviews in five time stages. In the first stage, by selecting the internet of things research center as well as three companies and two universities and conducting seven initial interviews, concepts and categories were extracted from the collected data, and using the concepts studied in the documents and field observations, these data were analyzed; then, by conducting ten other interviews and analyzing and comparing them with previous data, newly emerged concepts related to the purposeful marketing model, which is the central category in this research, were obtained. Then in the third stage, seven interviews and in the fourth stage, eleven interviews were conducted. In order to achieve theoretical adequacy regarding the emerging categories, in the fifth stage, five more interviews were included in the agenda, which indicated the theoretical saturation of the data.
Line 43: Line 52:
 
Interviewees coding: Using three types of open, central and selective coding, the data obtained from the interviews, observations and review of documents as well as anything that obtained in the data collection process were analyzed and studied. Open coding was done in five stages after the interviews, during which the concepts and categories and the discovery of the characteristics and scope of each category were identified. In the central coding stage, among the identified categories, according to the research topic, the category of purposeful marketing tendency was selected as the central category or phenomenon. Using systematic grounded theory approach paradigm of the Strauss and Corbin's, a relationship was established between the central category and other categories. In the selective coding stage, the refinement and integration of categories and their presentation according to the characteristics and dimensions of the identified categories, was done in the form of medium domain theory.
 
Interviewees coding: Using three types of open, central and selective coding, the data obtained from the interviews, observations and review of documents as well as anything that obtained in the data collection process were analyzed and studied. Open coding was done in five stages after the interviews, during which the concepts and categories and the discovery of the characteristics and scope of each category were identified. In the central coding stage, among the identified categories, according to the research topic, the category of purposeful marketing tendency was selected as the central category or phenomenon. Using systematic grounded theory approach paradigm of the Strauss and Corbin's, a relationship was established between the central category and other categories. In the selective coding stage, the refinement and integration of categories and their presentation according to the characteristics and dimensions of the identified categories, was done in the form of medium domain theory.
  
Table 2 lists the demographic characteristics of the interviewees, including identifier, organizational position, gender, and age, level of education, field of study, relevant work experience, and the number of interview conduction.
+
Table 1 lists the demographic characteristics of the interviewees, including identifier, organizational position, gender, and age, level of education, field of study, relevant work experience, and the number of interview conduction.
  
 
<div class="center" style="width: auto; margin-left: auto; margin-right: auto;">
 
<div class="center" style="width: auto; margin-left: auto; margin-right: auto;">
Table2. Demographic characteristics and coding of the interviewees</div>
+
Table 1. Demographic characteristics and coding of the interviewees</div>
  
 
{| style="width: 100%;border-collapse: collapse;"  
 
{| style="width: 100%;border-collapse: collapse;"  
Line 256: Line 265:
 
After open coding of data, determining the subcategories, characteristics and dimensions of the categories, it is time to assorting the categories within the framework of the central coding model. The tendency towards purposeful marketing is called the central category, which in a way represents all the identified categories. Interviewees directly or implicitly described factors that led to purposeful marketing in companies providing internet of things equipment and services.
 
After open coding of data, determining the subcategories, characteristics and dimensions of the categories, it is time to assorting the categories within the framework of the central coding model. The tendency towards purposeful marketing is called the central category, which in a way represents all the identified categories. Interviewees directly or implicitly described factors that led to purposeful marketing in companies providing internet of things equipment and services.
  
==Research Findings==
+
=3. Research Findings=
  
Causal conditions: Causal conditions or providence are usually those events that affect phenomena (Strauss and Corbin, 2018). According to studies conducted in consultation with experts and specialists, the categories of "market orientation", "resource constraints", "competitive ethics of the IOT industry", "emergence of technological innovations" were identified as categories related to causal conditions. That is, these categories help to create and develop the central category and are the cause of the creation of the central category. The categories and concepts related to causal conditions are listed in Table 3.
+
Causal conditions: Causal conditions or providence are usually those events that affect phenomena (Strauss and Corbin, 2018). According to studies conducted in consultation with experts and specialists, the categories of "market orientation", "resource constraints", "competitive ethics of the IOT industry", "emergence of technological innovations" were identified as categories related to causal conditions. That is, these categories help to create and develop the central category and are the cause of the creation of the central category. The categories and concepts related to causal conditions are listed in Table 2.
  
 
<div class="center" style="width: auto; margin-left: auto; margin-right: auto;">
 
<div class="center" style="width: auto; margin-left: auto; margin-right: auto;">
Table3. Central coding of causal conditions</div>
+
Table 2. Central coding of causal conditions</div>
  
 
{| style="width: 100%;border-collapse: collapse;"  
 
{| style="width: 100%;border-collapse: collapse;"  
Line 292: Line 301:
 
Among the categories that were identified about the causal conditions affecting the tendency of companies to purposeful marketing, the most emphasis of the interviewees was on the existence of resource constraints and competitive ethics of the IOT industry in such companies. Constraints such as human resources, financial, organizational and infrastructure resources were mentioned in the speeches of almost all interviewees.
 
Among the categories that were identified about the causal conditions affecting the tendency of companies to purposeful marketing, the most emphasis of the interviewees was on the existence of resource constraints and competitive ethics of the IOT industry in such companies. Constraints such as human resources, financial, organizational and infrastructure resources were mentioned in the speeches of almost all interviewees.
  
Intervening conditions: Intervening conditions are those that alleviate or alter causal conditions. Intervening situations often arise from unexpected and unforeseen circumstances that need to be addressed through action / interaction (Strauss & Corbin, 2018). In the present study, the categories of "organizational characteristics" and "managerial characteristics" were identified as categories of intervening conditions. The categories and concepts related to intervening conditions are listed in Table4.
+
Intervening conditions: Intervening conditions are those that alleviate or alter causal conditions. Intervening situations often arise from unexpected and unforeseen circumstances that need to be addressed through action / interaction (Strauss & Corbin, 2018). In the present study, the categories of "organizational characteristics" and "managerial characteristics" were identified as categories of intervening conditions. The categories and concepts related to intervening conditions are listed in Table 3.
  
 
<div class="center" style="width: auto; margin-left: auto; margin-right: auto;">
 
<div class="center" style="width: auto; margin-left: auto; margin-right: auto;">
Table4. Coding of intervening conditions</div>
+
Table 3. Coding of intervening conditions</div>
  
 
{| style="width: 100%;border-collapse: collapse;"  
 
{| style="width: 100%;border-collapse: collapse;"  
Line 322: Line 331:
  
  
Contextual conditions: Contextual conditions are a specific set of conditions (kinds of conditions) that come together at a specific time and place to create a set of situations or issues that individuals respond to with their actions / interactions (Strauss and Corbin, 2018). The categories "user / customer expected ethics", "user / customer characteristics", "equipment / service characteristics" were identified as contextual categories. In general, contextual conditions are called external factors that the company cannot control, but they affect the marketing of the company. These conditions are different from inside or outside the IOT industry and in different places and times. Therefore, a company that wants to succeed in marketing must know these conditions properly and adopt the right strategies to adapt to the existing conditions. Central coding of Contextual conditions is shown in Table 5.
+
Contextual conditions: Contextual conditions are a specific set of conditions (kinds of conditions) that come together at a specific time and place to create a set of situations or issues that individuals respond to with their actions / interactions (Strauss and Corbin, 2018). The categories "user / customer expected ethics", "user / customer characteristics", "equipment / service characteristics" were identified as contextual categories. In general, contextual conditions are called external factors that the company cannot control, but they affect the marketing of the company. These conditions are different from inside or outside the IOT industry and in different places and times. Therefore, a company that wants to succeed in marketing must know these conditions properly and adopt the right strategies to adapt to the existing conditions. Central coding of Contextual conditions is shown in Table 4.
  
 
<div class="center" style="width: auto; margin-left: auto; margin-right: auto;">
 
<div class="center" style="width: auto; margin-left: auto; margin-right: auto;">
Table5. Coding of contextual conditions</div>
+
Table 4. Coding of contextual conditions</div>
  
 
{| style="width: 100%;border-collapse: collapse;"  
 
{| style="width: 100%;border-collapse: collapse;"  
Line 358: Line 367:
  
  
Strategies: Strategic actions / interactions are intentional actions that are performed to solve a problem and by forming them, a phenomenon is formed (15). After summarizing the concepts and the emergence of categories, the category of "user / customer clustering" was considered as a strategy. The categories and concepts related to strategies are listed in Table 6.
+
Strategies: Strategic actions / interactions are intentional actions that are performed to solve a problem and by forming them, a phenomenon is formed (15). After summarizing the concepts and the emergence of categories, the category of "user / customer clustering" was considered as a strategy. The categories and concepts related to strategies are listed in Table 5.
  
 
<div class="center" style="width: auto; margin-left: auto; margin-right: auto;">
 
<div class="center" style="width: auto; margin-left: auto; margin-right: auto;">
Table6. purposeful marketing model strategy coding</div>
+
Table 5. Purposeful marketing model strategy coding</div>
  
 
{| style="width: 100%;border-collapse: collapse;"  
 
{| style="width: 100%;border-collapse: collapse;"  
Line 381: Line 390:
 
Given the central category of "purposeful marketing", the most common strategy in interviews with experts was "clustering". In other words, it means placing users / customers with similar features in a category. Therefore, using such a strategy, we can move towards more effective purposeful marketing.
 
Given the central category of "purposeful marketing", the most common strategy in interviews with experts was "clustering". In other words, it means placing users / customers with similar features in a category. Therefore, using such a strategy, we can move towards more effective purposeful marketing.
  
Consequences: Wherever a particular action / interaction are performed or not in response to an issue or problem or in order to manage or maintain a position by a person or persons, consequences arise (15). The categories of "increasing organizational productivity", "optimal management of users / customer's preferences and expectations", "optimal management of organizational resources in IOT companies" and "optimal management of user / customer relations" were considered as consequences, which it shows in Table 7.
+
Consequences: Wherever a particular action / interaction are performed or not in response to an issue or problem or in order to manage or maintain a position by a person or persons, consequences arise (15). The categories of "increasing organizational productivity", "optimal management of users / customer's preferences and expectations", "optimal management of organizational resources in IOT companies" and "optimal management of user / customer relations" were considered as consequences, which it shows in Table 6.
  
 
<div class="center" style="width: auto; margin-left: auto; margin-right: auto;">
 
<div class="center" style="width: auto; margin-left: auto; margin-right: auto;">
Table7. Coding the consequences of a purposeful marketing model</div>
+
Table 6. Coding the consequences of a purposeful marketing model</div>
  
 
{| style="width: 100%;border-collapse: collapse;"  
 
{| style="width: 100%;border-collapse: collapse;"  
Line 425: Line 434:
  
  
<br/>As can be seen in Table 7, the tendency towards purposeful marketing using user / customer clustering in IOT companies will bring many benefits to these companies. Therefore, it is suggested that IOT companies, instead of providing services to the whole market, with sufficient insight and extensive research, select a part of the market and provide services.
+
<br/>As can be seen in Table 6, the tendency towards purposeful marketing using user / customer clustering in IOT companies will bring many benefits to these companies. Therefore, it is suggested that IOT companies, instead of providing services to the whole market, with sufficient insight and extensive research, select a part of the market and provide services.
  
Selective coding and theory creation: Strauss has given a list of criteria by which a category can be identified as a central category that: 1, Is central, meaning that other major categories can be related to it. The category of tendency to purposeful marketing has such a characteristic. That is, the whole research can be summarized in it and the categories obtained from the research are also related to this central category. 2, Appear frequently in data; this means that there are indications of it in all or more or less all the cases under study. In the present study, in all the interviews and in each interview, the tendency of IOT companies to purposeful marketing has been mentioned several times. This means that this category has repeatedly appeared in research data and therefore the researcher chose it as the central category. 3, Explanation that arises by linking the categories should be logical and consistent and not something that is forcibly related to everything. In the present study, this case has been fully observed. That is, the categories were created by conducting interviews and concepts, and the relationship between the categories was logical and consistent, and by summarizing and carefully reviewing the data, the related categories were matched, and nothing was forcibly included in the theory and model. These were some of the criteria for selecting the central category that were discussed in this section. The central category is given in Table 8.
+
Selective coding and theory creation: Strauss has given a list of criteria by which a category can be identified as a central category that: 1, Is central, meaning that other major categories can be related to it. The category of tendency to purposeful marketing has such a characteristic. That is, the whole research can be summarized in it and the categories obtained from the research are also related to this central category. 2, Appear frequently in data; this means that there are indications of it in all or more or less all the cases under study. In the present study, in all the interviews and in each interview, the tendency of IOT companies to purposeful marketing has been mentioned several times. This means that this category has repeatedly appeared in research data and therefore the researcher chose it as the central category. 3, Explanation that arises by linking the categories should be logical and consistent and not something that is forcibly related to everything. In the present study, this case has been fully observed. That is, the categories were created by conducting interviews and concepts, and the relationship between the categories was logical and consistent, and by summarizing and carefully reviewing the data, the related categories were matched, and nothing was forcibly included in the theory and model. These were some of the criteria for selecting the central category that were discussed in this section. The central category is given in Table 7.
  
 
<div class="center" style="width: auto; margin-left: auto; margin-right: auto;">
 
<div class="center" style="width: auto; margin-left: auto; margin-right: auto;">
Table8. Coding the main category of purposeful marketing model</div>
+
Table 7. Coding the main category of purposeful marketing model</div>
  
 
{| style="width: 100%;border-collapse: collapse;"  
 
{| style="width: 100%;border-collapse: collapse;"  
Line 446: Line 455:
 
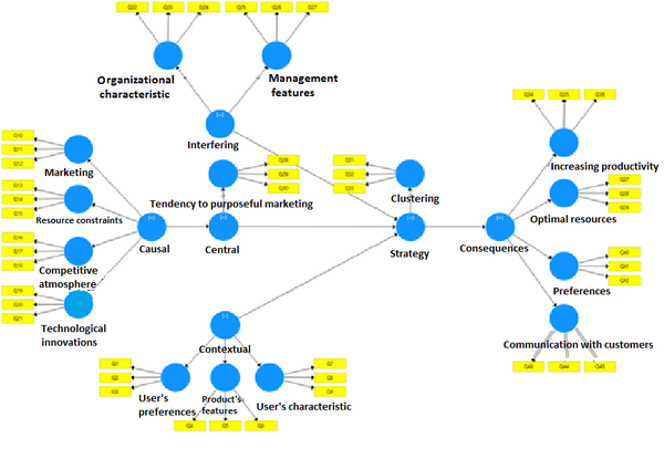
In order to integrate and present an purposeful marketing model, after identifying the central category and relating the other categories in the form of a systematic paradigm of grounded theorizing approach, the designed model was refined and the categories were developed and the final research model was obtained according to Figure 1.
 
In order to integrate and present an purposeful marketing model, after identifying the central category and relating the other categories in the form of a systematic paradigm of grounded theorizing approach, the designed model was refined and the categories were developed and the final research model was obtained according to Figure 1.
  
[[Image:Draft_gharibi_847072083-image1.png|600px]]
+
[[Image:Teimouri_et_al_2021a-image1.png|600px]]
  
 
<div class="center" style="width: auto; margin-left: auto; margin-right: auto;">
 
<div class="center" style="width: auto; margin-left: auto; margin-right: auto;">
Figure1.Purposeful marketing model based on selective coding</div>
+
Figure 1.Purposeful marketing model based on selective coding</div>
  
<br/>Validity determination of the theoretical model: During the data collection process and in all three stages of coding, a theoretical comparison was performed and at each stage, by attaining more abstract words, the created categories were compared with the data. Finally, by extracting the research model, the general model was given to the four interviewees and they were surveyed about the adaptability of the model with their conversations. In order to determine the validity of the theory, the indicators of proportionality and applicability were examined and the opinion of the interviewees in these cases was asked as follows:<br/>• Regarding the proportionality indicator: The proportionality of the research findings with the experimental world was discussed with three of the interviewees and some corrections were made regarding the naming of a number of categories.
+
<br/>Validity determination of the theoretical model: During the data collection process and in all three stages of coding, a theoretical comparison was performed and at each stage, by attaining more abstract words, the created categories were compared with the data. Finally, by extracting the research model, the general model was given to the four interviewees and they were surveyed about the adaptability of the model with their conversations. In order to determine the validity of the theory, the indicators of proportionality and applicability were examined and the opinion of the interviewees in these cases was asked as follows:
 +
 
 +
• Regarding the proportionality indicator: The proportionality of the research findings with the experimental world was discussed with three of the interviewees and some corrections were made regarding the naming of a number of categories.
  
 
• Regarding the applicability indicator: An attempt was made to confirm the applicability of the research by continuously comparing the data with the background and theoretical foundations of the research, as well as considering semi-structured questions at each stage of the interviews and resolving their problems.
 
• Regarding the applicability indicator: An attempt was made to confirm the applicability of the research by continuously comparing the data with the background and theoretical foundations of the research, as well as considering semi-structured questions at each stage of the interviews and resolving their problems.
Line 457: Line 468:
 
Reliability calculation of the pluralism in the method (retesting the working method): The retesting method is used to evaluate the coding stability of the researcher. To calculate the reliability of the retest, several interviews are selected from the interviews for the sample and each of them is re-coded in a short and specific time interval; the codes given at both intervals for each interview are then compared with each other. In each interview, codes that are similar in two time intervals are called "agreement" and dissimilar codes are called "disagreement." The method of calculating the reliability between the coding performed by the researcher in two time intervals is as an equation 1.
 
Reliability calculation of the pluralism in the method (retesting the working method): The retesting method is used to evaluate the coding stability of the researcher. To calculate the reliability of the retest, several interviews are selected from the interviews for the sample and each of them is re-coded in a short and specific time interval; the codes given at both intervals for each interview are then compared with each other. In each interview, codes that are similar in two time intervals are called "agreement" and dissimilar codes are called "disagreement." The method of calculating the reliability between the coding performed by the researcher in two time intervals is as an equation 1.
  
<div class="center" style="width: auto; margin-left: auto; margin-right: auto;">
+
{| class="formulaSCP" style="width: 100%; text-align: center;"
Equation 1: Percentage of reliability in retest <math display="inline">Percentage\, of\, reliability\, in\, retest</math>= <math display="inline">\frac{2\times number\, of\, agreements}{total\, number\, of\, codes\, }\times 100\%</math></div>
+
|-
 +
|
 +
{| style="text-align: center; margin:auto;"  
 +
|-
 +
| <math display="inline">Percentage\, of\, reliability\, in\, retest</math>= <math display="inline">\frac{2\times number\, of\, agreements}{total\, number\, of\, codes\, }\times 100\%</math>
 +
|}
 +
| style="width: 5px;text-align: right;white-space: nowrap;" | (1)
 +
|}
 +
 
  
 
<div class="center" style="width: auto; margin-left: auto; margin-right: auto;">
 
<div class="center" style="width: auto; margin-left: auto; margin-right: auto;">
<br/>Table9. Calculation of retest reliability (pluralism in method)</div>
+
<br/>Table 8. Calculation of retest reliability (pluralism in method)</div>
  
 
{| style="width: 100%;border-collapse: collapse;"  
 
{| style="width: 100%;border-collapse: collapse;"  
Line 497: Line 516:
  
  
<br/>As shown in Table 9, the total number of codes in two 15-day intervals is equal to 1230, the total number of agreements between the codes in these two times is 480 and the number of disagreements in these two intervals is 108. The retest reliability of the interviews in the pluralism method was mentioned by using the formula and in the third chapter is 78.04%, which due to the fact that it is higher than 60%, the reliability of the coding is confirmed.<br/>Calculating the reliability of pluralism in the researcher: In order to test the reliability of the identifier (researcher), as well as calculating the reliability of the interview with the method of intra-subject agreement of two coders asked one of the PhD students in management to participate in the research as a coder. Necessary trainings and methods for coding were provided to him and then 3 interviews were coded by both the researcher and the person in question and the percentage of agreement between the coders was calculated.
+
<br/>As shown in Table 8, the total number of codes in two 15-day intervals is equal to 1230, the total number of agreements between the codes in these two times is 480 and the number of disagreements in these two intervals is 108. The retest reliability of the interviews in the pluralism method was mentioned by using the formula and in the third chapter is 78.04%, which due to the fact that it is higher than 60%, the reliability of the coding is confirmed.
 +
 
 +
Calculating the reliability of pluralism in the researcher: In order to test the reliability of the identifier (researcher), as well as calculating the reliability of the interview with the method of intra-subject agreement of two coders asked one of the PhD students in management to participate in the research as a coder. Necessary trainings and methods for coding were provided to him and then 3 interviews were coded by both the researcher and the person in question and the percentage of agreement between the coders was calculated.
  
 
<div class="center" style="width: auto; margin-left: auto; margin-right: auto;">
 
<div class="center" style="width: auto; margin-left: auto; margin-right: auto;">
Table10. Calculation of reliability between two identifiers (coder)</div>
+
Table 9. Calculation of reliability between two identifiers (coder)</div>
  
 
{| style="width: 100%;border-collapse: collapse;"  
 
{| style="width: 100%;border-collapse: collapse;"  
Line 537: Line 558:
  
  
<br/>As can be seen in Table 10, the total number of codes recorded by the researcher and colleague is 887 codes, the number of agreements is 366 and the number of disagreements is 50. Using the formula mentioned in the third chapter, the reliability between the coders for the interviews in this study is equal to 82.52%. Due to the fact that this reliability is more than 60%, the reliability of the coding is confirmed.
+
<br/>As can be seen in Table 9, the total number of codes recorded by the researcher and colleague is 887 codes, the number of agreements is 366 and the number of disagreements is 50. Using the formula mentioned in the third chapter, the reliability between the coders for the interviews in this study is equal to 82.52%. Due to the fact that this reliability is more than 60%, the reliability of the coding is confirmed.
  
 
Reliability calculation the of participant's pluralism: Participant pluralism means that if the research process is completely repeated for a group of new people with similar characteristics and the similar results should be obtained. In this study, interviews and data analysis were used in full for the three new interviewees. To calculate the validity percentage of the research retest among the new interviewees, the identified identities of the two tests were compared with each other.
 
Reliability calculation the of participant's pluralism: Participant pluralism means that if the research process is completely repeated for a group of new people with similar characteristics and the similar results should be obtained. In this study, interviews and data analysis were used in full for the three new interviewees. To calculate the validity percentage of the research retest among the new interviewees, the identified identities of the two tests were compared with each other.
  
 
<div class="center" style="width: auto; margin-left: auto; margin-right: auto;">
 
<div class="center" style="width: auto; margin-left: auto; margin-right: auto;">
Table11. Calculation of participant's reliability</div>
+
Table 10. Calculation of participant's reliability</div>
  
 
{| style="width: 100%;border-collapse: collapse;"  
 
{| style="width: 100%;border-collapse: collapse;"  
Line 578: Line 599:
  
  
<br/>As Table 11 shows, the total number of codes in the two stages of the interview is 1170, the number of agreements between the codes is 456, and the number of disagreements is 84. Using the relationship presented in the third chapter, the validity of the pluralism method in the interviewee is equal to 77.94%. Due to the fact that this reliability rate is more than 60%, the interviewees have good credibility and the method of selecting the interviewees is also confirmed.
+
<br/>As shown in Table 10, the total number of codes in the two stages of the interview is 1170, the number of agreements between the codes is 456, and the number of disagreements is 84. Using the relationship presented in the third chapter, the validity of the pluralism method in the interviewee is equal to 77.94%. Due to the fact that this reliability rate is more than 60%, the interviewees have good credibility and the method of selecting the interviewees is also confirmed.
  
 
Structural equation modeling findings: In this study, the fit was analyzed in three parts: measurement, structural and general model, which shows that the discovered model is acceptable.
 
Structural equation modeling findings: In this study, the fit was analyzed in three parts: measurement, structural and general model, which shows that the discovered model is acceptable.
  
The values of t and the factor loads of the items are shown in Table 12, which due to the fact that the amount of factor loads of the items is greater than 0.4 and the value of t is more than 1.96, the suitability of the measurement section can be proved.
+
The values of t and the factor loads of the items are shown in Table 11, which due to the fact that the amount of factor loads of the items is greater than 0.4 and the value of t is more than 1.96, the suitability of the measurement section can be proved.
  
 
<div class="center" style="width: auto; margin-left: auto; margin-right: auto;">
 
<div class="center" style="width: auto; margin-left: auto; margin-right: auto;">
Table12. Factor load values and T-VALUE values of items</div>
+
Table 11. Factor load values and T-VALUE values of items</div>
  
 
{| style="width: 100%;border-collapse: collapse;"  
 
{| style="width: 100%;border-collapse: collapse;"  
Line 752: Line 773:
  
 
<div class="center" style="width: auto; margin-left: auto; margin-right: auto;">
 
<div class="center" style="width: auto; margin-left: auto; margin-right: auto;">
<br/>Table13. T-VALUE value of direct routes in the structural section</div>
+
<br/>Table 12. T-VALUE value of direct routes in the structural section</div>
  
 
{| style="width: 100%;border-collapse: collapse;"  
 
{| style="width: 100%;border-collapse: collapse;"  
Line 776: Line 797:
  
  
According to Table 13, for five direct relationships between model variables, there is a significant relationship because the value of T-VALUE for all of these relationships is greater than 1.96. As a result, the fit of the structural model is confirmed.
+
According to Table 12, for five direct relationships between model variables, there is a significant relationship because the value of T-VALUE for all of these relationships is greater than 1.96. As a result, the fit of the structural model is confirmed.
  
 
<div class="center" style="width: auto; margin-left: auto; margin-right: auto;">
 
<div class="center" style="width: auto; margin-left: auto; margin-right: auto;">
Table14. Structural model section route coefficient values</div>
+
Table13. Structural model section route coefficient values</div>
  
 
{| style="width: 100%;border-collapse: collapse;"  
 
{| style="width: 100%;border-collapse: collapse;"  
Line 803: Line 824:
  
  
If the value of the route coefficient between the independent latent variable and the dependent latent variable is positive, we conclude that by increasing the independent variable we will see an increase in the dependent variable. Conversely, if the value of the route coefficient between the independent latent variable and the dependent latent variable is negative, we conclude that as the independent variable increases, we will see a decrease in the dependent variable. As shown in Table 14, the route coefficient values ​​between all hypotheses are positive.
+
If the value of the route coefficient between the independent latent variable and the dependent latent variable is positive, we conclude that by increasing the independent variable we will see an increase in the dependent variable. Conversely, if the value of the route coefficient between the independent latent variable and the dependent latent variable is negative, we conclude that as the independent variable increases, we will see a decrease in the dependent variable. As shown in Table 13, the route coefficient values ​​between all hypotheses are positive.
  
After examining the fit of the measurement section and the structural section of the research model, the fit of the whole section was controlled by GOF criterion.
+
After examining the fit of the measurement section and the structural section of the research model, the fit of the whole section was controlled by GOF criterion as shown in table 14.
  
 
<div class="center" style="width: auto; margin-left: auto; margin-right: auto;">
 
<div class="center" style="width: auto; margin-left: auto; margin-right: auto;">
Table15. R2 and Communality values</div>
+
Table14. R2 and Communality values</div>
  
 
{| style="width: 100%;border-collapse: collapse;"  
 
{| style="width: 100%;border-collapse: collapse;"  
Line 835: Line 856:
  
 
<div class="center" style="width: auto; margin-left: auto; margin-right: auto;">
 
<div class="center" style="width: auto; margin-left: auto; margin-right: auto;">
Equation 2: Goodness of fit index</div>
+
GOF= <math display="inline">\sqrt{{R}^{2}\ast Communality}</math>→ GOF= √0.61*0.618=√0.376= 0.613 (2)</div>
 
+
<div class="center" style="width: auto; margin-left: auto; margin-right: auto;">
+
GOF= <math display="inline">\sqrt{{R}^{2}\ast Communality}</math>→ GOF= √0.61*0.618=√0.376=0.613</div>
+
  
 
As can be seen, the goodness of fit for the model is 0.613, which is higher than the standard values ​​(three values ​​of 0.01, 0.25 and 0.36, which are considered as weak, medium and strong values); therefore, the research model has a suitable and strong fit.
 
As can be seen, the goodness of fit for the model is 0.613, which is higher than the standard values ​​(three values ​​of 0.01, 0.25 and 0.36, which are considered as weak, medium and strong values); therefore, the research model has a suitable and strong fit.
  
 
<div class="center" style="width: auto; margin-left: auto; margin-right: auto;">
 
<div class="center" style="width: auto; margin-left: auto; margin-right: auto;">
  [[Image:Draft_gharibi_847072083-image2.png|600px]] <br/>Figure2. The final model of purposeful marketing in IOT companies</div>
+
  [[Image:Teimouri_et_al_2021a-image2.png|600px]] <br/>Figure 2. The final model of purposeful marketing in IOT companies</div>
  
<br/>The final model obtained in Figure 2 shows that in order to be successful and be the pioneer in the IOT industry, companies must pay attention to the various aspects of the model and have a strategic attitude that the customer clustering strategy can be one of the best strategies in purposeful marketing. From this perspective, the findings of the present study are in line with the findings of many researchers such as Janer (2019), Lan (2019) and Kao (2019).<br/>
+
<br/>The final model obtained in Figure 2 shows that in order to be successful and be the pioneer in the IOT industry, companies must pay attention to the various aspects of the model and have a strategic attitude that the customer clustering strategy can be one of the best strategies in purposeful marketing. From this perspective, the findings of the present study are in line with the findings of many researchers such as Janer (2019), Lan (2019) and Kao (2019).
  
==Conclusions and recommendations==
+
<span id='_GoBack'></span>
 +
:4. '''Conclusions and recommendations'''
  
 
The present study started with the general purpose of designing a purposeful marketing model in companies providing IOT equipment and services.
 
The present study started with the general purpose of designing a purposeful marketing model in companies providing IOT equipment and services.
Line 858: Line 877:
  
 
Hypothesis 1: The items raised in the measurement section are effective in the designed model.<br/>Hypothesis 2: Causal categories have a positive and significant effect on the central category.<br/>Hypothesis 3: The central category has a positive and significant effect on strategy.<br/>Hypothesis 4: Interfering categories have a positive and significant effect on strategy.<br/>Hypothesis 5: Contextual categories have a positive and significant effect on strategy.<br/>Hypothesis 6: Strategy has a positive and significant effect on consequences.<br/>It is also suggested to use different statistical tests for customer clustering and compare the results of the studies with the results of the present study and similar studies conducted in other industries.
 
Hypothesis 1: The items raised in the measurement section are effective in the designed model.<br/>Hypothesis 2: Causal categories have a positive and significant effect on the central category.<br/>Hypothesis 3: The central category has a positive and significant effect on strategy.<br/>Hypothesis 4: Interfering categories have a positive and significant effect on strategy.<br/>Hypothesis 5: Contextual categories have a positive and significant effect on strategy.<br/>Hypothesis 6: Strategy has a positive and significant effect on consequences.<br/>It is also suggested to use different statistical tests for customer clustering and compare the results of the studies with the results of the present study and similar studies conducted in other industries.
 +
 +
==Acknowledgment==
 +
 +
I would like to express my special appreciation for supporting Islamic Azad University of Torbat-e-Heydarie
 +
 +
==References ==
 +
 +
[1] Coluccia D, Dabić M, Del Giudice M, Fontana S, Solimene S (2019). R&D innovation indicator and its effects on the market. An empirical assessment from a financial perspective. Journal of Business Research. In Press, Corrected Proof.
 +
 +
[2]  Van der Borgh M, Xu J, Sikkenk M (2020). Identifying, analyzing, and finding solutions to the sales lead black hole: A design science approach. Industrial Marketing Management, 88: 136-151.
 +
 +
[3] Gustriansyah R, Ermatita DR, Malik RF. (2020). Integration of Decision-Making Method and Data-Mining Method as A Preliminary Study of Novel Sales Forecasting Method. IJATCSE, 9(4): 5730-5735.
 +
 +
[4] Feng T, Wang D, Lawton A, Luo BN (2019). Customer orientation and firm performance: The joint moderating effects of ethical leadership and competitive intensity. Journal of Business Research, 100: 111-121.
 +
 +
[5] Keiningham T, Aksoy L, Bruce H. L, Cadet F, Clennell N, Hodgkinson I R, Kearney T (2020). Customer experience driven business model innovation. Journal of Business Research, 116: 431-440.
 +
 +
[6] Suhanda R, Fahrullah A (2020, January). Islamic Business Ethics on Customer Retention. In International Conference on Research and Academic Community Services (ICRACOS 2019). Atlantis Press.
 +
 +
[7] Aggarwal AG, Yadav S (2020, June). Customer Segmentation Using Fuzzy-AHP and RFM Model. In 2020 8th International Conference on Reliability, Infocom Technologies and Optimization (Trends and Future Directions)(ICRITO) Amity University, Noida, India. IEEE, 77-80.
 +
 +
[8] Zareie A, Sheikhahmadi A, Jalili M (2019). Identification of influential users in social networks based on users’ interest. Information Sciences, 493: 217-231.
 +
 +
[9] Ivanov M (2019). Cloud-based Digital Marketing. In CEUR Workshop Proceedings, 2422: 395-404.
 +
 +
[10] Smaili MY, Hachimi H (2019, April). Segmentation problem in direct market campaigns: Modified Bat Algorithm. In 2019 5th International Conference on Optimization and Applications (ICOA). IEEE, 1-6.
 +
 +
[11] Lu Z, Peiyi W, Ping C, Xianglong L, Baoqun Z, Longfei M (2019, April). Customer Segmentation Algorithm Based on Data Mining for Electric Vehicles. In 2019 IEEE 4th International Conference on Cloud Computing and Big Data Analysis (ICCCBDA). IEEE, 77-83.
 +
 +
[12] Herhausen D, Kleinlercher K, Verhoef PC, Emrich O, Rudolph T (2019). Loyalty formation for different customer journey segments. Journal of Retailing, 95(3): 9-29.
 +
 +
[13] Zhao S, Li S, Ramos J, Luo Z, Jiang Z, Dey AK, Pan G (2019). User profiling from their use of smartphone applications: A survey. Pervasive and Mobile Computing, 59: 101052.
 +
 +
[14] Abbas A, Nisar QA, Mahmood MH, Chenini A, Zubair A (2019). The role of Islamic marketing ethics towards customer satisfaction. JIMA. 11(4): 1001-1018.
 +
 +
[15] Strauss A, Corbin J (2018). Principles of Qualitative Research, Techniques, and Processes of Underground Theory Production. Tehran: Ney Publishing.(in persian).
 +
 +
[16] Wang, Y., Lao, Y., Wang, Y., (2014). A fuzzy-based customer clustering approach with hierarchical structure for logistics network optimization, Expert Systems with Applications.
 +
 +
[17] Hossein zadeh, S., Karami, M., & Mehrbani, M. (2015). Segmentation of customers based on food related lifestyle scale at chain restaurants (Case study: Boof fast food chain restaurants in tehran, Journal of Business Management, 1(7): 83- 99. (in Persian).
 +
 +
[18] Hatamlou, A.,) 2013(. Black hole: A new heuristic optimization approach for data clustering. Information Sciences, 222, 175–184. (in Persian).
 +
 +
[19] Murakani, K. & Natori, S.H. (2013). New Customer Management Technique: CRM by "RFM + I"Analysis. NRI Papers, 186.
 +
 +
[20] Noyan, F. & Simsek, G. G. (2013). The Antecedents of Customer Loyalty. WCBEM, 109: 1220-1224.
 +
 +
[21] Khajvand, M. & Tarokh, M. J. (2011). Estimating customer future value of different customer segments based on adapted RFM model in retail banking context, Procedia Computer Science, 3: 1327-1332.(in Persian).
 +
 +
[22] Esfidani, M. R., et al. (2014). Retail banking market segmentation based on the expected benefits of Bank Mellat customers, Journal of Business Management, 6(2): 227-250. (in Persian).
 +
 +
[23] Mohammadi, Sh. Alizadeh, S. (2015). Analyzing the problems of future bank branches across the country using data mining method. Journal of Information Technology Management, (2) 6, 333-350.
 +
 +
[24] Naji Azimi, Z. Pooya, A,. Ghorbanpour, A. (2013). Application of Genetic Algorithm for Fuzzy Clustering of Industries of South Pars Special Zone in Practice of Green Supply Chain Management, 10th International Conference on Industrial Engineering, University of Tehran.

Revision as of 19:19, 10 April 2021


Abstract

Background: The objective of this study is to design an purposeful marketing model based on customer clustering of companies active in the field of internet of tings industry with the grounded theory approach of the Strauss and Corbin. According to the systematic model of the grounded theory approach, 75 experts with knowledge of the research topic and related work experience were identified and selected for the statistical population.

Methodology: Using purposeful nonprobability sampling and snowball method, 19 people were interviewed semi-structured and in-depth as a research sample, which resulted in five stages of data adequacy. Then, the data were analyzed by MAXQDA 2018 software. To evaluate the obtained model, structural equation modeling technique with partial least squares method (PLS-SEM) and Smart PLS software was used. The GOF model was used for overall evaluation of fit index.

Findings: A model for purposeful marketing of companies providing internet of things equipment and services was identified.

Conclusion: The model obtained by structural equation modeling with partial least squares approach was evaluated by Smart PLS software, which showed that the model fits well. Therefore, the discovered model was approved and the results obtained from it, showed the importance of various variables role. These variables including market orientation, intensity of competitive environment, emergence of technological innovations and the existence of resource constraints in these companies as excellent conditions as well as company's organizational characteristics variables. Company's management characteristics are considered as the intervening conditions as well as the characteristics of internet of things equipment and services, the characteristics of internet of things users / customers and the preferences and benefits expected by internet of things users / customers as the underlying conditions. It should be noted that paying attention to them and the use of user / customer clustering strategy will have consequences such as optimal management of organizational resources, optimal management of user / customer preferences, optimal management of user / customer relationships and increase of organizational productivity for companies active in the field of internet of things.

Keywords: Purposeful Marketing, Ethics, Internet of Things Technology, Clustering, Grounded Theory Approach

1. Introduction

Today, the existence of a competitive market as well as diverse products has caused a fundamental change in the business world. This is so tangible that the competition of different companies can be seen anywhere in the world. Large enterprises are always ready to change the course of their activities due to small changes in the market (1) and this is nothing but a fully dynamic market that any time, every change leads to creation of opportunities or threats for an enterprise, so having strategic approach to these threats and opportunities is inevitable (2). In the present era, new concepts in the field of marketing have emerged and the customer is considered as the center of business activities and is valued tremendously. Today, information obtained from customers is a center for confronting business opportunities and challenges (3).

Understanding the ethics of customers as well as their needs is an effective factor in achieving excellence in providing services to the customer (4). Managers need to prioritize market and their customer ethics, concentrate their attention on key customers, and understand the cost of losing a customer more than before (5, 6). Because when customers leave business with us and start trading with competitors, situations such as losing current revenue due to business relationship or loss of reputation and credibility happens (7). Identifying different groups of customers as well as determining and meeting their wants and needs can lead to customer satisfaction and this leads to more customer loyalty (8). Segmentation and selection of the target market is one of the topics in the field of purposeful marketing management. In fact, segmentation allows customers who are similar to each other to be in the same segment. In this case, managing and understanding the ethics of these segments is much easier than understanding customers one by one (9). By segmenting customers, organizations can better optimize marketing plans, gaining customer satisfaction and increasing organizational profit (10) Customer segmentation can effectively reduce the organization's marketing costs and its more profitable influence in market ( 11) and help the organization in planning and creating different strategies to maximize customer value (12) purposeful marketing provides us with long-term approaches, it is provide value to the customer in long term and pursue the measure of success in achieving customer satisfaction (13). Purposeful marketing improves customer satisfaction and trust as the two main indicators of marketing performance by identifying customer's wants (14).

According to preliminary studies, companies and stores providing internet of things services and equipment, due to having a large database of customers, are among the first recipients of data mining, and analysis of customer data, provides the basis for develop of purposeful marketing plans. Considering that companies active in this industry due to the intense competition need to know their customers in order to survive; the vacuum of such studies causes inefficiency and creates many problems and shortcomings for these stores and companies. Therefore, the objective of this study is to develop an optimal purposeful marketing model based on customer clustering with a grounded theory approach in which the model, contextual factors, causal factors, interfering factors, ethics, and consequences of the tendency of companies providing equipment and services of internet of things to purposeful marketing identified.

2. Research methodology

Three types of coding are open, central and selective - in the form of causal, intervening, contextual, phenomenon-oriented, strategies and consequences conditions, to provide a purposeful marketing model were conducted. The statistical population of the research in the qualitative part consists of experts dominating the research subject who were selected for interview using purposeful nonprobability snowball sampling method. In the quantitative part, managers and experts of companies providing internet of things equipment and services were selected as a statistical population, which was selected as a statistical sample of the research using a simple random sampling method. The present study was conducted with 19 interviews in five time stages. In the first stage, by selecting the internet of things research center as well as three companies and two universities and conducting seven initial interviews, concepts and categories were extracted from the collected data, and using the concepts studied in the documents and field observations, these data were analyzed; then, by conducting ten other interviews and analyzing and comparing them with previous data, newly emerged concepts related to the purposeful marketing model, which is the central category in this research, were obtained. Then in the third stage, seven interviews and in the fourth stage, eleven interviews were conducted. In order to achieve theoretical adequacy regarding the emerging categories, in the fifth stage, five more interviews were included in the agenda, which indicated the theoretical saturation of the data.

Also, to evaluate the obtained model, the structural equation modeling technique with partial least squares method (PLS-SEM) and Smart PLS software has been used. Structural equation modeling is a tool in the hands of researchers to study the relationships between several variables in a model. The power of this technique in the development of theories has led to its wide application in various sciences such as marketing, human resource management, strategic management and information systems. The statistical population in this section consisted of managers and experts of companies active in the field of internet of things, which was about 700 people, so according to Morgan table, 258 people were selected as a statistical sample by simple random sampling. In order to collect the required data, a 45-item researcher-made questionnaire with a 5-point Likert scale "completely agree" ... "completely disagree" was used, the validity of which was confirmed by experts and professors and the reliability of the questionnaire was 0.766 that was obtained by test Cronbach's alpha. Fitting the partial least squares shows that the amount of theoretical model presented is consistent with the experimental model implemented by the researcher. Model fit indices are used to measure the similarity between experimental curves and theoretical curves.

Interviewees coding: Using three types of open, central and selective coding, the data obtained from the interviews, observations and review of documents as well as anything that obtained in the data collection process were analyzed and studied. Open coding was done in five stages after the interviews, during which the concepts and categories and the discovery of the characteristics and scope of each category were identified. In the central coding stage, among the identified categories, according to the research topic, the category of purposeful marketing tendency was selected as the central category or phenomenon. Using systematic grounded theory approach paradigm of the Strauss and Corbin's, a relationship was established between the central category and other categories. In the selective coding stage, the refinement and integration of categories and their presentation according to the characteristics and dimensions of the identified categories, was done in the form of medium domain theory.

Table 1 lists the demographic characteristics of the interviewees, including identifier, organizational position, gender, and age, level of education, field of study, relevant work experience, and the number of interview conduction.

Table 1. Demographic characteristics and coding of the interviewees
Row Identifier Organizational position Gender Age Level of education Field of study Relevant work experience Number of interview conduction
1 P1 Internet of things ecosystem executive Male 54 PhD IT 26 1,2,5
2 P2 Managing Director Male 41 Master IT 17 2
3 P3 Research and development manager Male 48 PhD Computer engineering 22 2,3,4
4 P4 Director of education Male 55 PhD Educational management 27 1,3
5 P5 Business and sales manager
Female 43 Master Business management 19 1,2
6 P6 Technical supervisor Male 52 Master IT 31 2,3
7 P7 Director of public relations Female 48 PhD student IT 24 4
8 P8 College professor Male 54 PhD Marketing management 28 1,2,3
9 P9 Managing director Male 40 PhD Communication management
12 1,4
10 P10 Managing director Male 52 PhD Computer engineering 27 3,4,5
11 P11 Business and sales manager Male 45 PhD student Governmental management 20 4,5
12 P12 College professor Female 53 PhD Marketing management 25 1,2,3
13 P13 College professor Male 45 PhD IT 21 2,5
14 P14 Business and sales manager Female 44 PhD Telecommunication electrical engineering 16 4
15 P15 Research director Male 49 PhD student Educational management 25 3,4
16 P16 Managing director Male 38 PhD student IT 15 1,2,4
17 P17 Bachelor of commerce Female 35 Master Business management 12 4,5
18 P18 Business and sales manager Female 49 PhD Financial management 21 2,4
19 P19 Business and sales manager Female 47 Master Business management 24 4


Open and central coding: In this study, data were collected from interviews. The interviewees were asked general and open questions. After each interview, the researcher proceeded to open analysis and coding. First, the initial codes were identified and then, while deleting similar codes, the conceptual codes were identified, and finally, after reviewing and classifying the conceptual codes, the categories were identified. In total, 301 concepts and 38 categories were identified.

After open coding of data, determining the subcategories, characteristics and dimensions of the categories, it is time to assorting the categories within the framework of the central coding model. The tendency towards purposeful marketing is called the central category, which in a way represents all the identified categories. Interviewees directly or implicitly described factors that led to purposeful marketing in companies providing internet of things equipment and services.

3. Research Findings

Causal conditions: Causal conditions or providence are usually those events that affect phenomena (Strauss and Corbin, 2018). According to studies conducted in consultation with experts and specialists, the categories of "market orientation", "resource constraints", "competitive ethics of the IOT industry", "emergence of technological innovations" were identified as categories related to causal conditions. That is, these categories help to create and develop the central category and are the cause of the creation of the central category. The categories and concepts related to causal conditions are listed in Table 2.

Table 2. Central coding of causal conditions
Named categories of open coding stage Dimensions Main category
market orientation l market orientation Causal categories
Human resources Existence of resource constraints in IOT companies
Financial resources
Systematic (organizational)
Infrastructure
Competitive ethics of the IOT industry Competitive atmosphere in the IOT industry
Emergence of technological innovations (IOT) Emergence of technological innovations (IOT)


Among the categories that were identified about the causal conditions affecting the tendency of companies to purposeful marketing, the most emphasis of the interviewees was on the existence of resource constraints and competitive ethics of the IOT industry in such companies. Constraints such as human resources, financial, organizational and infrastructure resources were mentioned in the speeches of almost all interviewees.

Intervening conditions: Intervening conditions are those that alleviate or alter causal conditions. Intervening situations often arise from unexpected and unforeseen circumstances that need to be addressed through action / interaction (Strauss & Corbin, 2018). In the present study, the categories of "organizational characteristics" and "managerial characteristics" were identified as categories of intervening conditions. The categories and concepts related to intervening conditions are listed in Table 3.

Table 3. Coding of intervening conditions
Named categories of open coding stage Dimensions Main category
Organizational control and supervision Organizational characteristics of IOT companies Interfering categories
Organizational communications
Organizational planning
Organizational ethics
Physical evidence
Leadership style Management characteristics of IOT companies
Management skills


Contextual conditions: Contextual conditions are a specific set of conditions (kinds of conditions) that come together at a specific time and place to create a set of situations or issues that individuals respond to with their actions / interactions (Strauss and Corbin, 2018). The categories "user / customer expected ethics", "user / customer characteristics", "equipment / service characteristics" were identified as contextual categories. In general, contextual conditions are called external factors that the company cannot control, but they affect the marketing of the company. These conditions are different from inside or outside the IOT industry and in different places and times. Therefore, a company that wants to succeed in marketing must know these conditions properly and adopt the right strategies to adapt to the existing conditions. Central coding of Contextual conditions is shown in Table 4.

Table 4. Coding of contextual conditions
Named categories of open coding stage Dimensions Main category
Technical support Ethics expected by IOT users / customers Contextual categories
Welfare
Security and protection
Demographic Characteristics of IOT users / customers
Psychological
Brand (trademark) Features of IOT equipment / services
Price
Quality
Distribution channels


Strategies: Strategic actions / interactions are intentional actions that are performed to solve a problem and by forming them, a phenomenon is formed (15). After summarizing the concepts and the emergence of categories, the category of "user / customer clustering" was considered as a strategy. The categories and concepts related to strategies are listed in Table 5.

Table 5. Purposeful marketing model strategy coding
Named categories of open coding stage Dimensions Main category
targeting Clustering
Strategic category
Target market selection
Positioning


Given the central category of "purposeful marketing", the most common strategy in interviews with experts was "clustering". In other words, it means placing users / customers with similar features in a category. Therefore, using such a strategy, we can move towards more effective purposeful marketing.

Consequences: Wherever a particular action / interaction are performed or not in response to an issue or problem or in order to manage or maintain a position by a person or persons, consequences arise (15). The categories of "increasing organizational productivity", "optimal management of users / customer's preferences and expectations", "optimal management of organizational resources in IOT companies" and "optimal management of user / customer relations" were considered as consequences, which it shows in Table 6.

Table 6. Coding the consequences of a purposeful marketing model
Named categories of open coding stage Dimensions Main category
Strengthening organizational brand Increasing the productivity of organization Consequential categories
Stability and dynamism of the organization
Increasing profitability
Matching marketing tips with goals
User / Customer Satisfaction Managing the ethics expected by IOT users / customers
User / customer experience
Intention to buy
Alignment of financial resources
Alignment of human resources Optimal management of organizational resources in IOT companies
Systematic, process alignment
Directional marketing and relationship oriented ethics Optimal management of communication with IOT users / customers
Development of CRM technological infrastructure



As can be seen in Table 6, the tendency towards purposeful marketing using user / customer clustering in IOT companies will bring many benefits to these companies. Therefore, it is suggested that IOT companies, instead of providing services to the whole market, with sufficient insight and extensive research, select a part of the market and provide services.

Selective coding and theory creation: Strauss has given a list of criteria by which a category can be identified as a central category that: 1, Is central, meaning that other major categories can be related to it. The category of tendency to purposeful marketing has such a characteristic. That is, the whole research can be summarized in it and the categories obtained from the research are also related to this central category. 2, Appear frequently in data; this means that there are indications of it in all or more or less all the cases under study. In the present study, in all the interviews and in each interview, the tendency of IOT companies to purposeful marketing has been mentioned several times. This means that this category has repeatedly appeared in research data and therefore the researcher chose it as the central category. 3, Explanation that arises by linking the categories should be logical and consistent and not something that is forcibly related to everything. In the present study, this case has been fully observed. That is, the categories were created by conducting interviews and concepts, and the relationship between the categories was logical and consistent, and by summarizing and carefully reviewing the data, the related categories were matched, and nothing was forcibly included in the theory and model. These were some of the criteria for selecting the central category that were discussed in this section. The central category is given in Table 7.

Table 7. Coding the main category of purposeful marketing model
Named categories of open coding stage Dimensions Main category
Market research Tendency to purposeful marketing Central category


In order to integrate and present an purposeful marketing model, after identifying the central category and relating the other categories in the form of a systematic paradigm of grounded theorizing approach, the designed model was refined and the categories were developed and the final research model was obtained according to Figure 1.

Teimouri et al 2021a-image1.png

Figure 1.Purposeful marketing model based on selective coding


Validity determination of the theoretical model: During the data collection process and in all three stages of coding, a theoretical comparison was performed and at each stage, by attaining more abstract words, the created categories were compared with the data. Finally, by extracting the research model, the general model was given to the four interviewees and they were surveyed about the adaptability of the model with their conversations. In order to determine the validity of the theory, the indicators of proportionality and applicability were examined and the opinion of the interviewees in these cases was asked as follows:

• Regarding the proportionality indicator: The proportionality of the research findings with the experimental world was discussed with three of the interviewees and some corrections were made regarding the naming of a number of categories.

• Regarding the applicability indicator: An attempt was made to confirm the applicability of the research by continuously comparing the data with the background and theoretical foundations of the research, as well as considering semi-structured questions at each stage of the interviews and resolving their problems.

Reliability calculation of the pluralism in the method (retesting the working method): The retesting method is used to evaluate the coding stability of the researcher. To calculate the reliability of the retest, several interviews are selected from the interviews for the sample and each of them is re-coded in a short and specific time interval; the codes given at both intervals for each interview are then compared with each other. In each interview, codes that are similar in two time intervals are called "agreement" and dissimilar codes are called "disagreement." The method of calculating the reliability between the coding performed by the researcher in two time intervals is as an equation 1.

Failed to parse (MathML with SVG or PNG fallback (recommended for modern browsers and accessibility tools): Invalid response ("Math extension cannot connect to Restbase.") from server "https://mathoid.scipedia.com/localhost/v1/":): {\textstyle Percentage\, of\, reliability\, in\, retest}

= Failed to parse (MathML with SVG or PNG fallback (recommended for modern browsers and accessibility tools): Invalid response ("Math extension cannot connect to Restbase.") from server "https://mathoid.scipedia.com/localhost/v1/":): {\textstyle \frac{2\times number\, of\, agreements}{total\, number\, of\, codes\, }\times 100\%}

(1)



Table 8. Calculation of retest reliability (pluralism in method)
Row Total number of codes Number of agreements Number of disagreements Retest reliability (percentage)
1 369 146 28 79.13
2 386 156 31 80.82
3 475 178 49 74.94
Total 1230 480 108 78.04



As shown in Table 8, the total number of codes in two 15-day intervals is equal to 1230, the total number of agreements between the codes in these two times is 480 and the number of disagreements in these two intervals is 108. The retest reliability of the interviews in the pluralism method was mentioned by using the formula and in the third chapter is 78.04%, which due to the fact that it is higher than 60%, the reliability of the coding is confirmed.

Calculating the reliability of pluralism in the researcher: In order to test the reliability of the identifier (researcher), as well as calculating the reliability of the interview with the method of intra-subject agreement of two coders asked one of the PhD students in management to participate in the research as a coder. Necessary trainings and methods for coding were provided to him and then 3 interviews were coded by both the researcher and the person in question and the percentage of agreement between the coders was calculated.

Table 9. Calculation of reliability between two identifiers (coder)
Row Total number of codes Number of agreements Number of disagreements Reliability between coders (percentage)
1 396 159 27 80.30
2 272 111 13 81.61
3 219 96 10 87.67
Total 887 366 50 82.52



As can be seen in Table 9, the total number of codes recorded by the researcher and colleague is 887 codes, the number of agreements is 366 and the number of disagreements is 50. Using the formula mentioned in the third chapter, the reliability between the coders for the interviews in this study is equal to 82.52%. Due to the fact that this reliability is more than 60%, the reliability of the coding is confirmed.

Reliability calculation the of participant's pluralism: Participant pluralism means that if the research process is completely repeated for a group of new people with similar characteristics and the similar results should be obtained. In this study, interviews and data analysis were used in full for the three new interviewees. To calculate the validity percentage of the research retest among the new interviewees, the identified identities of the two tests were compared with each other.

Table 10. Calculation of participant's reliability
Row Total number of codes Number of agreements Number of disagreements Retest reliability (percentage)
1 324 128 37 79.01
2 385 155 29 80.51
3 461 173 18 75.05
Total 1170 456 84 77.94



As shown in Table 10, the total number of codes in the two stages of the interview is 1170, the number of agreements between the codes is 456, and the number of disagreements is 84. Using the relationship presented in the third chapter, the validity of the pluralism method in the interviewee is equal to 77.94%. Due to the fact that this reliability rate is more than 60%, the interviewees have good credibility and the method of selecting the interviewees is also confirmed.

Structural equation modeling findings: In this study, the fit was analyzed in three parts: measurement, structural and general model, which shows that the discovered model is acceptable.

The values of t and the factor loads of the items are shown in Table 11, which due to the fact that the amount of factor loads of the items is greater than 0.4 and the value of t is more than 1.96, the suitability of the measurement section can be proved.

Table 11. Factor load values and T-VALUE values of items
Items Factor load T-value Items Factor load T-value Items Factor load T-value
Q1 0.756 27.112 Q16 0.454 22.075 Q31 0.602 6.209
Q2 0.628 43.721 Q17 0.456 17.861 Q32 0.849 14.058
Q3 0.866 17.670 Q18 0.908 26.934 Q33 0.422 11.364
Q4 0.504 19.778 Q19 0.756 20.237 Q34 0.564 53.241
Q5 0.562 8.270 Q20 0.650 29.812 Q35 0.783 42.110
Q6 0.867 4.063 Q21 0.517 12.385 Q36 0.805 67.682
Q7 0.791 11.082 Q22 0.698 11.437 Q37 0.827 6.517
Q8 0.811 31.794 Q23 0.535 37.509 Q38 0.526 8.287
Q9 0.402 17.228 Q24 0.738 74.856 Q39 0.577 4.864
Q10 0.526 8.891 Q25 0.768 29.354 Q40 0.519 26.981
Q11 0.843 20.726 Q26 0.533 9.672 Q41 0.502 34.056
Q12 0.616 17.441 Q27 0.486 68.728 Q42 0.995 16.147
Q13 0.681 42.601 Q28 0.598 83.314 Q43 0.723 19.315
Q14 0.505 34.711 Q29 0.801 9.248 Q44 0..833 23.007
Q15 0.782 6.399 Q30 0.5348011 analyzed in three parts: ipement 18.649 Q45 0.464 8.279



Table 12. T-VALUE value of direct routes in the structural section
Direct routes T-VALUE value
Contextual ----> Strategy 13.950
Interfering ----> Strategy 17.151
Causal ----> Central 18.019
Strategy ----> Consequential 7.641
Central ----> Strategy 28.435


According to Table 12, for five direct relationships between model variables, there is a significant relationship because the value of T-VALUE for all of these relationships is greater than 1.96. As a result, the fit of the structural model is confirmed.

Table13. Structural model section route coefficient values
Direct routes Value of route coefficient (factor load)
Contextual ----> Strategy 0.399
Interfering ----> Strategy 0.386
Causal ----> Central 0.378
Strategy ----> Consequential 0.391
Central ----> Strategy 0.378


If the value of the route coefficient between the independent latent variable and the dependent latent variable is positive, we conclude that by increasing the independent variable we will see an increase in the dependent variable. Conversely, if the value of the route coefficient between the independent latent variable and the dependent latent variable is negative, we conclude that as the independent variable increases, we will see a decrease in the dependent variable. As shown in Table 13, the route coefficient values ​​between all hypotheses are positive.

After examining the fit of the measurement section and the structural section of the research model, the fit of the whole section was controlled by GOF criterion as shown in table 14.

Table14. R2 and Communality values
R2 Communality
Contextual 0.643 0.653
Strategy 0.673 0.629
Consequential 0.538 0.548
Average 0.618 0.61


GOF= Failed to parse (MathML with SVG or PNG fallback (recommended for modern browsers and accessibility tools): Invalid response ("Math extension cannot connect to Restbase.") from server "https://mathoid.scipedia.com/localhost/v1/":): {\textstyle \sqrt{{R}^{2}\ast Communality}}

→ GOF= √0.61*0.618=√0.376= 0.613 (2)

As can be seen, the goodness of fit for the model is 0.613, which is higher than the standard values ​​(three values ​​of 0.01, 0.25 and 0.36, which are considered as weak, medium and strong values); therefore, the research model has a suitable and strong fit.

Teimouri et al 2021a-image2.png
Figure 2. The final model of purposeful marketing in IOT companies


The final model obtained in Figure 2 shows that in order to be successful and be the pioneer in the IOT industry, companies must pay attention to the various aspects of the model and have a strategic attitude that the customer clustering strategy can be one of the best strategies in purposeful marketing. From this perspective, the findings of the present study are in line with the findings of many researchers such as Janer (2019), Lan (2019) and Kao (2019).

4. Conclusions and recommendations

The present study started with the general purpose of designing a purposeful marketing model in companies providing IOT equipment and services.

In this study, several tests were used to fit the measurement and structural model, such as convergent validity through the extracted mean variance (AVE), divergent validity through Fornell and Larker tests, HTMT, combined reliability (CR), Rho-A reliability coefficient, determination coefficient R2, Q2 index, F2index and fit index of evaluation of the general part of GOF model, the values ​​obtained from these indices, showed the appropriate fit of the model discovered in this study.

The final model shows that clustering is one of the tools that, if used in marketing, can have many consequences for companies providing IOT equipment and services. Under Pareto law, 20 percent of customers account for more than 80 percent of company's profits. In the obtained model, the characteristics of IOT products include brand, price, quality and distribution channels, user / customer characteristics including demographic and psychological, expected benefits of users / customers using IOT products including technical, welfare, security and protection support were identified as the contextual factors of tendency to purposeful marketing in these companies.

Due to the proper fit of the general research model, the research hypotheses extracted from the final model were confirmed as follows:

Hypothesis 1: The items raised in the measurement section are effective in the designed model.
Hypothesis 2: Causal categories have a positive and significant effect on the central category.
Hypothesis 3: The central category has a positive and significant effect on strategy.
Hypothesis 4: Interfering categories have a positive and significant effect on strategy.
Hypothesis 5: Contextual categories have a positive and significant effect on strategy.
Hypothesis 6: Strategy has a positive and significant effect on consequences.
It is also suggested to use different statistical tests for customer clustering and compare the results of the studies with the results of the present study and similar studies conducted in other industries.

Acknowledgment

I would like to express my special appreciation for supporting Islamic Azad University of Torbat-e-Heydarie

References

[1] Coluccia D, Dabić M, Del Giudice M, Fontana S, Solimene S (2019). R&D innovation indicator and its effects on the market. An empirical assessment from a financial perspective. Journal of Business Research. In Press, Corrected Proof.

[2] Van der Borgh M, Xu J, Sikkenk M (2020). Identifying, analyzing, and finding solutions to the sales lead black hole: A design science approach. Industrial Marketing Management, 88: 136-151.

[3] Gustriansyah R, Ermatita DR, Malik RF. (2020). Integration of Decision-Making Method and Data-Mining Method as A Preliminary Study of Novel Sales Forecasting Method. IJATCSE, 9(4): 5730-5735.

[4] Feng T, Wang D, Lawton A, Luo BN (2019). Customer orientation and firm performance: The joint moderating effects of ethical leadership and competitive intensity. Journal of Business Research, 100: 111-121.

[5] Keiningham T, Aksoy L, Bruce H. L, Cadet F, Clennell N, Hodgkinson I R, Kearney T (2020). Customer experience driven business model innovation. Journal of Business Research, 116: 431-440.

[6] Suhanda R, Fahrullah A (2020, January). Islamic Business Ethics on Customer Retention. In International Conference on Research and Academic Community Services (ICRACOS 2019). Atlantis Press.

[7] Aggarwal AG, Yadav S (2020, June). Customer Segmentation Using Fuzzy-AHP and RFM Model. In 2020 8th International Conference on Reliability, Infocom Technologies and Optimization (Trends and Future Directions)(ICRITO) Amity University, Noida, India. IEEE, 77-80.

[8] Zareie A, Sheikhahmadi A, Jalili M (2019). Identification of influential users in social networks based on users’ interest. Information Sciences, 493: 217-231.

[9] Ivanov M (2019). Cloud-based Digital Marketing. In CEUR Workshop Proceedings, 2422: 395-404.

[10] Smaili MY, Hachimi H (2019, April). Segmentation problem in direct market campaigns: Modified Bat Algorithm. In 2019 5th International Conference on Optimization and Applications (ICOA). IEEE, 1-6.

[11] Lu Z, Peiyi W, Ping C, Xianglong L, Baoqun Z, Longfei M (2019, April). Customer Segmentation Algorithm Based on Data Mining for Electric Vehicles. In 2019 IEEE 4th International Conference on Cloud Computing and Big Data Analysis (ICCCBDA). IEEE, 77-83.

[12] Herhausen D, Kleinlercher K, Verhoef PC, Emrich O, Rudolph T (2019). Loyalty formation for different customer journey segments. Journal of Retailing, 95(3): 9-29.

[13] Zhao S, Li S, Ramos J, Luo Z, Jiang Z, Dey AK, Pan G (2019). User profiling from their use of smartphone applications: A survey. Pervasive and Mobile Computing, 59: 101052.

[14] Abbas A, Nisar QA, Mahmood MH, Chenini A, Zubair A (2019). The role of Islamic marketing ethics towards customer satisfaction. JIMA. 11(4): 1001-1018.

[15] Strauss A, Corbin J (2018). Principles of Qualitative Research, Techniques, and Processes of Underground Theory Production. Tehran: Ney Publishing.(in persian).

[16] Wang, Y., Lao, Y., Wang, Y., (2014). A fuzzy-based customer clustering approach with hierarchical structure for logistics network optimization, Expert Systems with Applications.

[17] Hossein zadeh, S., Karami, M., & Mehrbani, M. (2015). Segmentation of customers based on food related lifestyle scale at chain restaurants (Case study: Boof fast food chain restaurants in tehran, Journal of Business Management, 1(7): 83- 99. (in Persian).

[18] Hatamlou, A.,) 2013(. Black hole: A new heuristic optimization approach for data clustering. Information Sciences, 222, 175–184. (in Persian).

[19] Murakani, K. & Natori, S.H. (2013). New Customer Management Technique: CRM by "RFM + I"Analysis. NRI Papers, 186.

[20] Noyan, F. & Simsek, G. G. (2013). The Antecedents of Customer Loyalty. WCBEM, 109: 1220-1224.

[21] Khajvand, M. & Tarokh, M. J. (2011). Estimating customer future value of different customer segments based on adapted RFM model in retail banking context, Procedia Computer Science, 3: 1327-1332.(in Persian).

[22] Esfidani, M. R., et al. (2014). Retail banking market segmentation based on the expected benefits of Bank Mellat customers, Journal of Business Management, 6(2): 227-250. (in Persian).

[23] Mohammadi, Sh. Alizadeh, S. (2015). Analyzing the problems of future bank branches across the country using data mining method. Journal of Information Technology Management, (2) 6, 333-350.

[24] Naji Azimi, Z. Pooya, A,. Ghorbanpour, A. (2013). Application of Genetic Algorithm for Fuzzy Clustering of Industries of South Pars Special Zone in Practice of Green Supply Chain Management, 10th International Conference on Industrial Engineering, University of Tehran.

Back to Top

Document information

Published on 13/04/21
Submitted on 05/04/21

Licence: CC BY-NC-SA license

Document Score

0

Views 101
Recommendations 0

Share this document

claim authorship

Are you one of the authors of this document?